


河南省商丘市九师联盟期2024-2025学年高二下学期4月期中生物试卷(解析版)
展开 这是一份河南省商丘市九师联盟期2024-2025学年高二下学期4月期中生物试卷(解析版),共21页。试卷主要包含了本试卷分选择题和非选择题两部分,答题前,考生务必用直径0,本卷命题范围, 诱导多能干细胞等内容,欢迎下载使用。
考生注意:
1.本试卷分选择题和非选择题两部分。
2.答题前,考生务必用直径0.5毫米黑色墨水签字笔将密封线内项目填写清楚。
3.考生作答时,请将答案答在答题卡上。选择题每小题选出答案后,用2B铅笔把答题卡上对应题目的答案标号涂黑;非选择题请用直径0.5毫米黑色墨水签字笔在答题卡上各题的答题区域内作答,超出答题区域书写的答案无效,在试题卷、草稿纸上作答无效。
4.本卷命题范围:人教版选择性必修3第1章~第3章。
一、选择题:本题共16小题。每小题只有一个选项符合题目要求。
1. 下列关于制作腐乳、泡菜的叙述,正确的是( )
A. 腐乳的制作过程与曲霉和毛霉等多种细菌相关
B. 豆腐上长出的白毛和泡菜坛内的白膜与生长的微生物种类不同有关
C. 制作泡菜时,发酵菌细胞呼吸产水导致坛内液体增多
D. 自制腐乳、泡菜以混合菌种的液体发酵及半固体发酵为主
【答案】B
【分析】腐乳的制作原理:参与豆腐发酵的微生物有青霉、酵母、曲霉、毛霉等多种,其中起主要作用的是毛霉,其代谢类型为异养需氧型,适宜温度为15°C~18°C;毛霉能够产生蛋白酶和脂肪酶,将蛋白质和脂肪分别水解成小分子的肽和氨基酸、甘油和脂肪酸。
【详解】A、参与豆腐发酵的微生物有青霉、酵母、曲霉、毛霉等多种,曲霉和毛霉为真菌,A错误;
B、豆腐上长出的白毛主要与毛霉有关,泡菜坛内有时长出一层白膜,这是酵母菌繁殖的结果,B正确;
C、乳酸菌无氧呼吸不产水,发酵坛内增加的水主要来自蔬菜细胞渗透失水,C错误;
D、自制腐乳、泡菜为传统发酵,以混合菌种的固体发酵及半固体发酵为主,D错误。
故选B。
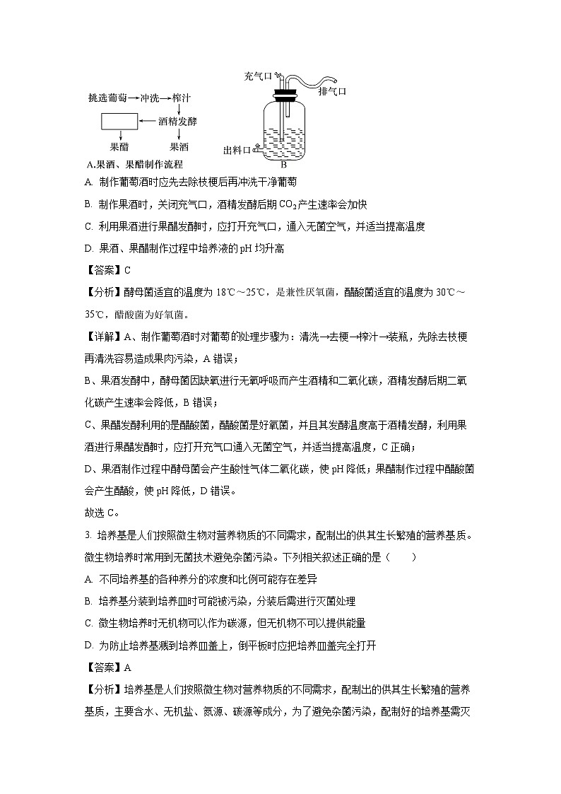
2. 如图是果酒和果醋制作的实验流程及相应的发酵装置。下列相关叙述正确的是( )
A. 制作葡萄酒时应先去除枝梗后再冲洗干净葡萄
B. 制作果酒时,关闭充气口,酒精发酵后期CO2产生速率会加快
C. 利用果酒进行果醋发酵时,应打开充气口,通入无菌空气,并适当提高温度
D. 果酒、果醋制作过程中培养液的pH均升高
【答案】C
【分析】酵母菌适宜的温度为18℃~25℃,是兼性厌氧菌,醋酸菌适宜的温度为30℃~35℃,醋酸菌为好氧菌。
【详解】A、制作葡萄酒时对葡萄处理步骤为:清洗→去梗→榨汁→装瓶,先除去枝梗再清洗容易造成果肉污染,A错误;
B、果酒发酵中,酵母菌因缺氧进行无氧呼吸而产生酒精和二氧化碳,酒精发酵后期二氧化碳产生速率会降低,B错误;
C、果醋发酵利用的是醋酸菌,醋酸菌是好氧菌,并且其发酵温度高于酒精发酵,利用果酒进行果醋发酵时,应打开充气口通入无菌空气,并适当提高温度,C正确;
D、果酒制作过程中酵母菌会产生酸性气体二氧化碳,使pH降低;果醋制作过程中醋酸菌会产生醋酸,使pH降低,D错误。
故选C。
3. 培养基是人们按照微生物对营养物质的不同需求,配制出的供其生长繁殖的营养基质。微生物培养时常用到无菌技术避免杂菌污染。下列相关叙述正确的是( )
A. 不同培养基的各种养分的浓度和比例可能存在差异
B. 培养基分装到培养皿时可能被污染,分装后需进行灭菌处理
C. 微生物培养时无机物可以作为碳源,但无机物不可以提供能量
D. 为防止培养基溅到培养皿盖上,倒平板时应把培养皿盖完全打开
【答案】A
【分析】培养基是人们按照微生物对营养物质的不同需求,配制出的供其生长繁殖的营养基质,主要含水、无机盐、氮源、碳源等成分,为了避免杂菌污染,配制好的培养基需灭菌处理。
【详解】A、培养微生物的培养基中,营养物质主要有水、无机盐、碳源和氮源,不同微生物对营养物质的需求不同,所以不同培养基的各种养分的浓度和比例可能存在差异,A正确;
B、培养基先灭菌再分装,分装到培养皿后不需再灭菌,B错误;
C、硝化细菌可以利用氨或铵盐氧化供能,对于某些特殊生物,无机物也可提供能量,C错误;
D、为防止空气中的杂菌落入培养皿中,倒平板时正确的操作是将培养皿打开一条稍大于锥形瓶瓶口的缝隙,D错误。
故选A。
4. 下列关于“土壤中分解尿素的细菌的分离与计数”的实验,叙述错误的是( )
A. 以尿素为唯一氮源的培养基可筛选出尿素分解菌
B. 为减小实验误差,使用稀释涂布平板法计数时平板应涂布均匀
C. 常用液体培养基对土壤中分解尿素的细菌进行分离和计数
D. 为了解培养基是否被污染,可用未接种的培养基相同培养条件培养检测
【答案】C
【分析】选择培养基是将允许特定种类的微生物生长、同时抑制或阻止其他微生物生长的培养基;鉴别培养基是在培养基中加入某种试剂或化学药品,使培养后会发生某种变化,从而区别不同类型的微生物的培养基。
【详解】A、以尿素为唯一氮源的培养基可以初步筛选出能够分解尿素的细菌,因为只有能分解尿素的细菌在该培养基上能生长,A正确;
B、稀释涂布平板法可以用于计数,涂布不均匀会导致菌落重叠,导致统计实验结果误差较大,B正确;
C、一般用液体培养基进行扩大培养,而固体培养基主要用于微生物的分离、鉴定,C错误;
D、检测培养基是否被污染的方法是将未接种的培养基在相同的环境下放置适宜的时间,观察培养基上是否有菌落产生,D正确。
故选C。
5. 《本草纲目》记载,樱桃具有利脾、止泻的功效。樱桃植株中的槲皮素等酚类化合物具有抗氧化活性。为了获得槲皮素(次生代谢物),可以先用植物外植体获得愈伤组织,然后在生物反应器中悬浮培养。下列相关叙述错误的是( )
A. 樱桃幼嫩的茎段比成年的老枝更容易诱导脱分化形成愈伤组织
B. 由愈伤组织获得胚状体的过程是细胞中基因选择性表达的结果
C. 槲皮素是樱桃生长所必需的物质,且在樱桃植株中含量较高
D. 反应器中悬浮培养细胞合成槲皮素在产量和质量等方面均优于从樱桃树皮中直接提取
【答案】C
【分析】植物细胞工程技术的应用:植物繁殖的新途径(包括微型繁殖,作物脱毒等)、作物新品种的培育(单倍体育种、突变体的利用)、细胞产物的工厂化生产。
【详解】A、樱桃幼嫩茎的细胞分化程度较低,因此幼嫩茎段比成年老枝更容易诱导脱分化形成愈伤组织,A正确;
B、获得愈伤组织的过程为脱分化,由愈伤组织获得胚状体的过程是再分化,是细胞中基因的选择性表达的结果,B正确;
C、槲皮素作为樱桃体内的一种次生代谢产物,并不是其生长所必需的,含量较低,C错误;
D、与从樱桃树皮中直接提取相比,通过茎段组培获得的愈伤细胞悬浮培养生产槲皮素的优点是可以在生物反应器中大规模培养细胞,并且通过控制培养条件使培养细胞合成大量槲皮素,D正确。
故选C。
6. 如图是用动物细胞培养技术培养某动物细胞的过程。下列相关叙述正确的是( )
A. 动物细胞培养过程中胰蛋白酶可以使细胞分散开
B. 原代培养是指细胞增殖一代后进行培养的过程
C. 传代培养过程不可能会出现能进行无限增殖的细胞
D. 理论上原代培养和传代培养用到的培养液和培养条件不同
【答案】A
【分析】动物细胞培养:将组织取出来后,先用胰蛋白酶等处理,使组织分散成单个细胞,然后配制成一定浓度的细胞悬浮液,再将该浮悬液放入培养瓶中,这个过程称为原代培养。把原代培养增殖的细胞定期用胰蛋白酶把细胞从瓶壁上脱离出来,制成悬浮液,分装到两个或两个以上的培养瓶中培养,这称为传代培养。
【详解】A、动物细胞培养过程中胰蛋白酶处理可以将组织分散成单个细胞,A正确;
B、原代培养和传代培养与细胞增殖的代数无关,B错误;
C、传代培养过程可能会出现能进行无限增殖的细胞,C错误;
D、理论上原代培养和传代培养都是进行动物细胞培养,所用到的培养液和培养条件应该相同,D错误。
故选A。
7. 诱导多能干细胞(iPS细胞)在医学领域有广泛应用,如图为制备iPS细胞的操作过程。下列相关叙述正确的是( )
A. 诱导形成iPS细胞的过程中会破坏胚胎
B. iPS细胞可以直接在生物体内产生和获取
C. iPS细胞与成体干细胞都具有发育成完整个体的能力
D. iPS细胞分化成的神经细胞可能对治疗阿尔兹海默症有一定帮助
【答案】D
【分析】多能干细胞是一类具有自我更新、自我复制能力的多潜能细胞。在一定条件下,它可以分化成多种APSC多能细,多能干细胞具有分化出多种细胞组织的潜能,但失去了发育成完整个体的能力,发育潜能受到一定的限制。
【详解】AB、诱导形成iPS细胞的过程是取成年体细胞且在体外进行,不会破坏胚胎,AB错误;
C、成体干细胞只能分化为特定的细胞或组织,不具有发育成完整个体的能力,C错误;
D、阿尔兹海默症是神经性疾病,iPS细胞分化成的神经细胞可能对治疗阿尔兹海默症有一定帮助,D正确。
故选D。
8. 中科院动物研究所和福州大熊猫研究中心合作,通过体细胞核移植和克隆技术在世界上最早克隆出一批大熊猫早期胚胎,这表明我国的大熊猫人工繁殖研究再次走在世界前列。下列相关叙述错误的是( )
A. 去核与注入供体细胞的显微操作越快.卵母细胞受损就会越小
B. 融合后的重构胚需要进行激活才能完成细胞分裂和发育的进程
C. 获得的克隆大熊猫染色体组成与核供体大熊猫的染色体组成相同
D. 用体细胞核移植技术克隆大熊猫,体现了动物体细胞具有全能性
【答案】D
【分析】动物细胞核移植是指将动物的一个细胞的细胞核移入一个已经去掉细胞核的卵母细胞中,使其重组并发育成一个新的胚胎,这个新的胚胎最终发育成动物个体。用核移植的方法得到的动物称为克隆动物。原理是动物细胞核的全能性。
【详解】A、去核与注入供体细胞的显微操作越快,操作时间越短,对卵母细胞的损伤就越小,A正确;
B、融合后的重构胚需要进行激活(需要用物理或化学的方法进行激活)才能完成细胞分裂和发育的进程,B正确;
C、染色体存在于细胞核中,故获得的克隆大熊猫染色体组成与核供体大熊猫的染色体组成相同,细胞质基因与卵母细胞的细胞质基因基本相同,C正确;
D、用体细胞核移植技术克隆大熊猫,体现了动物细胞的细胞核具有全能性,不能体现动物体细胞具有全能性,D错误。
故选D。
9. 我国科学家通过“实践十号”卫星将多枚小鼠早期胚胎带上了太空,利用特殊显微镜成功观察到小鼠胚胎从二细胞成功发育成囊胚的过程。下列关于早期胚胎发育的叙述,正确的是( )
A. 受精完成的标志是雌、雄原核融合形成含有两个染色体组的合子
B. 卵裂期一般在透明带内分裂,细胞体积和数量不断增加
C. 早期囊胚中的内细胞团细胞可进一步发育形成胎膜和胎盘
D. 透明带破裂,胚胎从中伸展出来称为孵化,发生在原肠胚时期后
【答案】A
【分析】胚胎发育过程为:受精卵→卵裂→桑椹胚→囊胚→原肠胚与器官形成等阶段。其中卵裂阶段发生在透明带中,囊胚就会从透明带出来,进入母体子宫内,并植入子宫内膜的过程。卵裂期特点:细胞进行有丝分裂,数量增加,胚胎总体积不增加。
【详解】A、雌雄原核融合形成含有两个染色体组的合子是受精完成的标志,A正确;
B、胚胎的早期发育在透明带内进行的阶段称为卵裂期,此时胚胎总体积基本不变,B错误;
C、囊胚期的滋养层细胞将来能够发育成胎膜和胎盘,内细胞团将来发育成胎儿的各种组织,C错误;
D、孵化完成后将发育形成原肠胚,D错误。
故选A。
10. 雌性哺乳动物在早期胚胎发育过程中1条X染色体会发生整体范围内的沉默(基因转录活性被抑制).仅有少数“逃逸”基因仍能正常表达,这一生理过程称作X染色体失活(XCI)。XCI能保证雌、雄间X染色体上基因表达水平的一致。为进一步揭示体外受精的胎儿性别比例失衡的原因,研究人员剖取第7.5天的小鼠胚胎进行胎儿发育情况统计,结果如图所示(IVO:自然受孕组;IVF:体外受精组)。下列相关叙述正确的是( )
A. 获取的小鼠精子需要在体外进行获能处理后才能进行体外受精
B. IVF组中雌性形态异常胎儿的比例显著高于雄性形态异常胎儿
C. 体外受精过程对雄性胚胎发育率的影响大于雌性胚胎发育率
D. 若某种哺乳动物雌性胚胎XCI不足,则雄性个体中X染色体上基因表达量可能高于雌性个体中X染色体基因表达量
【答案】AB
【分析】刚排出的精子必须在雌性生殖道内发生相应生理变化后才能获得受精能力,故在体外受精前要对精子进行获能处理。
【详解】A、获取到的小鼠的精子需要在体外进行获能处理后才能进行体外受精,A正确;
B、据图分析可知,IVF组中雌性形态异常胎儿的比例显著高于雄性形态异常胎儿,B正确;
C、分析图可知,与IVO组相比,IVF雄性胚胎发育率影响较低,C错误;
D、XCI会抑制基因转录活性,若某种哺乳动物雌性胚胎XCI不足,说明该X染色体基因转录活性抑制作用下降,表达量可能上升,使X染色体基因表达量高于雄性个体,D错误。
故选AB。
11. BamHⅠ和BclⅠ是两种限制性内切核酸酶,其识别序列及切割位点如下表所示。下列相关叙述错误的是( )
A. 限制性内切核酸酶主要是从原核生物中分离得到
B. 限制性内切核酸酶能识别双链DNA分子的特定核苷酸序列
C. 分别被BamHⅠ和BclⅠ切割后产生的DNA黏性末端能互补配对
D. 若某链状DNA分子有两个BclⅠ识别位点,则被其切割后会产生2个DNA片段
【答案】D
【分析】限制性内切核酸酶,又称限制酶,主要从原核生物中分离纯化出来,能够识别双链DNA分子的某种特定核苷酸序列,并且使每一条链中特定部位的两个核苷酸之间的磷酸二酯键断裂。经限制酶切割后形成黏性末端或平末端。大多数限制酶(如EcRI)的识别序列由6个核苷酸组成,也有少数限制酶的识别序列由4个、8个或其他数量的核苷酸组成。
【详解】A、限制性内切核酸酶主要是从原核生物中分离得到,A正确;
B、限制性内切核酸酶能识别双链DNA分子的特定核苷酸序列,B正确;
C、据表分析可知,两种酶切割后产生的黏性末端相同,故分别被BamHI和BclI切割后产生的DNA黏性末端能互补配对,C正确;
D、若某链状DNA分子有两个BclI识别位点,则被其切割后会产生3个DNA片段,D错误。
故选D。
12. 如图为鸡血细胞中DNA的粗提取和鉴定实验过程中的部分操作示意图。下列相关叙述错误的是( )
A. 该实验正确操作顺序为a→c→b→e→d
B. 步骤b完成后应取沉淀物继续进行实验
C. 可以在离心管中进行离心分离替代步骤c
D. 步骤e中加入的为NaCl溶液,步骤d试管中会出现紫色
【答案】D
【分析】DNA粗提取与鉴定的原理:
(1)DNA和蛋白质等其他成分在不同浓度的NaCl溶液中溶解度不同(0.14ml/L溶解度最低),利用这一特点,选择适当的盐浓度就能使DNA充分溶解,而使杂质沉淀,或者相反,以达到分离目的;
(2)DNA不溶于酒精溶液,但是细胞中的某些蛋白质则溶于酒精,利用这一原理,可以将DNA与蛋白质进一步的分离;
(3).DNA的鉴定:在沸水浴条件下,DNA遇二苯胺会被染成蓝色,因此二苯胺可以作为鉴定DNA的试剂。
【详解】A、图中正确步骤应为a使血细胞破裂释放DNA→c过滤获得溶解DNA的和核物质→b粗提DNA→eDNA再溶解→d鉴定DNA,A正确;
B、DNA不溶于酒精,故经过步骤b后应取沉淀物继续进行实验,B正确;
C、步骤c主要是对DNA进行初步的过滤和分离,也可用离心法代替,C正确;
D、DNA能溶于2ml/L的NaCl溶液,故步骤e中加入的为NaCl溶液,步骤d中需向试管内加入二苯胺试剂,沸水浴加热情况下DNA遇二苯胺试剂会呈现蓝色,D错误。
故选D。
13. 如图为科研人员运用基因工程技术进行研究时构建的一个基因表达载体。下列相关叙述错误的是( )
A. 若a是RNA聚合酶识别和结合的部位,则a为启动子
B. 若b表示终止子,则其上的终止密码子能使翻译停止
C. 若c中含有一个限制酶切割位点,则载体中可能含有多个
D. 若d表示复制原点,则其能在受体细胞中进行自我复制
【答案】B
【分析】基因表达载体的构建:
一、过程:用同一种限制酶切割目的基因和运载体,再用DNA连接酶将目的基因和运载体连接形成重组DNA分子。
二、目的:使目的基因在受体细胞中稳定存在并且可以遗传给下一代并表达和发挥作用。
三、基因表达载体的组成:目的基因+启动子+终止子+标记基因 。
(1)启动子在基因的首段,它是RNA聚合酶的结合位点,能控制着转录的开始; (2)终止子在基因的尾端,它控制着转录的结束; (3)标记基因便于目的基因的鉴定和筛选。
【详解】A、启动子是RNA聚合酶识别和结合的部位,能启动转录过程,a为启动子,A正确;
B、b表示终止子,其具有终止转录过程的作用;终止密码子位于mRNA上,作用是使翻译停止,B错误;
C、限制酶切割位点供外源基因插入其运载体中,便于构建基因表达载体,载体中可能含有多个限制酶切割位点,C正确;
D、复制原点是在基因组上复制起始的一段序列,若d表示复制原点,则其能在受体细胞中进行自我复制,D正确。
故选B。
14. 基因工程自20世纪70年代兴起后,在农牧业、医药卫生和食品工业等方面得到了飞速的发展。下列关于基因工程应用的叙述,正确的是( )
A. 喷施除草剂后,杂草被杀死而抗除草剂玉米不会受到损伤
B. 将肠乳糖酶基因导入奶牛基因组,可增加乳汁中乳糖含量
C. 作为乳腺生物反应器的动物体内只有乳腺细胞含目的基因
D. 将牛凝乳酶导入黑曲霉中,再通过工业发酵可生产凝乳酶
【答案】A
【分析】基因工程技术的基本步骤:
(1)目的基因的获取:方法有从基因文库中获取、利用PCR技术扩增和人工合成。
(2)基因表达载体的构建:是基因工程的核心步骤,基因表达载体包括目的基因、启动子、终止子和标记基因等。
(3)将目的基因导入受体细胞:根据受体细胞不同,导入的方法也不一样。将目的基因导入植物细胞的方法有农杆菌转化法、基因枪法和花粉管通道法;将目的基因导入动物细胞最有效的方法是显微注射法;将目的基因导入微生物细胞的方法是感受态细胞法。
(4)目的基因的检测与鉴定:分子水平上的检测:①检测转基因生物染色体的DNA是否插入目的基因--DNA分子杂交技术;②检测目的基因是否转录出了mRNA--分子杂交技术;③检测目的基因是否翻译成蛋白质--抗原-抗体杂交技术;个体水平上的鉴定:抗虫鉴定、抗病鉴定、活性鉴定等。
【详解】A、抗除草剂玉米含有抗性基因,则喷施除草剂后,杂草被杀死而抗除草剂玉米不会受到损伤,A正确;
B、将肠乳糖酶基因导入奶牛基因组,乳糖酶可降解乳糖,可降低乳汁中乳糖含量,B错误;
C、作为乳腺生物反应器的动物体内所有细胞都含有目的基因,但是只有乳腺细胞才能表达目的基因,C错误;
D、将牛凝乳酶基因导入黑曲霉中,再通过工业发酵可生产凝乳酶,D错误。
故选A。
15. 菊花是一种双子叶植物,易感桃蚜而影响植物生长。某科研团队获得了转GNA基因(表达产物能有效抑制桃蚜生长)菊花,流程如图所示。下列相关叙述错误的是( )
A. 过程a、b分别表示逆转录和 PCR,可获得大量 GNA基因
B. 图中用到的Ti质粒是取自土壤中农杆菌的一种天然质粒
C. 图中c过程需要将GNA基因插入到 Ti质粒的T-DNA中
D. 通过桃蚜接种实验可以检测图中菊花植株对桃蚜的抗性
【答案】B
【分析】基因工程育种原理:DNA重组技术(属于基因重组范畴)方法:按照人们的意愿,把一种生物的个别基因复制出来,加以修饰改造,放到另一种生物的细胞里,定向地改造生物的遗传性状。操作步骤包括:提取目的基因、目的基因与运载体结合、将目的基因导入受体细胞、目的基因的检测与表达等。举例:能分泌人类胰岛素的大肠杆菌菌株的获得,抗虫棉,转基因动物等。
【详解】A、过程a是由mRNA合成DNA的过程,表示逆转录,b表示 PCR,可获得大量 GNA基因,A正确;
B、图示Ti质粒都是经过改造的,其标记基因可用于重组Ti质粒的筛选,B错误;
C、由图可知,将目的基因导入受体细胞时采用的是农杆菌转化法,由于Ti质粒的T-DNA可以转移到受体细胞并与受体细胞的染色体DNA整合到一起,因此过程c需将GNA基因插入到Ti质粒的T-DNA中,C正确;
D、在个体鉴定中,可通过桃蚜接种实验可以检测图中菊花植株对桃蚜的抗性,D正确。
故选B。
16. 蛋白质工程取得的进展向人们展示出了诱人的前景。下列属于蛋白质工程应用成果的是( )
A. 培育出了多莉羊
B. 培育出了单育1号烟草
C. 研发出的速效胰岛素类似物
D. 制造出了一种能降解石油的“超级细菌”
【答案】C
【分析】蛋白质工程就是通过对蛋白质化学、蛋白质晶体学和蛋白质动力学的研究,获得有关蛋白质理化特性和分子特性的信息,在此基础上对编码蛋白质的基因进行有目的的设计和改造,通过基因工程技术获得可以表达蛋白质的转基因生物系统,这个生物系统可以是转基因微生物、转基因植物、转基因动物,甚至可以是细胞系统。
【详解】A、多莉羊是克隆动物所得,不属于蛋白质工程,A错误;
B、单育1号烟草是单倍体育种的结果,B错误;
C、研发出的速效胰岛素类似物,是对相应的基因进行改造,获得符合要求的蛋白质的结果,C正确;
D、制造出了一种能降解石油的“超级细菌”是转基因工程的产物,D错误。
故选C。
二、非选择题:本题共5小题。
17. 农业生产上广泛使用的除草剂——草甘膦(C3H8NO5P)在土壤中不易被降解、长期使用会污染土壤,为修复被污染的土壤,可按图示程序选育出能降解该除草剂的细菌。已知含一定量该除草剂的培养基不透明,回答下列问题:
(1)从长期使用该除草剂的土壤中取样的原因是_____________。图示培养基①的接种方法是______________,该方法不适合用于细菌的计数,原因是______________。
(2)实验操作得到培养基②的菌落中,有的有透明圈,有的无透明圈,且透明圈的大小也有差别,由此可以得到的结论为①________________;②________________。
(3)在筛选高效分解草甘膦细菌的过程中,应挑取透明圈最大的菌落,接种于以________________为唯一碳源或氮源的固体培养基上,从功能上讲,该培养基属于________________培养基。
(4)该小组在5个平板培养基上用另一种接种方法分别接种稀释倍数为106的土壤浸出液0.1mL,其菌落数依次为215个、237个、184个、196个、321个,则1mL该土壤浸出液中含有的活菌数大约为________________个。
【答案】(1)①. 该处土壤易得到降解草甘膦的细菌 ②. 平板划线法 ③. 划线起始处细菌密度大,经过培养很可能长成一片,无法形成单菌落
(2)①. 土壤浸出液中有多种细菌,有可以降解草甘膦,有的不能降解草甘膦 ②. 不同细菌降解草甘膦的能力不同
(3)①. 草甘膦 ②. 选择
(4)2.08×109
【分析】一、在微生物学中,将允许特定种类的微生物生长,同时抑制或阻止其他种类微生物生长的培养基,称做选择培养基。
二、题图分析:图示为选育降解草甘膦菌的流程图,由图中培养基①中菌落连片生长可知,培养基①上采用的接种方法是平板划线法,①是选择培养基。由图中培养基②中得到单菌落可知,培养基②上采用的接种方法是稀释涂布平板法,培养基②是鉴别培养基。
【小问1详解】在长期使用草甘膦的土壤中,富含降解草甘膦的细菌,所以从长期使用该除草剂的土壤中取样,易成功分离得到目的菌。图示培养的结果是菌落连成片,且分区域生长,可知培养基①的接种方法是平板划线法。微生物是通过单细胞繁殖形成单菌落来计数的,平板划线法的接种方法因为划线起始处细菌密度大,经过培养菌落长成一片,无法形成单菌落计数,所以该方法不适合用于细菌的计数。
【小问2详解】实验操作得到的菌落中,有透明圈的菌落说明具有降解草甘膦的能力,没有透明圈的菌落说明没有降解草甘膦的能力。透明圈越大,说明菌株降解草甘膦的能力越强;透明圈越小,说明菌株降解草甘膦的能力越弱。
【小问3详解】欲筛选出高效降解草甘膦的菌株,培养基中应只含有草甘膦而无其它碳源(氮源),不能降解草甘膦的微生物在此培养基上不能生存,这类培养基属于选择培养基。
【小问4详解】该小组在5个平板培养基上用稀释涂布平板法分别接种稀释倍数为 106 的土壤浸出液 0.1ml,其菌落数为 215、237、184、196、321,其中数据321不符合实验数据要在30~300范围的要求,要舍去,所以1mL该土壤浸出液中含有的活菌数大约为(215+237+184+196)÷4÷0.1×106 =2.08×109个。
18. 清水紫花苜蓿适应性强、产草量高,营养丰富,但作为饲料易造成家畜臌胀病,而里奥百脉根因富含缩合单宁,能防止家畜臌胀病的发生。为获得抗臌胀病的新型苜蓿品种,科研人员进行了如下研究。请回答问题:
(1)剪取清水紫花苜蓿、里奥百脉根无菌苗的下胚轴及子叶作为外植体,接种到培养基中,经______过程形成愈伤组织,该过程需要添加______进行调节。将两种材料的愈伤组织用______酶处理,获得原生质体。
(2)为了提高原生质体的产量,保证实验的成功率,还需考虑酶液的渗透压、酶解时间等因素。分别检测上述两个因素对原生质体产量的影响,结果如下图。
图1 图2
甘露醇能维持稳定的渗透压,由图1可知,酶解时宜选用的甘露醇浓度为______。由图2可知,最适宜的酶解时间为______。
(3)为了方便在荧光倒置显微镜下观察是否发生异源原生质体的融合,可将获得的原生质体______标记,然后用化学试剂______诱导融合。
(4)利用选择培养基筛选出异源融合的原生质体,再经植物组织培养技术获得杂种植株。植物体细胞杂交技术克服了______,使杂种植株具有双亲的遗传特性,培育出抗臌胀病苜蓿新品种。
【答案】(1)脱分化 植物激素(生长素、细胞分裂素) 纤维素酶和果胶
(2)0.55ml/L 清水紫花苜蓿酶解10 h,里奥百脉根酶解12 h
(3)分别用两种不同的荧光 PEG(聚乙二醇)
(4)远缘杂交不亲和的障碍
【分析】一、植物组织培养技术
(1)原理:植物细胞具有全能性。
(2)过程
二、植物体细胞杂交技术
(1)概念:将不同种的植物体细胞,在一定条件下融合成杂种细胞,并把杂种细胞培育成新的植物体的技术。
(2)过程
(3)意义:克服了远缘杂交不亲和的障碍。
三、分析题图1可知:随着甘露醇浓度的升高,清水紫花苜蓿、里奥百脉根原生质体产量越高,在甘露醇浓度为0.55ml/L,清水紫花苜蓿和里奥百脉根原生质体产量最高,甘露醇浓度超过0.55ml/L,清水紫花苜蓿、里奥百脉根原生质体产量不再升高。
四、分析图2可知,酶解时间为10h时,清水紫花苜蓿原生质体产量最高,低于或高于10h,产量都降低;酶解时间为12h,里奥百脉根原生质体产量最高,低于或高于12h,产量都降低。
【详解】(1)由植物组织培养技术过程可知,外植体接种到培养基中,经脱分化过程形成愈伤组织,该过程需要添加植物激素(生长素、细胞分裂素)进行调节。由植物体细胞杂交技术过程可知,将两种材料的愈伤组织用纤维素酶和果胶酶处理去掉细胞壁,获得原生质体。
(2)分析图1可知,酶解时宜选用的甘露醇浓度为0.55ml/L。分析图2可知,最适宜的酶解时间为酶解时间为10h时,清水紫花苜蓿原生质体产量最高;酶解时间为12h,里奥百脉根原生质体产量最高。
(3)为了方便在荧光倒置显微镜下观察是否发生异源原生质体的融合,可将获得的原生质体分别用不同的荧光标记,然后用化学试剂聚乙二醇诱导融合。
(4)植物体细胞杂交技术的意义克服了克服了远缘杂交不亲和的障碍,使杂种植株具有双亲的遗传特性,培育出抗臌胀病苜蓿新品种。
19. 近三十年来,单克隆抗体已发展成为心血管、呼吸、血液、免疫和恶性肿瘤等多种疾病的强大治疗手段,如单克隆抗体对慢性阻塞性肺疾病(COPD)的治疗。然而,由于血脑屏障的限制,将单克隆抗体输送至中枢神经系统极具挑战性。天津医科大学教授与美国加州大学教授合作,提出用仿生纳米胶囊包裹单克隆抗体,可通过血脑屏障运输到中枢神经系统(如图)。回答下列问题:
(1)治疗慢性阻塞性肺疾病的单克隆抗体的制备方法:从已免疫的小鼠脾脏中提取B淋巴细胞与小鼠的_____融合,常用的不同于诱导植物细胞融合的方法是_____。
(2)单克隆抗体的制备需要经过两次筛选。第一次筛选:在特定的_____培养基上,筛选出_____(特点)的杂交瘤细胞;第二次筛选:将杂交瘤细胞经过克隆化培养和_____检测,经两次筛选后获得能分泌特异性抗体的杂交瘤细胞。
(3)单克隆抗体的优点是_____。根据图示推测纳米胶囊作为仿生纳米材料包裹单克隆抗体的作用过程是_____。
【答案】(1)①. 骨髓瘤细胞 ②. 灭活的病毒诱导法
(2)①. 选择 ②. 既能大量增殖,又能产生抗体 ③. 抗体
(3)①. 特异性强、灵敏度高、可大量制备 ②. 纳米胶囊可通过血脑屏障运输到中枢神经系统,进入肿瘤区域,脑肿瘤的蛋白酶消化纳米胶囊的外壳,释放单克隆抗体,并借助单克隆抗体的导向作用,能将药物定向带到肿瘤细胞所在位置,进而杀死肿瘤细胞
【分析】一、单克隆抗体:由单个B淋巴细胞进行无性繁殖形成的细胞系所产生出的化学性质单一、特异性强的抗体。具有特异性强、灵敏度高,并可能大量制备的特点。
二、单克隆抗体的制备过程:首先用特定抗原注射小鼠体内,使其发生免疫,小鼠体内产生具有免疫能力的B淋巴细胞。利用动物细胞融合技术将B淋巴细胞和骨髓瘤细胞融合,单克隆抗体制备过程中的两次筛选:第一次筛选:利用特定选择培养基筛选,获得杂交瘤细胞,即AB型细胞(A为B淋巴细胞,B为骨髓瘤细胞),不需要A、B、AA、BB型细胞。第二次筛选:利用多孔板法和抗原—抗体杂交法筛选,获得产生特定抗体的杂交瘤细胞。
【小问1详解】单克隆抗体的制备过程中,经免疫的B淋巴细胞和骨髓瘤细胞融合后,常用的不同于诱导植物细胞融合的方法是灭活的病毒诱导法。
【小问2详解】单克隆抗体的制备需要经过两次筛选。第一次筛选:在特定的选择性培养基上,筛选出既能无限增殖,又能产生抗体的杂交瘤细胞;第二次筛选:将杂交瘤细胞经过克隆化培养和专一抗体检测,经两次筛选后获得能分泌特异性抗体的杂交瘤细胞。
【小问3详解】单克隆抗体具有特异性强、灵敏度高、可大量制备的优点。根据图示推测纳米胶囊作为仿生纳米材料包裹单克隆抗体的作用过程是纳米胶囊可通过血脑屏障运输到中枢神经系统,进入肿瘤区域,脑肿瘤的蛋白酶消化纳米胶囊的外壳,释放单克隆抗体,并借助单克隆抗体的导向作用,能将药物定向带到肿瘤细胞所在位置,进而杀死肿瘤细胞。
20. 如图所示,若在PCR反应体系中加入两侧分别带有荧光基团和淬灭基团(抑制荧光发出)的探针,荧光探针和引物一起与模板结合,当酶催化子链延伸至探针处时会水解探针,导致荧光基团和淬灭基团分离而发出荧光(每扩增1个DNA分子,就有1个荧光探针水解),图中①~③表示步骤。回答下列问题:
(1)PCR过程包括多次循环,每个循环分为3个步骤:变性、_________、延伸。延伸的温度一般设定为________;若DNA中G+C的含量越多,要求变性的温度越高,其原因是_________。
(2)PCR过程中引物的作用是________。PCR过程除需要模板和引物外,还需要_________(写两点)。
(3)在相同PCR循环次数条件下,荧光强度与模板数量_______(填“不相关”“呈正比”或“呈反比”)。若最初该反应体系中只有1个DNA分子模板,进行第4次循环时,需要消耗荧光探针_______个。
(4)PCR技术还可以用于鉴定被侵染的愈伤组织中是否含有某抗性基因。已知该抗性基因的部分序列如下:
根据上述序列应选择引物__________(填字母)进行PCR。
A. 引物:5'-TACCGA-3'
B. 引物:5'-GTTCCT-3'
C. 引物:5'-AUGGCU-3'
D. 引物:5'-ATGGCT-3'
【答案】(1)①. 复性 ②. 72℃ ③. DNA中G和C之间有3个氢键,A和T之间只有2个氢键,G+C的含量越多,其氢键越多,变性时所需温度越高
(2)①. 使DNA聚合酶能够从引物的3'端开始连接脱氧核苷酸 ②. 4种游离的脱氧核苷酸、耐高温的DNA聚合酶、缓冲液等
(3)①. 呈正比 ②. 8
(4)BD
【分析】PCR是利用DNA在体外摄氏95°高温时变性会变成单链,低温(经常是60°C左右)时引物与单链按碱基互补配对的原则结合,再调温度至DNA聚合酶最适反应温度(72°C左右),DNA聚合酶沿着子链的5'-3'的方向合成互补链。基于聚合酶制造的PCR仪实际就是一个温控设备,能在变性温度,复性温度,延伸温度之间很好地进行控制。
【小问1详解】 PCR是体外进行DNA复制,包括变性(解旋)、复性(引物与模板链结合)、延伸(合成子链);延伸温度一般调至DNA聚合酶最适反应温度(72°C左右);G与C之间形成三个氢键,氢键越多DNA结构越稳定,变性是破坏氢键,因此G+C的含量越多,要求变性的温度越高。
【小问2详解】引物能与模板链结合,使TaqDNA聚合酶能够从引物的3′端开始复制。PCR过程除需要模板和引物外,还需要4种游离的脱氧核苷酸、耐高温的DNA聚合酶、缓冲液等。
【小问3详解】每扩增1个DNA分子,就有1个荧光探针水解,模板数量越多,荧光强度越大,成正比;若最初该反应体系中只有1个DNA分子模板,进行第4次循环时,有8个DNA需要扩增,因此需要消耗荧光探针8个。
【小问4详解】引物能与模板链结合,即引物与模板链的5′端进行碱基互补配对,使TaqDNA聚合酶能够从引物的3′端开始复制,合成与模板链进行碱基互补配对的物质,因此根据上述序列应选择引物BD。
21. 乙型肝炎病毒是一种DNA病毒,科研人员利用基因工程制备乙型肝炎表面抗原(HbsAg)从而获得乙肝疫苗,其过程如图所示。回答下列问题:
(1)构建图中基因表达载体时,限制酶应选择_______两种酶。与只用一种限制酶相比,选用两种限制酶操作的优势是____________________________。
(2)图中氨苄青霉素抗性基因的作用是_____________________。
(3)科研人员进行步骤⑤时一般先用_______处理大肠杆菌细胞,该操作的目的是___________________________________。
(4)HbsAg基因导入到受体细胞后,需在分子水平上检测HbsAg基因是否在大肠杆菌中成功表达,常用____________________________技术。
【答案】(1)①. BamH I和Hind Ⅲ ②. 避免含目的基因的DNA片段或载体自身环化以及反向连接
(2)作为标记基因,便于重组DNA分子的筛选
(3)①. Ca2+ ②. 使大肠杆菌细胞处于一种能吸收周围环境中DNA分子的生理状态
(4)抗原—抗体杂交
【分析】基因工程技术的基本步骤:
(1)目的基因的获取:方法有从基因文库中获取、利用PCR技术扩增和人工合成。
(2)基因表达载体的构建:是基因工程的核心步骤,基因表达载体包括目的基因、启动子、终止子和标记基因等。
(3)将目的基因导入受体细胞:根据受体细胞不同,导入的方法也不一样.将目的基因导入植物细胞的方法有农杆菌转化法、基因枪法和花粉管通道法;将目的基因导入动物细胞最有效的方法是显微注射法;将目的基因导入微生物细胞的方法是感受态细胞法。
(4)目的基因的检测与鉴定:分子水平上的检测:①检测转基因生物染色体的DNA是否插入目的基因--DNA分子杂交技术;②检测目的基因是否转录出了mRNA--分子杂交技术;③检测目的基因是否翻译成蛋白质--抗原-抗体杂交技术。个体水平上的鉴定:抗虫鉴定、抗病鉴定、活性鉴定等。
【小问1详解】据图可知,目的基因中含有限制酶EcRⅡ的切割位点,因此不能用该切割外源DNA分子,同时为了避免含目的基因的DNA片段或载体自身环化以及反向连接,应选择两种酶,据图可知,切割质粒选用的限制酶是BamHⅠ和HindⅢ。
【小问2详解】质粒中含有氨苄青霉素抗性基因作为标记基因,便于重组DNA分子的筛选。
【小问3详解】步骤⑤将目的基因导入受体细胞,该受体细胞为细菌,可用Ca2+处理大肠杆菌,使该细胞处于感受态细胞,使大肠杆菌细胞处于一种能吸收周围环境中DNA分子的生理状态。
【小问4详解】根据抗原-抗体特异性结合的原理,检测HbsAg基因在大肠杆菌中是否成功表达出抗原(HbsAg),常用抗原—抗体杂交技术进行鉴定。
限制酶
BamHI
BclI
识别序列及切割位点
—G↓GATCC—
—CCTAG↑G—
—T↓GATCA—
—ACTAG↑T—
相关试卷
这是一份河南省商丘市九师联盟期2024-2025学年高二下学期4月期中生物试卷(解析版),共21页。试卷主要包含了本试卷分选择题和非选择题两部分,答题前,考生务必用直径0,本卷命题范围, 诱导多能干细胞等内容,欢迎下载使用。
这是一份河南省商丘市九师联盟期2024-2025学年高二下学期4月期中 (1)生物试卷(解析版),共21页。试卷主要包含了本试卷分选择题和非选择题两部分,答题前,考生务必用直径0,本卷命题范围, 诱导多能干细胞等内容,欢迎下载使用。
这是一份河南省商丘市九师联盟期2024-2025学年高二下学期4月期中生物试题(原卷版+解析版),共29页。试卷主要包含了本试卷分选择题和非选择题两部分,答题前,考生务必用直径0,本卷命题范围, 诱导多能干细胞等内容,欢迎下载使用。
相关试卷 更多
- 1.电子资料成功下载后不支持退换,如发现资料有内容错误问题请联系客服,如若属实,我们会补偿您的损失
- 2.压缩包下载后请先用软件解压,再使用对应软件打开;软件版本较低时请及时更新
- 3.资料下载成功后可在60天以内免费重复下载
免费领取教师福利 




.png)




