搜索
      上传资料 赚现金

      北京人大附中2024-2025学年高二下学期3月月考化学试题(原卷版+解析版)

      • 1.82 MB
      • 2025-05-09 20:31:56
      • 31
      • 0
      • 首发最新试卷真题
      加入资料篮
      立即下载
      北京人大附中2024-2025学年高二下学期3月月考化学试题(原卷版+解析版)第1页
      高清全屏预览
      1/25
      北京人大附中2024-2025学年高二下学期3月月考化学试题(原卷版+解析版)第2页
      高清全屏预览
      2/25
      北京人大附中2024-2025学年高二下学期3月月考化学试题(原卷版+解析版)第3页
      高清全屏预览
      3/25
      还剩22页未读, 继续阅读

      北京人大附中2024-2025学年高二下学期3月月考化学试题(原卷版+解析版)

      展开

      这是一份北京人大附中2024-2025学年高二下学期3月月考化学试题(原卷版+解析版),共25页。试卷主要包含了 硼酸可用于治疗婴儿湿疹, 下列对事实的分析正确的是等内容,欢迎下载使用。
      可能用到的相对原子质量:N-14 O-16
      Ⅰ卷(选择题,共42分)
      选择题(每小题只有1个正确选项,每小题3分,共42分)
      1. 最近,中国科学家成功采用“变压吸附+膜分离+精制纯化”方法成功分离氢氦制得高纯氦。下列说法不正确的是
      A. H的第一电离能小于He的
      B. H2分子间存在共价键,He分子间存在范德华力
      C. 也可以利用沸点不同对H2和He进行分离
      D. 利用原子光谱可以鉴定He元素和H元素
      2. 下列化学用语或图示表达不正确的是
      A. 基态S原子的最外层电子轨道表示式:
      B. 基态29Cu原子的电子排布式:
      C. H2O的VSEPR模型:
      D. Cl2分子中σ键的形成:
      3. 下列官能团的名称和结构简式都正确的是
      A. 醛基B. 碳碳双键C. 酯基D. 羟基
      4. 下列事实可用范德华力大小解释的是
      A. 热稳定性:HCl>HBrB. 氧化性:
      C. 熔点:D. 沸点:
      5. 下列物质性质不能由元素周期律推测的是
      A. 热稳定性:B. 沸点:
      C. 氧化性:D. 碱性:
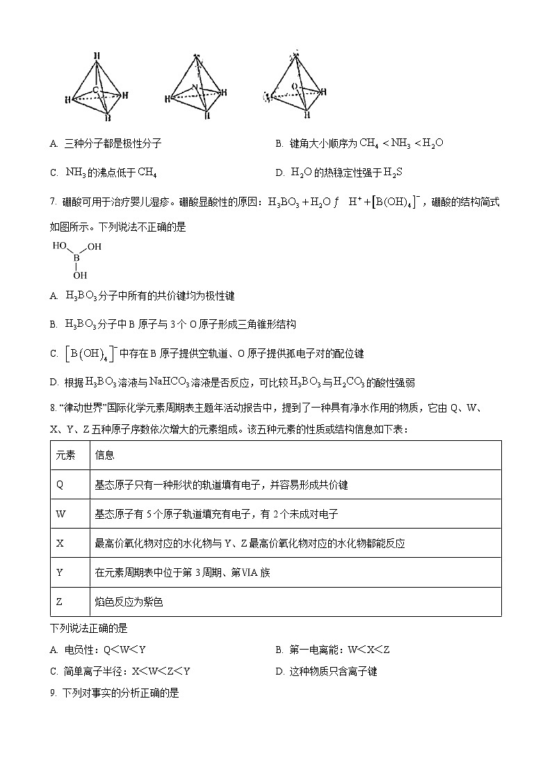
      6. 分子的构型如下,下列说法正确的是
      A. 三种分子都是极性分子B. 键角大小顺序为
      C. 的沸点低于D. 的热稳定性强于
      7. 硼酸可用于治疗婴儿湿疹。硼酸显酸性的原因:,硼酸的结构简式如图所示。下列说法不正确的是
      A. 分子中所有的共价键均为极性键
      B. 分子中B原子与3个O原子形成三角锥形结构
      C. 中存在B原子提供空轨道、O原子提供孤电子对的配位键
      D. 根据溶液与溶液是否反应,可比较与的酸性强弱
      8. “律动世界”国际化学元素周期表主题年活动报告中,提到了一种具有净水作用的物质,它由Q、W、X、Y、Z五种原子序数依次增大的元素组成。该五种元素的性质或结构信息如下表:
      下列说法正确的是
      A. 电负性:Q<W<YB. 第一电离能:W<X<Z
      C. 简单离子半径:X<W<Z<YD. 这种物质只含离子键
      9. 下列对事实的分析正确的是
      A. AB. BC. CD. D
      10. 有存在时,活性炭吸附脱除的反应方程式为。研究发现:活性炭的表面含有羧基等含氧官能团,活性炭含氧官能团化学吸附和的机理如下图所示。下列说法不正确的是
      A. 和中心原子的杂化方式相同
      B. 吸附时,中的原子与羧基中的原子发生作用
      C. 室温时,脱除30g转移电子数约为个
      D. 含氧官能团化学吸附、的连接方式与、、和的电负性有关
      11. 向含HCN的废水中加入铁粉和K2CO3可制备K4[Fe(CN)6],反应如下:6HCN+Fe+2K2CO3=K4[Fe(CN)6]+H2↑+2CO2↑+2H2O。下列说法不正确的是
      A. 依据反应可知:Ka(HCN)>Ka1(H2CO3)
      B. HCN的结构式是H—C≡N
      C. 反应中每1mlFe转移2ml电子
      D. [Fe(CN)6]4-中Fe2+的配位数是6
      12. 下列事实不能通过比较氟元素和氯元素的电负性进行解释的是
      A. 键的键能小于键的键能
      B. 三氟乙酸的大于三氯乙酸的
      C. 氟化氢分子的极性强于氯化氢分子的极性
      D. 气态氟化氢中存在,而气态氯化氢中是分子
      13. 3-氨基-1-金刚烷醇可用于合成药物维格列汀(治疗2型糖尿病),其分子结构如图所示。下列说法不正确的是
      A. 分子中0原子和N原子均为杂化
      B. 分子中的键角大于的键角
      C. 分子中的极性大于的极性
      D. 分子中含有手性碳原子
      14 某同学进行如下实验:
      ①取少量稀盐酸放于试管中,投入光亮的铜片,无明显变化。
      ②向实验①的试管中通入足量的,铜片表面很快变暗,生成黑色同体,溶液逐渐变为棕色。
      ③若将稀盐酸换成稀硫酸重复实验①和②,均无明显变化。
      资料:是白色固体,难溶于水,能溶于盐酸,(棕色)
      下列说法不正确的是
      A. 黑色固体不是
      B 将棕色溶液加水稀释,会产生白色沉淀
      C. 由实验①②能说明增强了的还原性
      D. 上述过程中可能发生的反应:
      Ⅱ卷(非选择题,共58分,包含卷面3分)
      15. 依据下列①~⑧有机物回答问题。
      (1)用系统命名法对①命名:__________。
      (2)分子②中最多有__________个碳原子共平面。
      (3)①~④中,碳原子杂化类型均为杂化的是__________(填数字序号),有顺反异构体的是__________(填数字序号)。
      (4)与⑤互为同系物且碳原子数最少的有机物的结构简式为__________。
      (5)⑤~⑧中互为同分异构体的是__________(填数字序号)。
      (6)②⑥中官能团的名称分别为__________。
      (7)⑧中官能团结构简式为__________。
      16. 请回答下列问题:
      (1)原子结构与元素性质
      ①C、N、O第一电离能由大到小的顺序是__________。
      ②基态氮原子电子有__________种空间运动状态。
      ③基态占据的最高能级的电子云轮廓图的形状是__________。
      ④基态的价电子排布式为,其在元素周期表中的位置为__________。
      (2)微粒间相互作用与物质性质
      ①下列物质的分子中同时存在σ键和π键的是__________(填字母)。
      a. b. c. d.
      ②比较与分子中的键角大小并给出相应解释:比较__________;解释__________。
      ③的沸点高于的沸点,原因是__________。
      ④下列事实可用“水分子间存在氢键”解释的是__________(填字母序号)。
      a.常压下,时水的密度最大
      b.水的沸点比硫化氢的沸点高
      c.水的热稳定性比硫化氢强
      请表示出水分子之间的氢键种类____________。
      ⑤的性质与卤素离子相近,被称为拟卤离子,被称为拟卤素。
      i.与反应的生成物的结构式分别是、__________。
      ii.有酸性但乙炔无明显酸性,的酸性比乙炔的强的原因是__________。
      17. 与许多金属离子或形成的化合物有广泛的用途。
      (1)基态原子的价层电子轨道表示式为__________。
      (2)钢铁表面成膜技术是钢铁防腐的重要方法。工业上利用某种转化液使钢铁表面形成致密的膜以进行防腐,该转化液是含(或)等物质的溶液。的结构如下:
      ①下列说法正确的是__________(填字母)。
      a.能将氧化为的可能原因是含有“”结构
      b.依据结构分析,中硫元素的化合价为价
      c.中“”在一条直线上
      ②中的比中的更__________(填“难”或“易”)断裂。
      ③转化液过小时,不易得到,原因是__________。
      (3)与形成的化合物可以作为锂离子电池的电极材料。化合物中的化学键类型有__________(填字母)。
      a.离子键 b.极性共价键 c.非极性共价键 d.金属键 e.配位键
      18. 实验小组探究酸对平衡的影响。将溶液(近无色)和溶液等体积混合,得到红色溶液。取两等份红色溶液,进行如下操作并记录现象。
      (1)水解显酸性的原因是__________(用方程式表示)。
      (2)甲同学认为加入酸后,会使体系中__________浓度改变,导致该平衡正向移动,溶液颜色加深。
      【设计并实施实验】
      【查阅资料】
      和均能发生络合反应:
      (黄色);(无色)。
      实验Ⅰ.探究现象a中溶液颜色变化的原因
      (3)实验①的目的是__________。
      (4)根据实验①和实验②的结果,请用化学用语解释现象a:__________。
      实验Ⅱ.探究现象b中溶液呈浅黄色的原因
      (5)结合实验③可推测现象b中使溶液呈浅黄色的微粒可能有两种,分别是__________。
      (6)乙同学进一步补充了实验④,确证了现象b中使溶液呈浅黄色的微粒只是(5)中的一种,请将实验④的操作及现象补充完整:__________、__________。
      人大附中2024-2025学年第二学期(高二年级)化学练习
      (考试时间:60分钟 满分:100分)
      可能用到的相对原子质量:N-14 O-16
      Ⅰ卷(选择题,共42分)
      选择题(每小题只有1个正确选项,每小题3分,共42分)
      1. 最近,中国科学家成功采用“变压吸附+膜分离+精制纯化”方法成功分离氢氦制得高纯氦。下列说法不正确的是
      A. H的第一电离能小于He的
      B. H2分子间存在共价键,He分子间存在范德华力
      C. 也可以利用沸点不同对H2和He进行分离
      D. 利用原子光谱可以鉴定He元素和H元素
      【答案】B
      【解析】
      【详解】A.He为稀有气体,最外层为稳定结构,难以失去电子,第一电离能较大,A正确;
      B.H2分子间不存在共价键,存在分子间的作用力,He分子间存在范德华力,B错误;
      C.H2与He的沸点不同,所以可利用沸点不同进行分离,C正确;
      D.原子光谱是由原子中的电子在能量变化时所发射或吸收的一系列波长的光所组成的光谱,每一种原子的光谱都不同,利用原子光谱可以鉴定He元素和H元素,D正确;
      故选B。
      2. 下列化学用语或图示表达不正确的是
      A. 基态S原子最外层电子轨道表示式:
      B. 基态29Cu原子的电子排布式:
      C. H2O的VSEPR模型:
      D. Cl2分子中σ键的形成:
      【答案】B
      【解析】
      【详解】A.基态S原子的最外层电子轨道表示式:,故A正确;
      B.基态29Cu原子的电子排布式:,故B错误;
      C.H2O的VSEPR模型:,故C正确;
      D.Cl2分子中σ键的形成:,故D正确;
      答案选B。
      3. 下列官能团的名称和结构简式都正确的是
      A. 醛基B. 碳碳双键C. 酯基D. 羟基
      【答案】C
      【解析】
      【详解】A.醛基-CHO,A错误;
      B.碳碳双键,B错误;
      C.酯基,C正确;
      D.羟基-OH,D错误;
      故选C。
      4. 下列事实可用范德华力大小解释的是
      A. 热稳定性:HCl>HBrB. 氧化性:
      C. 熔点:D. 沸点:
      【答案】C
      【解析】
      【详解】A.热稳定性HCl>HBr,是由于H—Cl键的键能大于H—Br,不能用范德华力大小来解释,故A错误;
      B.氧化性:,是应为Cl的电负性大,原子半径小,不能用范德华力大小来解释,故B错误;
      C.熔点,是应为相对分子质量,分子间的范德华力,故C正确;
      D.沸点:是由于分子间形成氢键而增大了分子间作用力,不能用范德华力大小来解释,故D错误;
      故选C。
      5. 下列物质性质不能由元素周期律推测的是
      A. 热稳定性:B. 沸点:
      C 氧化性:D. 碱性:
      【答案】B
      【解析】
      【详解】A.元素周期表中,同一主族元素从上到下,非金属性依次减弱,非金属性越强,对应简单氢化物的稳定性就越强,非金属性:N>P,则热稳定性:NH3>PH3,能用元素周期律解释,A不选;
      B.水分子之间和HF分子间都能形成氢键,水分子间形成的氢键数目多,故沸点高,不能由元素周期律推测,B选;
      C.元素周期表中,同一主族元素从上到下,非金属性依次减弱,则非金属性:Br>I,氧化性:Br2>I2,能用元素周期律解释,C不选;
      D.元素周期表中,同周期主族元素,从左往右,金属性依次减弱,元素的金属性越强,最高价氧化物对应的水化物碱性越强,金属性Na>Mg,碱性:NaOH>Mg(OH)2,能用元素周期律解释,D不选;
      故选B。
      6. 分子的构型如下,下列说法正确的是
      A. 三种分子都是极性分子B. 键角大小顺序为
      C. 的沸点低于D. 的热稳定性强于
      【答案】D
      【解析】
      【详解】A.CH4空间构型为正四面体形,分子正负电中心重合,是非极性分子,故A错误;
      B.NH3、H2O、CH4中心原子价层电子对数分别为=4、=4、=4,NH3、H2O、CH4三分子中心原子都是sp3杂化,VSEPR模型为四面体形,CH4中没有孤电子对,NH3中存在1个孤电子对,H2O中存在2个孤电子对,孤对子对数越多,键角越小,所以键角:CH4>NH3>H2O,故B错误;
      C.NH3分子间存氢键,分子间不能形成氢键,故NH3沸点高于甲烷,故C错误;
      D.同主族元素,从上往下,非金属性依次减小,则非金属性:O>S,非金属性越强,元素简单氢化物越稳定,故H2O的热稳定性强于H2S,故D正确;
      故选:D。
      7. 硼酸可用于治疗婴儿湿疹。硼酸显酸性的原因:,硼酸的结构简式如图所示。下列说法不正确的是
      A. 分子中所有的共价键均为极性键
      B. 分子中B原子与3个O原子形成三角锥形结构
      C. 中存在B原子提供空轨道、O原子提供孤电子对的配位键
      D. 根据溶液与溶液是否反应,可比较与的酸性强弱
      【答案】B
      【解析】
      【详解】A.由分子的结构简式可知,所有的共价键均为极性键,A正确;
      B.由分子的结构简式可知,B原子形成3个键且没有孤电子对,杂化类型为sp2,与3个O原子形成平面三角形结构,B错误;
      C. B原子含有空轨道,O原子含有孤电子对,则中存在B原子提供空轨道、O原子提供孤电子对的配位键,C正确;
      D.根据强酸制取弱酸的原理,根据溶液与溶液是否反应,可比较与的酸性强弱,D正确;
      故选B。
      8. “律动世界”国际化学元素周期表主题年活动报告中,提到了一种具有净水作用的物质,它由Q、W、X、Y、Z五种原子序数依次增大的元素组成。该五种元素的性质或结构信息如下表:
      下列说法正确的是
      A. 电负性:Q<W<YB. 第一电离能:W<X<Z
      C. 简单离子半径:X<W<Z<YD. 这种物质只含离子键
      【答案】C
      【解析】
      【分析】Q、W、X、Y、Z五种原子序数依次增大的元素;Q基态原子只有一种形状的轨道填有电子,并容易形成共价键,为氢;Z焰色反应为紫色,为钾;Y在元素周期表中位于第3周期、第ⅥA族,为硫;X最高价氧化物对应的水化物与Y、Z最高价氧化物对应的水化物都能反应,则X为铝,氢氧化铝具有两性,能和强酸、强碱反应;W基态原子有5个原子轨道填充有电子,有2个未成对电子,且Q、W、X、Y、Z形成具有净水作用的物质,则W为氧,净水性物质为硫酸铝钾晶体;
      【详解】A.同周期从左到右,金属性减弱,非金属性变强,元素的电负性变强;同主族由上而下,非金属性逐渐减弱,元素电负性减弱;电负性:Q<Y<W,A错误;
      B.同一主族随原子序数变大,原子半径变大,第一电离能变小;同一周期随着原子序数变大,第一电离能变大,第一电离能:Z<X<W,B错误;
      C.电子层数越多半径越大,电子层数相同时,核电荷数越大,半径越小;简单离子半径:X<W<Z<Y,C正确;
      D.该物质为KAl(SO4)2∙12H2O,非金属元素之间存在共价键,D错误;
      故选C。
      9. 下列对事实的分析正确的是
      A. AB. BC. CD. D
      【答案】C
      【解析】
      【详解】A.CH4分子中的中心原子C的价层电子对数为4,无孤电子对,NH3分子中的中心原子N的价层电子对数为4,孤电子对数为1、H2O分子中的中心原子O的价层电子对数为4,孤电子对数为2,由于孤电子对对成键电子对的斥力大于成键电子对对成键电子对的斥力,所以键角大小为,故A错误;
      B.P、S位于第二周期,同一周期主族元素,从左往右第一电离能有增大的趋势,但P的3p轨道半充满,比较稳定,其第一电离能高于同周期相邻的两种元素,故B错误;
      C.CO和N2结构相似,相对分子质量相等,但CO为极性分子,N2为非极性分子,因此CO的沸点高于N2的沸点,故C正确;
      D.F、Cl位于同一主族,同一主族从上到下,原子半径增大,元素非金属性减弱,对应氢化物的稳定性减弱,所以热稳定性:HF>HCl,故D错误;
      故答案为:C。
      10. 有存在时,活性炭吸附脱除的反应方程式为。研究发现:活性炭的表面含有羧基等含氧官能团,活性炭含氧官能团化学吸附和的机理如下图所示。下列说法不正确的是
      A. 和中心原子的杂化方式相同
      B. 吸附时,中的原子与羧基中的原子发生作用
      C. 室温时,脱除30g转移电子数约为个
      D. 含氧官能团化学吸附、的连接方式与、、和的电负性有关
      【答案】C
      【解析】
      【详解】A.和中心N原子的价层电子对数分别为、,VSEPR模型均为四面体,则N原子的杂化方式均为sp3,故A正确;
      B.由图可知,吸附时与H原子配位转化为,即N原子与羧基中的H原子发生作用,故B正确;
      C.中NO得电子生成N2,1mlNO转移电子2ml,30gNO的物质的量为,转移电子数约为2×6.02×1023个,故C错误;
      D.含氧官能团化学吸附NH3时形成,含氧官能团化学吸附NO时形成C=O-N=O结构,说明含氧官能团化学吸附NH3、NO的连接方式与O、N、C和H的电负性大小有关,元素电负性越大,吸引键合电子的能力越强,故D正确;
      故选:C。
      11. 向含HCN的废水中加入铁粉和K2CO3可制备K4[Fe(CN)6],反应如下:6HCN+Fe+2K2CO3=K4[Fe(CN)6]+H2↑+2CO2↑+2H2O。下列说法不正确的是
      A. 依据反应可知:Ka(HCN)>Ka1(H2CO3)
      B. HCN的结构式是H—C≡N
      C. 反应中每1mlFe转移2ml电子
      D. [Fe(CN)6]4-中Fe2+的配位数是6
      【答案】A
      【解析】
      【详解】A.由方程式可知,该反应为有化合价变化的氧化还原反应,与溶液的酸碱性无关,无法判断氢氰酸和碳酸的酸性强弱和酸的电离常数的大小,故A错误;
      B.氢氰酸分子中含有碳氮三键,结构式为H—C≡N,故B正确;
      C.由方程式可知,反应中1ml铁参与反应,反应转移2ml电子,故C正确;
      D.[Fe(CN)6]4-中中心离子为Fe2+,氢氰酸根离子为配位体,配位数为6,故D正确;
      故选A。
      12. 下列事实不能通过比较氟元素和氯元素的电负性进行解释的是
      A. 键的键能小于键的键能
      B. 三氟乙酸的大于三氯乙酸的
      C. 氟化氢分子的极性强于氯化氢分子的极性
      D. 气态氟化氢中存在,而气态氯化氢中是分子
      【答案】A
      【解析】
      【详解】A.F原子半径小,电子云密度大,两个原子间的斥力较强,键不稳定,因此键的键能小于键的键能,与电负性无关,A符合题意;
      B.氟的电负性大于氯的电负性。键的极性大于键的极性,使—的极性大于—的极性,导致三氟乙酸的羧基中的羟基极性更大,更容易电离出氢离子,酸性更强,B不符合题意;
      C.氟的电负性大于氯的电负性,键的极性大于键的极性,导致分子极性强于,C不符合题意;
      D.氟的电负性大于氯的电负性,与氟原子相连的氢原子可以与另外的氟原子形成分子间氢键,因此气态氟化氢中存在,D不符合题意;
      故选A。
      13. 3-氨基-1-金刚烷醇可用于合成药物维格列汀(治疗2型糖尿病),其分子结构如图所示。下列说法不正确的是
      A. 分子中0原子和N原子均为杂化
      B. 分子中的键角大于的键角
      C. 分子中的极性大于的极性
      D. 分子中含有手性碳原子
      【答案】B
      【解析】
      【详解】A. 分子中O原子和N原子的价层电子对数均为4,故均为杂化,A正确;
      B.N有一对孤对电子,O有两对孤对电子,孤对电子对成键电子排斥,键角变小,O的孤对电子多,排斥作用大,分子中的键角小于的键角,B不正确;
      C.电负性O>N>H,分子中的极性大于的极性,C正确;
      D.手性碳原子一定是饱和碳原子,手性碳原子所连接的四个基团要是不同的。则分子中含有手性碳原子、例如 ,D正确;
      答案选B。
      14. 某同学进行如下实验:
      ①取少量稀盐酸放于试管中,投入光亮的铜片,无明显变化。
      ②向实验①的试管中通入足量的,铜片表面很快变暗,生成黑色同体,溶液逐渐变为棕色。
      ③若将稀盐酸换成稀硫酸重复实验①和②,均无明显变化。
      资料:是白色固体,难溶于水,能溶于盐酸,(棕色)
      下列说法不正确的是
      A. 黑色固体不是
      B. 将棕色溶液加水稀释,会产生白色沉淀
      C. 由实验①②能说明增强了的还原性
      D. 上述过程中可能发生的反应:
      【答案】C
      【解析】
      【详解】A.反应中SO2作氧化剂被还原得到Cu2S黑色沉淀,A正确;
      B.将棕色溶液加水稀释,平衡逆向移动,会产生白色沉淀,B正确;
      C.对比实验①②③可推测氯离子的存在提高了二氧化硫的氧化性,C错误;
      D.反应中SO2作氧化剂被还原得到Cu2S黑色沉淀,同时还得到含有CuCl的棕色溶液,反应方程式为,D正确;
      故选C。
      Ⅱ卷(非选择题,共58分,包含卷面3分)
      15. 依据下列①~⑧有机物回答问题。
      (1)用系统命名法对①命名:__________。
      (2)分子②中最多有__________个碳原子共平面。
      (3)①~④中,碳原子杂化类型均为杂化的是__________(填数字序号),有顺反异构体的是__________(填数字序号)。
      (4)与⑤互为同系物且碳原子数最少的有机物的结构简式为__________。
      (5)⑤~⑧中互为同分异构体的是__________(填数字序号)。
      (6)②⑥中官能团的名称分别为__________。
      (7)⑧中官能团的结构简式为__________。
      【答案】(1)2,3-二甲基戊烷
      (2)6 (3) ①. ③ ②. ④
      (4)CH3OH (5)⑥⑦
      (6)碳碳双键、羧基 (7)
      【解析】
      【小问1详解】
      根据烷烃的系统命名法可知,用系统命名法对①命名为:2,3-二甲基戊烷,故答案为:2,3-二甲基戊烷;
      【小问2详解】
      根据碳碳双键中6原子共平面,单键连接时可以任意旋转,一个sp3杂化的碳原子最多增加一个原子与之共平面,故分子②中最多有6个碳原子共平面,如图所示:,故答案为:6;
      【小问3详解】
      已知有机物中单键上的碳原子采用sp3杂化、双键上的碳原子为sp2杂化,三键上的碳原子为sp杂化,故①中均为sp3杂化,②中为sp2、sp3杂化,③中均为sp2杂化,④中为sp3、sp2、sp杂化,则①~④中,碳原子杂化类型均为sp2杂化的是③,已知碳碳双键两端的碳原子分别连有互不相同的原子或原子团的时存在顺反异构,故有顺反异构体的是④,故答案为:③;④;
      【小问4详解】
      同系物是指结构相似(官能团的种类和数目分别相同),组成上相差一个或若干个CH2原子团的物质,由题干信息可知,⑤为饱和一元醇,故与⑤互为同系物且碳原子数最少的有机物的结构简式为:CH3OH,故答案为:CH3OH;
      【小问5详解】
      已知同分异构体是指分子式相同而结构不同的物质,故⑤~⑧中互为同分异构体的是⑥⑦,故答案为:⑥⑦;
      【小问6详解】
      由题干②、⑥的结构简式可知,②、⑥中官能团的名称分别为碳碳双键、羧基,故答案为:碳碳双键、羧基;
      【小问7详解】
      由题干⑧的结构简式可知,⑧中官能团的结构简式为-COOR、-OH,故答案为:-COOR、-OH。
      16. 请回答下列问题:
      (1)原子结构与元素性质
      ①C、N、O的第一电离能由大到小的顺序是__________。
      ②基态氮原子的电子有__________种空间运动状态。
      ③基态占据的最高能级的电子云轮廓图的形状是__________。
      ④基态的价电子排布式为,其在元素周期表中的位置为__________。
      (2)微粒间相互作用与物质性质
      ①下列物质的分子中同时存在σ键和π键的是__________(填字母)。
      a. b. c. d.
      ②比较与分子中的键角大小并给出相应解释:比较__________;解释__________。
      ③的沸点高于的沸点,原因是__________。
      ④下列事实可用“水分子间存在氢键”解释的是__________(填字母序号)。
      a.常压下,时水的密度最大
      b.水的沸点比硫化氢的沸点高
      c.水的热稳定性比硫化氢强
      请表示出水分子之间的氢键种类____________。
      ⑤的性质与卤素离子相近,被称为拟卤离子,被称为拟卤素。
      i.与反应的生成物的结构式分别是、__________。
      ii.有酸性但乙炔无明显酸性,的酸性比乙炔的强的原因是__________。
      【答案】(1) ①. ②. 5 ③. 哑铃形 ④. 第5周期IB族
      (2) ①. b ②. ③. 二者中心原子均为杂化,中心原子没有孤电子对,中心原子有一对孤电子对,由于孤电子对斥力大于成键电子对斥力,中键角更小 ④. 分子结构相似,相对分子质量,分子间作用力 ⑤. ab ⑥. ⑦. ⑧. N原子的电负性大,使中的极性更大,更易断裂
      【解析】
      【小问1详解】
      ①根据同周期从左到右第一电离能呈增大趋势,但第ⅡA族大于第ⅢA族、第ⅤA族大于第ⅥA族,则C、N、O的第一电离能由大到小的顺序是;
      ②基态氮原子核外有7个电子,占据5个原子轨道,故有5种空间运动状态;
      ③基态价电子排布式为3s23p6,最高能级是3p能级,最高能级的电子云轮廓图的形状是哑铃形;
      ④基态的价电子排布式为,最外层电子填充在第5层,故其在元素周期表中的位置为第5周期IB族;
      【小问2详解】
      ①a.在分子中,两个氢原子之间通过σ键结合,不存在π键,a不符合题意;
      b.在分子中,氮原子间存在一个三键,其中包括一个σ键和两个π键,b符合题意;
      c.在分子中,两个氯原子之间通过σ键结合,不存在π键,c不符合题意;
      d.在分子中,氮原子和氢原子之间通过σ键结合,不存在π键,d不符合题意;
      故选b;
      ②二者中心原子均为杂化,中心原子没有孤电子对,中心原子有一对孤电子对,由于孤电子对斥力大于成键电子对斥力,中键角更小,即键角;
      ③都属于分子晶体,分子结构相似,相对分子质量,分子间作用力,故沸点;
      ④a.每个水分子周围只有4个紧邻的水分子,由于氢键具有方向性,即氢键的存在迫使在四面体中心的每个水分子与四面体顶角方向的4个相邻水分子相互吸引,这一排列使冰晶体中的水分子的空间利用率不高,留有相当大的空隙,导致冰的体积增大,密度减小,常压下,冰刚刚融化为液态水时,热运动使冰的部分结构解体,水分子间空隙减小,密度反而增大,4℃时水的密度最大,超过4℃时,热运动加剧,分子间距离加大,密度渐渐减小,a符合题意;
      b.水分子间存在氢键,硫化氢分子间没有氢键,使水的沸点比硫化氢的沸点高,b符合题意;
      c.水的热稳定性比硫化氢强,是因为键的键能比键的键能大,与氢键无关,c不符合题意;
      故选ab;
      水分子之间的氢键由一个水分子键的H原子与另一个水分子的O形成, 表示为;
      ⑤i.的性质与卤素离子相近,被称为拟卤离子, 由此可知与反应生成HCN和HOCN,其结构式分别是、;
      ii.N原子的电负性大,-CN具有吸电子效应,使HCN 中H-C的极性更大,更易断裂,从而体现出酸性。
      17. 与许多金属离子或形成的化合物有广泛的用途。
      (1)基态原子的价层电子轨道表示式为__________。
      (2)钢铁表面成膜技术是钢铁防腐的重要方法。工业上利用某种转化液使钢铁表面形成致密的膜以进行防腐,该转化液是含(或)等物质的溶液。的结构如下:
      ①下列说法正确的是__________(填字母)。
      a.能将氧化为的可能原因是含有“”结构
      b.依据结构分析,中硫元素的化合价为价
      c.中“”在一条直线上
      ②中的比中的更__________(填“难”或“易”)断裂。
      ③转化液过小时,不易得到,原因是__________。
      (3)与形成的化合物可以作为锂离子电池的电极材料。化合物中的化学键类型有__________(填字母)。
      a.离子键 b.极性共价键 c.非极性共价键 d.金属键 e.配位键
      【答案】(1) (2) ①. a ②. 易 ③. 较大,与结合形成降低,不易与形成
      (3)abe
      【解析】
      【小问1详解】
      原子序数为26,基态原子的价层电子排布为,轨道表示式为;
      【小问2详解】
      ①a.能将氧化为,原因是含有“”结构具有氧化性,a项正确;
      b.依据结构分析,中硫元素的化合价为价,氧元素有-2价,有-1价,b项错误;
      c.中“”中心原子O价层电子对数为4,为杂化,空间构型为形,不在一条直线上,c项错误;
      故答案为:①a;
      ②中的O与S成键,S比中的H电负性大,使中的更容易断裂;
      ③转化液过小时,较大,与结合形成降低,平衡逆移,不易形成;
      【小问3详解】
      化合物中的存在与之间的离子键,中极性共价键,中极性共价键,即与形成的配位键,故化学键类型有abe;
      故答案为:abe。
      18. 实验小组探究酸对平衡影响。将溶液(近无色)和溶液等体积混合,得到红色溶液。取两等份红色溶液,进行如下操作并记录现象。
      (1)水解显酸性的原因是__________(用方程式表示)。
      (2)甲同学认为加入酸后,会使体系中__________浓度改变,导致该平衡正向移动,溶液颜色加深。
      【设计并实施实验】
      【查阅资料】
      和均能发生络合反应:
      (黄色);(无色)。
      实验Ⅰ.探究现象a中溶液颜色变化的原因
      (3)实验①的目的是__________。
      (4)根据实验①和实验②的结果,请用化学用语解释现象a:__________。
      实验Ⅱ.探究现象b中溶液呈浅黄色的原因
      (5)结合实验③可推测现象b中使溶液呈浅黄色的微粒可能有两种,分别是__________。
      (6)乙同学进一步补充了实验④,确证了现象b中使溶液呈浅黄色的微粒只是(5)中的一种,请将实验④的操作及现象补充完整:__________、__________。
      【答案】(1)
      (2)
      (3)排除稀释使溶液颜色变化的干扰(证明溶液颜色变化是否与稀释有关)
      (4)
      (5)和
      (6) ①. 加入蒸馏水,再加入5滴溶液 ②. 得无色溶液
      【解析】
      【分析】本实验首先是将0.005ml/L氯化铁溶液(接近无色)和0.01ml/L KSCN溶液等体积混合,得到红色溶液。然后取两等份红色溶液,一份滴加盐酸,发现溶液颜色变浅,呈橙色,经过实验I探究发现原因是因为三价铁和氯离子发生了络合反应使得c(Fe3+)减小,平衡逆向移动,c[Fe(SCN)3]减小,使溶液颜色变浅呈橙色;另一份加入硫酸溶液发现溶液变为浅黄色,经过实验Ⅱ证明变黄色的原因是Fe(SCN) 3造成的;
      【小问1详解】
      铁离子水解生成氢氧化铁和氢离子,使得溶液呈酸性,水解时发生的反应为;
      【小问2详解】
      加入酸后,会抑制铁离子水解,铁离子的浓度增大,会使平衡正向移动,导致溶液颜色加深;
      【小问3详解】
      滴入KCl溶液时,溶液会被稀释,实验①滴入相同体积的水,可以排除稀释使溶液颜色变化的干扰;
      【小问4详解】
      结合资料中Fe3+、Cl-能够发生络合反应的信息以及实验①②的现象,溶液颜色变浅,呈橙色的原因为:在平衡体系中加入盐酸,Fe3+、Cl-发生络合反应,使得c(Fe3+)减小, 的平衡逆向移动,c[Fe(SCN)3]减小,使溶液颜色变浅呈橙色,总反应为。
      【小问5详解】
      根据题中信息,FeCl3中加入KSCN溶液,得到红色,再加入稀硫酸,由于信息中是无色,根据实验③可推测现象b中使溶液呈浅黄色的微粒可能有两种,为和Fe(SCN)3。
      【小问6详解】
      补充实验可以将溶液更换为1mL蒸馏水,进行对比实验。故乙同学进一步补充了实验④,确证了现象b中使溶液呈浅黄色的微粒只是(5)中的一种,实验方案为:取1mL 0.005 ml/L FeC13溶液,加入1mL蒸馏水,与实验③加入的1mLKSCN溶液相对应的体积,再加入5滴1.5 ml/LH2SO4溶液,若最后得到无色溶液,说明实验③中溶液呈浅黄色是Fe(SCN)3。
      元素
      信息
      Q
      基态原子只有一种形状的轨道填有电子,并容易形成共价键
      W
      基态原子有5个原子轨道填充有电子,有2个未成对电子
      X
      最高价氧化物对应的水化物与Y、Z最高价氧化物对应的水化物都能反应
      Y
      在元素周期表中位于第3周期、第ⅥA族
      Z
      焰色反应为紫色
      选项
      事实
      分析
      A
      键角:
      电负性:CS
      C
      沸点:CO>
      CO为极性分子,为非极性分子
      D
      热稳定性:HF>HCl
      HF中存在氢键,HCl中不存在氢键
      编号
      操作
      现象

      向红色溶液中满加5滴水
      溶液颜色无明显变化

      向红色溶液中滴加5滴溶液
      溶液颜色变浅,呈橙色
      编号
      操作
      现象

      取溶液(无色),加入溶液,再加入5滴溶液
      溶液先变红,加硫酸后变为浅黄色

      取溶液,__________
      __________
      元素
      信息
      Q
      基态原子只有一种形状的轨道填有电子,并容易形成共价键
      W
      基态原子有5个原子轨道填充有电子,有2个未成对电子
      X
      最高价氧化物对应水化物与Y、Z最高价氧化物对应的水化物都能反应
      Y
      在元素周期表中位于第3周期、第ⅥA族
      Z
      焰色反应为紫色
      选项
      事实
      分析
      A
      键角:
      电负性:CS
      C
      沸点:CO>
      CO为极性分子,为非极性分子
      D
      热稳定性:HF>HCl
      HF中存在氢键,HCl中不存在氢键
      编号
      操作
      现象

      向红色溶液中满加5滴水
      溶液颜色无明显变化

      向红色溶液中滴加5滴溶液
      溶液颜色变浅,呈橙色
      编号
      操作
      现象

      取溶液(无色),加入溶液,再加入5滴溶液
      溶液先变红,加硫酸后变为浅黄色

      取溶液,__________
      __________

      相关试卷

      北京人大附中2024-2025学年高二下学期3月月考化学试题(原卷版+解析版):

      这是一份北京人大附中2024-2025学年高二下学期3月月考化学试题(原卷版+解析版),共25页。试卷主要包含了 硼酸可用于治疗婴儿湿疹, 下列对事实的分析正确的是等内容,欢迎下载使用。

      2024-2025学年北京人大附中高二下学期3月月考化学试卷(学生版):

      这是一份2024-2025学年北京人大附中高二下学期3月月考化学试卷(学生版),共7页。试卷主要包含了单选题,填空题,解答题等内容,欢迎下载使用。

      2025北京人大附中高二下3月月考化学试卷(教师版):

      这是一份2025北京人大附中高二下3月月考化学试卷(教师版),共7页。

      资料下载及使用帮助
      版权申诉
      • 1.电子资料成功下载后不支持退换,如发现资料有内容错误问题请联系客服,如若属实,我们会补偿您的损失
      • 2.压缩包下载后请先用软件解压,再使用对应软件打开;软件版本较低时请及时更新
      • 3.资料下载成功后可在60天以内免费重复下载
      版权申诉
      若您为此资料的原创作者,认为该资料内容侵犯了您的知识产权,请扫码添加我们的相关工作人员,我们尽可能的保护您的合法权益。
      入驻教习网,可获得资源免费推广曝光,还可获得多重现金奖励,申请 精品资源制作, 工作室入驻。
      版权申诉二维码
      欢迎来到教习网
      • 900万优选资源,让备课更轻松
      • 600万优选试题,支持自由组卷
      • 高质量可编辑,日均更新2000+
      • 百万教师选择,专业更值得信赖
      微信扫码注册
      手机号注册
      手机号码

      手机号格式错误

      手机验证码 获取验证码 获取验证码

      手机验证码已经成功发送,5分钟内有效

      设置密码

      6-20个字符,数字、字母或符号

      注册即视为同意教习网「注册协议」「隐私条款」
      QQ注册
      手机号注册
      微信注册

      注册成功

      返回
      顶部
      学业水平 高考一轮 高考二轮 高考真题 精选专题 初中月考 教师福利
      添加客服微信 获取1对1服务
      微信扫描添加客服
      Baidu
      map