搜索
      上传资料 赚现金

      广西壮族自治区2025届高三下学期2月联合调研测试生物(解析版)

      • 2.37 MB
      • 2025-05-08 10:19:50
      • 103
      • 0
      •  
      加入资料篮
      立即下载
      广西壮族自治区2025届高三下学期2月联合调研测试生物(解析版)第1页
      1/22
      广西壮族自治区2025届高三下学期2月联合调研测试生物(解析版)第2页
      2/22
      广西壮族自治区2025届高三下学期2月联合调研测试生物(解析版)第3页
      3/22
      还剩19页未读, 继续阅读

      广西壮族自治区2025届高三下学期2月联合调研测试生物(解析版)

      展开

      这是一份广西壮族自治区2025届高三下学期2月联合调研测试生物(解析版),共22页。试卷主要包含了选择题,非选择题等内容,欢迎下载使用。
      1. 细胞色素是一类重要的血红素蛋白,包括细胞色素a、b、c等,其广泛参与细胞的电子传递和氧化还原反应。它们在能量代谢、药物代谢等方面具有重要作用。下列分析错误的是( )
      A. 细胞色素之间存在差异的根本原因在于氨基酸的种类、数量不同
      B. 细胞色素的组成元素中含有C、H、O、N、Fe等
      C. 合成细胞色素a的场所是核糖体
      D. 不同的细胞色素形成时的脱水缩合方式相同
      【答案】A
      【分析】蛋白质结构多样性导致蛋白质功能多样性,蛋白质结构多样性的直接原因是组成蛋白质的氨基酸的种类、数目、排列顺序及肽链的盘曲、折叠方式及其形成的空间结构不同,根本原因是遗传物质多种多样。
      【详解】A、细胞色素之间存在差异的根本原因是DNA分子的多样性,直接原因是氨基酸的种类、数量、排列顺序及肽链的空间结构不同,A错误;
      B、由题可知细胞色素是一类血红素蛋白,蛋白质的基本组成元素有C、H、O、N,血红素中含Fe元素,所以细胞色素的组成元素中含有C、H、O、N、Fe等,B正确;
      C、细胞色素a是蛋白质,蛋白质的合成场所是核糖体,C正确;
      D、不同的细胞色素都是通过氨基酸脱水缩合形成的,脱水缩合方式相同,都是一个氨基酸的氨基与另一个氨基酸的羧基脱去一分子水形成肽键,D正确。
      故选A。
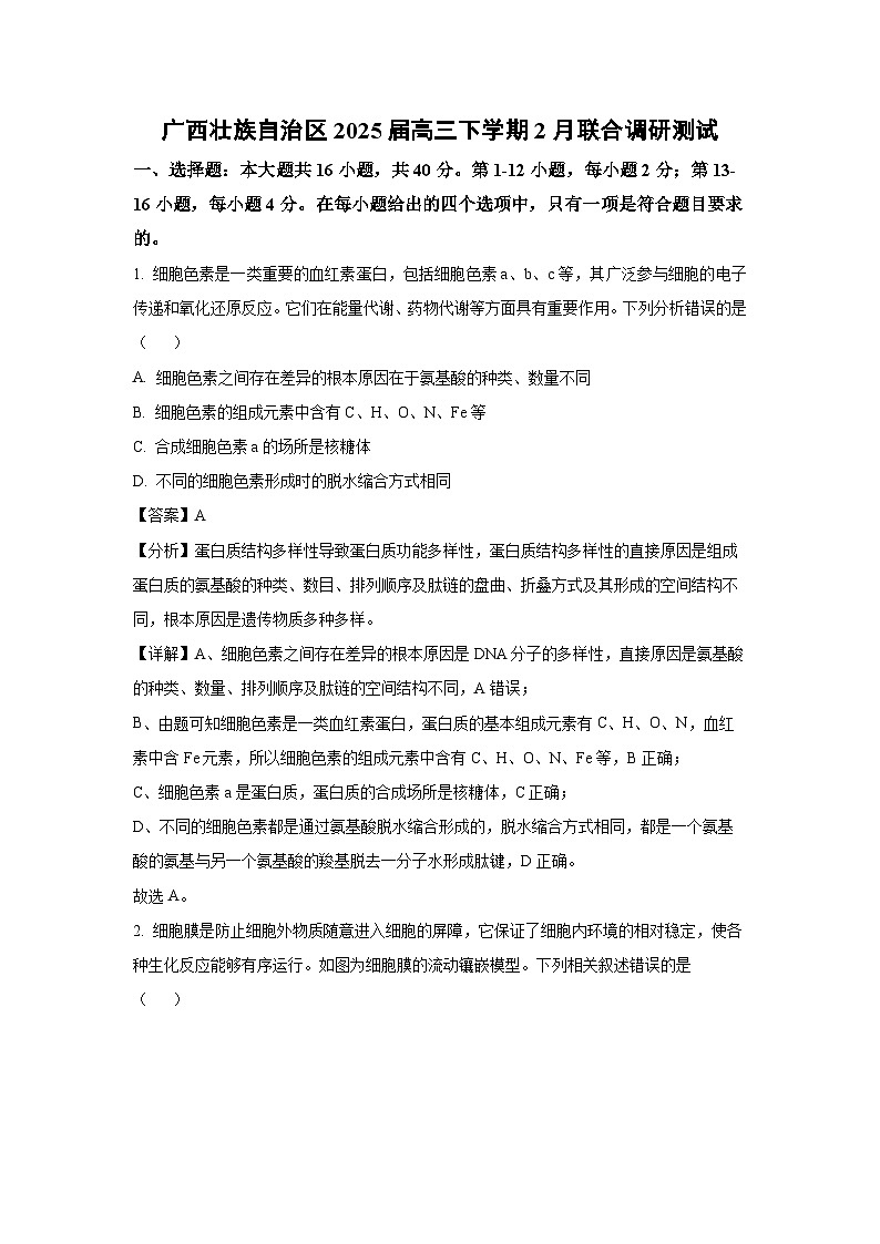
      2. 细胞膜是防止细胞外物质随意进入细胞的屏障,它保证了细胞内环境的相对稳定,使各种生化反应能够有序运行。如图为细胞膜的流动镶嵌模型。下列相关叙述错误的是( )
      A. ①具有识别、信息传递等功能,还可作为判断细胞膜内外侧的依据
      B. 图示最可能为动物细胞膜,细胞膜功能的复杂性由②的种类和数量决定
      C. ③由亲水的头和疏水的尾组成,可侧向自由移动,④是细胞膜的基本支架
      D. 欲探究细胞膜具有一定流动性,应采用同位素示踪技术分别标记磷脂和蛋白质
      【答案】D
      【分析】分析题图,①是糖蛋白,②是蛋白质,③是磷脂分子,④是磷脂双分子层,磷脂双分子层构成了细胞膜的基本骨架,蛋白质分子有的镶在磷脂双分子层表面,有的部分或全部嵌入磷脂双分子层中,有的横跨整个磷脂双分子层。
      【详解】A、由图可知,①是糖蛋白,位于细胞膜外表面,可参与细胞表面的识别、细胞间的信息传递等,可作为判断细胞膜内外侧的依据,A正确;
      B、胆固醇是动物细胞膜重要组成成分,由此可初步判断,该细胞膜最可能是动物细胞膜,细胞膜的功能复杂性由膜蛋白的种类和数量决定,B正确;
      C、③是磷脂分子,由亲水的头和疏水的尾组成,可侧向自由移动,④是磷脂双分子层,是细胞膜的基本支架,C正确;
      D、欲探究细胞膜具有一定流动性,常采用荧光标记法分别标记两种细胞的膜蛋白质,并使两种细胞融合,一段时间后观察融合细胞膜上荧光分布情况,同位素示踪法一般不用于细胞膜流动性的探究,D错误。
      故选D。
      3. 脑卒中,俗称中风,是由脑部血液循环障碍导致局部神经结构损伤、功能缺失,一般发病快,病死率高,寒冷会提高中风的发病率。近期,科研人员运用神经干细胞进行脑内移植治疗缺血性中风取得了一定的进展,中风患者局部神经结构损伤、功能缺失得到一定程度的修复和重建。下列叙述正确的是( )
      A. 神经干细胞是未经分化的细胞,具有全能性
      B. 神经干细胞在参与损伤部位修复过程中发生了细胞分化
      C. 脑部血液循环障碍导致局部神经细胞死亡属于细胞凋亡
      D. 神经干细胞在人体内也可以分化成各种血细胞
      【答案】B
      【分析】细胞分化是指在个体发育中,由一个或一种细胞增殖产生的后代,在形态、结构和生理功能上发生稳定性差异的过程。细胞分化的实质:基因的选择性表达。
      【详解】A、神经干细胞是已分化的细胞,只是细胞的全能性较高,A错误;
      B、神经干细胞具有分裂分化能力,在参与损伤部位修复过程中发生了细胞分裂、分化等过程,以弥补局部神经结构损伤、功能缺失的问题,B正确;
      C、细胞坏死是指在种种不利因素影响下,由细胞正常代谢活动受损或中断引起的细胞损伤和死亡,脑部血液循环障碍导致局部神经细胞死亡属于细胞坏死,C错误;
      D、神经干细胞具有分裂分化能力,属于专能干细胞,在人体内只能分化成神经细胞,造血干细胞在人体内也可以分化成各种血细胞,D错误。
      故选B。
      4. 一个基因存在多种等位基因的形式,称为复等位基因。进行有性生殖的某二倍体植物的性别是由3个复等位基因:,、决定的,其中对,为显性,对为显性。基因决定雄性,a⁺基因决定雌雄同株,基因决定雌性。若没有基因突变发生,下列说法正确的是( )
      A. 复等位基因的遗传并不遵循基因的分离定律
      B. 自然条件下,该植物的基因型最多有5种
      C. 纯合二倍体雄性植株可通过杂交的方法获得
      D. 若子代中1/4是雌株,则母本一定是雌株
      【答案】B
      【分析】分析题意可知:aD基因决定雄性,a+基因决定雌雄同株,ad基因决定雌性。aD对a+、ad为显性,a+对ad为显性,因此雄性基因型为aDa+、aDad,雌雄同株基因型为a+ a+、a+ad,雌性基因型为adad。
      【详解】A、复等位基因的遗传遵循基因的分离定律,A错误;
      B、由于aD基因决定雄性,两个雄性无法杂交,故自然条件下不可能有aDaD,则该植物的基因型最多有5种,包括雄性基因型为aDa+、aDad,雌雄同株基因型为a+a+、a+ad,雌性基因型为adad,B正确;
      C、aD基因决定雄性,而纯合二倍体雄性植株的基因型为aDaD,故不可能通过杂交的方法获得,C错误;
      D、若子代中1/4是雌株(adad),双亲均含ad,且能提供ad的配子的概率为1/2,则母本一定是a+ad(雌雄同株),D错误。
      故选B。
      5. 乳糖不耐受是全球常见的营养吸收障碍,其在不同人群中的发病率差异显著。一般情况下,婴儿可正常代谢乳糖。但随着年龄的增长,人体内乳糖酶的合成不断减少,成年个体会出现乳糖不耐受。某些族群的成年个体仍可正常代谢乳糖,研究发现这与MCM6基因的突变有关。下列叙述错误的是( )
      A. 突变基因能增加遗传多样性,丰富人类种群的基因库
      B. 不同族群中MCM6基因突变具有不定向性
      C. 婴儿可正常代谢乳糖是生物进化过程中形成的适应性特征
      D. 突变基因有利于人类利用牛奶中的乳糖,因此决定了人类进化的方向
      【答案】D
      【分析】种群是生物进化的基本单位,生物进化的实质是种群基因频率的改变。突变和基因重组,自然选择及隔离是物种形成过程的三个基本环节,通过它们的综合作用,种群产生分化,最终导致新物种形成。在这个过程中,突变和基因重组产生生物进化的原材料,自然选择使种群的基因频率定向改变并决定生物进化的方向,隔离是新物种形成的必要条件。
      【详解】A、突变基因能够增加种群的遗传多样性,从而丰富人类种群的基因库,A正确;
      B、基因突变具有不定向性,不同族群中MCM6基因的突变也遵循这一规律,B正确;
      C、婴儿可正常代谢乳糖,这是在生物进化过程中形成的,有助于婴儿获取营养等,属于适应性特征,C正确;
      D、突变基因虽然有利于人类利用牛奶中的乳糖,但突变基因并不能决定人类进化的方向。人类进化是由多种因素共同作用的结果,包括自然选择、基因重组、环境等众多因素,D错误。
      故选D。
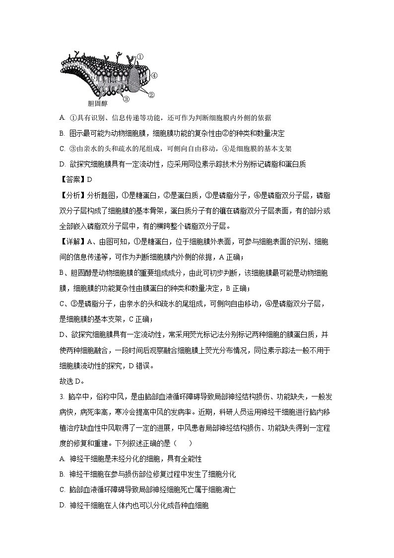
      6. 帕金森病(Parkinsn's Disease,简称PD)是一种慢性进行性神经系统疾病,主要影响中老年人群。它主要是由于大脑内特定区域(特别是黑质)中的多巴胺能神经元显著变性、丢失或死亡,导致纹状体多巴胺递质水平显著降低而产生相应症状,具体致病机理如图所示。下列叙述不正确的是( )
      A. 正常人多巴胺能神经元受到刺激时,膜内的电位由负电位变为正电位
      B. 脊髓运动神经元的细胞膜上分布有多巴胺受体
      C. 图示过程中胆碱能神经元释放的乙酰胆碱属于兴奋性神经递质
      D. 增加患者脊髓运动神经元对乙酰胆碱的敏感性有助于治疗帕金森病
      【答案】D
      【分析】(1)静息时,神经细胞膜对钾离子的通透性大,钾离子大量外流,形成内负外正的静息电位;受到刺激后, 神经细胞膜的通透性发生改变,对钠离子的通透性增大,钠离子内流,形成内正外负的动作电位,兴奋部位和非兴奋部位形成电位差,产生局部电流,兴奋传导的方向与膜内电流方向一致。
      (2)由于神经递质只存在于突触小泡中,只能由突触前膜释放,然后作用于突触后膜上,因此神经元之间兴奋的传递只能是单方向的。
      【详解】A、正常人多巴胺能神经元受到刺激时,会由静息电位(外正内负)变为动作电位(外负内正),其膜内的电位变化为由负电位变为正电位,A正确;
      B、根据图示,脊髓运动神经元的细胞膜上分布有多巴胺受体,B正确;
      C、乙酰胆碱能使下一个神经元兴奋,因此乙酰胆碱是一种兴奋性递质,C正确;
      D、根据图示,帕金森病患者的脊髓运动神经元接收到太多的乙酰胆碱,因此不能提高脊髓运动神经元对乙酰胆碱的敏感性,应降低脊髓运动神经元对乙酰胆碱的敏感性有助于治疗帕金森病,D错误。
      故选D。
      7. 流行性感冒是由流感病毒引起的一种急性呼吸道传染病。流感的症状包括发热、寒战、咳嗽、喉咙痛、流鼻涕等。在初次感染流感病毒后,机体内相关的部分物质及细胞的变化情况如图所示。下列分析不合理的是( )
      A. 与发热前相比,患者的体温稳定在38℃时,产热量和散热量均增加
      B. 图中结果表明流感病毒会引起机体产生细胞免疫和体液免疫
      C. 细胞毒性T细胞的活化离不开靶细胞、辅助性T细胞等的参与
      D. 在感染的前3天可通过抗体检测来确定是否为流感病毒感染
      【答案】D
      【分析】细胞免疫:细胞毒性T细胞识别到被感染的宿主细胞后,增殖分化形成新的细胞毒性T细胞和记忆细胞,细胞毒性T细胞和靶细胞接触,将靶细胞裂解。
      【详解】A、机体维持温度相对稳定是由于产热量等于散热量,与发热前相比,患者的体温稳定在38℃时,产热量和散热量均增加,A正确;
      B、图中有抗体和细胞毒性T细胞参与作战,故结果表明流感病毒会引起机体产生细胞免疫和体液免疫,B正确;
      C、在细胞免疫过程中,需要靶细胞(表面信号分子发生变化)、辅助性T细胞(分泌细胞因子)等使细胞毒性T细胞活化,使其增殖分化为细胞毒性T细胞和记忆T细胞,C正确;
      D、据图可知,感染的前3天几乎没有抗体产生,故不能通过抗体检测来确定是否为流感病毒感染,D错误。
      故选D。
      8. 双子叶植物种子萌发时,下胚轴的顶端会形成“顶端弯钩”结构(如图所示),相关研究表明该结构的形成原理与根的向地生长原理类似。下列叙述错误的是( )
      A. “顶端弯钩”的形成减小了子叶在出土过程中的机械伤害
      B. “弯钩”外侧生长素浓度低于内侧,细胞生长快,使得下胚轴向内弯曲
      C. 幼苗顶芽产生的生长素在重力作用下通过极性运输到下胚轴
      D. “顶端弯钩”的形成体现了生长素低浓度促进生长、高浓度抑制生长的特点
      【答案】C
      【分析】生长素作用具有两重性,一般来说,低浓度促进生长,高浓度抑制生长。
      【详解】A、“顶端弯钩”的形成可以保护顶端分生组织以及子叶在幼苗出土时免受机械伤害,A正确;
      B、由于“顶端弯钩”结构的形成原理与根的向地生长原理类似,根向地生长是因为生长素在重力作用下向近地侧运输,导致近地侧生长素浓度高,抑制生长,远地侧生长素浓度低,促进生长。对于“顶端弯钩”来说,外侧生长素浓度低于内侧,细胞生长快,从而使得下胚轴向内弯曲,B正确;
      C、 生长素的极性运输是从形态学上端运输到形态学下端,是一种主动运输,与重力无关,C错误;
      D、外侧浓度低生长更快,内侧浓度高生长得慢,可知弯钩两侧生长素分布不均匀,有高浓度(内侧)抑制、低浓度(外侧)促进的作用,表现出两重性,D正确。
      故选C。
      9. 森林中白蚁可以将死亡的树木快速粉碎,而健康的树木会分泌足够多的防御性化合物,使白蚁敬而远之,研究发现,某沙漠地带的白蚁可以转化食物中80%的碳,并以粪便的形式排放到环境中;一些动物还可以生活在白蚁建立的蚁丘中。下列相关分析错误的是( )
      A. 白蚊快速分解死亡的树木,可以加快森林生态系统的物质循环
      B. 健康的树木分泌的防御性化合物属于化学信息,能调节生物的种间关系
      C. 白蚁粪便被分解者利用后释放的物质和能量可以重新被植物利用
      D. 气温、干旱等因素是制约白蚁种群密度的非密度制约因素
      【答案】C
      【分析】影响种群数量变化的因素分两类,一类是密度制约因素,即影响程度与种群密度有密切关系的因素,如食物、流行性传染病等;另一类是非密度制约因素,即影响程度与种群密度无关的因素,气候、季节、降水等的变化,影响程度与种群密度没有关系,属于非密度制约因素。
      【详解】A、白蚁可以在短时间内粉碎因死亡倒下的大树,该过程能够加速物质循环,有利于森林的更新,A正确;
      B、健康的树木分泌的防御性化合物属于化学信息,该物质能使白蚁敬而远之,因此其能调节生物的种间关系,B正确;
      C、白蚁粪便被分解者利用后释放的物质可以重新被植物利用,但能量不能被重新利用,C错误;
      D、气温、干旱等因素是影响白纹伊蚊种群密度的非密度制约因素,D正确。
      故选C。
      10. 生态位分化是指物种通过在资源利用、空间分布或活动时间等方面的不同,来减少种内或种间竞争的现象。下列叙述,不能用该假说合理解释的是( )
      A. 同一湖泊中的鱼类分布在不同深度水层
      B. 热带雨林中的鸟类以不同种类的昆虫为食
      C. 同一草原中的动物在不同的时间段觅食
      D. 狼种群数量的变化与鹿种群数量变化的关系
      【答案】D
      【分析】生态位是指一个物种在群落中的地位和作用,包括所处的空间位置、占用资源的情况以及与其他物种的关系等。
      生态位的研究内容:(1)植物:在研究领域内的出现频率、种群密度、植株高度以及与其他物种的关系等。(2)动物:栖息地、食物、天敌以及与其他物种的关系等。(3)特点:群落中每种生物都占据着相对稳定的生态位。(4)原因:群落中物种之间以及生物与环境间协同进化的结果。(5)意义:有利于不同生物充分利用环境资源。
      【详解】ABC、生态位分化是指物种通过在资源利用、空间分布或时间活动等方面不同,来减少种内或种间竞争的现象,同一湖泊中的鱼类可以分布在不同的深度层次、热带雨林中的鸟类利用不同种类的昆虫作为食物、同一草原中的动物在不同的时间段进行觅食,都能减少竞争,能用生态位分化分化的假说来解释,ABC错误;
      D、生态位分化是指物种通过在资源利用、空间分布或时间活动等方面的不同,来减少种内或种间竞争的现象;狼和鹿之间属于捕食关系,所以狼群种群数量的变化与鹿种群数量不符合生态位分化,D正确。
      故选D。
      11. 为治理城市某区域被污染的水体,科研人员通过引进河水、设计湿地景观、优化植物种植等,建成了城市湿地景观公园(如图)。A区域种植挺水植物芦苇,B、C区域种植沉水植物黑藻、苦草等,图中箭头代表水流方向。下列相关叙述错误的是( )

      A. 该生态系统维持正常功能需要系统外的能量补充
      B. 与引水口相比,排水口水样中的氮、磷含量明显下降
      C. 该区域污水治理过程中体现了生态工程的协调原理
      D. 该湿地景观公园的建设主要体现了生物多样性的直接价值
      【答案】D
      【分析】人工湿地是一个综合的生态系统,它应用生态系统中物种共生、物质循环再生原理、结构与功能协调原则,在促进废水中污染物质良性循环的前提下,充分发挥资源的生产潜力,防止环境的再污染,获得污水处理与资源化的最佳效益。
      【详解】A、生态系统中能量流动是单向流动、逐级递减的,所以要维持生态系统的稳定,需要从系统外持续输入能量,A正确;
      B、该城市湿地景观公园对引进的河水有净化作用,植物吸收水中氮、磷,因此排水口水样中总氮磷含量下降、有毒物质减少,B正确;
      C、不同区域选择种植不同类型的植物,同时还应兼顾各种生物的数量,这体现了生态工程建设的协调原理,C正确;
      D、该城市湿地景观公园中的动植物及微生物通过吸附、分解等作用,可以净化水质、降解污染物、缓解水体富营养化等,体现了生物多样性的间接价值,D错误。
      故选D。
      12. 一般情况下,一定浓度的抗生素会杀死细菌,但变异的细菌可能产生耐药性。为探究某种抗生素对细菌的选择作用,实验人员在接种了金黄色葡萄球菌的培养基中放置了含某种抗生素的圆形滤纸片和不含抗生素的圆形滤纸片,一段时间后测量滤纸片周围抑菌圈的直径。从抑菌圈边缘的菌落上挑取细菌富集培养,然后重复上述步骤培养三代,结果如下表所示。下列有关叙述错误的是( )
      A. 平板中①号区域的滤纸片不含抗生素,起空白对照的作用
      B. 采用稀释涂布平板法将金黄色葡萄球菌接种到固体培养基上
      C. 一定浓度的抗生素会诱导细菌产生耐药性的变异
      D. 随培养代数增多,抑菌圈的直径越小,说明细菌的耐药性越强
      【答案】C
      【分析】实验原理:若病原菌对各种抗生素敏感,在该抗生素纸片周围会出现透明圈,透明圈越大,说明病原菌对抗生素越敏感,若病原菌对各种抗生素不敏感,则不会出现透明圈。根据题干信息实验人员在接种了金黄色葡萄球菌的培养基中放置了含某种抗生素的圆形滤纸片和不含抗生素的圆形滤纸片,故抑菌圈直径越大说明耐药性弱,抑菌圈直径越小,细菌耐药性越强。
      【详解】A、为排除滤纸片对实验结果的影响,应增设空白对照组,即增加不含抗生素的滤纸片或含无菌水的滤纸片作为对照组;平板①号区域的滤纸片不含抗生素,起空白对照的作用,A正确;
      B、稀释涂布平板法可以获得的单个菌落且便于计数,故采用稀释涂布平板法将金黄色葡萄球菌接种到固体培养基上,B正确;
      C、细菌耐药性的变异是在使用抗生素之前就已存在,一定浓度的抗生素起选择作用,能够筛选出具有耐药性的细菌,C错误;
      D、根据题干信息实验人员在接种了金黄色葡萄球菌的培养基中放置了含某种抗生素的圆形滤纸片和不含抗生素的圆形滤纸片,故抑菌圈直径越小,说明细菌的耐药性越强,题表可知随培养代数增多,抑菌圈的直径越小,说明细菌的耐药性越强,D正确。
      故选C。
      13. 花椰菜易受黑腐病病原菌的危害而患黑腐病,野生黑芥具有黑腐病的抗性基因。用一定剂量的紫外线照射黑芥原生质体可使其染色体片段化,并丧失再生能力。再利用此原生质体作为部分遗传物质的供体与完整的花椰菜原生质体融合,可获得抗黑腐病杂种植株,流程如图。据图分析,下列叙述错误的是( )
      A. 原生质体培养液中需要加入适宜浓度的甘露醇,其作用是有利于保持原生质体的完整性
      B. 融合的活细胞中叶绿体的存在可作为初步筛选杂种细胞的标志
      C. 原生质体经过细胞壁再生,进而脱分化和再分化形成愈伤组织
      D. 对杂种植株进行黑腐病病原菌接种实验,可筛选出具有抗黑腐病能力的杂种植株
      【答案】C
      【分析】分析题图:图示为采用植物体细胞杂交技术获得抗黑腐病杂种植株的流程图,其中①表示采用酶解法(纤维素酶和果胶酶)去除细胞壁的过程;②表示诱导原生质体融合的过程。
      【详解】A、原生质体培养液中需要加入适宜浓度的甘露醇,其作用是维持一定的渗透压,保持原生质体的形态,A正确;
      B、用于融合的细胞,一个是花椰菜的根细胞,一个是黑芥苗的叶肉细胞,其中后者特有的结构为叶绿体,故融合的细胞中叶绿体的存在可作为初步筛选杂种细胞的标志,B正确;
      C、原生质体经过细胞壁再生,进而脱分化形成愈伤组织,C错误;
      D、对杂种植株接种黑腐病菌,能正常生长的即为具有抗黑腐病能力的杂种植株,D正确。
      故选C。
      14. 近年来由于栖息地丧失和人为捕猎,亚洲黑熊数量骤减,近日动物学家在某林地发现了少量野生亚洲黑熊。他们期望通过体内授精、胚胎移植等方法拯救亚洲黑熊,其过程如下图。以下说法正确的是( )
      A. 胚胎工程一般采用促性腺激素释放激素处理A使其超数排卵
      B. A超数排卵排出的细胞必须生长到MII期才能与C的获能后的精子发生受精
      C. D受体雌性必须和动物园亚洲黑熊♀A、野生亚洲黑熊♀B同期发情处理
      D. E后代遗传性状与A和C一致,F后代遗传性状与B一致
      【答案】B
      【分析】胚胎移植的基本程序:①对供、受体的选择和处理(用激素进行同期发情处理,用促性腺激素对供体母牛做超数排卵处理);②配种或人工授精;③对胚胎的收集、检查、培养或保存;④对胚胎进行移植;⑤移植后的检查。
      【详解】A、胚胎工程一般采用促性腺激素处理A使其超数排卵,A错误;
      B、A超数排卵排出的细胞必须生长到MII期才具有受精能力,C的精子获能后才能发生受精,B正确;
      C、D受体雌性接受来自动物园亚洲黑熊♀A体内的胚胎,所以必须和动物园亚洲黑熊♀A同期发情处理,目的是使体内的生理环境保持一致,提高胚胎的存活率,而野生亚洲黑熊♀B只需要提供体细胞,所以不需要同期发情处理,C错误;
      D、E后代遗传物质来源于A和C,但遗传性状与A或C不一定一致,F后代遗传物质状主要来源于B,遗传性状与B基本一致,D错误。
      故选B。
      15. 某兴趣小组以唾液淀粉酶和淀粉为实验材料,研究影响酶促反应速率的因素。设置三个实验组:甲、乙、丙。在其他条件相同下,测定各组在不同反应时间内的底物剩余量,结果如图所示。下列叙述正确的是( )
      A. 若该小组研究的影响因素是温度,结果表明甲组的处理温度最高,丙组的温度高于乙
      B. 若该小组研究的影响因素是酶浓度,结果表明甲组的酶浓度高于丙组
      C. 若该小组研究的影响因素是pH,结果表明乙组的pH是淀粉酶的最适pH
      D. 若在t2时向甲组增加底物,则在t3时其产物总量不变
      【答案】D
      【分析】温度可影响酶的活性进而影响反应速率,根据图示随着反应时间的延长,反应物的浓度甲>丙>乙,说明酶的活性为乙>丙>甲。
      【详解】A、如果研究的影响因素是温度,在一定范围内,随温度升高,酶促反应速率先增大后减小。从图中看甲组有底物剩余,说明甲组的酶失活了,故甲组处理温度最高,丙组和乙组均没有底物剩余,但乙组反应速率比丙组快,但并不能得出丙组的温度高于乙,A错误;
      B、如果是酶浓度影响,酶浓度越高,反应速率越快,底物剩余量越少。图中丙组底物剩余量最少,说明丙组的酶浓度应该高于甲组,B错误;
      C、如果研究的是pH,仅根据这三组的底物剩余量不能确定乙组的pH就是淀粉酶的最适pH,还需要更多的pH梯度实验来确定,C错误;
      D、从图中看甲组有底物剩余,说明甲组的酶失活了,在t1时甲组反应已经停止,增加底物,反应也不会进行,在t1时其产物总量不变,D正确。
      故选D。
      16. 减数分裂Ⅱ时,姐妹染色单体可分别将自身两端粘在一起,着丝粒分开后,2个环状染色体互锁在一起,如图所示。2个环状染色体随机交换一部分染色体片段后分开,分别进入2个子细胞,交换的部分大小可不相等,位置随机。某卵原细胞的基因组成为Ee,其减数分裂可形成4个子细胞。不考虑其他突变和基因被破坏的情况,关于该卵原细胞所形成子细胞的基因组成,下列说法正确的是( )

      A. 卵细胞基因组成最多有5种可能
      B. 若卵细胞为Ee,则第二极体可能为EE或ee
      C. 若卵细胞为E且第一极体不含E,则第二极体最多有4种可能
      D. 若卵细胞不含E、e且一个第二极体为E,则第一极体最多有3种可能
      【答案】C
      【分析】减数分裂是有性生殖的生物产生生殖细胞时,从原始生殖细胞发展到成熟生殖细胞的过程。这个过程中DNA复制一次,细胞分裂两次,产生的生殖细胞中染色体数目是本物种体细胞中染色体数目的一半。
      【详解】A、正常情况下,卵细胞的基因型可能为E或e,减数分裂Ⅱ时,姐妹染色单体上的基因为EE或ee,着丝粒(点)分开后,2个环状染色体互锁在一起,2个环状染色体随机交换一部分染色体片段后分开,卵细胞的基因型可能为EE、ee、__(表示没有相应的基因),若减数第一次分裂时同源染色体中的非姐妹染色单体发生互换,卵细胞的基因组成还可以是Ee,卵细胞基因组成最多有6种可能,A错误;
      B、不考虑其他突变和基因被破坏的情况,若卵细胞为Ee,则减数第一次分裂时同源染色体中的非姐妹染色单体发生互换,次级卵母细胞产生的第二极体基因型为__,第一极体产生的第二极体可能为E、e或Ee和__,B错误;
      C、卵细胞为E,且第一极体不含E,说明未发生互换,次级卵母细胞产生的第二极体,为E,另外两个极体为e或ee、__,C正确;
      D、若卵细胞不含E、e且一个第二极体为E,若不发生交换,则第一极体为EE,若发生交换,则第1极体只能是Ee,综合以上,第一极体为Ee和EE两种,D错误。
      故选C。
      二、非选择题:本题共5小题,共60分。
      17. 2024年诺贝尔生理学或医学奖授予两位研究微小RNA(miRNA)的科学家。miRNA是一类非编码单链小分子RNA,通过与靶mRNA结合调控基因的表达。第一个miRNA(lin-4)是在线虫中发现的,其调控lin-14基因表达的具体机制如下图所示。
      (1)过程①需要的关键酶是______,该过程需要的原料是______。
      (2)与过程②相比,过程①中特有的碱基配对方式是______。据图可知,RISC中的miRNA与lin-14基因的mRNA的______(填“5′端”或“3′端”)结合。
      (3)RISC是由miRNA和蛋白质组装而成,能特异性调节lin-14基因的表达,原因是______。
      (4)乳腺细胞中的Her-2/neu蛋白过度表达会导致细胞的不正常分裂从而容易引发癌症。科学家为探究miRNA能否干扰Her-2/neu基因的过度表达。实验处理如下:
      甲组:乳腺细胞株系;乙组:乳腺细胞株系+无关miRNA;丙组:乳腺细胞株系+与Her-2/neu基因的mRNA互补的miRNA。
      ①乙组中“无关miRNA”的序列最佳设计为:与丙组miRNA相比,______。
      ②可检测和比较各组中______含量以确定干扰是否成功。
      【答案】(1)①. RNA聚合酶 ②. (4种)核糖核苷酸
      (2)①. T-A(A-T)②. 3′端
      (3)复合物中的单链RNA能与lin-14基因转录产生的mRNA发生碱基互补配对,从而导致翻译被抑制
      (4)①. 碱基数目相同,顺序不同 ②. Her-2/neu蛋白
      【分析】遗传信息可以从DNA流向DNA,即DNA的复制;也可以从DNA流向RNA,进而流向蛋白质,即遗传信息的转录和翻译。
      【解析】(1)由图可知,过程①为转录,转录需要的关键酶为RNA聚合酶,转录的产物为RNA,转录需要的原料是(4种)核糖核苷酸。
      (2)过程②为翻译,翻译过程中碱基互补配对的方式为A-U、U-A、C-G、G-C,转录过程中碱基互补配对的方式为A-U、T-A、C-G、G-C,故过程①中特有的碱基配对方式是T-A(A-T),翻译是从mRNA的5'开始的,根据图中肽链的长短,可判断A端为5',故RISC中的miRNA与lin-14基因的mRNA的3′端结合。
      (3)由于RISC复合物中的单链RNA能与lin-14基因转录产生的mRNA发生碱基互补配对,从而导致翻译被抑制,故能特异性调节lin-14基因的表达。
      (4)为探究miRNA能否干扰Her-2/neu基因的过度表达,实验的自变量为miRNA的种类,为了排除miRNA碱基数量的影响,故无关miRNA”的序列最佳设计为:与丙组miRNA相比,碱基数目相同,顺序不同,因变量为Her-2/neu蛋白的表达量,可检测和比较各组中Her-2/neu蛋白的含量以确定干扰是否成功。
      18. 体育锻炼能缓解焦虑,为研究其机制,科学家们利用慢性束缚应激模型(CRS)小鼠和正常小鼠做了系列实验,结果见下图。已知SNAP91为突触蛋白,乳酸化(和乳酸通过共价键结合)后功能改变:DCA是一种乳酸生成抑制剂,回答下列问题:

      (1)图1实验中①②③组的结果能说明_______。①②③④组的结果还不足以证明体育锻炼能缓解焦虑是因为运动产生了乳酸,为了进一步完善实验,需增设第⑤组,具体处理为_______。
      (2)实验测得运动后CRS小鼠大脑前额叶中乳酸化SNAP91表达量上升,突触小泡的数量增加、突触后膜增厚。由此推测,乳酸化的SNAP91能使突触后膜动作电位频率提高,其原因是突触小泡的变化使突触前膜_______,与突触后膜的受体结合后导致_______。兴奋在该突触的传递过程中发生的信号变化是_______。
      (3)实验发现SNAP91乳酸化位点突变失活后,小鼠大脑前额叶突触后膜不容易兴奋。结合图2分析,其原因是_______。综上所述,加强运动可使CRS小鼠在突触蛋白的结构和功能上改变进而缓解焦虑。
      【答案】(1)①. 注射乳酸能够缓解CRS小鼠焦虑行为 ②. CRS+乳酸抑制剂+跑动
      (2)①. 释放神经递质增多 ②. 钠离子内流产生动作电位 ③. 电信号→化学信号→电信号
      (3)SNAP91乳酸化位点突变后大脑前额叶中突触后膜静息电位的绝对值增大
      【分析】兴奋在神经元之间的传递:
      (1)神经元之间的兴奋传递就是通过突触实现的。突触包括突触前膜、突触间隙、突触后膜。
      (2)兴奋的传递方向:由于神经递质只存在于突触小体的突触小泡内,所以兴奋在神经元之间(即在突触处)的传递是单向的,只能是:突触前膜→突触间隙→突触后膜(上个神经元的轴突→下个神经元的细胞体或树突)。
      (3)传递形式:电信号→化学信号→电信号。
      【解析】(1)据图分析,图中的自变量是小鼠类型和对CRS的处理情况,因变量是非焦虑行为持续时间,图1实验中①②③组中对照组的非焦虑时间最长,CRS明显缩短,CRS+注射乳酸的非焦虑时间增加,说明注射乳酸能够缓解CRS小鼠焦虑行为;为了进一步证明运动产生的乳酸能缓解CRS小鼠焦虑行为,除图中的对照组、CRS+注射乳酸、CRS+跑动组外,还需要增加一组实验,即CRS+乳酸抑制剂+跑动,测定运动和乳酸共同作用下非焦虑行为时间,证明跑动中的乳酸起了缓解焦虑的作用。
      (2)突触小泡内含神经递质,而神经递质是神经元之间传递信息的物质,结合题意可知,乳酸化的SNAP91使突触后膜动作电位频率提高,其原因是突触小泡的变化使神经递质释放,与突触后膜的受体结合导致钠离子通道开放,钠离子内流,从而产生兴奋;该突触传递过程中的信号变化是电信号→化学信号→电信号。
      (3)已知SNAP91为突触蛋白,乳酸SNAP化(和乳酸通过共价键结合)后功能改变,据图2可知,实验的自变量是SNAP91位点是否突变,据图可知,SNAP91乳酸化位点突变后大脑前额叶中突触后膜静息电位的绝对值增大,可能是突触后膜不容易兴奋的原因。
      19. 林分密度(单位面积林地上的立木数量)是影响林木生长和林下植物多样性的重要因子。为确定人工造林的最佳林分密度,以实现获得优质林木的同时保护生物多样性,科研人员在不同林分密度的人工白桦林中设置若干标准地,调查并统计白桦胸径及林下植物多样性,结果如表所示。
      (1)研究中,调查林下植物多样性常用的方法是_______,不同林分密度下的植物种类存在差异体现了群落的_______(填“垂直”或“水平”)结构。
      (2)研究表明,人工造林时较为理想的林分密度是_______,判断依据是_______。
      (3)人工林在维持全球碳平衡中发挥着重要作用。为揭示林分密度对人工林碳汇(指人工林吸收并储存的多少)功能的影响和可持续经营提供科学依据,科研人员测定了不同林分密度下植被及土壤中的碳储量,结果如图。
      与林分密度为800株·hm-2相比,1000株·hm-2、1600株·hm-2时,人工林的土壤碳储量均较低,两者原因不完全相同,后者主要是因为_______。研究表明,适宜的林分密度能较好地实现土壤对碳的固存,从全球碳平衡的角度分析其意义是_______。
      (4)通过人工造林发展碳汇林业,人工林的发展体现了人类活动往往会使群落演替按照_______进行。
      【答案】(1)①. 样方法 ②. 水平
      (2)①. 1200株·hm-2 ②. 该林分密度下,草本数和灌木数都达到最大,且白桦平均胸径较大
      (3)①. 林分密度为1600株·hm-2时,林分密度过大导致净光合速率下降,植被碳储量降低,输入土壤的有机碳减少 ②. 提高了固定CO2的能力,降低大气中CO2浓度,缓解温室效应
      (4)不同于自然演替的速度和方向
      【分析】(1)生态工程以生态系统的自组织、自我调节功能为基础,遵循着整体、协调、循环、自生等生态学基本原理。
      (2)估算种群密度时,常用样方法和标记重捕法,其中样方法适用于调查植物或活动能力弱,活动范围小的动物,而标记重捕法适用于调查活动能力强,活动范围大的动物。
      【解析】(1)样方法适用于调查植物或活动能力弱、活动范围小的动物,所以调查林下植物多样性常用的方法是样方法。群落的水平结构指群落的水平配置状况或水平格局,其主要表现特征是镶嵌性,不同林分密度下的植物种类存在差异体现了群落的水平结构;
      (2)随林分密度的增大,白桦对阳光、养分等的竞争加剧,影响自身生长,导致平均胸径减小。研究表明,人工造林时较为理想的林分密度是1200株· hm-2,此密度下白花平均胸径最大,草本种数最多、灌木种数最多;
      (3)碳元素在生物群落和无机环境之间以CO2的形式进行循环。植被中碳的去向与能量流动相辅相成,碳的去向为呼吸作用散失、流向消费者和分解者。林分密度为1000株•hm-2时土壤微生物分解能力增强,有机物分解速度快,导致土壤碳储量均较低。林分密度为1600株·hm-2时,林分密度过大导致净光合速率下降,植被碳储量降低,输入土壤的有机碳减少。适宜的林分密度能较好地实现土壤对碳的固存,提高了固定CO2的能力,降低大气中CO2浓度,缓解温室效应,这是生物多样性的生态学功能,这体现了生物多样性的间接价值;
      (4)人类活动对群落未来的发展产生一定影响,人类活动往往会使群落演替按照不同于自然演替的速度和方向进行。
      20. 2021年2月5日,国家航天局公布了“天问一号”传回的首幅火星图像,微博热评第一就是:火星上能种菜吗?
      (1)已知火星大气中的CO2占95.3%,N2占2.7%,O2占0.1%,大气密度约是地球1%。(地球大气中CO2占0.03%,N2占78%,O2占21%)。据此分析,自然条件下火星上可以种菜吗?为什么?______。
      (2)美国和中国都极为重视人工光合作用,期待这方面的突破能给移民火星带来契机。自然光合作用中太阳能到化学能的转换效率极低,例如赛达伯格湖能量流动图解中,_______与入射太阳能之比还不到0.1%。
      (3)为此有人工光合研究者从菠菜中分离类囊体膜(TEM),并将其与16种酶(类似卡尔文循环中的酶)一起包裹在油包水液滴中构成人工光合系统。光照后,该系统中ATP增加,NADPH减少,并且生成了有机物,证明了该系统的有效性。
      从细胞代谢的角度分析,该系统与叶肉细胞相比,主要优势有:
      ①_____。
      ②能够利用更少的ATP进行有机物合成,从而提高光能到化学能的转化效率。
      (4)下图是验证该系统有效性的一个实验环节。实验目的是通过观察中间产物NADPH的浓度变化,从而间接地检测TEM驱动16种酶中的G酶所催化的反应的有效性。实验分四组,在同等条件下在油包水液滴中分别加入等量有机物1,NADP+和图中所示物质。

      ①组1起对照作用,可排除无关变量对实验结果的干扰,保证液滴中NADPH的含量变化是因为加入G酶而引起的;组2的作用是_______。
      ②实验结果说明在光照条件下TEM可以驱动G酶所催化的反应,且_______。
      【答案】(1)不能,火星上没有充足的氧气供植物(在夜晚)进行呼吸作用,无法进行正常生理活动 (2)生产者的同化量
      (3)无呼吸作用,能够更有效的积累有机物
      (4)①. 组2起(空白)对照作用,和组3、组4对照,观察加入G酶对NADPH变化的影响 ②. G酶有效性越高,催化效果越好
      【分析】(1)生态系统的功能是能量流动、物质循环和信息传递。
      (2)分析题图可知本实验的实验目的是通过观察中间产物NADPH的浓度变化,从而间接地检测TEM驱动16种酶中的G酶所催化的反应的有效性,自变量是G酶的催化有效性,因变量是中间产物NADPH的浓度。
      【解析】(1)分析题干可知火星上含有较高浓度的二氧化碳,不含有充足的氧气,因此无法保证植物(在夜晚)进行呼吸作用(或有氧呼吸),自然条件下火星上不可以种菜。
      (2)流经自然生态系统的总能量是指身生产者固定的太阳能,该值与入射太阳能之比还不到0.1%。
      (3)分析题图干可知人工光合系统能够进行光合作用,而不能进行呼吸作用,与叶肉细胞相比其优点为无呼吸作用,能够更有效的积累有机物,能够利用更少的ATP进行有机物合成。
      (4)分析题图可知本实验的实验目的是通过观察中间产物NADPH的浓度变化,从而间接地检测TEM驱动16种酶中的G酶所催化的反应的有效性,自变量是G酶的催化有效性,因变量是中间产物NADPH的浓度,由此可见组1组起对照作用,排除无关变量对实验结果的干扰,组2起(空白)对照作用,和组3、组4对照,观察加入G酶对NADPH变化的影响。分析曲线可知组3和组4的中间产物NADPH的浓度较低,由此说明(在光照条件下)TEM可以驱动G酶所催化的反应,且G酶有效性越高,催化效果越好。
      21. 胰岛素A、B链分别表达法是生产胰岛素的方法之一,下图表示生产人成熟胰岛素A链的基本流程:在人胰岛素A链基因前端加入甲硫氨酸编码序列,置于β-半乳糖苷酶基因(不含终止编码序列)末端,再插入到质粒中,并将重组质粒导入大肠杆菌(缺失内源性β-半乳糖苷酶基因),经培养、切割和纯化等得到成熟胰岛素A链,回答下列问题:

      (1)应使用限制酶_______和_______对质粒和插入DNA片段进行切割。
      (2)在转化大肠杆菌前,一般先用_______处理大肠杆菌细胞,使其处于容易吸收重组DNA分子的生理状态。
      (3)重组DNA分子在大肠杆菌中开始转录时,RNA聚合酶首先结合的位点是_______。
      (4)将经过转化的大肠杆菌涂布在含氨苄青霉素和X-gal的培养基中培养,若观察到_______色菌落,可以确定大肠杆菌成功表达胰岛素A链,原因是_______。
      (5)已知溴化氰可以在甲硫氨酸残基C端切割肽链,成熟的人胰岛素A链不含甲硫氨酸残基,β-半乳糖苷酶含有多个甲硫氨酸残基。由此可知,图中使用溴化氰切割的目的是_______。
      【答案】(1)①. HindIII ②. BamHI
      (2)Ca2+ (3)启动子
      (4)①. 蓝 ②. 大肠杆菌缺失内源性β-半乳糖苷酶基因,导入成功的大肠杆菌含有的重组质粒中含有β-半乳糖苷酶基因,表达出的β-半乳糖苷酶分解X-gal产生蓝色
      (5)切割β-半乳糖苷酶和胰岛素A链结合而成的融合蛋白,获得成熟的人的胰岛素
      【分析】基因工程技术的基本步骤:(1)目的基因的获取:方法有从基因文库中获取、利用PCR技术扩增和人工合成。(2)基因表达载体的构建:是基因工程的核心步骤,基因表达载体包括目的基因、启动子、终止子和标记基因等。(3)将目的基因导入受体细胞:根据受体细胞不同,导入的方法也不一样。(4)目的基因的检测与鉴定。
      【解析】(1)据图分析,EcRI和EcRV都会破坏目的基因,故不能选择,且SacI会破坏复制原点,也不能选择,则目的基因左侧只能选择BamHI,右侧应选择与质粒共同的酶,即HindIII,故使用限制酶BamHI和HindIII对质粒和插入DNA片段进行切割。
      (2)在转化大肠杆菌前,一般先用Ca2+处理大肠杆菌细胞,使其处于容易吸收重组DNA分子的生理状态。
      (3)启动子是RNA聚合酶识别与结合的位点,可用于驱动基因的转录,故重组DNA分子在大肠杆菌中开始转录时,RNA聚合酶首先结合的位点是启动子。
      (4)分析题意,大肠杆菌缺失内源性β-半乳糖苷酶基因,若导入成功,则重组质粒中含有β-半乳糖苷酶基因,表达出的β-半乳糖苷酶分解X-gal产生蓝色。
      (5)在人胰岛素A链基因前端加入甲硫氨酸编码序列,置于β-半乳糖苷酶基因(不含终止编码序列)末端 ,溴化氰可以切割β-半乳糖苷酶和胰岛素A链结合而成的融合蛋白,获得成熟的人的胰岛素。
      培养代数
      平板各区域滤纸片周围抑菌圈的直径/cm
      ①号区域
      ②号区域
      ③号区域
      ④号区域
      第一代
      0
      2.27
      2.13
      2.27
      第二代
      0
      1.95
      2.02
      1.87
      第三代
      0
      1.80
      1.87
      1.78
      林分密度/株hm-2
      白桦平均胸径/cm
      草本数/种
      灌木数/种
      800
      11.1
      15
      11
      1000
      10.9
      19
      13
      1200
      10.8
      28
      17
      1400
      10.2
      14
      15
      1600
      9.8
      12
      13

      相关试卷

      广西壮族自治区2025届高三下学期2月联合调研测试生物(解析版):

      这是一份广西壮族自治区2025届高三下学期2月联合调研测试生物(解析版),共22页。试卷主要包含了选择题,非选择题等内容,欢迎下载使用。

      广西壮族自治区2025届高三下学期2月毕业班联合调研测试-生物试卷+答案:

      这是一份广西壮族自治区2025届高三下学期2月毕业班联合调研测试-生物试卷+答案,共10页。

      广西重点高中2023-2024学年高二下学期5月联合调研测试生物试卷(解析版):

      这是一份广西重点高中2023-2024学年高二下学期5月联合调研测试生物试卷(解析版),共21页。

      资料下载及使用帮助
      版权申诉
      • 1.电子资料成功下载后不支持退换,如发现资料有内容错误问题请联系客服,如若属实,我们会补偿您的损失
      • 2.压缩包下载后请先用软件解压,再使用对应软件打开;软件版本较低时请及时更新
      • 3.资料下载成功后可在60天以内免费重复下载
      版权申诉
      若您为此资料的原创作者,认为该资料内容侵犯了您的知识产权,请扫码添加我们的相关工作人员,我们尽可能的保护您的合法权益。
      入驻教习网,可获得资源免费推广曝光,还可获得多重现金奖励,申请 精品资源制作, 工作室入驻。
      版权申诉二维码
      欢迎来到教习网
      • 900万优选资源,让备课更轻松
      • 600万优选试题,支持自由组卷
      • 高质量可编辑,日均更新2000+
      • 百万教师选择,专业更值得信赖
      微信扫码注册
      手机号注册
      手机号码

      手机号格式错误

      手机验证码 获取验证码 获取验证码

      手机验证码已经成功发送,5分钟内有效

      设置密码

      6-20个字符,数字、字母或符号

      注册即视为同意教习网「注册协议」「隐私条款」
      QQ注册
      手机号注册
      微信注册

      注册成功

      返回
      顶部
      学业水平 高考一轮 高考二轮 高考真题 精选专题 初中月考 教师福利
      添加客服微信 获取1对1服务
      微信扫描添加客服
      Baidu
      map