若您为此资料的原创作者,认为该资料内容侵犯了您的知识产权,请扫码添加我们的相关工作人员,我们尽可能的保护您的合法权益。

1/16

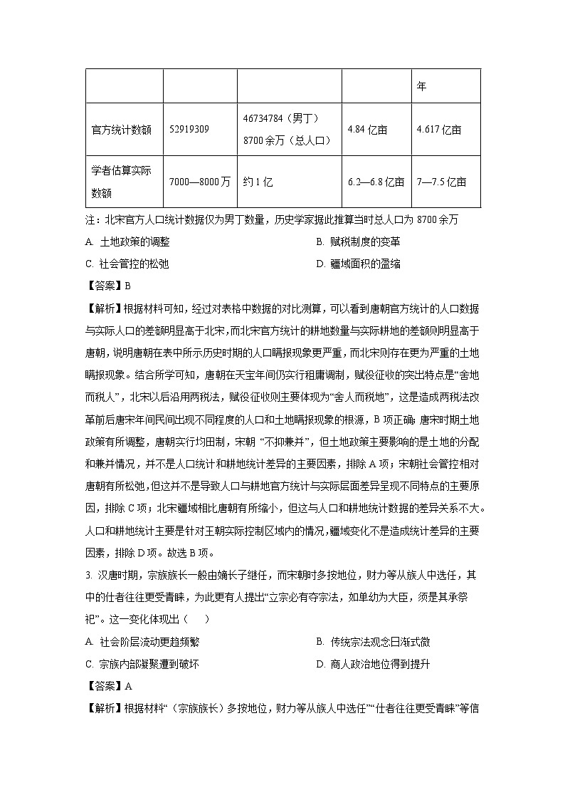
2/16

3/16
还剩13页未读, 继续阅读
2025届山东省济南市高三下学期3月模拟考试(一模)历史试题(解析版)
展开相关试卷
2025届山东省济南市高三下学期3月模拟考试(一模)历史试题(解析版):
这是一份2025届山东省济南市高三下学期3月模拟考试(一模)历史试题(解析版),共16页。
山东省济南市2022届高三下学期3月一模考试历史试题 含解析:
这是一份山东省济南市2022届高三下学期3月一模考试历史试题 含解析,共8页。试卷主要包含了表2是五代时期的政权更替情况,图1描绘的是清代等内容,欢迎下载使用。
2024届山东省济南市高三下学期3月模拟考试(一模)历史试题:
这是一份2024届山东省济南市高三下学期3月模拟考试(一模)历史试题,共10页。试卷主要包含了图2是1951年发表的一幅漫画等内容,欢迎下载使用。
相关试卷 更多
资料下载及使用帮助
版权申诉
- 1.电子资料成功下载后不支持退换,如发现资料有内容错误问题请联系客服,如若属实,我们会补偿您的损失
- 2.压缩包下载后请先用软件解压,再使用对应软件打开;软件版本较低时请及时更新
- 3.资料下载成功后可在60天以内免费重复下载
版权申诉
免费领取教师福利 




.png)




