所属成套资源:2025年高考第三次模拟考试卷(福建卷)
2025年高考第三次模拟考试卷:生物(福建卷)(考试版)
展开
这是一份2025年高考第三次模拟考试卷:生物(福建卷)(考试版),共11页。试卷主要包含了白菜,香茶菜属植物产生的LE等内容,欢迎下载使用。
注意事项:
1.答卷前,考生务必将自己的姓名、准考证号等填写在答题卡和试卷指定位置上。
2.回答选择题时,选出每小题答案后,用铅笔把答题卡上对应题目的答案标号涂黑。如需改动,用橡皮擦干净后,再选涂其他答案标号。回答非选择题时,将答案写在答题卡上。写在本试卷上无效。
3.考试结束后,将本试卷和答题卡一并交回
一、选择题:本题共15小题,1-10每小题2分,11-15题每题4分,共40分,在每小题给出的四个选项中,只有一项符合题目要求。
1.在一定范围内,人体内环境具有自稳能力。下列关于稳态说法错误的是( )
A.负反馈调节是人体维持内环境稳态的重要途径
B.内环境的稳态是指内环境的组成成分相对稳定的状态
C.血浆渗透压的大小主要与无机盐、蛋白质的含量有关
D.剧烈运动后,乳酸在血液中的含量先增后减,血浆pH相对稳定
2.带状疱疹是由水痘带状疱疹病毒(VZV)引起的急性炎症性皮肤病,中医称缠腰龙。发病时局部皮肤往往出现红疹,并伴有神经痛等症状。全病程约2~3周,愈后可获得较持久的免疫,一般不会再发。下列有关叙述错误的是( )
A.VZV侵入后,会导致血管壁通透性增大,出现组织水肿
B.在消灭VZV过程中,细胞因子可以直接增强浆细胞的杀伤力
C.人体被VZV侵入后,会产生较多的记忆细胞
D.抗原呈递细胞可对侵入人体的VZV进行摄取、处理和呈递
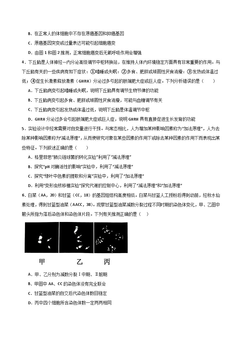
3.研究表明,癌症的发生除了遗传因素外,很多病因都与生活习惯有关。图1和图2分别为电子显微镜下观察到的正常细胞和癌细胞的线粒体结构。下列叙述错误的是( )
A.在适宜条件下,癌细胞失去接触抑制而无限增殖
B.在正常人的体细胞中不存在原癌基因和抑癌基因
C.原癌基因突变或过量表达可能引起细胞癌变
D.由图1和图2推测,正常细胞癌变后无氧呼吸作用会增强
4.下丘脑是人体神经—内分泌高级调节中枢转换站,在维持人体内环境稳定方面具有非常重要的作用。与下丘脑有关的一些疾病有如下症状:①嗜睡或失眠:②多食、肥胖或顽固性厌食消瘦:③发热或体温过低;④促生长激素释放激素(GHRH)分泌过多引起的肢端肥大症或巨人症。下列分析错误的是( )
A.下丘脑病变引起嗜睡或失眠,说明下丘脑具有调节生物节律的功能
B.下丘脑病变引起多食、肥胖或顽固性厌食消瘦,可能与血糖调节有关
C.下丘脑病变引起发热或体温过低,说明下丘脑是体温调节中枢
D.GHRH分泌过多会引起肢端肥大症或巨人症,说明GHRH具有直接促进生长发育的功能
5.实验设计中经常需要对自变量进行干预。与常态相比,人为增加某种影响因素称为“加法原理”,人为去除某种影响因素称为“减法原理”,从而使研究对象在某些因素的作用下或除去某种因素的作用下而表现出某些特征。下列叙述正确的是( )
A.格里菲思“肺炎链球菌的转化实验”利用了“减法原理”
B.探究“pH对酶活性的影响”实验中,利用了“减法原理”
C.探究“绿叶中色素的提取和分离”实验中,利用了“加法原理”
D.利用“变形虫核移植实验”探究代谢的控制中心,利用了“减法原理”和“加法原理”
6.白菜(AA,20)和甘蓝(CC,18)的基因组结构高度相似。白菜与甘蓝人工授粉后得到幼苗,经秋水仙素处理,得到甘蓝型油菜(AACC,38)。观察甘蓝型油菜减数分裂过程不同时期的染色体变化,甲、乙图中箭头所指为落后染色体和染色体片段。下列有关推测正确的是( )
A.甲、乙分别为减数分裂Ⅰ中期、Ⅱ前期
B.甲图中AA、CC的染色体没有完全联会
C.甘蓝型油菜的自交后代染色体数目稳定
D.丙中四个细胞所含染色体数一定两两相同
7.禾本科三倍体具有重要的育种价值,下图表示利用三倍体获得新品种的四种方式。下列相关叙述,正确的是( )
A.方式①对材料进行处理后,一定需通过组织培养才能获得植株
B.方式②是体细胞与配子杂交获得的,这种变异属于基因重组
C.方式③通过杂交获得,产生的异源五倍体植株一定能产生可育后代
D.方式④可利用低温处理三倍体幼苗,抑制有丝分裂中纺锤体形成
8.下图为啤酒生产过程的简要流程,其中糖化的目的是将麦芽中的淀粉等有机物水解为小分子物质。下列叙述错误的是( )
A.经赤霉素溶液浸泡处理的大麦种子可缩短过程①的时间
B.过程②破碎有利于淀粉与α-淀粉酶充分接触,缩短过程②的时间
C.过程③在选育菌种方面,可利用基因工程改造啤酒酵母,缩短过程③的时间
D.发酵过程中要适时往外排气,后发酵时期更应缩短排气时间间隔
9.香茶菜属植物产生的LE(某种帖类化合物)对其他草本植物幼苗的生长发育会产生一定影响。研究人员用不同浓度的LE处理拟南芥幼苗,探究LE对根生长的影响,结果如图所示。(作用程度=(实验组-对照组)/对照组,正值表示促进程度,负值表示抑制程度, LE 浓度为0作为对照组)。下列叙述正确的是( )
A.LE对主根生长和侧根数量的作用效果是完全相同的
B.LE对侧根的作用效果是随着浓度升高抑制作用增强
C.40uml/L的LE对主根和侧根的作用程度是相同的
D.香茶菜属植物在与草本植物的竞争中可能会处于优势
10.城市周边的草莓园,能使人们体验摘草莓的乐趣,品尝到新鲜的草莓,也可以帮助农民增收致富。下图表示草莓果实发育和成熟各阶段不同植物激素相对含量的变化情况。下列相关叙述错误的是( )
A.在果实膨大期额外喷洒大量的外源生长素可以大幅度提高草莓产量
B.赤霉素和生长素在促进草莓果实生长方面表现为协同,但作用机理不完全相同
C.在果实发育的后期脱落酸的含量最高,说明脱落酸的作用主要是促进果实衰老
D.由图分析可知,草莓果实发育受多种激素调控,不同激素的调节表现出一定的顺序性
11.科学家以果蝇为研究对象揭示了“被热醒”的原因。研究发现夜间环境温度升高时,果蝇的AC神经元感知温度变化产生兴奋。该信号通过神经传导,最终抑制脑间PI神经元的活动(PI的功能相当于哺乳动物体温调节中枢的作用),从而促进夜晚觉醒,具体过程如图所示。下列相关分析正确的是( )
A.递质CNMa与CNMa受体结合可使PI神经元相应的膜发生Na+内流
B.若某药物能促进突触间隙中CNMa的分解,则可降低高温对夜晚睡眠质量的影响
C.AC神经元接受高温刺激产生的兴奋在神经纤维上双向传导
D.PI相当于哺乳动物的脑干
12.大蜡螟幼虫肠道内存在降解塑料(由聚苯乙烯制成)的细菌,可有效加快塑料的降解。使用生活中常见的聚苯乙烯(PS)包装盒作为唯一食物来源喂食大蜡螟幼虫12天,经解剖、培养、分离,最终获得4株菌株。关于微生物培养的相关叙述错误的是( )
A.聚苯乙烯为唯一食物来源喂食大蜡螟幼虫12天的目的是富集大蜡螟幼虫肠道内的PS降解菌
B.下图中平板划线的操作排序正确的是②③①④①⑤⑥②
C.涂布时需要设置一个未接种的牛肉膏蛋白胨培养基平板以检验是否发生污染
D.II号培养基中含有琼脂,接种后应立即将平板倒置,统计平板上菌落的数目可以准确计算活菌的数量
13.MMP-9是一种能促进癌细胞浸润和转移的酶。科研人员合成与MMP-9基因互补的双链RNA,将其转入胃腺癌细胞中,干扰MMP-9基因表达,从而达到一定的疗效,部分过程如下图所示。下列叙述错误的是( )
A.核糖与磷酸交替连接构成了双链RNA分子的基本骨架
B.沉默复合体中蛋白质的作用与双链RNA解旋为单链有关
C.过程①和过程③都会出现腺嘌呤和尿嘧啶的碱基互补配对
D.人造RNA干扰了MMP-9基因的转录和翻译,使MMP-9含量降低
14.挺水植物对水深要求较高,过高或过低的水深高度都会限制其生长。为探讨不同水深对菰、再力花和慈姑这3种挺水植物的影响,确定挺水植物最适宜的水深高度,设置不同梯度水深高度——高水深(40cm)、中水深(20cm)和低水深(10cm),测定这3种挺水植物在这三种条件下的地上部分干质量、叶面积、相对生长速率指标,结果如下。以下有关说法错误的是( )
A.再力花可能通过增大地下部分的生长来适应中水深环境
B.慈姑在中、高水深条件下叶面积显著减少可导致其相对生长速率明显下降
C.结合3图,在低水深条件下植物配置应优先配置较为不耐水淹的慈姑,高水深条件下优先配置较为耐水淹的菰,中水深条件下应以再力花为主。
D.据图2,在低水深条件下慈姑叶面积最高,且显著高于中水深和高水深条件,并且在低水深、中水深、高水深条件下均高于再力花和菰
15.苯丙酮尿症是由PH基因编码的苯丙氨酸羟化酶异常引起的一种遗传病。已知人群中染色体上pH基因两侧限制性内切酶MspⅠ酶切位点的分布存在两种形式(图1)。一对天妻婚后生育了一个患有苯丙酮尿症的孩子,②号个体再次怀孕(图2)。为确定胎儿是否正常,需要进行产前诊断,提取该家庭所有成员的DNA经MspⅠ酶切后进行电泳分离,并利用荧光标阅的pH基因片段与酶切片段杂交,得到DNA条带分布情况如图3。下列相关叙述正确的是( )
A.①号个体23kb的DNA条带中一定含有正常pH基因
B.②号个体23kb的DNA条带申一定含有正常pH基因
C.④号个体可能是苯丙酮尿症患者
D.④号个体为pH基因杂合体的概率为2/3
二、非选择题(共5题,共60分)
16.下图1为科研人员研究不同光强对鸭跖草科4种植物(CP、TF、TZ、TV)叶面积的影响结果。利用遮光网设置4种光强梯度(分别为自然光强的100%-L0、75%-L1、50%-L2和25%-L3)。
(1)该4种植物吸收光能的色素主要存在于叶肉细胞内的 上。以光合色素的 为纵坐标,以波长为横坐标,所得曲线就是光合色素的吸收光谱。
(2)据图1可知,鸭跖草科植物可通过 适应光强不足的环境,其中 的叶面积指标在适应光强变化时存在局限性。
(3)科研人员进一步研究不同光强对叶片解剖结构的影响,发现随着光照强度的降低叶片厚度降低,其中 (填“上表皮”或“下表皮”)的厚度降低最为显著,该部分厚度显著降低能提高光合强度的原因是 。
(4)当光照强度减弱,鸭跖草科4种植物的比叶面积(指叶的单面面积与其干重之比)逐渐升高,结合上述内容分析,比叶面积升高的原因有: (答出两点即可)。
17.为了对重金属镉(Cd)污染的水体进行生物修复,科研人员进行了相关研究。选择水芹菜、灯芯草和水葫芦三种湿地植物设置了4种配植方式:A.水芹菜3株+水葫芦3株;B.水芹菜3株+灯芯草3丛;C.水葫芦3株+灯芯草3丛;D.水芹菜2株+水葫芦2株+灯芯草2丛。利用水培法模拟被镉污染的人工湿地,检测植物配植对模拟人工湿地的影响,结果如下图。请回答:
(1)湿地生态系统的主要成份是 ,其可吸收污水中的 等营养物质以及重金属镉等有害物质,既能防止水体富营养化,又能防止环境污染。这说明了生态系统具有一定的 。
(2)据图1可知,4种配植方式中,第3天时人工湿地中Cd的去除率最大的是 组,到第7天时,人工湿地中Cd的去除率最大的是 组,由此可说明随着处理时间的延长, 会促进系统对Cd的去除。
(3)从图2的A组、B组、C组结果比较可知,三种植物净光合速率最大是 。综合图1、2结果可知,实验结束时人工湿地中的溶解氧含量与Cd的去除率呈 。
(4)根系泌氧是指水生植物通过通气组织将光合作用产生的氧气运输到根部,并释放到根际土壤或水体的过程。这种现象是长期水体缺氧环境对植物进行 的结果。研究证实水生植物根系泌氧有助于植物对水体污染物的去除,这是因为水生植物根系泌氧提高水体溶解氧,有利于好氧微生物在植物根系周围分解 ,植物可吸收的营养物质增多,植物生长更加旺盛,提高污水净化效率。
18.人体血糖的平衡可以为细胞正常代谢提供能源物质。
(1)糖尿病有两种类型:一种由胰岛素分泌不足引起,另一种由靶细胞膜上的胰岛素受体受损引起。请设计最简单的方法判断某糖尿病人的糖尿病类型。 (请写出简单思路)。
(2)IAS是一种罕见的低血糖症,其致病机制是机体能产生胰岛素抗体,该抗体在胰岛素分泌旺盛时,能和胰岛素结合,抑制胰岛素的作用;在胰岛素分泌减少时,亲和力降低,抗体和胰岛素分离,胰岛素又能正常起作用。研究发现,患IAS的原因是输入了外源胰岛素,在特定的情况下 细胞产生了胰岛素抗体。从免疫学的角度分析,IAS属于 病。
(3)IAS患者在饭后半小时的血糖浓度高于正常人,原因是 饭后4小时,其体内的血糖浓度会快速下降,原因是 。
(4)除胰高血糖素和胰岛素能调节血糖平衡外,肾上腺素也参与血糖调节,如图为肾上腺素在部分组织细胞发挥作用的机制。某人长期严重焦虑引起食欲不振、消化不良等消化功能异常,由图可知,是因为 。
19.番茄的杂种优势十分显著,在育种过程中可用番茄叶的形状、茎的颜色(D/d)以及植株茸毛等作为性状选择的标记。为研究这三对性状的遗传规律,选用以下A1-A4四种纯合体为亲本做了杂交实验,实验结果(不考虑交叉互换且无致死现象)如下表所示:
回答下列问题:
(1)植株茸毛受 对等位基因控制,遵循 定律,判断理由是 。
(2)亲本组合A1×A4杂交F2中缺少少茸毛绿茎和多茸毛绿茎个体,推测原因可能是以下两种情况之一:番茄植株茎的颜色受一对等位基因控制,且①控制番茄茎颜色的基因与控制植株茸毛的其中一对基因位于同一对同源染色体;② 。为进一步确认出现上述现象的具体原因,可通过增加样本数量继续研究。若为情况①,请画出F1体细胞中控制茎的颜色和植株茸毛基因与染色体之间的关系。(用|表示染色体,“A/a、B/b…”为控制植株茸毛的基因,用“·”表示基因在染色体的位置)
(3)低温处理会导致某种基因型的花粉存活率降低,用低温处理A1×A2组合的F1后,F2的表型为缺刻叶:薯叶=5:1,可推知携带 基因的花粉存活率降低了 。请设计实验验证该结论。(写出实验思路、实验结果及实验结论)
20.RNA干扰技术是指将的目的基因导入受体生物并在受体生物体内合成出相应的RNA片段,与特定基因的mRNA结合,抑制特定基因在生物体中表达的一种技术。马铃薯褐变会影响其品质,St32基因是引起马铃薯褐变的关键基因,研究人员利用RNA干扰技术获得了抗褐变能力强的转基因马铃薯。
(1)根据题干信息可推测,RNA干扰技术的原理是抑制了基因的 过程。
(2)图1为从马铃薯植株细胞中提取到的目的基因,图2为已初步改造的Ti质粒。研究人员将通过农杆菌转化法将目的基因导入马铃薯植株细胞以获得抗褐变的转基因马铃薯。图2中的启动子1应来源于 (填“农杆菌”或“马铃薯”),启动子的作用是 。
(3)BamHⅠ、SmaⅠ、XhⅠ三种限制酶切割后形成的黏性末端均不相同。根据以上信息,为获得了抗褐变能力强的转基因马铃薯,图1提取的目的基因A、B两端要分别添加 的限制酶识别序列。
(4)研究人员通过Ti质粒在转基因马铃薯中引入了外源基因清除系统,利用特定条件激活F基因表达产生F酶来识别并切割F位点,将插入两个F位点间的外源基因全部删除。
①为检测F基因是否导入受体细胞,研究人员设计了与F基因模板链结合的引物P和与非模板链结合的引物N,通过PCR进行基因检测,引物P和引物N分别对应图3中的 (填字母)。
②根据图2及以上信息,为保证转基因食品安全,上述转基因马铃薯在食用前应进行 处理,原因是 。
亲本组合
F1表型
F2表型及数量(株)
A1×A2
缺刻叶
缺刻叶(60),薯叶(21)
A1×A4
浓茸毛、紫茎
浓茸毛、绿茎(19),浓茸毛、紫茎(41),多茸毛、紫茎(15),少茸毛、紫茎(5)
A2×A3
浓茸毛
浓茸毛(60),多茸毛(17),少茸毛(5)
相关试卷
这是一份2025年高考第三次模拟考试卷:生物(福建卷)(解析版),共22页。试卷主要包含了白菜,香茶菜属植物产生的LE等内容,欢迎下载使用。
这是一份2023年高考第三次模拟考试卷-生物(福建B卷)(全解全析),共24页。试卷主要包含了生长素表达,从而调控花蕊的发育等内容,欢迎下载使用。
这是一份2023年高考第三次模拟考试卷-生物(福建A卷)(参考答案),共3页。试卷主要包含了单项选择题等内容,欢迎下载使用。
相关试卷 更多
- 1.电子资料成功下载后不支持退换,如发现资料有内容错误问题请联系客服,如若属实,我们会补偿您的损失
- 2.压缩包下载后请先用软件解压,再使用对应软件打开;软件版本较低时请及时更新
- 3.资料下载成功后可在60天以内免费重复下载
免费领取教师福利

