搜索
      上传资料 赚现金

      湖南省永州市2025届高三下学期三模地理试卷 含解析

      • 3.95 MB
      • 2025-05-07 15:15:52
      • 67
      • 0
      • 教习网2954337
      加入资料篮
      立即下载
      湖南省永州市2025届高三下学期三模地理试卷 含解析第1页
      1/12
      湖南省永州市2025届高三下学期三模地理试卷 含解析第2页
      2/12
      湖南省永州市2025届高三下学期三模地理试卷 含解析第3页
      3/12
      还剩9页未读, 继续阅读

      湖南省永州市2025届高三下学期三模地理试卷 含解析

      展开

      这是一份湖南省永州市2025届高三下学期三模地理试卷 含解析,共12页。
      审题人:满仁勇(市教科院)
      注意事项:
      1.答卷前,考生务必将自己的姓名、准考证号填写在答题卡上。
      2.回答选择题时,选出每小题答案后,用铅笔把答题卡上对应题目的答案标号涂黑。如需改
      动,用橡皮擦干净后,再选涂其他答案标号。回答非选择题时,将答案写在答题卡上。写在
      本试卷上无效。
      3.考试结束后,将本试题卷和答题卡一并交回。
      一、选择题:本题共 16 小题,每小题 3 分,共 48 分。在每小题给出的四个选项中,只有一
      项是符合题目要求的。
      2025 年 4 月,位于北京城区的朝阳公共智算中心完成整体验收,正式投产(下图)。智算中心楼体立面
      由一排排的大钢管组成,用来给智算中心服务器集群散热,而南北两侧幕墙安装的太阳能光伏板,可以为
      智算中心提供清洁能源,实现了绿电和绿算的“双向奔赴”,赋能新质生产力。完成下面小题。
      1. 朝阳公共智算中心布局在北京城区的主要原因是( )
      A. 能耗较低 B. 地价便宜 C. 靠近市场 D. 交通便利
      2. 该智算中心的应用场景不包括( )
      A. 自动驾驶 B. 智慧物流 C. 影视文化 D. 陶瓷制作
      3. 晴天正午时,幕墙上光伏板获得太阳辐射较多的是( )
      A. 夏至日南墙 B. 夏至日北墙
      C. 冬至日南墙 D. 冬至日北墙
      【答案】1. C 2. D 3. C
      【解析】
      第 1页/共 12页
      【1 题详解】
      智算中心主要为人工智能等产业提供算力支持 ,北京城区是众多科技企业、科研机构等集中地,对算力需
      求大,布局在此是靠近市场,C 正确;智算中心服务器集群能耗高,A 错误;北京城区地价高,B 错误;
      交通便利不是其布局在北京城区的主要原因,其他区域的交通条件也完全满足交通需求,且城区较容易出
      现拥堵,D 错误。故选 C。
      【2 题详解】
      自动驾驶需要智算中心强大的算力来处理传感器数据、进行算法训练等;智慧物流通过智算中心实现物流
      路径规划、仓储管理优化等;影视文化利用智算中心进行特效渲染、虚拟场景构建等。而陶瓷制作主要是
      传统的烧制工艺等,不需要智算中心的算力支持,故 ABC 错,D 符合题意。故选 D。
      【3 题详解】
      太阳高度角、墙面的光伏板和太阳光线的夹角,是互余的关系。北京位于北半球,冬至日太阳直射南回归
      线,正午时太阳在正南方,正午太阳高度角小,南墙的光伏板与太阳光线夹角大,获得太阳辐射较多;夏
      至日太阳直射北回归线附近,北京正午太阳高度大,南墙光伏板与太阳光线夹角小,获得太阳辐射不如冬
      至日多;北墙在任何季节获得太阳辐射都相对较少。所以晴天正午时,幕墙上光伏板获得太阳辐射较多的
      是冬至日南墙,C 正确。故选 C。
      【点睛】智算中心在推动人工智能发展方面具有以下优势: 强大的算力支持、数据处理与存储优势、资源
      整合与共享、技术创新与生态构建。
      生态系统服务价值是指人类从生态系统中得到的惠益(以货币或非货币化衡量),包括物质供给、环境
      调节、文化服务及生命维持功能。生态经济连接生态和经济,是经济的生态化和生态的良性化,生态经济
      发展效益最终会体现在生态系统服务价值的增长上。哈巴河县毗邻哈萨克斯坦、俄罗斯,表是该县 2020 年
      和 2030 年生态系统服务价值评估值。完成下面小题。
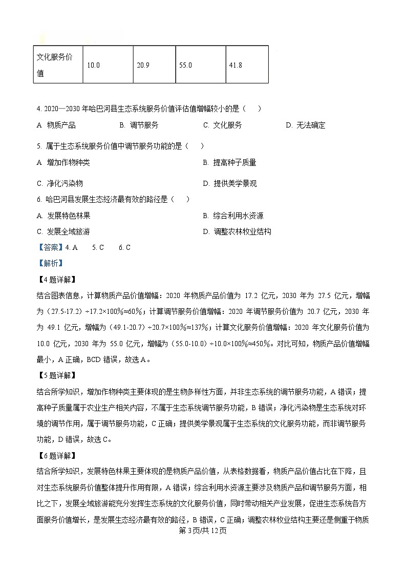
      2020 年 2030 年
      项目
      价值(亿元) 占比(%) 价值(亿元) 占比(%)
      物质产品价
      17.2 35.9 27.5 20.9 值
      调节服务价
      20.7 43.2 49.1 37.3 值
      第 2页/共 12页
      文化服务价
      10.0 20.9 55.0 41.8 值
      4. 2020—2030 年哈巴河县生态系统服务价值评估值增幅较小的是( )
      A 物质产品 B. 调节服务 C. 文化服务 D. 无法确定
      5. 属于生态系统服务价值中调节服务功能的是( )
      A 增加作物种类 B. 提高种子质量
      C. 净化污染物 D. 提供美学景观
      6. 哈巴河县发展生态经济最有效的路径是( )
      A. 发展特色林果 B. 综合利用水资源
      C. 发展全域旅游 D. 调整农林牧业结构
      【答案】4. A 5. C 6. C
      【解析】
      【4 题详解】
      结合图表信息,计算物质产品价值增幅:2020 年物质产品价值为 17.2 亿元,2030 年为 27.5 亿元,增幅
      为(27.5-17.2)÷17.2×100%≈60%;计算调节服务价值增幅:2020 年调节服务价值为 20.7 亿元,2030 年
      为 49.1 亿元,增幅为(49.1-20.7)÷20.7×100%≈137%;计算文化服务价值增幅:2020 年文化服务价值为
      10.0 亿元,2030 年为 55.0 亿元,增幅为(55.0-10.0)÷10.0×100%≈450%。对比可知,物质产品价值增幅
      最小,A 正确,BCD 错误,故选 A。
      【5 题详解】
      结合所学知识,增加作物种类主要体现的是生物多样性方面,并非生态系统的调节服务功能,A 错误;提
      高种子质量属于农业生产相关内容,不属于生态系统调节服务功能,B 错误;净化污染物是生态系统对环
      境的调节作用,属于调节服务功能,C 正确;提供美学景观属于生态系统的文化服务功能,而非调节服务
      功能,D 错误,故选 C。
      【6 题详解】
      结合所学知识,发展特色林果主要体现的是物质产品价值,从表格数据看,物质产品价值占比在下降,且
      对生态系统服务价值整体提升作用有限,A 错误;综合利用水资源主要涉及物质产品和调节服务方面,相
      比之下,发展全域旅游能充分发挥生态系统的文化服务价值,同时带动相关产业发展,促进生态系统各方
      面服务价值增长,是发展生态经济最有效的路径,B 错误,C 正确;调整农林牧业结构主要还是侧重于物质
      第 3页/共 12页
      产品生产方面,对生态系统服务价值中文化服务等价值提升不明显,D 错误,故选 C。
      【点睛】自然环境是人类生存和发展的基础。人类不仅从自然环境中获得食物、淡水、木材、各种矿产,
      还享受了自然环境提供的质量良好的空气、舒适的气候以及娱乐和审美体验等。这些人类从自然环境中获
      得的各种益处,就是自然环境的服务功能。
      草坝村位于洋县朱鹞保护区的核心区域,农田土壤肥沃,灌溉水质优良。早期该村比较贫困,在政府
      扶持下,通过“合作社+公司+基地+农户”模式,大力发展有机黑米、油菜和黄金梨等特色有机农业,统筹
      品种、种植、管理、品牌等环节,提升了产品质量和效益,实现了保护区乡村振兴(图)。完成下面小题。
      7. 早期,草坝村陷入“绿色贫困”的主要原因是( )
      ①人多地少②劳动力流失③环保要求高④地处偏僻
      A. ①② B. ②③ C. ①③ D. ②④
      8. 草坝村的“华丽转身”表明,实现乡村振兴的根本出路在于( )
      A. 发展乡村旅游 B. 实行股份合作制
      C. 加大有机产品营销 D. 推动农村产业发展
      【答案】7. B 8. D
      【解析】
      【7 题详解】
      据材料可知:草坝村位于洋县朱鹞保护区的核心区域,说明当地为保护生态,在保护区实行严格的环保政
      策,影响了农业和社会经济的发展,③正确;据材料可知由于早期重视生态保护,农作物产量低下,土地
      撂荒严重,农业收益低,农村劳动力大量流失,②正确;材料里并没有体现人多地少,也并不偏僻,①④
      错误。故选 B。
      【8 题详解】
      早期该村比较贫困,在政府扶持下,通过“合作社+公司+基地+农户”模式,大力发展有机黑米、油菜和黄金
      梨等特色有机农业,统筹品种、种植、管理、品牌等环节,提升了产品质量和效益,实现了保护区乡村振
      兴,实现乡村振兴的根本出路在于推动农村产业发展,其他措施是在此基础之上发展的,不是根本出路,
      故选 D。
      第 4页/共 12页
      【点睛】乡村振兴的主要举措:①因地制宜,发展特色经济;②通过生物循环,发展生态农业;③加强乡
      村生态环境建设,废弃物综合利用,经济与环境效益并重;④发展旅游观光农业;⑤一二三产业融合发展,
      产业结构多元化;⑥发展“公司+农户”的合作模式组织结构,帮助农户信息共享、规避市场风险和规模经营
      增收;⑦农产品深加工,延长产业链,提高附加值;⑧加大科技投入及农户先进生产技术培训;⑨完善乡
      村基础设施建设,注重人才引进等。
      西藏各地的夜降水率大都在 60%以上,雅鲁藏布江谷地尤为显著。图示意 1981—2010 年西藏年平均夜
      降水率空间分布(单位:%)和逐月昼夜降水量、逐月夜降水率。完成下面小题。
      9. 有关 1981—2010 年西藏降水特征的叙述,正确的是( )
      A. 年平均夜降水率呈东高西低 B. 年平均夜降水量夏季多冬季少
      C. 年平均夜降水率呈单峰模式 D. 夜降水率与夜降水量呈正相关
      10. 雅鲁藏布江谷地夜雨尤为显著的主要影响因素是( )
      A. 地形 B. 季风 C. 太阳辐射 D. 海陆位置
      【答案】9. B 10. A
      【解析】
      【9 题详解】
      结合材料和图示可知,西藏年平均夜降水率雅鲁藏布江谷地达最大值,不呈现东高西低和单峰模式,故 AC
      错;年平均夜降水量 7、8 月达最高值,12、1、2 月达最小值,所以夏季多冬季少,故 B 正确;据图可知,
      夜降水率与夜降水量不呈正相关,如 3 月-4 月和 10 月-11 月,故 D 错,故选 B。
      【10 题详解】
      雅鲁藏布江谷地白天山坡接收到的太阳辐射较多,气温升高较快,气温较高,盛行上升气流,山谷温度较
      低,盛行下沉气流,近地面为谷风,降水较少。夜晚,山地降温较快,谷地降温较慢,山地为冷源,盛行
      下沉气流;谷地相对为热源,近地面为山风,谷地的暖湿气团被迫抬升,在抬升的过程中,水汽凝结,形
      成降水,所以夜晚降水较多,故雅鲁藏布江谷地夜雨尤为显著的主要影响因素是地形,A 正确。和季风、
      太阳辐射、海陆位置无关,故 BCD 错,故选 A。
      【点睛】 夜晚,谷地气流上升,山地气流下沉,形成热力环流。
      饱和水汽压差(VPD)为一定气温下空气饱和水汽压与实际水汽压的差值,代表空气距离水汽饱和状
      第 5页/共 12页
      态的差异程度。下图为我国四大地理分区 VPD 的月尺度及年尺度统计资料。完成下面小题。
      11. 我国年平均空气干燥程度最大的地区是( )
      A. 北方地区 B. 南方地区 C. 西北地区 D. 青藏地区
      12. 有关我国 VPD 年内变化的说法,正确的是( )
      A. 春季大于夏季 B. 秋季大于冬季
      C. 春季小于秋季 D. 夏季小于冬季
      13. 造成冬季南方地区 VPD 较大的主要原因是( )
      A 气温较高 B. 降水较多 C. 风力较大 D. 光照较强
      【答案】11. C 12. B 13. A
      【解析】
      【11 题详解】
      根据材料,饱和水汽压差(VPD)代表空气距离水汽饱和的差异程度,VPD 值越大,空气越干燥。从图中数
      据来看,西北地区的 VPD 年均值最大,说明我国年平均空气干燥程度最大的地区是西北地区,C 正确。北方
      地区、南方地区、青藏地区 VPD 小于西北地区,空气干燥程度不如西北,ABD 错误。故选 C。
      【12 题详解】
      从图中可以看出,多数地区夏季的 VPD 值大于春季,A 错误。图中显示,大部分地区秋季的 VPD 值大于冬季,
      B 正确。图中多数地区春季 VPD 值大于秋季,C 错误。图中多数地区夏季 VPD 值大于冬季,D 错误。故选 B。
      【13 题详解】
      空气饱和水汽压是空气中的水汽含量达到的最大值,饱和水汽压与温度有关,且与温度呈正相关。南方地
      区纬度低,冬季气温相对较高,空气容纳水汽能力较强,而实际水汽含量相对稳定,导致饱和水汽压与实
      际水汽压差值(VPD)较大,A 正确。降水较多会使空气湿度增大,实际水汽压升高,会减小饱和水汽压差
      (VPD),B 错误。冬季南方地区风力并非显著大于其他地区,且风力大小不是影响 VPD 的主要因素,C 错误。
      冬季南方地区光照并非强于其他地区,且光照不是影响 VPD 的主要因素,D 错误。故选 A。
      第 6页/共 12页
      【点睛】饱和水汽压(饱和蒸汽压力)是指水汽达到饱和状态时的水汽压强。在温度一定的情况下,单位
      体积空气中所能容纳的水汽分子有一定限度。如果水汽量低于此限度,则空气呈未饱和状态,此时的空气
      为未饱和空气,其水汽压为实际水汽压;如果水汽量达到此限度,空气就呈饱和状态,此时的空气为饱和
      空气,其水汽压为饱和水汽压。
      北京房山石花洞是由奥陶系灰岩形成的喀斯特洞穴,洞体呈五层“楼层式结构”,洞口海拔 251m,水
      平洞道平均海拔高度分别为 249m、211m、154m、111m、95m。为发展旅游,人为开凿了一个出口。洞内
      温度、湿度因洞内外空气对流而随季节、昼夜交替发生变化。冬季洞外气温低于洞内,洞外冷空气经低洞
      口和洞穴底部流入,洞内较大的落差形成较强的烟囱效应,形成自下而上的气流;夏季烟囱效应弱于冬季。
      某研究团队在洞内设有甲乙丙三个观测点,图示意石花洞剖面。完成下面小题。
      14. 形成石花洞的岩石( )
      A. 质地较坚硬 B. 常含有化石
      C. 有片理结构 D. 易溶解于水
      15. 石花洞的形成,说明该区域( )
      A. 地壳下沉速率越来越快 B. 气候一直温暖湿润
      C. 河流水量季节变化较小 D. 地壳多次间歇性抬升
      16. 洞内三个观测点( )
      A. 冬季,甲地温度最高 B. 冬季,乙地湿度变化最小
      C. 丙地温度日变化夏季高于冬季 D. 三地湿度日变化夏季高于冬季
      【答案】14. B 15. D 16. A
      【解析】
      【14 题详解】
      石花洞是由奥陶系灰岩形成的喀斯特洞穴 ,灰岩属于沉积岩。沉积岩是外力沉积作用形成,常含有化石,
      B 正确;质地较坚硬的一般是岩浆岩中的花岗岩等,A 错误;片理结构是变质岩的特征,C 错误;灰岩不易
      直接溶解于水,而是在含有二氧化碳的水的长期溶蚀作用下才逐渐形成洞穴等喀斯特地貌,不能简单说易
      第 7页/共 12页
      溶解于水 ,D 错误。 故此题选 B。
      【15 题详解】
      石花洞洞体呈五层 “楼层式结构” ,说明在漫长地质时期,该区域地壳多次间歇性抬升。每一次抬升后,
      在流水溶蚀等作用下形成一层洞穴,之后地壳相对稳定一段时间,再进行下一次抬升和洞穴发育,D 正确;
      不能从洞穴结构得出地壳下沉速率越来越快,A 错误;喀斯特地貌形成是漫长过程,期间气候可能有变化,
      并非一直温暖湿润,B 错误;石花洞形成主要与流水溶蚀有关,和河流水量季节变化关系不大,C 错误。故
      此题选 D。
      【16 题详解】
      冬季,洞外冷空气经低洞口和洞穴底部流入,洞内形成自下而上的气流,甲地海拔高,冷空气影响弱,故
      冬季,甲地温度最高,A 正确;冬季,乙地处于气流通道上,湿度变化较大,B 错误;夏季洞外气温高,洞
      内相对凉爽,受洞外气温影响小,温度日变化小,冬季洞外气温低,洞内温度相对稳定,丙地温度日变化
      夏季低于冬季,C 错误;结合材料,夏季烟囱效应弱于冬季,水汽交换弱,三地湿度日变化夏季低于冬季,
      D 错误;故此题选 A。
      【点睛】喀斯特地貌,英文名 Karst,又名岩溶地貌 ,是地下水与地表水对可溶性岩石进行溶蚀与沉淀、
      侵蚀与沉积,以及重力崩塌、坍塌、堆积等作用所形成 地貌,为中国五大造型地貌之一 。
      二、非选择题:本题 3 小题,共 52 分。
      17. 阅读图文材料,完成下列要求。
      1848 年初,加州圣弗朗西斯科(旧金山)附近萨克拉门托山谷发现金矿,随后数以万计的潜在金矿工
      人从美国东北部通过海路或陆路(下图)来到旧金山,到 1849 年底,旧金山的非本地人口达 10 万。“淘金
      热”促进了诸多服务于采矿业的商业企业涌现,同时对当地环境也带来了重大影响。
      (1)说明 19 世纪中期旧金山金矿开采对美国国内人口迁移的作用。
      第 8页/共 12页
      (2)指出当时潜在金矿工人从东北部来到旧金山的首选路线,并说明理由。
      (3)分析“淘金热”对当地乡村环境的影响。
      【答案】(1)旧金山金矿开采形成人口迁移“拉力”,吸引国内人口向西部迁移
      (2)经过巴拿马地峡路线
      理由:横穿美国大陆缺乏快捷陆上交通运输方式,路途艰险;绕道麦哲伦海峡路途遥远,风暴较大;经过
      巴拿马地峡所需时间和费用较少,安全性较高。
      (3)土地利用类型发生变化,乡村变成城镇;商业兴起,经济发展;金矿开采造成地表破坏,水土流失;
      金矿资源日益减少;环境污染加剧等
      【解析】
      【分析】本题以 19 世纪中期美国加州旧金山金矿发现引发的“淘金热”为情境材料设置试题,涉及人口迁
      移的影响因素、交通路线的选择因素以及经济活动对环境的负面影响,考查学生获取和解读地理信息、调
      动和运用地理知识、描述和阐释地理事物的能力,体现了综合思维、区域认知等地理核心素养。
      【小问 1 详解】
      结合材料“加州圣弗朗西斯科(旧金山)附近萨克拉门托山谷发现金矿,随后数以万计的潜在金矿工人从
      美国东北部通过海路或陆路来到旧金山”可知,发现金矿后有很多人从东北部来,这说明金矿开采形成了
      拉力,因为金矿开采需要大量劳动力,提供了就业机会,吸引人口迁移,故吸引美国东北部等地区人口向
      旧金山所在的西部流动,改变了国内人口分布格局。
      【小问 2 详解】
      结合材料,对比其他路线,横穿大陆当时没有快捷陆路,可能路途远且危险,耗时耗力且安全性低;绕道
      麦哲伦海峡,路线过于遥远,且该海域风暴频繁,航行风险大,时间与经济成本高。 经过巴拿马地峡:相
      比之下,此路线行程较短,所需时间和费用较少,安全性更高,综合优势明显。
      【小问 3 详解】
      此题可从利弊两个角度分析。积极影响:土地利用类型发生变化,大量乡村土地被开发,乡村逐渐发展为
      城镇;商业因服务采矿业而兴起,推动了当地经济发展。 消极影响:金矿开采破坏地表植被与土壤结构,
      引发水土流失;金矿为不可再生资源,开采导致资源日益减少;开采及相关活动(如商业活动集中)产生
      废弃物、污染物等,加剧环境污染。
      18. 阅读图文材料,完成下列要求。
      珊瑚礁被称为海洋中的“热带雨林”。鹿回头半岛海域(图)是我国珊瑚岸礁发育最好的岸段之一,
      临近三亚河口,受三亚河沿岸工业污染物排放、上升流、营养盐变化(营养盐浓度偏高,对珊瑚生长不利)、
      泥沙沉降等影响,鹿回头岸礁海域活珊瑚覆盖率从 20 世纪 60 年代观测到的 80%~90%已经下降到 2009 年
      第 9页/共 12页
      的 12%,珊瑚礁生态系统遭受严重破坏和衰退。
      (1)说明该海域珊瑚岸礁发育 有利条件。
      (2)试分析该海域夏季营养盐浓度偏高的原因。
      (3)说出该海域珊瑚礁生态系统遭受严重破坏和衰退的人为原因。
      (4)简述珊瑚礁的生态价值。
      【答案】(1)纬度较低,热量条件好;海域大陆架较浅,光照充足;营养盐浓度适中;距离河口有一定距
      离且受陆地阻挡,河流泥沙输入较少,水质好等。
      (2)夏季降水多,河流输入更多的营养盐类物质;夏季盛行东南季风,为离岸风,海水上泛,受上升流的
      影响,将营养盐类物质带到表层。
      (3)污染物排放,导致珊瑚死亡;帆船港等沿岸建筑建设,破坏珊瑚礁;人类排放含氮磷物质导致海水富
      营养化,不利于珊瑚生长;过度捕捞,破坏珊瑚生存环境;不合理采挖礁块等。
      (4)保护生物多样性;碳汇功能;抵御海浪,保护海岸线;净化海水。
      【解析】
      【分析】本题以三亚鹿回头岸礁为素材,考查要素之间的影响、生态系统破坏的原因、珊瑚礁的生态价值
      等知识点,共 4 个小题,重点考查学生获取和解读地理信息、调动和运用地理知识的能力,综合考查区域
      认知、综合思维等地理学科素养。
      【小问 1 详解】
      结合材料信息,该海域纬度较低,获得的太阳辐射多,热量充足,满足珊瑚生长对温度的要求;海域大陆
      架较浅,海水较浅,光照能够充分穿透海水到达珊瑚生长区域,为珊瑚礁的光合作用提供良好条件;营养
      盐浓度适中,既不会因营养盐过少影响珊瑚生长,也不会因过多导致水体富营养化危害珊瑚;距离河口有
      一定距离且受陆地阻挡,河流携带的泥沙输入较少,海水水质好,有利于珊瑚附着和生长。
      第 10页/共 12页
      【小问 2 详解】
      结合所学知识,夏季降水丰富,三亚河等河流流量增大,会将更多陆地上的营养盐类物质带入海洋;夏季
      该海域盛行东南季风,为离岸风,在离岸风作用下,海水上泛,底层富含营养盐类的海水被带到表层,增
      加了表层海水的营养盐浓度。
      【小问 3 详解】
      结合材料信息及所学知识,三亚河沿岸工业污染物排放进入海洋,污染海水,破坏珊瑚礁生存环境,导致
      珊瑚死亡;帆船港等沿岸建筑建设过程中,可能直接破坏珊瑚礁体,影响其生长和繁殖;人类生活和生产
      排放含氮磷等物质,使海水富营养化,藻类大量繁殖,与珊瑚争夺生存空间,不利于珊瑚生长;过度的渔
      业捕捞活动,破坏了珊瑚礁生态系统中的生物链,影响珊瑚礁生态平衡,进而破坏珊瑚礁生存环境;不合
      理地采挖礁块,直接减少了珊瑚礁的数量,破坏其生态结构。
      【小问 4 详解】
      结合所学知识,珊瑚礁为众多海洋生物提供了栖息、繁殖场所,是海洋生物的重要家园,维持了海洋生物
      物种的丰富性;珊瑚礁在生长过程中吸收大量二氧化碳,对缓解全球气候变暖有一定作用;珊瑚礁能够削
      弱海浪的力量,降低海浪对海岸的侵蚀,保护海岸线稳定;珊瑚礁生态系统中的生物和物理过程可以对海
      水进行一定程度的净化,改善海水质量。
      19. 阅读图文材料,完成下列要求。
      福建沿海是我国五个海雾多发区之一,主要为暖湿空气平流到较冷下垫面上形成的平流冷却雾,合适
      的气海温差、海温以及风速是形成本区海雾的关键因素,沿岸季节性存在的冷水带也为海雾发生提供了良
      好的下垫面条件。图左为厦门某日海雾发生前亚洲局部地区近地面风场图,图右为海雾发生前后气象站监
      测到的气温、海面温度和露点温度变化图。
      (1)指出本次厦门海雾发生前的近地面风场条件。
      (2)分析有利于厦门海雾形成并维持的温度条件。
      (3)推断福建沿海海雾多发的季节,并说明理由。
      【答案】(1)海面盛行西南气流,带来了温暖湿润的充沛水汽;风速较小,提供了静风条件
      第 11页/共 12页
      (2)海温不高,低于 22℃,有相对较冷下垫面;气温接近露点温度,易于水汽凝结;气海温差较小,小于
      2℃,大气层结稳定,利于海雾维持
      (3)春季海温不高,且沿岸流为寒流;短时段的偏南气流能带来大量水汽;海气、海陆温差较小;冷暖空
      气变换频繁
      【解析】
      【分析】本题以厦门某日海雾发生前亚洲局部地区近地面风场图,图右为海雾发生前后气象站监测到的气
      温、海面温度和露点温度变化图文材料为背景,涉及海雾的形成前后的条件及多发的季节等相关知识,考
      查学生的识图和提取信息能力,综合思维能力。
      【小问 1 详解】
      据图可知,厦门附近的海面盛行西南气流,带来了大量的温暖湿润的水汽;图示显示风速较小,气流较稳
      定,提供了静风条件。
      【小问 2 详解】
      据图可知,海雾生成前和维持中的海温不高,低于 22℃,有相对较冷下垫面;图中露点温度接近 20°C,
      大气温度接近露点温度,易于水汽凝结;大气温度比海面温度稍高,气海温差较小,小于 2℃,大气层结相
      对稳定,利于海雾维持。
      【小问 3 详解】
      春季气温回升,但海水比陆地升温慢,海温不高,且沿岸流为寒流,下垫面较冷;春季夏季风开始形成,
      偏南风能带来暖湿的水汽,暖湿空气平流到较冷下垫面上易形成的平流冷却雾;春季海面温度和大气温度、
      海陆温差较小,大气层结相对稳定;冷暖空气变换频繁,有利于水汽凝结,海雾多发。
      第 12页/共 12页

      相关试卷

      湖南省永州市2025届高三下学期三模地理试卷 含解析:

      这是一份湖南省永州市2025届高三下学期三模地理试卷 含解析,共12页。

      湖南省永州市2025届高三下学期三模地理试卷(Word版附解析):

      这是一份湖南省永州市2025届高三下学期三模地理试卷(Word版附解析),文件包含2025届湖南省永州市高考第三次模拟考试地理试题原卷版docx、2025届湖南省永州市高考第三次模拟考试地理试题解析版docx等2份试卷配套教学资源,其中试卷共18页, 欢迎下载使用。

      2024永州高三下学期三模地理试题含解析:

      这是一份2024永州高三下学期三模地理试题含解析,文件包含湖南省永州市2024届高三下学期三模地理试题含解析docx、湖南省永州市2024届高三下学期三模地理试题无答案docx等2份试卷配套教学资源,其中试卷共24页, 欢迎下载使用。

      资料下载及使用帮助
      版权申诉
      • 1.电子资料成功下载后不支持退换,如发现资料有内容错误问题请联系客服,如若属实,我们会补偿您的损失
      • 2.压缩包下载后请先用软件解压,再使用对应软件打开;软件版本较低时请及时更新
      • 3.资料下载成功后可在60天以内免费重复下载
      版权申诉
      若您为此资料的原创作者,认为该资料内容侵犯了您的知识产权,请扫码添加我们的相关工作人员,我们尽可能的保护您的合法权益。
      入驻教习网,可获得资源免费推广曝光,还可获得多重现金奖励,申请 精品资源制作, 工作室入驻。
      版权申诉二维码
      欢迎来到教习网
      • 900万优选资源,让备课更轻松
      • 600万优选试题,支持自由组卷
      • 高质量可编辑,日均更新2000+
      • 百万教师选择,专业更值得信赖
      微信扫码注册
      手机号注册
      手机号码

      手机号格式错误

      手机验证码 获取验证码 获取验证码

      手机验证码已经成功发送,5分钟内有效

      设置密码

      6-20个字符,数字、字母或符号

      注册即视为同意教习网「注册协议」「隐私条款」
      QQ注册
      手机号注册
      微信注册

      注册成功

      返回
      顶部
      学业水平 高考一轮 高考二轮 高考真题 精选专题 初中月考 教师福利
      添加客服微信 获取1对1服务
      微信扫描添加客服
      Baidu
      map