





所属成套资源:备战2025年高考物理(新高考专用)【精品】抢分秘籍(学生版+解析)
- 备战2025年高考物理(新高考专用)抢分秘籍07碰撞类问题与动量守恒的综合应用(五大题型)(学生版+解析)练习试卷0 次下载
- 备战2025年高考物理(新高考专用)抢分秘籍08动力学、能量和动量观点在力学中的综合应用(学生版+解析)练习试卷0 次下载
- 备战2025年高考物理(新高考专用)抢分秘籍10带电粒子电场中的直线运动、偏转和交变电电场中的应用(学生版+解析)练习试卷0 次下载
- 备战2025年高考物理(新高考专用)抢分秘籍11带电粒子在组合场、叠加场中的运动(五大题型)(学生版+解析)练习试卷0 次下载
- 备战2025年高考物理(新高考专用)抢分秘籍12电磁感应中的电路与图像问题(二大题型)(学生版+解析)练习试卷0 次下载
备战2025年高考物理(新高考专用)抢分秘籍09电场中的功和能与图像问题(二大题型)(学生版+解析)练习
展开 这是一份备战2025年高考物理(新高考专用)抢分秘籍09电场中的功和能与图像问题(二大题型)(学生版+解析)练习,文件包含备战2025年高考物理新高考专用抢分秘籍09电场中的功和能与图像问题二大题型教师版docx、备战2025年高考物理新高考专用抢分秘籍09电场中的功和能与图像问题二大题型学生版docx等2份试卷配套教学资源,其中试卷共29页, 欢迎下载使用。
【解密高考】
【题型一】电场中的图像问题
【题型二】 电场中的功能综合问题
:电场中的图像问题可以描述带电粒子的运动情况、反映描述电场的物理量(如电场强度、电势和电势能)的变化情况,此类问题可以综合带电粒子在电场中的动力学问题,同时结合电场中的功能关系考查带电粒子在电场中的能量问题。高考中多以选择题的形式出现。
:掌握电场中各种图像的物理意义,同时理解图像的截距、斜率和面积,各表示什么物理意义,结合带电粒子在电场中的运动情况分析粒子运动过程中的能量转化。
【题型一】电场中的图像问题
一、vt图像
根据电荷在电场中运动的vt图像的速度变化、斜率变化(即加速度变化),确定电荷所受静电力的方向与静电力的大小变化情况,进而确定电场强度的方向和大小、电势的高低及电势能的变化。
二、φx图像(电场方向与x轴平行)
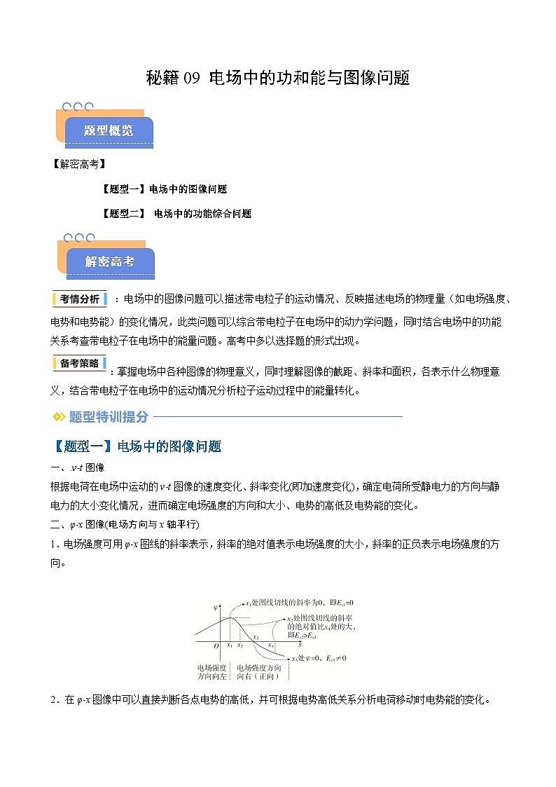
1.电场强度可用φx图线的斜率表示,斜率的绝对值表示电场强度的大小,斜率的正负表示电场强度的方向。
2.在φx图像中可以直接判断各点电势的高低,并可根据电势高低关系分析电荷移动时电势能的变化。
3.电场中常见的φx图像
(1)点电荷的φx图像(取无限远处电势为零),如图所示。
(2)两个等量异种点电荷连线上的φx图像(取无穷远处电势为零),如图所示。
(3)两个等量正点电荷的φx图像(取无穷远处电势为零),如图所示。
三、Ex图像(电场方向与x轴平行)
1.Ex图像为静电场在x轴上的电场强度E随x的变化关系,若规定x轴正方向为电场强度E的正方向,则E>0,电场强度E沿x轴正方向;E
相关试卷
这是一份备战2025年高考物理(新高考专用)抢分秘籍09电场中的功和能与图像问题(二大题型)(学生版+解析)练习,文件包含备战2025年高考物理新高考专用抢分秘籍09电场中的功和能与图像问题二大题型教师版docx、备战2025年高考物理新高考专用抢分秘籍09电场中的功和能与图像问题二大题型学生版docx等2份试卷配套教学资源,其中试卷共29页, 欢迎下载使用。
这是一份备战2025年高考物理(山东专用)抢分秘籍09电场中的功和能与图像问题(二大题型)(学生版+解析)练习,文件包含备战2025年高考物理山东专用抢分秘籍09电场中的功和能与图像问题二大题型教师版docx、备战2025年高考物理山东专用抢分秘籍09电场中的功和能与图像问题二大题型学生版docx等2份试卷配套教学资源,其中试卷共29页, 欢迎下载使用。
这是一份抢分09 电场中的功和能与图像题型(二大题型)-2025年高考物理三轮冲刺试题(含答案),文件包含抢分秘籍09电场中的功和能与图像问题二大题型原卷版docx、抢分秘籍09电场中的功和能与图像问题二大题型解析版docx等2份试卷配套教学资源,其中试卷共28页, 欢迎下载使用。
相关试卷 更多
- 1.电子资料成功下载后不支持退换,如发现资料有内容错误问题请联系客服,如若属实,我们会补偿您的损失
- 2.压缩包下载后请先用软件解压,再使用对应软件打开;软件版本较低时请及时更新
- 3.资料下载成功后可在60天以内免费重复下载
免费领取教师福利 





.png)




