搜索
      上传资料 赚现金

      浙江省余姚中学2024-2025学年高一下学期期中考试地理(选考)试卷(PDF版附答案)

      • 1.19 MB
      • 2025-05-01 19:24:36
      • 62
      • 0
      • 教习网3275309
      加入资料篮
      立即下载
      查看完整配套(共3份)
      包含资料(3份) 收起列表
      试卷
      上交稿 余姚中学2024学年第二学期期中检测高一地理选考试卷.pdf
      预览
      练习
      上交稿 余姚中学 2024 学年第二学期期中检测高一地理选考 答题卡 (1)(1).pdf
      预览
      答案
      上交稿 期中检测高一地理选考答案.docx
      预览
      正在预览:上交稿 余姚中学2024学年第二学期期中检测高一地理选考试卷.pdf
      上交稿  余姚中学2024学年第二学期期中检测高一地理选考试卷第1页
      高清全屏预览
      1/7
      上交稿  余姚中学2024学年第二学期期中检测高一地理选考试卷第2页
      高清全屏预览
      2/7
      上交稿  余姚中学2024学年第二学期期中检测高一地理选考试卷第3页
      高清全屏预览
      3/7
      上交稿  余姚中学 2024 学年第二学期期中检测高一地理选考 答题卡 (1)(1)第1页
      高清全屏预览
      1/2
      上交稿  期中检测高一地理选考答案第1页
      高清全屏预览
      1/1
      还剩4页未读, 继续阅读

      浙江省余姚中学2024-2025学年高一下学期期中考试地理(选考)试卷(PDF版附答案)

      展开

      这是一份浙江省余姚中学2024-2025学年高一下学期期中考试地理(选考)试卷(PDF版附答案),文件包含上交稿余姚中学2024学年第二学期期中检测高一地理选考试卷pdf、上交稿余姚中学2024学年第二学期期中检测高一地理选考答题卡11pdf、上交稿期中检测高一地理选考答案docx等3份试卷配套教学资源,其中试卷共10页, 欢迎下载使用。
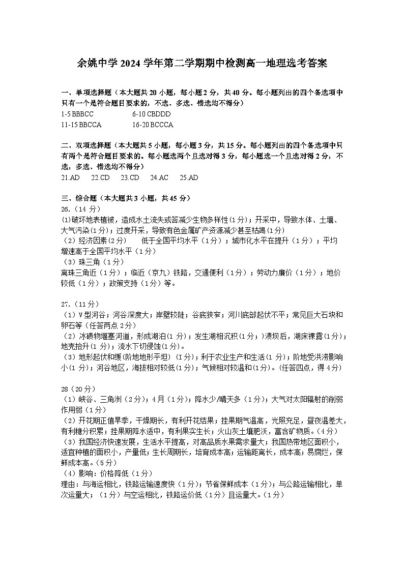
      一、单项选择题(本大题共20小题,每小题2分,共40分。每小题列出的四个备选项中只有一个是符合题目要求的,不选、多选、错选均不得分)
      1-5 BBBCC6-10 CBDDD
      11-15 BBCCA 16-20 BCCCA
      二、双项选择题(本大题共5小题,每小题3分,共15分。每小题列出的四个备选项中只有两个是符合题目要求的。每小题选两个且选对得3分,每小题选一个且选对得2分,不选,多选、错选均不得分)
      21.AD 22.CD 23.CD 24.AC 25.AD
      三、综合题(本大题共3小题,共45分)
      26.(14 分)
      (1)破坏地表植被,造成水土流失或答减少生物多样性(1分);开采中,导致水体、土壤、大气污染(1分);过度开采,导致有色金属矿产资源减少甚至枯竭(1分)
      (2)经济因素(2分) 低于全国平均水平(1分);城市化水平在提升(1分);平均增速高于全国平均水平(1分)
      (3)珠三角(1分)
      离珠三角近(1分);临近(京九)铁路,交通便利(1分);劳动力廉价(1分);地价较低(1分);政策支持(1分)等。
      27.(11分)
      (1)V型河谷;河谷深度大;岸壁较陡;谷底狭窄;河川底部起伏不平;常见巨大石块和卵石等(任答两点2分)
      (2)冰碛物堰塞河道,形成湖泊(1 分);发生湖相沉积(1分;)溃坝后,湖床裸露(1分);地壳抬升(1 分);流水下切侵蚀(1分)。
      (3)地形起伏和缓(阶地地形平坦) (I分);利于农业生产和生活(1 分);阶地受洪涝影响小(1 分);河谷地区,海拔相对较低(1分);气候相对较温和(1分)。(任答四点,得4分)
      28(20分)
      (1)峡谷、三角洲(2分);4月(1分);降水少/晴天多(1分);大气对太阳辐射的削弱作用弱(1分)
      (2)开花期正值旱季,干燥期长,有利开花结果;挂果期气温高,光照充足,昼夜温差大,有利糖分积累;挂果期降水适中,有利果实生长;火山灰土壤肥沃,富含矿物质。(4分)
      (3)我国经济快速发展,生活水平提高,对高品质水果需求量大;我国热带地区面积小,适宜种植的面积小,产量低;生长周期长,培育成本高;运输距离长,成本高;易腐烂,保鲜成本高。(5分)
      (4)影响:价格降低(1分)
      理由:与海运相比,铁路运输速度快(1分);节省保鲜成本(1分);与公路运输相比,单次运量大;(1分)与空运相比,铁路运价低(1分)且运量大。(1分)

      相关试卷

      浙江省余姚中学2024-2025学年高一下学期期中考试地理(选考)试卷(PDF版附答案):

      这是一份浙江省余姚中学2024-2025学年高一下学期期中考试地理(选考)试卷(PDF版附答案),文件包含上交稿余姚中学2024学年第二学期期中检测高一地理选考试卷pdf、上交稿余姚中学2024学年第二学期期中检测高一地理选考答题卡11pdf、上交稿期中检测高一地理选考答案docx等3份试卷配套教学资源,其中试卷共10页, 欢迎下载使用。

      浙江省余姚中学2023-2024学年高一下学期期中考试地理(选考)试题(PDF版附答案):

      这是一份浙江省余姚中学2023-2024学年高一下学期期中考试地理(选考)试题(PDF版附答案),文件包含期中试卷1pdf、参考答案doc、余姚中学2023学年第二学期期中检测选考答题卷pdf等3份试卷配套教学资源,其中试卷共16页, 欢迎下载使用。

      浙江省余姚中学2024-2025学年高一下学期期中考试地理选考试卷+答案:

      这是一份浙江省余姚中学2024-2025学年高一下学期期中考试地理选考试卷+答案,共8页。

      资料下载及使用帮助
      版权申诉
      • 1.电子资料成功下载后不支持退换,如发现资料有内容错误问题请联系客服,如若属实,我们会补偿您的损失
      • 2.压缩包下载后请先用软件解压,再使用对应软件打开;软件版本较低时请及时更新
      • 3.资料下载成功后可在60天以内免费重复下载
      版权申诉
      若您为此资料的原创作者,认为该资料内容侵犯了您的知识产权,请扫码添加我们的相关工作人员,我们尽可能的保护您的合法权益。
      入驻教习网,可获得资源免费推广曝光,还可获得多重现金奖励,申请 精品资源制作, 工作室入驻。
      版权申诉二维码
      期中专区
      • 精品推荐
      • 所属专辑13份
      欢迎来到教习网
      • 900万优选资源,让备课更轻松
      • 600万优选试题,支持自由组卷
      • 高质量可编辑,日均更新2000+
      • 百万教师选择,专业更值得信赖
      微信扫码注册
      手机号注册
      手机号码

      手机号格式错误

      手机验证码 获取验证码 获取验证码

      手机验证码已经成功发送,5分钟内有效

      设置密码

      6-20个字符,数字、字母或符号

      注册即视为同意教习网「注册协议」「隐私条款」
      QQ注册
      手机号注册
      微信注册

      注册成功

      返回
      顶部
      学业水平 高考一轮 高考二轮 高考真题 精选专题 初中月考 教师福利
      添加客服微信 获取1对1服务
      微信扫描添加客服
      Baidu
      map