搜索
      上传资料 赚现金

      四川省自贡市蜀光中学2024-2025学年高一下学期3月月考生物试卷(Word版附解析)

      • 7.61 MB
      • 2025-05-01 19:24:44
      • 66
      • 0
      • 教习网3275309
      加入资料篮
      立即下载
      查看完整配套(共2份)
      包含资料(2份) 收起列表
      原卷
      四川省自贡市蜀光中学2024-2025学年高一下学期3月月考生物试题(原卷版).docx
      预览
      解析
      四川省自贡市蜀光中学2024-2025学年高一下学期3月月考生物试题 Word版含解析.docx
      预览
      正在预览:四川省自贡市蜀光中学2024-2025学年高一下学期3月月考生物试题(原卷版).docx
      四川省自贡市蜀光中学2024-2025学年高一下学期3月月考生物试题(原卷版)第1页
      高清全屏预览
      1/8
      四川省自贡市蜀光中学2024-2025学年高一下学期3月月考生物试题(原卷版)第2页
      高清全屏预览
      2/8
      四川省自贡市蜀光中学2024-2025学年高一下学期3月月考生物试题(原卷版)第3页
      高清全屏预览
      3/8
      四川省自贡市蜀光中学2024-2025学年高一下学期3月月考生物试题 Word版含解析第1页
      高清全屏预览
      1/19
      四川省自贡市蜀光中学2024-2025学年高一下学期3月月考生物试题 Word版含解析第2页
      高清全屏预览
      2/19
      四川省自贡市蜀光中学2024-2025学年高一下学期3月月考生物试题 Word版含解析第3页
      高清全屏预览
      3/19
      还剩5页未读, 继续阅读

      四川省自贡市蜀光中学2024-2025学年高一下学期3月月考生物试卷(Word版附解析)

      展开

      这是一份四川省自贡市蜀光中学2024-2025学年高一下学期3月月考生物试卷(Word版附解析),文件包含四川省自贡市蜀光中学2024-2025学年高一下学期3月月考生物试题原卷版docx、四川省自贡市蜀光中学2024-2025学年高一下学期3月月考生物试题Word版含解析docx等2份试卷配套教学资源,其中试卷共27页, 欢迎下载使用。
      本试题卷共 6 页,满分 100 分。考试时间 75 分钟。
      【注意事项】1、答卷前,考生务必将自己的姓名、班级、准考证号填写在答题卷上。考试结
      束后,只将答题卷交回。
      2、试卷中的选择题部分,请在选出答案后,用铅笔把答题卷上对应题目的答案标号涂黑。如
      需改动,用橡皮擦干净后,再选涂其他答案标号。不能答在试题卷上。
      3、试卷中的非选择题部分,请用 0.5mm 黑色签字笔在答题卷上各题目的答题区域内作答,超
      出黑色矩形边框限定区域的答案无效。不能答在试题卷上。
      一、选择题(每个题只有 1 个选项符合题意,每小题 3 分,共 48 分)
      1. 下列关于细胞增殖的说法,正确的是( )
      A. 细胞分裂过程中都会出现纺锤体
      B. 植物细胞有丝分裂中赤道板的形成与高尔基体有关
      C. 细胞增殖过程中染色体的复制和核 DNA 数量加倍发生在同一时期
      D. 人成熟红细胞以无丝分裂的方式增殖
      2. 细胞周期检验点是检测细胞是否正常分裂的一种调控机制,图中 1-4 为部分检验点,只有当相应的过程
      正常完成,细胞周期才能进入下一个阶段。在真核细胞中,细胞分裂周期蛋白 6(Cdc6)是启动细胞 DNA
      复制的必需蛋白,其主要功能是促进“复制前复合体”形成,进而启动 DNA 复制。下列有关叙述不正确的
      是( )
      A. Cdc6 基因在 G2 阶段选择性表达
      B. “复制前复合体”组装完成的时间点是检验点 1
      C. DNA 复制抑制剂处理后细胞将停留在 S 阶段
      D. 检验点 4 到检验点 4 过程是一个完整的细胞周期
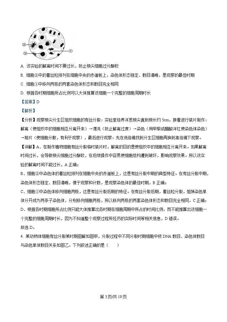
      3. 在“制作并观察植物细胞有丝分裂的临时装片”活动中,某同学观察到了不同分裂时期的细胞,并进行
      了显微摄影(如图)。下列叙述错误的是( )
      第 1页/共 8页
      A. 该实验的解离时间不要过长,防止根尖细胞过分酥软
      B. 细胞②中的着丝粒排列在细胞中央的赤道板上,染色体形态稳定、数目清晰,是观察的最佳时期
      C. 细胞①中移向两极的两套染色体形态和数目完全相同
      D. 根据各时期细胞所占比例可以大体推算该细胞一个完整的细胞周期时长
      4. 某动物体细胞有丝分裂某时期图解如图甲,分裂过程中不同分裂时期细胞中核 DNA 数目、染色体数目
      与染色单体数目关系如图乙。下列叙述正确的是( )
      A. 图甲所示细胞处于分裂后期,可对应图乙中的①
      B. 图甲细胞中染色体数与染色单体数的比值为 1:1
      C. 图乙中的②代表分裂前期,此时期发生中心粒的复制
      D. 由图乙中的数据可知,细胞每分裂一次,细胞的染色体和 DNA 含量减少一半
      5. 下列有关细胞衰老、凋亡和坏死的叙述,正确的有几项( )
      ①清除被病原体感染细胞的过程中不存在细胞凋亡现象 ②细胞内水分增加、代谢速率减慢是衰老细胞的
      主要特征之一 ③细胞凋亡是由于细胞内所有酶活性下降,代谢受损 ④细胞坏死对于多细胞生物体维持
      内部环境的稳定起关键作用 ⑤脊椎动物的神经系统在发育过程中存在细胞凋亡现象
      A. 0 项 B. 1 项 C. 2 项 D. 3 项
      6. 某化合物可使淋巴细胞分化为吞噬细胞。实验小组研究了该化合物对淋巴细胞的影响,结果见如表。下
      列关于实验组的叙述,正确的是( )
      核 DNA 含量增加 细胞比
      分组 细胞特征 吞噬细菌效率

      第 2页/共 8页
      对照组 均呈球形 59.20% 4.61%
      实验组 部分呈扁平状,溶酶体增多 9.57% 18.64%
      A. 细胞的形态变化是遗传物质改变引起的
      B. 有 9.57% 细胞处于细胞分裂期
      C. 吞噬细菌效率的提高与溶酶体增多有关
      D. 去除该化合物后扁平状细胞会恢复成球形
      7. 下列关于遗传学实验材料选择的说法,不正确的是( )
      A. 豌豆在自然状态下是纯种且有易于区分的相对性状,是用来研究遗传规律的理想材料
      B. 山柳菊有时进行有性生殖,有时进行无性生殖,难以研究遗传规律
      C. 若以玉米为实验材料验证分离定律,玉米必须为纯合子
      D. 无论是选玉米还是豌豆为材料做杂交实验,在杂交过程中都需要套袋
      8. 某二倍体植物中紫花和白花由一对等位基因控制,下列杂交组合一定能确定这对相对性状显隐性关系的
      是( )
      A. 紫花×白花 B. 纯合紫花×纯合白花
      C. 紫花×紫花或白花×白花 D. 紫花×紫花和白花×白花
      9. 在一对相对性状“性状分离比的模拟”实验中,某同学第一次抓出 DD 组合,第二次第三次抓出的是 Dd
      组合,则他第四次能抓取 DD 的概率是( )
      A. 1/4 B. 1/2 C. 0 D. 1
      10. 人类 ABO 血型由 IA、IB 和 i 三个基因决定,每个人的细胞中只含有其中 2 个基因。不同血型的基因组
      成如下表所示。
      血型 A 型 B 型 AB 型 O 型
      基因型 IAIA、IAi IBIB、IBi IAIB ii
      正常情况下,子女血型不可能为 O 型的婚配方式是( )
      A. A 型×O 型 B. B 型×O 型 C. A 型×B 型 D. AB 型×O 型
      11. 1931 年,福克斯在实验室中合成了苯硫脲(PTC),他的助手诺勒向他抱怨这种化合物所散发出的苦味,
      但是福克斯本人却丝毫感受不到。于是他又把 PTC 样品给自己的家人去尝,发现他的父母能尝出一定的苦
      味,而他的兄弟姐妹有人感到特别苦(苦感远重于其父母),有人与父母感受一样。研究发现能否尝出 PTC
      第 3页/共 8页
      苦味这一性状由一对等位基因控制,并把能尝出其苦味者称为 PTC 尝味者,不能尝出其苦味者称为 PTC 味
      盲者。不考虑变异,下列相关叙述正确的是( )
      A. 人的 PTC 尝味能力的遗传属于完全显性遗传
      B. 福克斯的父母均为杂合子,兄弟姐妹有的是纯合子有的是杂合子
      C. PTC 尝味者为显性纯合子,PTC 味盲者为隐性纯合子
      D. PTC 尝味者与 PTC 味盲者婚配,其后代一定都能尝出 PTC 苦味
      12. 紫罗兰的单瓣对重瓣为显性。研究人员让某株单瓣紫罗兰自交,得到的 F1 中单瓣:重瓣为 1:1。让 F1
      中单瓣紫罗兰自交,F2 中单瓣:重瓣仍为 1:1。下列推测错误的是( )
      A. 亲本单瓣紫罗兰为杂合子
      B. 形成 F1 时雌雄配子随机结合
      C. F2 紫罗兰植株的基因型有 2 种
      D. 含重瓣基因的卵细胞致死
      13. 关于下列图解的理解,不正确的是( )
      A. 基因自由组合定律的实质表现在图中的④⑤
      B. ③⑥过程表示雌雄配子结合形成受精卵的过程
      C. 左图中③过程的随机性是子代 Aa 占 1/2 的原因之一
      D. 右图子代中 aaBB 的个体在 aaB_中占的比例为 1/16
      14. 已知玉米高秆(D)对矮秆(d)为显性,抗病(R)对易感病(r)为显性,控制这两对性状的基因独
      立遗传。现用两个纯种的玉米品种甲(DDRR)和乙(ddrr)杂交得 F1,再用 F1 与玉米丙杂交(如图 1),
      结果如图 2 所示。下列叙述正确的是( )
      第 4页/共 8页
      A. F1 与丙个体 配子在受精时能够发生基因的自由组合
      B. 丙个体自交,产生的子代中矮秆抗病个体占 1/2
      C. 图 2 四种类型的个体中都有纯合子和杂合子
      D. 对后代个体中矮秆抗病个体进行连续的自交处理,能够获得能稳定遗传的个体
      15. 报春花的花色白色(只含白色素)和黄色(含黄色锦葵色素)由两对等位基因(A 和 a,B 和 b)共同
      控制,两对等位基因独立遗传(如图所示)。现选择 AABB 和 aabb 两个品种进行杂交,得到 F1,F1 自交得
      F2.下列说法正确的是( )
      A. F1 的表型是黄色
      B. F2 中黄色:白色的比例是 9:7
      C. F2 的白色个体中纯合子占 3/6
      D. F2 中黄色个体自交有 2/3 会出现性状分离
      16. 某种植物的果实不能正常成熟(不成熟)与果实能正常成熟(成熟)由 A、a 和 B、b 两对等位基因控
      制。现有该种植物的 3 个纯合子(甲、乙、丙),其中甲和乙表现为果实不成熟,丙(基因型为 aaBB)表
      现为果实成熟,用这 3 个纯合子进行杂交实验,F1 自交得 F2,结果见下表。下列叙述不正确的是( )
      实验 杂交组合 F1 表型 F2 表型及分离比
      ① 甲×丙 不成熟 不成熟:成熟=3:1
      ② 乙×丙 成熟 成熟:不成熟=3:1
      ③ 甲×乙 不成熟 不成熟:成熟=13:3
      第 5页/共 8页
      A. A、a 和 B、b 两对等位基因的遗传遵循基因的自由组合定律
      B. 由实验①和②可知,甲和乙的表型相同但基因型不同
      C. 将实验①和②的 F1 杂交,所得子代果实均为不成熟
      D. 实验③中 F2 果实不成熟个体中纯合子所占比例为 3/13
      二、非选择题(52 分)
      17. 慢性粒细胞白血病(简称“慢粒”)是一种由骨髓造血干细胞恶性增殖引起的疾病。我国秉承生命至上
      的理念,将治疗该病的某种特效药列入医保。下图 1 表示骨髓造血干细胞(2n=46)正处于有丝分裂时的图
      像(下图只列出部分染色体的行为变化),下图 2 是其在一个细胞周期中染色体与核 DNA 数目比的变化曲
      线图。据图回答下列问题:
      (1)图 1 所处时期位于图 2 中______段,该细胞中有______条染色单体。图中[①]为______。
      (2)若用胰蛋白酶处理图 1 中②,剩余 细丝状物质是______。图 2 中 DE 段形成的原因是______。
      (3)骨髓造血干细胞在有丝分裂末期不出现细胞板,理由是______。
      18. 在一定条件下,细胞会将受损或功能退化的细胞结构等,通过溶酶体降解后再利用,这就是细胞自噬。
      脂肪酸和甘油合成脂肪存储于脂滴中。糖类代谢异常时,脂肪可分解为脂肪酸为机体供能。为研究脂肪酸
      供能的转运路径,科研人员让小鼠成纤维细胞摄入红色荧光标记的外源脂肪酸后,分别置于细胞培养液和
      无机盐缓冲液中培养,用绿色荧光、蓝色荧光分别标记细胞的脂滴和线粒体,分析荧光重合程度,结果如
      图所示。
      第 6页/共 8页
      回答下列问题:
      (1)用无机盐缓冲液培养的目的是使细胞处于营养匮乏状态,动员______为细胞供能。
      (2)据图分析,红色荧光与绿色荧光重合程度高,故标记的脂肪酸能被细胞吸收并存储于脂滴中;在无机
      盐缓冲液培养的细胞中,脂肪酸的转运路径是______。
      (3)实验结果发现,在一定时间内,无机盐缓冲液培养的细胞中脂滴的数量增加。推测脂滴中的脂肪酸来
      源与溶酶体参与的细胞自噬有关,理由是______。欲为该推测提供实验证据,利用小鼠成纤维细胞和 3-MA
      (一种自噬抑制剂)为材料设计实验,完善实验思路并写出支持推测的预期结果。
      ①实验思路:对照组的小鼠成纤维细胞置于______中培养;实验组的小鼠成纤维细胞置于含有 3-MA 的无
      机盐缓冲液中培养。一段时间后,观察并比较两组______。
      ②预期结果:______。
      19. 某研究小组对某种两性花植物 花色遗传(由一对等位基因控制)进行了研究,结果如表所示,有关遗
      传因子用 B 和 b 表示。回答下列有关问题:
      实验 亲本性状 F1 性状
      一 白花×白花 白花
      二 红花×白花 红花、白花
      三 红花×红花 红花、白花
      (1)根据实验______可以确定______为显性性状。
      (2)据表可知,实验______属于测交。请写出该实验的遗传图解______。
      (3)让实验二的 F1 植株随机传粉,F2 中纯合子所占比例为______,白花植株所占比例为______。
      20. 某种蛇体色的遗传机制如图所示,等位基因 B、b 和 T、t 的遗传遵循基因的自由组合定律,当该种蛇体
      内两种色素都没有时个体表现为白蛇。不考虑突变,回答下列问题:
      (1)在四种体色的蛇中,一定是纯合子的是______。黑蛇与黑蛇杂交,子代的表型不可能是______。
      (2)请选择出两个合适的杂交组合,杂交得到的 F1 只有一种基因型,且 F1 雌雄交配得到的 F2 有四种表型,
      第 7页/共 8页
      则这两个组合是______、______[写出每个组合的基因型即可,不用考虑性别],F2 中四种表型的比例是______
      (只写比例)。
      (3)现有一条基因型未知的雄性橘红蛇,请选择合适的个体通过一代杂交实验来确定该条橘红蛇的基因型
      (要求:所选组合杂交后代中一定不会出现花纹蛇),写出该实验的实验设计思路和预期实验结果。
      实验思路:______。
      预期实验结果及结论:__________________。
      第 8页/共 8页

      相关试卷 更多

      资料下载及使用帮助
      版权申诉
      • 1.电子资料成功下载后不支持退换,如发现资料有内容错误问题请联系客服,如若属实,我们会补偿您的损失
      • 2.压缩包下载后请先用软件解压,再使用对应软件打开;软件版本较低时请及时更新
      • 3.资料下载成功后可在60天以内免费重复下载
      版权申诉
      若您为此资料的原创作者,认为该资料内容侵犯了您的知识产权,请扫码添加我们的相关工作人员,我们尽可能的保护您的合法权益。
      入驻教习网,可获得资源免费推广曝光,还可获得多重现金奖励,申请 精品资源制作, 工作室入驻。
      版权申诉二维码
      欢迎来到教习网
      • 900万优选资源,让备课更轻松
      • 600万优选试题,支持自由组卷
      • 高质量可编辑,日均更新2000+
      • 百万教师选择,专业更值得信赖
      微信扫码注册
      手机号注册
      手机号码

      手机号格式错误

      手机验证码 获取验证码 获取验证码

      手机验证码已经成功发送,5分钟内有效

      设置密码

      6-20个字符,数字、字母或符号

      注册即视为同意教习网「注册协议」「隐私条款」
      QQ注册
      手机号注册
      微信注册

      注册成功

      返回
      顶部
      学业水平 高考一轮 高考二轮 高考真题 精选专题 初中月考 教师福利
      添加客服微信 获取1对1服务
      微信扫描添加客服
      Baidu
      map