


2024-2025学年高二生物上学期期末通关卷(黑吉辽蒙通用)生物试卷(解析版)
展开 这是一份2024-2025学年高二生物上学期期末通关卷(黑吉辽蒙通用)生物试卷(解析版),共26页。试卷主要包含了单项选择题,内环境的理化性质主要包括温度等内容,欢迎下载使用。
一、单项选择题:本题共15小题,每小题2分,共30分。在每小题给出的四个选项中,只有一项符合题目要求。
1.稳态是生命系统的基本特征,也是机体存活的条件。下列有关内环境稳态的叙述,正确的是( )
A.坎农通过研究细胞内基因表达的过程,提出了内环境稳态的概念
B.CO2是人体细胞呼吸产生的废物,不参与维持内环境的稳态
C.免疫器官、免疫细胞和免疫活性物质也参与内环境稳态的维持
D.人在寒冷刺激时,出现瑟瑟发抖,面色苍白,这是机体偏离稳态的表现
【答案】C
【分析】一、内环境主要由组织液、血浆和淋巴等细胞外液组成.内环境的作用是:细胞与外界环境进行物质交换的媒介;
二、内环境的理化性质主要包括温度、pH和渗透压:
(1)人体细胞外液的温度一般维持在37℃左右;
(2)正常人的血浆接近中性,pH为7.35~7.45;
(3)血浆渗透压的大小主要与无机盐、蛋白质的含量有关;
三、内环境的稳态由神经—体液—免疫系统共同调节。
【详解】A、坎农不是通过研究细胞内基因表达的过程提出内环境稳态的概念,A错误;
B、CO2可以形成H2CO3,参与维持内环境pH的稳定,CO2也是调节呼吸运动的重要体液因子,B错误;
C、免疫系统能发现并清除异物、病原体微生物等引起内环境波动的因素,调节内环境稳态,C正确;
D、寒冷环境中,瑟瑟发抖是骨骼肌不自主战栗增加产热的表现,面色苍白是皮肤血管收缩,血流量减少,减少散热的表现,D错误。
故选C。
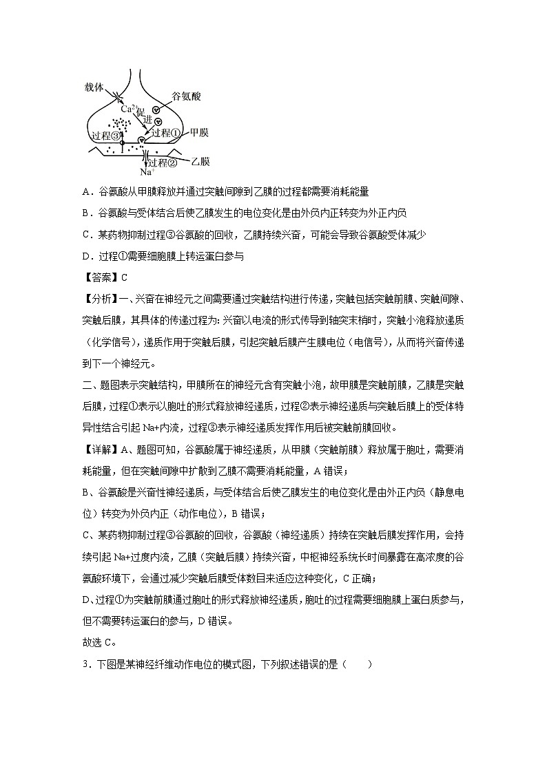
2.图为大鼠视网膜神经细胞间的突触示意图,下列叙述正确的是( )
A.谷氨酸从甲膜释放并通过突触间隙到乙膜的过程都需要消耗能量
B.谷氨酸与受体结合后使乙膜发生的电位变化是由外负内正转变为外正内负
C.某药物抑制过程③谷氨酸的回收,乙膜持续兴奋,可能会导致谷氨酸受体减少
D.过程①需要细胞膜上转运蛋白参与
【答案】C
【分析】一、兴奋在神经元之间需要通过突触结构进行传递,突触包括突触前膜、突触间隙、突触后膜,其具体的传递过程为:兴奋以电流的形式传导到轴突末梢时,突触小泡释放递质(化学信号),递质作用于突触后膜,引起突触后膜产生膜电位(电信号),从而将兴奋传递到下一个神经元。
二、题图表示突触结构,甲膜所在的神经元含有突触小泡,故甲膜是突触前膜,乙膜是突触后膜,过程①表示以胞吐的形式释放神经递质,过程②表示神经递质与突触后膜上的受体特异性结合引起Na+内流,过程③表示神经递质发挥作用后被突触前膜回收。
【详解】A、题图可知,谷氨酸属于神经递质,从甲膜(突触前膜)释放属于胞吐,需要消耗能量,但在突触间隙中扩散到乙膜不需要消耗能量,A错误;
B、谷氨酸是兴奋性神经递质,与受体结合后使乙膜发生的电位变化是由外正内负(静息电位)转变为外负内正(动作电位),B错误;
C、某药物抑制过程③谷氨酸的回收,谷氨酸(神经递质)持续在突触后膜发挥作用,会持续引起Na+过度内流,乙膜(突触后膜)持续兴奋,中枢神经系统长时间暴露在高浓度的谷氨酸环境下,会通过减少突触后膜受体数目来适应这种变化,C正确;
D、过程①为突触前膜通过胞吐的形式释放神经递质,胞吐的过程需要细胞膜上蛋白质参与,但不需要转运蛋白的参与,D错误。
故选C。
3.下图是某神经纤维动作电位的模式图,下列叙述错误的是( )
A.ac段动作电位的形成主要是Na+内流导致
B.用麻醉药物阻遏K+通道,从c到d时间延长
C.增大刺激强度,c点将会上移
D.增大膜内K+浓度,a点将会下移
【答案】C
【分析】静息时,神经细胞膜对钾离子的通透性大,钾离子大量外流,形成内负外正的静息电位;受到刺激后,神经细胞膜的通透性发生改变,对钠离子的通透性增大,钠离子内流,形成内正外负的动作电位,兴奋部位和非兴奋部位形成电位差,产生局部电流,兴奋传导的方向与膜内电流方向一致。
【详解】A、ac段Na+通道打开,Na+大量内流,形成了外负内正的动作电位,A正确;
B、用麻醉药物阻遏K+通道,K+外流恢复静息电位的时间延长,故从c到d时间延长,B正确;
C、增大刺激强度,c点不会上移,动作电位的产生与钠离子浓度有关,刺激强度大小会影响动作电位是否产生,而不影响大小,C错误;
D、静息电位的产生是K+外流引起的,且外流的方式为协助扩散,当增大膜内K+浓度,则外流的钾离子量会增多,引起静息电位绝对值增大,即a点将会下移,D正确;
故选C。
4.下图是某人处于饥寒交迫时,体内发生的一些生理变化的示意图(图中①~④为激素,A~D表示器官或细胞)。下列分析不正确的是( )
A.在寒冷环境下,受困者靠大脑皮层中的体温调节中枢调节体温
B.当温度感受器受到寒冷等刺激时,相应的神经冲动传到下丘脑,下丘脑会分泌较多的促甲状腺激素释放激素
C.饥寒交迫时,胰岛A细胞分泌的④含量增加
D.产生冷觉后,A控制运动来调节体温的基本过程主要是促使肌肉细胞代谢加快
【答案】A
【分析】据图分析,A为大脑皮层,B为垂体,C为胰岛A细胞,D为胰高血糖素的靶器官或靶细胞,主要为肝脏细胞。①为促甲状腺激素释放激素,②为促甲状腺激素,③为甲状腺激素,④为胰高血糖素。
【详解】A、体温调节中枢是下丘脑,大脑皮层是感觉的产生部位,A错误;
B、甲状腺激素有促进新陈代谢的作用,能够增加产热,且其分泌存在分级调节,当身体的温度感受器受到寒冷等刺激时,相应的神经冲动传到下丘脑,下丘脑就会分泌较多的促甲状腺激素释放激素作用于垂体,垂体分泌促甲状腺激素作用于甲状腺产生较多的甲状腺激素,B正确;
C、饥饿时血糖浓度低,会引起图中④胰高血糖素分泌增加,胰高血糖素一方面促进肝糖原的分解,另一方面促进脂肪等非糖质转化为葡萄糖,从而使血糖水平升高,C正确;
D、A为大脑皮层,产生冷觉后,A控制运动来调节体温的基本过程是促使肌肉细胞呼吸加快,提高代谢速率,产热增加,D正确。
故选A。
5.人在饥寒交迫时的生理变化如下图所示(字母表示人体的某些结构,数字表示调节过程),下列分析中错误的是( )
A.激素丙含量低时对激素甲合成分泌的抑制作用减弱
B.激素丙也能起到激素丁在图中的作用效果
C.机体受到寒冷刺激会通过反射活动使a产生冷觉
D.①调节的结果包括皮肤血管收缩、汗腺分泌减少
【答案】C
【分析】分析题图:激素甲为促甲状腺激素释放激素,激素乙为促甲状腺激素,激素丙为甲状腺激素,激素丁为胰高血糖素。a为大脑皮层,b为垂体,c为胰岛A细胞,d为肝脏细胞。
【详解】A、激素丙为甲状腺激素,甲状腺激素含量低时对激素甲(促甲状腺激素释放激素)合成分泌的反馈抑制作用减弱,A正确;
B、激素丁能升高血糖,激素丙(甲状腺激素)能促进新陈代谢,从而间接升高血糖,所以激素丙能起到激素丁在图中的作用效果,B正确;
C、机体受到寒冷刺激,冷觉感受器接受刺激后,将兴奋传至大脑皮层(而不是a下丘脑)产生冷觉,C错误;
D、①调节为神经调节,在寒冷环境下调节的结果包括皮肤血管收缩、汗腺分泌减少以减少散热,D正确。
故选C。
6.芬太尼作为一种强效镇痛药在临床上被广泛应用,作为一种强效阿片类止痛药,芬太尼可能会引起过敏反应等副作用,过程如图所示。下列有关分析正确的是( )
A.辅助性T细胞通过膜表面的信号分子传递信息使B细胞完全被激活
B.抗体与致敏肥大细胞结合后即可引起该细胞释放组胺
C.组胺引起血管通透性增加导致红肿、水泡不属于激素调节
D.肾上腺皮质激素能抑制肥大细胞释放组胺,可以大量使用
【答案】C
【分析】过敏反应是指已经免疫的机体再次接受相同抗原刺激时所产生的反应。过敏反应的特点是发作迅速、反应强烈、消退较快;一般不会破坏组织细胞,也不会引起组织严重损伤;有明显的个体差异和遗传倾向。
【详解】A、B细胞受到两个信号刺激后,开始分裂和分化,辅助性T细胞只是其中一个信号,A错误;
B、浆细胞产生的抗体与致敏肥大细胞结合后,需要与过敏原接触才能释放组胺,B错误;
C、组胺不是激素,图中组胺作为化学物质调节小血管通透性,属于体液调节,C正确;
D、肾上腺皮质激素能抑制肥大细胞释放组胺,但存在负反馈调节,过多使用会抑制下丘脑和垂体的功能,导致促肾上腺皮质激素分泌较少,肾上腺皮质功能衰退,不能大量使用,D错误。
故选C。
7.分布在皮肤、消化液、呼吸道等处的树突状细胞对细菌的处理过程如图所示。下列叙述正确的是( )
A.树突状细胞、巨噬细胞和T细胞均属于抗原呈递细胞
B.树突状细胞对细菌的处理只出现在体液免疫和细胞免疫中
C.树突状细胞将抗原信息暴露在细胞表面后可以呈递给辅助性T细胞
D.树突状细胞来自胸腺的造血干细胞,是免疫细胞的一种
【答案】C
【分析】树突状细胞主要来源于骨髓中的造血干细胞,树突状细胞在未成熟状态下,突起较短,主要负责抗原的摄取和处理;而成熟后,其突起变得更加细长,有助于将处理后的抗原呈递给T细胞,从而激活免疫应答。
【详解】A、树突状细胞、巨噬细胞和B细胞均属于抗原呈递细胞,T细胞不属于抗原呈递细胞,A错误;
B、细菌侵入机体,可引起非特异性免疫和特异性免疫,树突状细胞能高效地摄取、加工处理和递呈抗原,在非特异性免疫(第二道防线)和特异性免疫(体液免疫和细胞免疫)中都有作用,B错误;
C、树突状细胞在捕获并处理抗原后,会将处理后的抗原信息(通常是抗原的特定片段)暴露在细胞表面。这些抗原信息随后可以被辅助性T细胞识别并结合,辅助性T细胞在识别抗原后会被激活,并能进一步激活其他免疫细胞,如B细胞或细胞毒性T细胞,从而引发特异性免疫反应,C正确;
D、树突状细胞主要来源于骨髓中的造血干细胞,这些干细胞在骨髓中分化为前体树突状细胞,然后迁移到外周组织并发育为成熟的树突状细胞,D错误。
故选C。
8.双子叶植物种子萌发时,下胚轴的顶端会形成“顶端弯钩”结构(如图所示),相关研究表明该结构的形成原理与根的向地生长原理类似。下列相关叙述错误的是( )
A.“顶端弯钩”结构有助于种子破土而出时保护幼嫩的茎尖
B.“弯钩”外侧生长素浓度低于内侧,细胞生长快,使得下胚轴向内弯曲
C.幼苗顶芽产生的生长素在重力作用下极性运输到下胚轴
D.光照不是影响“顶端弯钩”形成的主要因素
【答案】C
【分析】生长素作用具有两重性,一般来说,低浓度促进生长,高浓度抑制生长。
【详解】A、“顶端弯钩”结构在种子破土而出时,能够保护幼嫩的茎尖,这是该结构的一种重要功能,A正确;
B、由于“顶端弯钩”结构的形成原理与根的向地生长原理类似,根向地生长是因为生长素在重力作用下向近地侧运输,导致近地侧生长素浓度高,抑制生长,远地侧生长素浓度低,促进生长。对于“顶端弯钩”来说,外侧生长素浓度低于内侧,细胞生长快,从而使得下胚轴向内弯曲,B正确;
C、生长素的极性运输是从形态学上端运输到形态学下端,是一种主动运输,与重力无关,C错误;
D、根据题意可知,“顶端弯钩”结构的形成原理与根的向地生长原理类似,主要与生长素和重力有关,光照不是影响其形成的主要因素,D正确。
故选C。
9.研究人员把生理状况相同的水稻的根用不同强度的单侧光照射相同时间后,生长状况如图1所示,黑暗、弱光,强光条件下测得的α分别为0°、17.5°、35.5°。已知光照不会影响生长素的合成,研究人员测定不同处理后根尖向光侧和背光侧的生长素含量,结果如图2所示。以下分析不正确的是( )
A.与弱光相比,强光对生长素在根尖的分布影响程度更大
B.由图1可知,水稻根具有背光生长的特性,该特性是因为单侧光影响生长素的极性运输
C.由图2结果知,水稻根向光侧生长素含量变化并不仅仅与生长素运输有关
D.水稻根在单侧光照射后的生长状况可能与根对生长素的敏感度有关
【答案】B
【分析】分析题意可知,本实验是探究单侧光对根生长的影响,黑暗组为对照组,弱光和强光组为实验组。分析图2可知,黑暗条件下,根向光侧和背光侧生长素含量相同,弱光和强光条件下背光侧生长素含量高于向光侧,且向光侧生长素的减少量大于背光侧生长素的增加量,强光条件下的差异略大于弱光条件下。
【详解】A、根据弯曲角度可知,与弱光相比,强光对生长素分布的影响程度更大,A正确;
B、由图1可知,水稻根具有背光生长的特性,该特性是因为单侧光影响生长素的横向运输,B错误;
C、分析图2可知,黑暗条件下两侧生长素的总量为700ng·g-1,而弱光、强光条件下生长素的总量分别为539.8ng·g-1(138.2+401.6)、506.6ng·g-1(92.2+414.4),推测单侧光可能引起向光侧生长素的分解;弱光、强光条件下背光侧生长素的含量分别为401.6ng·g-1、414.4ng·g-1,均大于黑暗条件下的一侧生长素含量350ng·g-1,故推知单侧光引起了生长素的横向运输,部分生长素由向光侧向背光侧运输;故水稻根向光侧生长素含量下降与两方面有关(单侧光可能引起向光侧生长素的分解、单侧光引起了生长素的横向运输),C正确;
D、生长素的作用表现出两重性,即较低浓度时促进生长,较高浓度时抑制生长,生长素作用的发挥,因器官种类不同而有较大差异,不同器官对生长素的敏感度不同,根和茎相比,对生长素更敏感的是根,即水稻根在单侧光照射后的生长状况可能与根对生长素的敏感程度有关,D正确。
故选B。
10.某学习小组为研究草履虫种群的数量变化规律,在培养瓶中加入一定量的培养液,放入5个草履虫进行实验,实验在适宜条件下进行,保证培养瓶中氧气充足,经过多次实验得出了如曲线图所示的结果。下列关于一定时间内培养瓶中草履虫种群数量的分析正确的是( )
A.若实验开始时培养液中放入草履虫的数量翻倍,种群最大数量可能接近800
B.若实验开始时加入培养液的量翻倍,种群最大数量可能接近800
C.若实验开始时放入50个草履虫,种群数量达到K值的时间会明显延后
D.草履虫种群数量达到稳定时,由于空间资源有限导致出生率为0
【答案】B
【分析】在有限环境中,随着种群密度的上升,个体间对有限的空间,食物和其他生活条件的种内斗争加剧,这就会使大草履虫的出生率下降,死亡率上升,从而使大草履虫群数量增长率下降,按S型曲线增长。
【详解】AB、环境容纳量与环境条件有关,与种群初始量无关,因此培养液不变,则种群最大数量不变,若实验开始时加入培养液的量翻倍,则种群最大数量可能接近800,A错误,B正确;
C、若实验开始时放入50个草履虫,种群初始量多,种群繁殖快,增长速率大,种群数量达到K值的时间会明显提前,C错误;
D、草履虫种群数量达到稳定时,由于空间资源有限导致出生率等于死亡率,但不一定为0,D错误。
故选B。
11.研究证实,载畜量增加、耕种等会加速草地退化,引起土壤养分流失、有机质含量下降。适当施肥可使群落丰富度增加。下列叙述错误的是( )
A.人类活动加速草地退化的过程体现出人类活动改变了群落演替的速度和方向
B.群落演替往往是环境和群落内生物共同作用的结果
C.草地退化后经适度干预可以恢复,恢复过程中发生了次生演替
D.适当施肥提高群落中物种丰富度,可使资源得到更充分的利用
【答案】A
【分析】群落演替的影响因素:(1)群落内部因素(根本原因):群落内部环境的变化为演替的动力;种内和种间关系动态变化为演替的催化剂。(2)外界环境因素(重要条件):自然因素:火灾、洪水、严寒等;人类活动:人类的活动往往会使群落的演替按照不同于自然演替的速度和方向进行。
【详解】A、人类活动加速草地退化的过程体现出人类活动改变了群落演替的速度,但没有改变演替的方向,A错误;
B、演替是是群落内部因素(包括种内关系、种间关系等)与外界环境因素综合作用的结果,B正确;
C、草地退化后经适度干预可以恢复,由于恢复过程的初始存在生物和土壤条件等,因此发生的是次生演替,C正确;
D、适当施肥可增加植被的种类和数量,进而增加动物的种类和数量,因此能提高群落中物种丰富度,使生态系统的营养结构变得复杂,可使资源得到更充分的利用,D正确。
故选A。
12.研究者对不同种植模式下番茄田中不同发育阶段的烟粉虱及其天敌进行调查,结果见下表。下列叙述错误的是( )
A.番茄单作时,烟粉虱种群的种群密度是11.8头/叶,多于番茄玫瑰邻作时
B.为计算烟粉虱天敌昆虫多样性指数,可用记名计算法统计群落中物种数量
C.番茄玫瑰邻作时群落的水平结构与番茄单作时明显不同
D.与单作时相比,邻作时烟粉虱的生态位没有发生变化
【答案】D
【分析】一、生物群落的空间结构包括垂直结构和水平结构。群落的垂直结构指群落在垂直方面的配置状态,其最显著的特征是分层现象,即在垂直方向分成许多层次的现象;群落的水平结构指群落的水平配置状况或水平格局,其主要表现特征是镶嵌性。
二、一个物种在群落中的地位或作用,包括所处的空间位置,占用资源的情况,以及与其他物种的关系等,称为这个物种的生态位。研究某种动物的生态位,通常要研究它的栖息地、食物、天敌以及与其他物种的关系等。研究某种植物的生态位,通常要研究它在研究区域内的出现频率、种群密度、植株高度等特征,以及它与其他物种的关系等。群落中每种生物都占据着相对稳定的生态位,这有利于不同生物充分利用环境资源,是群落中物种之间及生物与环境间协同进化的结果。
【详解】A、番茄单作时,烟粉虱种群的种群密度是(23.7+4.2+1.8+17.5)/4=11.8头/叶,番茄玫瑰邻作时,烟粉虱种群的种群密度是(1.9+0.7+0.6+2.3)÷4≈1.35头/叶,因此番茄单作时,烟粉虱种群的种群密度多于番茄玫瑰邻作时,A正确;
B、统计物种数目时,数量少的个体可用记名计算法,B正确;
C、由单作转为邻作,不同地段分布着不同的种群,群落的水平结构发生改变,C正确;
D、研究某种动物的生态位,通常要研究它的栖息地、食物、天敌以及与其他物种的关系等,与单作时相比,邻作时烟粉虱的天敌昆虫多样性指数增加,因此生态位发生改变,D错误。
故选D。
13.研究人员在对某湖泊生态系统研究后,绘制了该生态系统的食物网(如图甲)和碳循环示意图(如图乙),图中A、B、C、D表示生态系统的相关成分。下列有关叙述正确的是( )
A.图甲中河蚌和鲢鱼占据相同的营养级
B.图乙中的C包含了图甲中的所有生物
C.图乙中的D能将水蚤的粪便分解成无机物
D.碳元素在图乙各成分中以有机物形式存在
【答案】C
【分析】题图分析:甲图表示食物链,食物链只包括生产者和消费者,图中小球藻是生产者,其余4种是消费者;乙图为碳循环示意,由于生产者和大气二氧化碳之间为双箭头,并且所有生物均进行呼吸作用产生二氧化碳,因此图A是大气二氧化碳库,B是生产者,则C是消费者,D是分解者。
【详解】A、据图可知,河蚌处于食物网的第二、第三营养级,鲢鱼处于食物网的第三营养级,A错误;
B、图乙中的C为消费者,不包含图甲中的小球藻,B错误;
C、图乙中的D为分解者,可将水蚤的粪便分解成无机物,C正确;
D、图乙中的A为大气中的二氧化碳库,碳元素在A中以二氧化碳的形式存在,D错误。
故选C。
14.科学家对一个温带森林生态系统的能量流动进行定量分析,结果如图(图中数字为能量值,单位是下列叙述正确的是( )
A.用于植食性动物生长、发育和繁殖的能量是1.96×105J/(cm2•a)
B.植食性动物在生态系统中占据相同的生态位
C.从生产者到初级消费者的能量传递效率约为0.85%
D.枯枝落叶层中的物质和能量可以被植物根系吸收利用
【答案】C
【点睛】生态系统中能量的输入、传递、转化和散失的过程,称为生态系统的能量流动。流入某一营养级的能量去向有:一部分通过呼吸作用以热能形式散失、一部分随生物遗体残骸被分解者利用、一部分流入下一营养级以及未被利用的能量,即同化量=呼吸作用以热能形式散失+被分解者利用+流入下一营养级+未被利用的能量。
【详解】A、植食性动物的同化量为:3.27×105-1.31×105=1.96×105J/(cm2·a),同化量中除去呼吸散失的能量才是用于植食性动物生长、发育和繁殖的能量,A错误;
B、生态位是指一个种群在生态系统中,在时间、空间上所占据的位置及其与相关种群之间的功能关系与作用,故可知植食性动物在生态系统中占据不同的生态位,B错误;
C、生产者的同化量为2.31×107J/(cm2·a),初级消费者的同化量为1.96×105J/(cm2·a),因此从生产者到初级消费者的能量传递效率约为1.96×105÷(2.31×107)×100%=0.85%,C正确;
D、枯枝落叶层中的物质经微生物分解为无机物后能被植物根系吸收利用,但是能量不可以被植物根系吸收利用,因为能量不能循环利用,D错误。
故选C。
15.某生态农场利用作物秸秆生产食用菌和饲料,饲料喂养牲畜,人畜粪便经处理后作为肥料用于作物种植,生产出优质粮油、畜禽、绿色蔬菜。下列叙述错误的是( )
A.该生态系统的建立,提高了能量利用率
B.该生态系统的建立,增大了人类的生态足迹
C.该生态系统中的食用菌属于分解者
D.该生态系统遵循了生态工程的自生、整体等原理
【答案】B
【分析】一、生态系统中的生物成分包括生产者、消费者和分解者,其中生产者是生态系统中的主要成分,分解者能将动植物遗体和动物的排遗物分解成无机物;
二、生态农业中只能实现对物质的循环利用,提高能量的利用率。
【详解】AB、该生态系统的建立使秸秆、皮壳以及畜禽粪便中的能量得到了更充分的利用,因此实现了能量的多级利用,提高了能量的利用率,减少了人类的生态足迹,A正确、B错误;
C、该生态系统中的食用菌能够分解有机物质,包括农作物秸秆等,将其转化为可供其他生物利用的形式,因此属于分解者,C正确;
D、该生态系统的建立,遵循了生态工程的自生、整体等原理,D正确。
故选B。
二、不定项选择题:本题共5小题,每小题3分,共15分。在每小题给出的四个选项中,可能有任意个数选项符合题目要求。
16.如图甲、乙、丙表示三种细胞,A、B、C代表细胞生活的三种液体环境。下列叙述正确的是( )
A.甲、乙、丙细胞通过A、B、C与外界环境进行物质交换
B.B中含有气体,乙细胞不一定消耗和产生气体
C.C中血浆蛋白含量减少会导致B中液体的量增多
D.A、B、C的渗透压和酸碱度都与其中的某些离子有关
【答案】ABD
【分析】由图可知,C单向箭头指向A,A单向箭头指向B,说明A为淋巴(液)、B为血浆、C为组织液。
【详解】A、A、B、C分别为淋巴(液)、血浆和组织液,三者均属于细胞外液,细胞外液是细胞与外界环境进行物质交换的媒介,A正确;
B、B为血浆,其中含有气体,在血浆中生活的成熟红细胞进行无氧呼吸,既不消耗氧气也不产生二氧化碳,B正确;
C、C为组织液,B为血浆,B中血浆蛋白含量减少会导致C中液体的量增多,C错误;
D、细胞外液的渗透压与Na+、Cl-有关,酸碱度与HCO3-、HPO42-等离子有关,D正确。
故选ABD。
17.免疫排斥是器官移植技术面临的重大难题,其部分机制如图。为探究褪黑素(N-乙酰基-5甲基色胺)影响免疫排斥的机理,科研人员以移植心脏后的大鼠为材料开展相关实验,分别检测血液中IL-2平均含量和移植后存活平均天数,实验组(注射适量褪黑素)依次为13.09ng/mL、11.83d;对照组(注射等量的生理盐水)结果依次为22.00ng/mL、6.17d。下列说法正确的是( )
A.免疫排斥是因为外来器官细胞膜表面的组织相容性抗原成为免疫细胞识别的对象
B.实验结果表明,褪黑素可能是抑制了图中①过程
C.为确定褪黑素对②过程是否有影响,实验还应增加检测细胞膜上IL-2R的含量
D.供者与受者的主要HLA只要有一半以上相同就能进行器官移植,移植后无需注射免疫抑制剂
【答案】ABC
【分析】分析题图表示外源器官引起免疫排斥的部分机制:外源器官移植后可以活化T细胞功能,导致T细胞合成、分泌IL-2和合成IL-2R受体,IL-2和其受体IL-2R结合后促进T细胞增殖、分化,攻击移植器官,产生排异反应。
【详解】A、在器官移植中,排异反应是由于外来器官细胞表面的HLA分子被免疫细胞识别为抗原,引发免疫反应,A正确;
B、实验目的是探究褪黑素(N-乙酰基-5甲基色胺)影响免疫排斥的机理,实验组注射褪黑素,对照组注射等量的生理盐水,结果实验组血液中IL-2平均含量和移植后存活平均天数为13.09ng/mL、11.83d,IL-2的含量降低,抑制天数后存活天数增加,说明褪黑素可能是抑制了IL-2的分泌,即图中①过程,B正确;
C、题图可知,②过程表示T细胞合成IL-2R受体,可与IL-2特异性结合,导致T细胞增殖分化,攻击外源器官,影响外源器官移植后存活天数。所以为确定褪黑素对②过程是否有影响,实验中还应增加检测细胞膜上IL-2R的含量,C正确;
D、供者与受者的主要HLA只要有一半以上相同就能进行器官移植,移植后也要注射免疫抑制剂,D错误。
故选ABC。
18.某岛屿上生活着一种动物,其种群数量多年维持相对稳定。该动物个体从出生到性成熟需要6个月。下图为某年该动物种群在不同月份的年龄结构(每月最后一天统计种群各年龄结构个体数)。关于该种群的叙述,错误的是( )
A.该种群10月份的出生率可能为零
B.天敌的迁入不会影响该种群的年龄结构
C.大量诱杀雄性个体不会影响该种群的密度
D.该种群的年龄结构随季节更替而变化
【答案】BC
【分析】种群数量的变化受多种因素(天敌数量的多少、季节更替以及食物质量和数量的变化等)的影响,种群的年龄组成类型决定了出生率和死亡率,从而直接影响了种群数量变化。分析题图,未成熟个体从2月底到6月逐渐增多,从6月到12月逐渐减少,12月降为0,而该动物个体从出生到性成熟需要6个月,因此该种群出生时间为2月底到6月,这样到12月所有个体均成熟。
【详解】A、从图可以看出,12月未成熟个体为0,该动物个体从出生到性成熟需要6个月,因此说明6月以后没有新出生个体,10月份的出生率可能为零,A正确;
B、天敌对不同年龄、不同体质的个体捕食具有选择性,从而影响种群的年龄结构,B错误;
C、大量诱杀雄性个体,会导致性别比例的失调,进而使出生率下降,会使种群的密度减小,C错误;
D、图示各个月份中,动物的年龄结构都不相同,说明该种群的年龄结构随着季节更替而变化,D正确;
故选BC。
19.研究小组从某湖泊中选取了四种不同的生物,并对其消化道内食物组成进行了分析,结果如表所示。下列说法错误的是( )
A.该食物网中第三营养级的生物有河虾、鱼甲和鱼乙
B.河虾在该生态系统中获取能量的途径最多
C.一只河虾捕食了一只水蚤,则水蚤中至少10%的能量流入了河虾
D.该生态系统的组成成分除了表中所示以外还应有非生物的物质和能量
【答案】BCD
【分析】表格分析,在生态系统中,生产者和消费者之间通过捕食关系构成食物链。表中食物链有小球藻→水蚤→河虾→鱼甲,小球藻→水蚤→河虾→鱼乙→鱼甲,小球藻→水蚤→鱼乙→鱼甲、小球藻→河虾→鱼甲,小球藻→河虾→鱼乙→鱼甲,共5条,据此答题即可。
【详解】A、分析图可知,表中食物链有小球藻→水蚤→河虾→鱼甲,小球藻→水蚤→河虾→鱼乙→鱼甲,小球藻→水蚤→鱼乙→鱼甲、小球藻→河虾→鱼甲,小球藻→河虾→鱼乙→鱼甲,共5条,其中第三营养级的生物有河虾、鱼甲和鱼乙,A正确;
B、根据食物链的存在情况可知,鱼甲在该生态系统中获取能量的途径最多,B错误;
C、一般来说,在输入到某一个营养级的能量中,只有10%~20%的能量能够流到下一个营养级,其中10%和20%是研究营养级得到的数据,并不是以个体为单位研究的,C错误;
D、生态系统的组成成分有非生物的物质和能量、生产者、消费者和分解者,该生态系统的组成成分除了表中所示以外还应有非生物的物质和能量以及分解者,D错误。
故选BCD。
20.能量流动和物质循环是生态系统的主要功能,研究能量流动和物质循环的特点有助于改良农田生态系统并减少人类活动对生态环境的不良影响。下列说法正确的是( )
A.该农田生态系统实现了碳循环
B.农田生态系统需要不断补充来自系统外的能量
C.多吃蔬菜少吃肉可以减小生态足迹,降低对生态环境的影响
D.将秸秆喂牲畜、牲畜粪便用于沼气发酵、再将沼渣还田提高了能量的传递效率
【答案】BC
【分析】一、生态系统中的生物成分包括生产者、消费者和分解者,其中生产者是生态系统中的主要成分,分解者能将动植物遗体和动物的排遗物分解成无机物。
二、生态农业中只能实现对物质的循环利用,提高能量的利用率。
【详解】A、碳循环具有全球性,A错误;
B、农业生态系统生产的农产品,往往被大量地输出到农业生态系统以外,因此必须输入大量的物质和能量,B正确;
C、生态足迹是指在现有技术条件下,维持某一人口单位生存所需的生产资料和吸纳废物的土地及水域的面积。多吃蔬菜少吃肉可以减小生态足迹,C正确;
D、把作物秸秆作饲料、沼气作燃料,充分利用了生产者固定的能量,从而提高了能量利用率。不能提高能量传递效率,D错误。
故选BC
二、非选择题(共5题,共55分)。
21.甲肌萎缩侧索硬化别名渐冻症,该病患者的所有感觉和思维活动等完全正常,但全身大部分运动神经元损伤,致使肌肉逐渐萎缩和无力,包括吞咽和说话困难,直至呼吸衰竭,身体就像逐渐被冻住一样。回答下列问题。
(1)患者体内损伤的运动神经元属于 (填“传入神经”或“传出神经”)
(2)刺激患者的感受器,此患者 (填“有”或“无”)感觉,从反射弧结构的角度分析,其原因是
(3)研究发现,渐冻症致病机理可能与如图所示生理过程有关。谷氨酸的释放方式为 。据图判断,谷氨酸是 (填“兴奋”或“抑制”)性神经递质,引起突触后膜Na+内流,从而实现 信号转变为 信号;突触间隙的谷氨酸含量过多,导致Na+过度内流,突触后神经元细胞渗透压 (填“增大”或“减小”),最终导致其吸水涨破。科研工作者欲研究一种药物,通过作用于突触来缓解病症,据图分析,药物作用机理可能是 (答出两点即可)。
【答案】(1)传出神经
(2)有 患者运动神经元受损,但感受器、传入神经和神经中枢都完整,能产生感觉
(3)胞吐 兴奋 化学 电 增大 抑制突触前膜释放谷氨酸、抑制谷氨酸与突触后膜上的NMDA受体结合、促进突触前膜回收谷氨酸
【分析】兴奋在神经元之间需要通过突触结构进行传递,突触包括突触前膜、突触间隙、突触后膜,其具体的传递过程为:兴奋以电流形式传导到轴突末梢时,突触小泡释放递质(化学信号),递质作用于突触后膜,引起突触后膜产生膜电位(电信号),从而将兴奋传递到下一个神经元。
【详解】(1)患者所有感觉和思维活动等完全正常,因此传入神经正常,但患者肌肉逐渐萎缩和无力,因此判断为传出神经异常。
(2)渐冻症患者运动神经元(传出神经元)受损,但感受器、传入神经和神经中枢都完整,能产生感觉。
(3)据图可知,谷氨酸属于一种兴奋性神经递质,与突触后膜受体结合后会引起突触后膜Na+内流,其释放方式为胞吐,从而实现化学信号转变为电信号。持续的Na+过度内流,会导致突触后膜的神经细胞渗透压升高,进而导致细胞吸水涨破;为防止突触后膜Na+过度内流,可以抑制突触前膜释放谷氨酸,也可以通过抑制谷氨酸与突触后膜上的NMDA受体结合以及促进突触前膜回收谷氨酸等方法达到保持突触后膜神经细胞的正常形态。
22.糖皮质激素(GC)是一种脂溶性激素,具有调节糖类代谢、免疫应答及抗炎等作用,广泛应用于哮喘、过敏等疾病的治疗.GC的分泌包括基础性分泌和应激性分泌,其调节过程如图所示,请回答下列问题
(1)图中激素a是 据图可知垂体细胞上含有识别 的受体。
(2)正常生理状态下,机体需要源源不断地合成GC,其原因是 .应激状态下,即受到应激源的刺激后,GC分泌量迅速增加,可达到平时的3~5倍;应激源持续存在的情况下,血浆GC水平可持续升高并维持较长时间,表明在应激状态下GC的分泌不受 调节机制的控制
(3)当人体出现炎症时,GC分泌必量 (填“增加”“减少”或“基本不变”)
【答案】(1)促肾上腺皮质激素释放激素 激素a和GC(促肾上腺皮质激素释放激素和糖皮质激素)
(2)激素与靶细胞受体结合并起作用后会失活 负反馈
(3)增加
【分析】分析题图可得:下丘脑分泌的激素a(促肾上腺皮质激素释放激素),可促进垂体分泌激素b(肾上腺皮质激素释放激素),激素b能促进肾上腺皮质分泌糖皮质激素(GC),同时糖皮质激素(GC)对下丘脑和垂体存在负反馈调节。
【详解】(1)分析题图可得:下丘脑分泌的激素a(促肾上腺皮质激素释放激素),可促进垂体分泌激素b(肾上腺皮质激素释放激素),激素b能促进肾上腺皮质分泌糖皮质激素(GC),同时糖皮质激素(GC)对下丘脑和垂体存在负反馈调节,垂体细胞上含有识别激素a和GC的受体。
(2)激素与靶细胞受体结合并起作用后会失活,正常生理状态下,机体需要源源不断地合成GC,如果糖皮质激素(GC)对下丘脑和垂体存在负反馈调节,会使激素a和激素b的量下降,导致血浆GC水平不会持续升高,若应激源持续存在的情况下,血浆GC水平可持续升高并维持较长时间,表明在应激状态下GC的分泌不受负反馈调节机制的控制。
(3)GC有抗炎作用,当人体出现炎症时,GC分泌量增加。
23.为研究生长素(IAA)和脱落酸(ABA)在草莓果实发育至成熟过程中的作用,科研人员做了相关实验。回答下列有关问题:
(1)ABA和IAA都属于植物激素,植物激素是指 。
(2)科研人员测量草莓果实发育至成熟过程中果实内IAA和ABA含量,如图1所示。
据图1可知,从大绿果到全红果的过程中,两种激素含量发生的变化是 。图1中两条曲线的变化也能体现出在植物生长发育过程中不同激素的调节表现出一定的 。
(3)图1中果实花后14天左右IAA含量较高,其来源最可能是 (填器官)。在植物幼嫩部位, (物质)经一系列变化合成IAA,合成后的运输方式主要是 。
(4)为了进一步研究ABA和IAA在草莓果实成熟中的相互作用,用大绿果期的草莓进行实验(ABA和IAA的浓度均为50μml/L),结果如图2所示。
①据图2分析可知,IAA会抑制果实成熟,理由是与对照组相比,IAA处理组 。
②结合图2和图3推测,果实成熟后期,ABA能够通过 ,使果实由纯白变为全红。
③根据上述研究结果,若草莓运输过程中利用激素进行保鲜,可选用的激素是 。
【答案】(1)由植物体内产生的,能从产生部位运输到作用部位,对植物生长发育有显著影响的微量有机物
(2)ABA含量增多,IAA含量减少(或两者含量呈负相关) 顺序性
(3)幼嫩的芽、叶和发育的种子 色氨酸 极性运输
(4)绿果个数明显增加 抑制IAA的合成 IAA/生长素
【分析】脱落酸:①合成部位:根冠、萎蔫的叶片等。②主要生理功能:抑制植物细胞的分裂和种子的萌发;促进植物进入休眠;促进叶和果实的衰老、脱落。
【详解】(1)植物激素是指由植物体内产生的,能从产生部位运输到作用部位,对植物生长发育有显著影响的微量有机物。
(2)据图1可知,果实由大绿果到全红果的过程中,ABA含量增加,IAA含量减少,两者含量呈负相关,从而使果实逐渐成熟。由图可知,不同时期各激素含量都会发生相应的增减变化,每一时期的主要作用的激素不同,所以激素的调节表现出一定的顺序性。
(3)IAA主要合成部位是幼嫩的芽、叶和发育的种子,在这些部位中色氨酸经过一系列反应可转变成生长素。合成后的运输方式主要是极性运输。
(4)①据图2分析,与对照组相比,IAA处理组中绿果较多(或没有多红果),说明IAA抑制果实成熟。
②结合图2和图3推测,果实成熟后期,ABA能够通过抑制IAA产生,使果实由纯白变为全红。
③IAA可抑制果实成熟,而ABA可促进果实成熟,故草莓运输过程中利用激素进行保鲜,可选用的激素是IAA。
24.逻辑斯蒂模型是一种描述某一种生物种群、经济市场或其他类型的增长过程的数学模型。逻辑斯蒂曲线最早用于表征生物学中种群数量的动态变化,经常划分为五个时期:①开始期②加速期③转折期④减速期⑤饱和期。根据图1、图2回答下列问题:
(1)图1中符合逻辑斯蒂曲线变化的是 (填“I”或“Ⅱ”),阴影部分可以表示 。欧洲野兔引入澳大利亚,由于没有天敌制约的情况下泛滥成灾,它们还不断地挤占澳大利亚本土物种的生存空间,图1中曲线 (填I或Ⅱ)符合欧洲野兔初期疯狂蔓延趋势。
(2)依据逻辑斯蒂曲线的变化特点,在进行害虫防治时,应选择处于图中的 (填a、b、c或d)对应的点防治,理由是 。
(3)农业部门研究了当地某种农业害虫30年的数量变化,得到图2所示曲线。据图2分析,第5~10年该害虫种群年龄结构是 。10至20年间,第 年该害虫种群数量最低。
(4)为了节约成本和减少污染,消灭该种虫害时,利用人工合成的性引诱剂诱杀害虫的雄性个体,破坏害虫种群正常的 ,就会使很多雌性个体不能完成交配,结果影响了害虫的 ,从而使该种害虫的种群密度降低。
【答案】(1)Ⅱ 由于环境阻力被淘汰的个体数 1
(2)a S型曲线在K/2时增长速率最快,小于K/2增长慢更容易控制虫害
(3)增长型 20
(4)性别比例 出生率
【分析】若物种在生态系统中无天敌、环境适宜,且食物、空间等资源充足(理想环境),则种群数量呈J形增长,其数量增长的公是Nt=N0•λt,Nt表示t年后的种群数,N0表示种群起始数,λ表示该种群数是一年前种群数的倍数。
λ表示某种群数量是前一年种群数量的倍数,即λ>1,种群数量会逐渐增加,λ=1,种群数量保持稳定,λ<1,种群数量逐渐减小。
【详解】(1)图1中曲线Ⅱ为种群数量增长的S形曲线,该曲线代表的种群开始时增长速率较慢,中间增长速率加快,最后增长速率降为0并维持稳定,符合题干对逻辑斯蒂曲线的描述。曲线Ⅰ为种群数量增长的J形曲线,该种增长曲线一般发生于食物、空间等资源充足、且无天敌、环境适宜的理想状态下,例如本题中欧洲野兔引入澳大利亚的增长;曲线Ⅰ和曲线Ⅱ阴影部分面积可以表示由于环境阻力被淘汰的个体数。
(2)由于S型曲线在K/2时增长速率最快,小于K/2增长慢更容易控制虫害展,依据逻辑斯蒂曲线的变化特点,在进行害虫防治时,应选择处于图中的a对应的点防治。
(3)λ=一年后的种群个体数量/当年种群个体数量,分析图2可知,第5~10年时,种群的λ>1,即第5~10年,种群数量增长,因此年龄结构为增长型。从第10年开始,λ<1,一直持续至第20年时,说明在这段时间内种群数量持续下降,因此第20年蝗虫种群的数量降到最低。
(4)为了节约成本和减少污染,消灭该种虫害时,利用人工合成的性引诱剂诱杀害虫的雄性个体,破坏害虫种群正常的性别比例,就会使很多雌性个体不能完成交配,结果影响了害虫的出生率,从而使该种害虫的种群密度降低。
25.稻田综合种养是绿色生态的农渔(禽)发展模式,契合当下推进农药化肥减量、促进农业绿色高质量发展的要求,实现了“一水两用、一田双收、稳粮增收、粮养双赢”的良好效益。下图是稻鸭共作农田生态系统中的部分碳元素转移过程,箭头表示碳元素的传递方向。回答下列问题:
(1)图中碳元素以 的形式进行转移,图中箭头指向需修改之处有: 、 。
(2)若图中鸭子的食物比例由水稻、杂草:植食性昆虫=1:2,调整为3:2,那么调整后鸭子获得的能量值是原来的 (能量传递效率按20%计算,保留小数点后两位)倍。
(3)与稻鸭共作模式相比,稻单作模式下生态系统的 稳定性更高。
(4)二化螟、稻纵卷叶螟是导致水稻减产的主要害虫。二化螟幼虫喜钻入稻茎为害,稻纵卷叶螟幼虫喜取食上表皮及叶肉。苏云金芽孢杆菌对二化螟、稻纵卷叶螟等多种害虫具有杀虫活性,可制成杀虫剂(Bt药液)。科研人员比较不同剂量的Bt药液对二化螟幼虫和稻纵卷叶螟幼虫的杀虫效果,结果如图所示。根据题干信息分析,Bt药液对 幼虫的杀灭效果较好,另一害虫存活率相对较高的原因是 。
(5)某同学依据生态系统原理,将稻田中的基本组分进行合理组织,设计了一个生态缸。下列关于生态缸的叙述,错误的是。
A.生态缸中消费者的存在加快了该生态系统的物质循环
B.生态缸中所有的动物和植物共同构成了一个微生态系统
C.生态缸需要放在不通风、光线良好的地方,但要避免阳光直接照射
D.生态缸中生物死亡、水质恶化造成生态系统进一步失衡属于正反馈调节
E.生态缸是密闭的,外部环境对生态缸的生态平衡没有影响
【答案】(1)二氧化碳、含碳有机物 增加分解者→大气 去掉植食性昆虫→水稻、杂草
(2)1.41
(3)恢复力
(4)稻纵卷叶螟 二化螟幼虫钻入稻茎为害,导致药剂不易直接接触到虫体
(5)BCE
【分析】一、物质循环是指组成生物体的元素,都在不断进行着从非生物环境到生物群落,又从生物群落到非生物环境的循环过程。
二、碳元素在生物群落和环境之间主要以二氧化碳的形式转移,在生物群落内部以含碳有机物的形式转移。
【详解】(1)碳元素在生物群落和环境之间主要以二氧化碳的形式转移,在生物群落内部以含碳有机物的形式转移;图中分解者通过分解作用也会向大气中释放二氧化碳,所以应该增加分解者→大气,水稻、杂草可以被植食性昆虫取食,但植食性昆虫无法被水稻、杂草取食,所以应该去掉植食性昆虫→水稻、杂草。
(2)当鸭子的食物比例为水稻、杂草:植食性昆虫=1:2时,设水稻、杂草含有的能量为X,鸭含有的能量为Y,Y/3÷20%+2Y/3÷20%÷20%=X,可得出X=55Y/3;当鸭子的食物比例调整为水稻、杂草:植食性昆虫=3:2时,设水稻、杂草含有的能量为N,鸭含有的能量为M,3M/5÷20%+2M/5÷20%÷20%=N,可得出13M=N;水稻、杂草含有的能量不变,即X=N,55Y/3=13M,M÷Y=1.41。
(3)与稻鸭共作模式相比,稻单作模式下的生态系统物种单一,食物网简单,自我调节能力弱,抵抗力稳定性低,恢复力稳定性高。
(4)从曲线的变化趋势来看,相较于用Bt药液1/5、1/2推荐剂量以及推荐剂量组处理二化螟幼虫,稻纵卷叶螟幼虫存活率均在Bt药液处理后第2天时就显著下降,且第4天和第5天的存活率也显著低于二化螟幼虫,故Bt药液对稻纵卷叶螟幼虫的杀灭效果较好。二化螟幼虫钻入稻茎为害,导致药剂不易直接接触到虫体。
(5)A、生态缸中消费者的存在加快了该生态系统的物质循环,A正确;
B、生态缸中所有的生物和无机环境共同构成了一个微生态系统,B错误;
C、生态缸需要放在通风、光线良好的地方,但要避免阳光直接照射,C错误;
D、生态缸中生物死亡、水质恶化造成生态系统进一步失衡属于正反馈调节,D正确;
E、生态缸虽然是密闭的,但外部环境也对生态缸的生态平衡有影响,E错误。
故选BCE。
种植模式
番茄植株不同部位烟粉虱成虫数量(头/叶)
烟粉虱若虫(头/叶)
天敌昆虫多样性指数
上部叶
中部叶
下部叶
番茄单作
23.7
4.2
1.8
17.5
1.2
番茄玫瑰邻作
1.9
0.7
0.6
2.3
3.2
生物种类
鱼甲
河虾
鱼乙
水蚤
消化道内食物组成
鱼乙、河虾
水蚤、小球藻
水蚤、河虾
小球藻
相关试卷
这是一份2024-2025学年高二生物上学期期末通关卷(黑吉辽蒙通用)生物试卷(解析版),共26页。试卷主要包含了单项选择题,内环境的理化性质主要包括温度等内容,欢迎下载使用。
这是一份2024-2025学年高二生物上学期期末通关卷(北京专用)生物试卷(解析版),共23页。试卷主要包含了选择题,艾滋病的致病原理等内容,欢迎下载使用。
这是一份2024-2025学年高二生物上学期期末通关卷(安徽专用)生物试卷(解析版),共22页。试卷主要包含了糖尿病,赤霉素等内容,欢迎下载使用。
相关试卷 更多
- 1.电子资料成功下载后不支持退换,如发现资料有内容错误问题请联系客服,如若属实,我们会补偿您的损失
- 2.压缩包下载后请先用软件解压,再使用对应软件打开;软件版本较低时请及时更新
- 3.资料下载成功后可在60天以内免费重复下载
免费领取教师福利 




.png)




