


云南省曲靖市会泽县2024-2025学年高二上学期期末生物试卷(解析版)
展开 这是一份云南省曲靖市会泽县2024-2025学年高二上学期期末生物试卷(解析版),共22页。试卷主要包含了本卷为试题卷, 脑源性神经营养因子, 一万多年前,某地区有许多湖泊等内容,欢迎下载使用。
注意事项:
1.答题前,考生务必用黑色碳素笔将自己的姓名、准考证号、考场号、座位号填写在答题卡上。
2.本卷为试题卷。考生必须在答题卡上解题作答。答案应书写在答题卡的相应位置上,在试题卷、草稿纸上作答无效。
3.考试结束后,将试题卷和答题卡一并交回。
一、选择题:本题共16小题,每小题3分,共48分。每小题只有一个选项符合题目要求。
1. 生命是自我复制的体系。有科学家推测,最早出现在简单生命体中的生物大分子应该既具备遗传信息载体功能又具备酶的催化功能,以下最符合该推测的物质是( )
A. 蛋白质B. RNAC. DNAD. 核苷酸
【答案】B
【分析】生命是自我复制的体系:三种生物大分子,只有RNA既具有信息载体功能又具有酶的催化功能。因此,推测RNA可能是生命起源中最早的生物大分子。核酶是具有催化作用的RNA。由RNA催化产生了蛋白质。
DNA代替了RNA的遗传信息功能:DNA双链比RNA单链稳定,DNA链中胸腺嘧啶代替了RNA链中的尿嘧啶,使之易于修复。
蛋白质取代了绝大部分RNA酶的功能,蛋白质化学结构的多样性与构象的多变性,与RNA相比,蛋白质能更为有效地催化多种生化反应,并提供更为复杂的细胞结构成分,逐渐演化成今天的细胞。
【详解】A、蛋白质主要功能是作为生物体的结构和功能分子,如酶、激素等,虽然蛋白质可以催化反应,但它们通常不具备遗传信息载体功能,A错误;
B、RNA分子既能够作为遗传信息的载体,如mRNA,也能够作为催化剂,如核酶,因此RNA符合科学家推测的既具备遗传信息载体功能又具备酶的催化功能的物质,B正确;
C、DNA是主要的遗传信息载体,但它通常不具备酶的催化功能,C错误;
D、核苷酸是构成核酸(DNA和RNA)的基本单位,它们本身不具备遗传信息载体功能,也不具备酶的催化功能,D错误。
故选B。
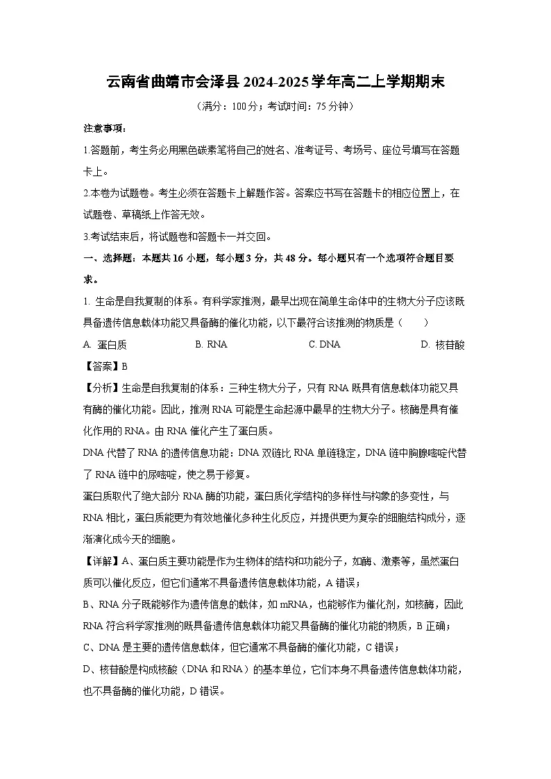
2. 下图是物质跨膜运输方式的示意图,数字Ⅰ~Ⅳ表示细胞膜上的相关结构或物质,字母a~e表示不同的跨膜运输方式,下列说法正确的是( )
A. ac两过程发生时,被运输的离子或分子需要与Ⅰ、Ⅱ结合
B. Ⅲ为糖蛋白,它与糖脂共同组成糖被,与细胞识别有关
C. 限制de两过程运输效率的因素均为载体蛋白的数量与能量
D. b过程发生时,Ⅳ也能体现一定的选择性
【答案】D
【分析】自由扩散的方向是从高浓度向低浓度,不需要载体和能量,常见的有水、CO2、O2、甘油、苯、酒精等;协助扩散的方向是从高浓度向低浓度,需要载体,不需要能量,如红细胞吸收葡萄糖;主动运输的方向是从低浓度向高浓度,需要载体和能量,常见的如小肠绒毛上皮细胞吸收氨基酸、葡萄糖,K+等。
【详解】A、由图可知,a过程消耗能量,为主动运输,需要载体蛋白,c过程是通过通道蛋白运输的协助扩散,分子或离子通过通道蛋白时,不需要与通道蛋白(Ⅱ)结合,A错误;
B、Ⅲ为糖蛋白,但糖被是指与蛋白质或磷脂结合的糖类分子,B错误;
C、d过程是由高浓度向低浓度运输,不消耗能量,因此限制d过程运输速率的因素不包含能量,C错误;
D、细胞膜两层磷脂分子的内部是疏水端,水溶性分子或离子不能自由通过,因此b过程表示的自由扩散也能体现细胞膜具有一定的选择性,D正确。
故选D。
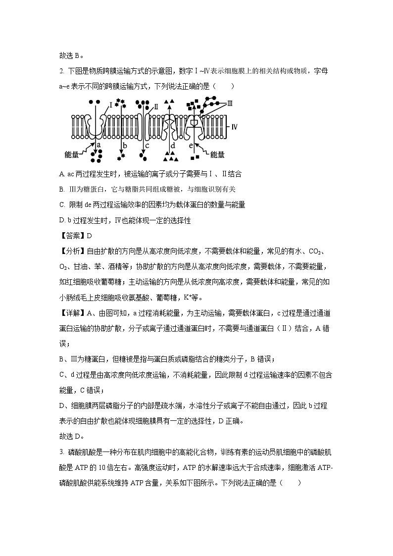
3. 磷酸肌酸是一种分布在肌肉细胞中的高能化合物,训练有素的运动员肌细胞中的磷酸肌酸是ATP的10倍左右。高强度运动时,ATP的水解速率远大于合成速率,细胞激活ATP-磷酸肌酸供能系统维持ATP含量,关系如下图所示。下列说法正确的是( )
A. 磷酸肌酸的水解属于吸能反应
B. 磷酸肌酸和ATP都是细胞内的直接能源物质
C. ATP-磷酸肌酸供能系统需要氧气参与
D. 由平原进入高原后可能会激活ATP-磷酸肌酸供能系统
【答案】D
【分析】ATP为细胞生命活动的直接能源物质,在细胞内含量很少,但是ATP与ADP的转化十分迅速,ATP来源与光合作用和呼吸作用,放能反应一般与ATP的合成相联系,吸能反应一般与ATP的水解相联系。
【详解】A、磷酸肌酸作为一种高能磷酸化合物能及时水解将磷酸基团转移给ADP再生ATP,ADP生成ATP需要消耗磷酸肌酸水解提供的能量,因此磷酸肌酸水解属于放能反应,A错误;
B、由题干信息可知,高强度运动时,骨骼肌细胞中的ATP含量不足时,需要磷酸肌酸水解将磷酸基团转移给ADP再生ATP,再由ATP为肌肉收缩供能,说明磷酸肌酸不可为肌肉收缩直接提供能量,B错误;
C、ATP-磷酸肌酸供能系统通过去磷酸化和磷酸化进行能量转换来供能,该过程不需要氧气的参与,C错误;
D、由平原进入高原后氧气变少,有氧呼吸减弱,产生的ATP减少,故可能会激活ATP—磷酸肌酸供能系统,D正确。
故选D。
4. 下图是人体骨骼肌细胞中进行的细胞呼吸过程,Ⅰ、Ⅱ代表发生的场所,①~③代表生理过程,甲是某种物质。下列叙述错误的是( )
A. 场所Ⅰ是细胞质基质,与众多细胞器共同构成细胞质
B. 若该细胞进行无氧呼吸,第二阶段反应物是甲和[H]
C. 场所Ⅱ产生的CO2输出细胞需要穿过两层生物膜
D. ③过程需要消耗①②过程产生的[H],并释放出大量能量
【答案】C
【分析】图中Ⅰ、Ⅱ分别表示细胞质基质、线粒体基质,①~③分别代表呼吸作用第一阶段、有氧呼吸第二阶段、有氧呼吸第三阶段。
【详解】A、 细胞呼吸的第一阶段(糖酵解)发生在细胞质基质中,其与众多细胞器共同构成细胞质,A正确;
B、在无氧呼吸的第二阶段,糖酵解产生的丙酮酸(甲)和[H]会被进一步转化为乳酸或乙醇,B正确;
C、场所Ⅱ应该是线粒体,CO2在线粒体基质中产生,然后穿过线粒体内膜和外膜进入细胞质,再穿过细胞膜输出细胞,因此,CO2需要穿过三层生物膜(线粒体内膜、外膜和细胞膜),而不是两层,C错误;
D、③过程应该是有氧呼吸的第三阶段(电子传递链和氧化磷酸化),该过程会消耗前两个阶段产生的[H],并释放大量能量,D正确。
故选C。
5. 下图是某个进行有性生殖的动物的处于不同分裂时期的细胞示意图,下列相关叙述正确的是( )
A. 细胞A有4对同源染色体,4个染色体组
B. 等位基因的分离只会发生在细胞B对应的时期
C. 细胞C中有2个四分体,4条染色体,8个核DNA分子
D. 该动物是雌性,细胞D的名称是第一极体
【答案】A
【分析】分析图示可知,A细胞处于有丝分裂后期,B细胞处于减数第一次分裂后期,且细胞质均等分裂,说明该动物为雄性,C为有丝分裂中期,D细胞处于减数第二次分裂后期。
【详解】A、A细胞含有同源染色体,着丝粒已经分裂,处于有丝分裂后期,有4对同源染色体,4个染色体组,A正确;
B、B细胞同源染色体正在分离,处于减数第一次分裂后期,同源染色体上的等位基因分离发生在减数第一次分裂后期,若由于基因突变或交叉互换导致姐妹染色单体上也出现等位基因,则等位基因的分离也可发生在减数第二次分裂后期,B错误;
C、C细胞内含有同源染色体,所有染色体都排列在赤道板中央,为有丝分裂中期,不含四分体,C错误;
D、B细胞处于减数第一次分裂后期,且细胞质均等分裂,说明该动物为雄性,D为次级精母细胞,D错误。
故选A。
6. 多位科学家经过正确的选材、严谨的实验和科学的研究思路,最终证明了DNA是主要的遗传物质。下列相关说法叙述正确的是( )
A. 格里菲思的肺炎链球菌体内转化实验证明了R型细菌可以转化成S型细菌
B. 艾弗里在证明DNA是遗传物质的实验中,自变量的控制利用了“加法原理”
C. 噬菌体浸染细菌的实验中,可以将35S和32P标记的噬菌体混合后侵染大肠杆菌
D. 烟草花叶病毒侵染烟草的实验思路与赫尔希、蔡司的实验思路完全不同
【答案】A
【分析】格里菲思实验证明S型细菌中存在某种转化因子,能将R型细菌转化为S型细菌,但并没有证明转化因子是DNA。艾弗里实验、赫尔希和蔡斯实验均证明了DNA是遗传物质。
【详解】A、格里菲思通过肺炎链球菌的体内转化实验,得出S型细菌中存在某种转化因子,能将R型细菌转化成S型细菌,A正确;
B、艾弗里的肺炎链球菌体外转化实验从控制自变量的角度,实验的基本思路是:依据自变量中的“减法原理”,在每个实验组S型细菌的细胞提取液中特异性的添加一种酶,去除其中的某种物质,B错误;
C、该实验只能检测放射性有无,不能区分是哪种物质的放射性,因此不能将35S和32P标记的噬菌体混合后侵染大肠杆菌,C错误;
D、烟草花叶病毒侵染烟草实验与赫尔希、蔡斯的实验思路是相同的,都是设法将蛋白质和核酸分开,单独观察它们的作用,D错误。
故选A。
7. 脑源性神经营养因子(BDNF)由两条肽链构成,能够促进和维持中枢神经系统正常的生长发育。若BDNF基因表达受阻,则会导致精神分裂症。下图表示BDNF基因的表达及调控过程。下列相关叙述正确的是( )
A. 甲过程发生在细胞核中,需要DNA聚合酶催化
B. 乙过程中A与B之间的碱基配对形式有四种
C. miRNA-195通过阻止BDNF基因转录来调控其表达
D. 精神分裂症患者与正常人相比,患者的丙过程将更强
【答案】D
【分析】转录过程由RNA聚合酶催化进行,以DNA为模板,产物为RNA。RNA聚合酶沿着一段DNA移动,留下新合成的RNA链。翻译是以mRNA为模板合成蛋白质的过程,场所在核糖体。
【详解】A、甲过程为转录,主要发生在细胞核中,需要RNA聚合酶催化,A错误;
B、乙过程为翻译,A为mRNA,B为翻译形成的肽链,肽链不含碱基,因此A和B之间不能发生碱基配对,B错误;
C、结合图示可以看出,图中miRNA-195可与甲过程形成的mRNA结合形成双链,从而抑制翻译过程,进而可能诱发精神分裂症,因此精神分裂症患者与正常人相比,患者的丙过程将更强,C错误;
D、脑源性神经营养因子(BDNF)由两条肽链构成,能够维持和促进中枢神经系统正常的生长发育。若BDNF基因表达受阻,则会导致精神分裂症。因此精神分裂症患者与正常人相比,丙过程增强,D正确。
故选D。
8. 一个基因的两种不同基因突变类型被发现后,研究人员将野生型基因(突变前基因)与突变后的两种基因(突变体1和突变体2)均进行了克隆,并分别在细胞中获得了三种基因表达的蛋白质,在通过相关技术处理及电泳后结果如下表,下列相关叙述正确的是( )
A. 突变体1和2发生基因突变的类型可能不同
B. 突变体1和2发生基因突变的位置可能相同
C. 突变体1发生的基因突变不会改变生物性状
D. 突变体2发生的基因突变不会改变其转录的mRNA的长度
【答案】B
【分析】由图可知,突变基因与正常基因等长,所以突变体的基因发生了碱基对的替换,突变体2突变后的蛋白质分子量变小,判断突变后mRNA上终止密码提前出现。
【详解】AB、由图可知,突变体1、2的突变基因与正常基因等长,所以与野生型相比,两种突变体的基因都是发生了碱基对的替换,但发生的位置可能相同,也可能不同,A错误、B正确;
C、突变体1蛋白质分子大小与野生型蛋白质分子大小相同,但氨基酸序列可能不同,即两种蛋白质的结构可能不同,因此突变体1发生的基因突变可能会改变生物性状,C错误;
D、与野生型相比,突变体2蛋白质分子量变小,判断突变后mRNA上终止密码提前出现,蛋白质翻译过程提前终止,即突变体2发生的基因突变会导致其转录的mRNA的长度变短,D错误。
故选B。
9. 一万多年前,某地区有许多湖泊(A、B、C、D),湖泊之间通过纵横交错的溪流连结起来,但随着气候逐渐干旱,在一万多年后小溪流消失,湖中的鱼形态差异也变得明显。下列叙述正确的是( )
A. 溪流消失前,该地区四个湖泊里的所有鱼类构成一个群落
B. 溪流消失后,该地区四个湖泊里的同种鱼类之间出现了生殖隔离
C. 随着小溪流的消失,某种鱼类的基因库逐渐从一个变成四个
D. 湖中的鱼形态差异也变得明显是基因定向突变的结果
【答案】C
【分析】现代生物进化理论认为:生物进化的单位是种群,种群是一定区域内的同种生物的全部个体,种群中所有个体的全部基因叫基因库;突变和基因重组为生物进化提供原材料,自然选择决定生物进化的方向,生物进化的实质是种群基因频率改变;隔离是新物种形成的必要条件。
【详解】A、群落是指在一定区域内所有生物种群的集合,而题目中并没有提到湖泊中的所有生物,只是提到了鱼类,A错误;
B、题目中并没有提到鱼类之间出现了生殖隔离,只是提到了鱼类的形态差异变得明显,B错误;
C、随着溪流的消失,湖泊之间的鱼类无法再通过溪流进行基因交流,导致每个湖泊中的鱼类基因库逐渐独立,最终形成四个不同的基因库,C正确;
D、形态差异的明显化并不一定是基因定向突变的结果,可能是由于自然选择、遗传漂变等多种因素共同作用的结果,D错误。
故选C。
10. 如图表示正常人体细胞与外界环境进行物质交换的过程,下列叙述正确的是( )
A. 细胞外液由图中①②③构成,DNA聚合酶属于细胞外液成分
B. 肾小球肾炎会直接导致②的蛋白质含量降低,进而出现组织水肿
C. 组织细胞、①、③三者的渗透压应近似相等
D. 正常机体通过调节作用,使AB等系统协调活动,共同维持内环境绝对稳定状态叫做稳态
【答案】C
【分析】据图分析:①为血浆,②为组织液,③为淋巴液,共同组成了内环境,内环境是多细胞生物的组织细胞与外界进行物质交换的媒介。A为循环系统,B为泌尿系统。
【详解】A、根据组织液可单向形成淋巴液,淋巴单向进入血浆,可知①为血浆,②为组织液,③为淋巴液,①②③共同构成细胞生存的液体环境,即细胞外液,DNA聚合酶存在细胞内,不在内环境中,A错误;
B、肾小球肾炎会导致血浆蛋白被过滤到肾小囊内,由于肾小管和集合管不能重吸收血浆蛋白,因此会导致①血浆的蛋白质含量降低,水分子进入组织液增加,进而出现组织水肿,B错误;
C、①为血浆,③为淋巴液,组织细胞、①、③三者的渗透压应近似相等,才能保证细胞能维持正常的形态和功能,C正确;
D、A为循环系统,B为泌尿系统,内环境的稳态是相对稳定的状态,不是绝对稳定状态,D错误。
故选C。
11. 在全球范围内约有4亿6000万人患有糖尿病。在成人当中大约每11个人就有1个人患有糖尿病。根据其成因不同,研究人员通常将其归为两种类型:1型糖尿病病因通常是胰岛素产生不足引起的;2型糖尿病病因通常是胰岛素受体异常,胰岛素部分或完全失去对靶细胞的调控能力。在一项研究中,测量了一些志愿者的血糖和胰岛素水平,结果如下图所示。下列相关叙述错误的是( )
A. 志愿者1的内环境可能处于相对稳定的状态
B. 志愿者2可能患有自身免疫病
C. 志愿者3交感神经兴奋时,可以促进胰岛B细胞分泌胰岛素
D. 志愿者4最可能患有2型糖尿病
【答案】C
【分析】由题意可知,1型糖尿病病因通常是胰岛素产生不足引起的;2型糖尿病病因通常是胰岛素受体异常,胰岛素部分或完全失去对靶细胞的调控能力,所以1型糖尿病胰岛素浓度相对较低,2型糖尿病胰岛素浓度正常、甚至相对较高,二者的共同点是血糖浓度都高于正常范围。
【详解】A、由图可知,志愿者1的血糖浓度和胰岛素水平在正常范围,所以其内环境可能处于相对稳定的状态,A正确;
B、志愿者2血糖浓度相对较高,而胰岛素水平相对较低,可能患有自身免疫病,胰岛B细胞受损,导致胰岛素分泌不足,B正确;
C、交感神经兴奋通常会抑制胰岛素的分泌,C错误;
D、志愿者4胰岛素水平较正常水平高,且血糖浓度也较正常水平高,可能患有2型糖尿病,导致胰岛素不能正常发挥作用,D正确。
故选C。
12. 下图表示人体内某些淋巴细胞的分化和免疫过程,X、Y表示物质,数字①~⑥表示过程,字母a~e表示细胞。下列相关叙述正确的是( )
A. a细胞表面的特定分子发生变化并与b结合,是激活b的第一个信号
B. c再次接受相同X的刺激会通过④⑤过程迅速产生更强的免疫反应
C. e可以特异性识别抗原,也可以参与非特异性免疫
D. Y的化学本质是蛋白质,可以通过与X结合裂解X
【答案】B
【分析】图中①②表示抗原的摄取、处理、呈递,③表示B细胞增殖、分化为记忆细胞和浆细胞,④表示记忆细胞分化为浆细胞,⑤表示浆细胞分泌抗体,⑥表示抗原、抗体特异性结合。a-e依次表示辅助性T细胞、B细胞、记忆细胞、浆细胞、抗原呈递细胞。
【详解】A、a辅助性T细胞表面的特定分子发生变化并与bB细胞结合,是激活b的第二个信号,A错误;
B、c记忆细胞再次接受相同X抗原的刺激会通过④记忆细胞分化为浆细胞⑤浆细胞分泌大量抗体的过程迅速产生更强的免疫反应,B正确;
C、e抗原呈递细胞可以识别抗原,但不具有特异性,也可以参与非特异性免疫,C错误;
D、Y抗体的化学本质是蛋白质,可以通过与X抗原结合使其沉淀,最后由吞噬细胞将其吞噬,D错误。
故选B。
13. 过氧化物酶(POD)是植物体内普遍存在用以清除细胞内的H2O2的保护酶。油菜素内酯被认定为第六类植物激素,具有促进茎叶细胞扩展、促进种子萌发、提高抗逆性的功能。为了研究油菜素内酯对于冷胁迫下POD活性的影响,研究人员用两种不同品系多株长势相似的香蕉幼苗进行了相关实验,得出如下图结果,下列相关叙述错误的是( )
A. 本实验中自变量是油菜素内酯浓度和幼苗品系
B. 对低温胁迫的高杆品系而言,油菜素内酯浓度超过0.9mg/L会抑制POD活性
C. 油菜素内酯与赤霉素在调节种子萌发方面具有协同作用
D. 油菜素内酯可能可以提高香蕉幼苗细胞内结合水与自由水的比例
【答案】B
【分析】赤霉素的合成部位为幼芽、幼根和未成熟的种子,主要作用:促进细胞伸长,从而引起植株增高;促进细胞分裂与分化;促进种子萌发、开花和果实发育。
【详解】A、由图可知,本实验中自变量是油菜素内酯浓度和幼苗品系,因变量为过氧化物酶(POD)活性,A正确;
B、与油菜素内酯浓度为0时相比,油菜素内酯浓度超过0.9mg/L的一定浓度范围内,高杆品系的过氧化物酶(POD)活性仍高于油菜素内酯浓度为0时,因此仍表现了促进作用,B错误;
C、油菜素内酯具有促进茎叶细胞扩展、促进种子萌发、提高抗逆性的功能,赤霉素可促进种子萌发,因此油菜素内酯与赤霉素在调节种子萌发方面具有协同作用,C正确;
D、油菜素内酯具有提高抗逆性的功能,而结合水与自由水的比值降低时,抗逆性增强,因此油菜素内酯可能可以提高香蕉幼苗细胞内结合水与自由水的比例,D正确。
故选B。
14. 不同生物种群对于不同环境适应策略是不同的,生态学家据此将种群大体分为r-对策生物和K-对策生物。r-对策生物通常繁殖能力强但存活率低,更适应多变的环境,其数量基本处于远低于K值的水平;K-对策生物通常繁殖能力弱但存活率高,更适应稳定的环境,其数量相对更加容易稳定在K值附近。下图是两类对策的生物种群在某种类型群落演替中的种群数量相对比例变化情况,下列相关叙述错误的是( )
A. 图中所示演替类型为次生演替
B. 大熊猫、东北豹属于K-对策生物
C. 图中A曲线对应种群的数量更易受到密度制约因素的影响
D. 图中B曲线对应种群的数量在环境剧烈变化后可能会下降
【答案】A
【分析】根据题干描述,r-对策生物和K-对策生物的特征如下:r-对策生物:繁殖能力强,存活率低,适应多变环境,数量通常远低于K值。K-对策生物:繁殖能力弱,存活率高,适应稳定环境,数量容易稳定在K值附近。
【详解】A、题干没有明确说明演替类型,因此无法直接判断是否正确,A错误;
B、由题意可知,K-对策生物:繁殖能力弱,存活率高,适应稳定环境,数量容易稳定在K值附近,大熊猫和东北豹是典型的K-对策生物,繁殖能力弱但存活率高,适应稳定环境,B正确;
C、通常K-对策生物更容易受到密度制约因素的影响,因为它们数量接近K值,资源竞争激烈,A曲线随演替的进行,在种群的相对比例减小较大,说明受密度制约因素影响较大,可代表K-对策生物,C正确;
D、r-对策生物适应多变环境,图中B曲线可代表r-对策生物,但环境剧烈变化时数量可能会下降,D正确。
故选A。
15. 圆褐固氮菌是一种代谢类型与根瘤菌相同,但却不需要和植物共生的独立固氮细菌,它不仅能独立的将空气中的氮气转化为氨继而被其他微生物转化为铵盐或硝酸盐为植物所用,还能为植物提供生长素调控植物生长。下列关于该生物的叙述正确的是( )
A. 圆褐固氮菌可遗传的变异来源于突变和基因重组
B. 圆褐固氮菌合成的生长素属于植物激素
C. 圆褐固氮菌属于生态系统成分中的生产者
D. 圆褐固氮菌为植物提供的铵盐或硝酸盐中的N可用于合成叶绿素
【答案】D
【分析】生产者属于自养生物,包括能进行光合作用的自养生物和能进行化能合成的自养生物。
【详解】A、圆褐固氮菌为原核生物,不能进行减数分裂,因此不能发生基因重组,A错误;
B、植物激素是植物体内合成的,圆褐固氮菌合成的生长素不属于植物激素,B错误;
C、圆褐固氮菌代谢类型与根瘤菌相同,属于异养生物,因此不属于生产者,C错误;
D、叶绿素含有N,圆褐固氮菌为植物提供的铵盐或硝酸盐中的N可用于合成叶绿素,D正确。
故选D。
16. 下图是河流生态系统受到生活污水(含大量有机物)轻度污染后的净化过程示意图。下列相关叙述错误的是( )
A. 流经该生态系统的总能量大于藻类等生产者固定的太阳能
B. AB段伴随含碳有机物被大量分解,NH等无机盐离子逐渐增加
C. BC段藻类利用污水中有机物使其数量上升
D. 若要提高该生态系统的稳定性可能需要控制对该生态系统的干扰强度
【答案】C
【分析】生态系统具有一定的自我调节能力,自我调节能力的基础是负反馈调节,生态系统的自我调节能力是由一定限度的。提高生态系统的稳定性,一方面要控制对生态系统的干扰程度,对生态系统的利用不能超过生态系统的自我调节能力,另一方面,对人类利用强度较大的生态系统,应实施相应的物质、能量投入,保证生态系统内部结构与功能的协调
【详解】A、流入该生态系统的能量来自生产者固定的太阳能与污水中的有机物,大于藻类等生产者固定的太阳能,A正确;
B、据图分析可知,AB段有机物被细菌等分解者分解,NH4+等无机盐离子逐渐增加,B正确;
C、藻类不能直接利用有机物,C错误;
D、提高生态系统的稳定性,一方面要控制对生态系统的干扰程度,对生态系统的利用不能超过生态系统的自我调节能力,另一方面,对人类利用强度较大的生态系统,应实施相应的物质、能量投入,保证生态系统内部结构与功能的协调,D正确。
故选C。
二、非选择题:本题共5小题,共52分。
17. 酶在生产生活中发挥着重要的作用,某科研小组通过实验研究了酶的作用机理及不同类型抑制剂对酶活性的影响,图1表示科研小组构建的酶作用机理模型;图2是不同类型抑制剂对于酶活性的影响。据图回答问题:
(1)图1中物质a的化学本质是________,除图1模型体现出的酶的特性外,酶另外两个特性是①________;②________。
(2)当底物浓度超过S2,限制图2中曲线①对应的酶促反应速率的因素可能有________。(请列举出两个)
(3)图2中抑制剂Ⅰ对应图3中模型________(选填“A”或“B”)中的抑制剂,理由是________。
【答案】(1)①. 蛋白质或RNA ②. 高效性 ③. 作用条件温和
(2)酶的数量和活性、温度、pH
(3)①. A ②. 由图2可知,抑制剂Ⅰ对酶促反应速率的影响可随底物浓度的增大而减小,对应图3中的模型A,图3中模型A抑制剂与底物竞争酶的活性部位,说明是竞争性抑制剂
【分析】图1中物质a在反应前后数量和本质不变,说明物质a是酶,该图可体现酶的专一性。限制图2中曲线①对应的酶促反应速率的因素可能有酶的数量和活性、温度、pH等。图3中模型A抑制剂与底物竞争酶的活性部位,而模型B通过与酶结合,改变酶的结构,为非竞争性抑制剂
【小问1详解】图1中物质a在反应前后数量和本质不变,说明物质a是酶,其化学本质是蛋白质或RNA。图示体现了酶的专一性,除此外,酶还有高效性和作用条件温和两个特性。
【小问2详解】底物浓度、酶的数量和活性、温度、pH等会影响酶促反应速率,当底物浓度超过S2,限制图2中曲线①对应的酶促反应速率的因素可能有酶的数量和活性、温度、pH等。
【小问3详解】由图2可知,抑制剂Ⅰ对酶促反应速率的影响可随底物浓度的增大而减小,说明抑制剂Ⅰ为竞争性抑制剂,对应图3中的模型A,图3中模型A抑制剂与底物竞争酶的活性部位,而模型B通过与酶结合,改变酶的结构,为非竞争性抑制剂。
18. 光合作用是绿色植物生长发育的能量来源和物质基础,图1是某植物光合作用过程示意图,①~③表示物质,图2表示该植物在最适温度、不同光照强度下净光合作用速率(用CO2吸收速率表示)的变化,净光合作用速率是指总光合作用速率与呼吸作用速率之差。分析图示,回答下列问题:
(1)图1中阶段Ⅰ完成的能量转化为____,阶段Ⅱ完成的场所是______。
(2)据图1分析,当环境中②突然减少,③含量短时间内会_______(填“增多”、“减少”或“不变”),①含量短时间内会_______(填“增多”、“减少”或“不变”)。
(3)图2中B点时该植物总光合速率为_______mg/h·cm2,当环境中Mg2+含量突然下降,C点的移动方向是________。
(4)研究发现,绿硫细菌缺乏处理氧自由基的酶,可进行不产氧的光合作用,以避免氧气产生的氧自由基对自身的伤害。图3是绿硫细菌光反应过程的示意图,据图回答下列问题:
图中反应过程与高等植物光反应过程的主要区别是________,请结合题干信息分析,这种区别对绿硫细菌的意义是________。
【答案】(1)①. 光能转化为化学能 ②. 叶绿体基质
(2)①. 增多 ②. 不变
(3)①. 0 ②. 向左下方移动
(4)①. 绿硫细菌的光反应不产生氧气 ②. 避免氧自由基对细菌的伤害
【分析】图1中①表示NADPH,②表示CO2,③表示C5,阶段Ⅰ表示光反应、阶段Ⅱ表示暗反应。
图2表示光照强度对植物体净光合速率的影响,其中A点由于没有光照,所以只进行细胞呼吸,B点为光的补偿点,此点表示光合速率等于呼吸速率,C点对应的光照强度为光饱和点,此时净光合速率最大。
【小问1详解】图1中阶段Ⅰ是光合作用的光反应阶段,主要完成光能向化学能的转化,即光能转化为ATP和NADPH中的化学能。阶段Ⅱ是暗反应阶段,主要在叶绿体基质中进行,利用光反应产生的ATP和NADPH将CO2固定产生的C3还原为为有机物。
【小问2详解】根据图1,②是CO2,③是C5。当环境中CO2突然减少,CO2的固定减弱,C5的消耗降低,但光反应不变,C3的还原正常进行,即C5的来源不变,去路减少,因此③含量会增加。而①是NADPH,由于光合强度不变,光反应速率不变,短时间内①的含量不变。
【小问3详解】由图2可知,B点的净光合速率为0。当环境中Mg2+含量突然下降,Mg2+是叶绿素的组成元素,叶绿素含量减少会导致光合作用速率下降,光饱和点减小,所以C点向左下方移动。
【小问4详解】由题意可知,绿硫细菌缺乏处理氧自由基的酶,可进行不产氧的光合作用,绿硫细菌的光反应过程与高等植物的主要区别在于绿硫细菌不产生氧气。这种区别使得绿硫细菌能够避免氧气产生的氧自由基对自身的伤害,从而在无氧环境中生存。
19. 慢性痛是一种临床表现为疼痛会引发如抑郁等负面情绪,而负面情绪又会反过来加剧疼痛感的疾病。其中负面情绪反向调控疼痛感的机制一直不清晰。近期我国西安交大的研究人员首次通过实验发现了痛觉信息处理中枢(ACC)与情感中枢(VTA)之间存在一个重要的神经闭环(模型如下图),这为治疗慢性痛提供了重要思路。以下为部分相关实验及结果,其中①②③为三个神经元,①③分别释放兴奋性神经递质和抑制性神经递质:
实验一:检测慢性痛模型小鼠的③号神经元发现其兴奋性降低,且其神经递质分泌减少。
实验二:激活慢性痛模型小鼠的③号神经元能有效缓解慢性痛及负面情绪。
实验三:抑制慢性痛模型小鼠的①号神经元能有效缓解慢性痛及负面情绪。
(1)构成神经系统的除了题中所示的一类细胞,还有另一类细胞—________细胞,其作用是________(至少写出两个)。
(2)分析题中信息及模型可知,②号神经元释放________(填“兴奋性”或“抑制性”)神经递质,其调节③号神经元生命活动的过程体现了细胞膜________的功能。
(3)图中所示的ACC与VTA之间通过相关神经元相互影响的机制属于________(填“正反馈”或“负反馈”)调节,从三个神经元之间的关系角度分析,你做出此判断的理由是:当疼痛导致①号神经元兴奋________。
【答案】(1)①. 神经胶质 ②. 保护、修复、营养和修复神经元
(2)①.兴奋性 ②. 进行细胞间信息交流
(3)①. 负反馈 ②. ①释放兴奋性递质导致②兴奋,②释放的兴奋性递质使③兴奋并产生抑制性递质,③抑制①的兴奋
【分析】神经系统的结构和功能单位是神经元,神经系统由脑、脊髓和它们所发出的神经所组成,主要包括中枢神经系统和外周神经系统。
【小问1详解】图示为构成神经系统的神经元细胞之间的联系,除神经元细胞外,神经系统中还包括神经胶质细胞,具有支持、保护、营养和修复神经元等多种功能。
【小问2详解】已知①②③为三个神经元,①③分别释放兴奋性神经递质和抑制性神经递质,结合实验一、二、三的结果可知①释放的兴奋性递质使②兴奋,②释放的兴奋性递质使③兴奋并产生抑制性递质,即②号神经元释放兴奋性神经递质。③号神经元能接受②号神经元的信号,同时可将信息传递到①号神经元,因此体现了细胞膜具有进行细胞间信息交流的功能。
【小问3详解】结合(2)的分析可知,当疼痛导致①号神经元兴奋时,①产生的兴奋性递质可导致②兴奋,②释放的兴奋性递质会导致③兴奋,③产生抑制性递质可抑制①兴奋,因此图中所示的ACC与VTA之间通过相关神经元相互影响的机制属于负反馈调节。
20. 互花米草是多年生的单子叶草本植物,原产于美洲的大西洋沿岸,因根系发达,对促淤保滩和堤岸防护具有一定作用。互花米草引进我国后,在我国沿海及河口滩涂迅速繁殖扩张成为入侵物种,给我国沿海经济和生态带来了巨大灾难。
(1)使用样方法调查互花米草种群密度,对一个样方内的互花米草进行计数时易产生误差的原因是________。研究互花米草的生态位,除了要研究种群密度,还需要研究________。(答出2点)
(2)芦苇是分布于我国滨海湿地的一种本土植物,与互花米草具有相似的生态位,研究人员对海岸的湿地进行调查,在每块湿地随机等距取样选取3~5个取样点,采集植物和土壤样本,测定相关数据,结果如下图。
据图分析互花米草成功入侵的原因是________。
(3)引种互花米草进行生态工程建设却带来严重的生态入侵,从生态工程所遵循的基本原理来看,主要是未能遵循________原理,为抑制互花米草扩张,研究人员引入麦角菌,该菌能够感染互花米草的花部,从而降低其种子的产生量,该措施属于________防治。引入麦角菌进行防治前,必须考虑可能产生的弊端:________(答出1点)。
【答案】(1)①. 互花米草分布不均匀,一个样方内的数量不具有代表性 ②. 出现频率、植株高度及种间关系等
(2)随土壤盐度上升,互花米草比芦苇叶面积下降幅度小,说明互花米草具有更强的耐盐能力
(3)①. 协调 ②. 生物 ③. 麦角菌是否会造成新的生物入侵;麦角菌是否会造成本地生物致病等
【分析】群落中每种生物都占据相对稳定的生态位,这是群落中物种之间、生物与环境之间协同进化的结果。
【小问1详解】使用样方法调查互花米草种群密度时,需要调查多个样方内的种群密度再求所有样方内种群密度的平均值,若对一个样方内的互花米草进行计数,可能会因为互花米草分布不均匀而导致产生误差。研究植物的生态位要研究它们在研究区域内的出现频率、种群密度、植株高度等特征,以及它与其他物种的关系等。
【小问2详解】由图可知,随土壤盐度的波动,互花米草叶面积变化不大,但对芦苇叶面积的影响较大,说明互花米草具有更强的耐盐能力,而土壤含水量对二者叶面积均有较大影响,因而可推测互花米草受盐度波动影响较小是成功入侵的主要原因。
【小问3详解】考虑生物对环境的适应性以及环境容纳量属于生态工程的协调原理,因此引种互花米草进行生态工程建设却带来严重的生态入侵,从生态工程所遵循的基本原理来看,主要是未能遵循协调原理,由于麦角菌能够感染互花米草的花部,从而降低其种子的产生量,因此该措施属于生物防治。引入麦角菌进行防治前,必须考虑麦角菌是否能适应本地的环境存活;麦角菌会不会破坏环境造成新的生物入侵;麦角菌会不会造成本地生物致病等。
21. 某二倍体植物宽叶(D)对窄叶(d)为显性,红花(R)对白花(r)为显性。现有一双杂合植株自交,F1中宽叶红花:宽叶白花:窄叶红花:窄叶白花=3:3:1:1.已知该植株某基因所在染色体发生片段缺失(缺失片段不含该基因),导致其中一种类型配子致死(不确定是雄配子还是雌配子),不考虑基因突变和染色体片段互换。请回答下列问题:
(1)题中双杂合植株染色体与基因的关系符合图中的________(选填其中之一)。
(2)F1中含有片段缺失染色体的植株所占比例为________。
(3)请利用该双杂合植株和各种正常植株设计杂交实验,探究其致死的是雄配子还是雌配子。实验思路:________。预期结果和结论:_______。
(4)如图为基因R编码蛋白质的前3个氨基酸的DNA序列,起始密码子均为AUG。正常情况下,基因R在细胞中最多________个,其转录时RNA聚合酶识别和结合的位点位于图示的________(填“左”或“右”)侧。
【答案】(1)C
(2)1/2
(3)①. 让该双杂合子与窄叶白花个体进行正反交,统计子代表型和分离比 ②. 该双杂合子为母本时,与窄叶白花的正常植株杂交后代为宽叶白花∶窄叶白花=1∶1,而该双杂合子为父本时,与窄叶白花的正常植株杂交后代为宽叶白花∶窄叶白花∶宽叶红花∶窄叶红花=1∶1∶1∶1,说明致死的是含有R的雌配子,同理若该双杂合子为父本时,与窄叶白花的正常植株杂交后代为宽叶白花∶窄叶白花=1∶1,而该双杂合子为母本时,与窄叶白花的正常植株杂交后代为宽叶白花∶窄叶白花∶宽叶红花∶窄叶红花=1∶1∶1∶1,说明致死的是含有R的雄配子。
(4)①. 4或四 ②. 右
【分析】基因分离定律和自由组合定律的实质:进行有性生殖的生物在进行减数分裂产生配子的过程中,位于同源染色体上的等位基因随同源染色体分离而分离,分别进入不同的配子中,随配子独立遗传给后代,同时位于非同源染色体上的非等位基因进行自由组合。
【小问1详解】已知该植株某基因所在染色体发生片段缺失(缺失片段不含该基因),导致其中一种类型配子致死(不确定是雄配子还是雌配子)。根据双杂合子自交后代宽叶∶窄叶=3∶1,可知D和d所在染色体不存在缺失,根据子一代红花∶白花=1∶1,可知R基因所在的染色体存在缺失,导致含R基因的雌配子或雄配子致死,而另一性别的含R基因的配子可存活,因此题中双杂合植株染色体与基因的关系符合C图中情况。
【小问2详解】F1产生的雌(或雄)配子为Dr∶dr∶DR∶dR=1∶1∶1∶1,产生的雄(或雌)配子为Dr∶dr=1∶1,因此子一代含有片段缺失染色体的植株(即含有R的植株)占1/2×1=1/2。
【小问3详解】若要探究其致死的是雄配子还是雌配子,可选择该双杂合植株与窄叶白花的正常植株进行正反交,观察统计子代的表型和比例,若该双杂合植株做母本,假设含R基因的雌配子致死,雄配子不致死,则该双杂合植株产生的能存活的雌配子为Dr∶dr=1∶1,与窄叶白花的正常植株杂交,后代宽叶白花∶窄叶白花=1∶1,而该双杂合植株产生的能存活的雄配子为Dr∶dr∶DR∶dR=1∶1∶1∶1,与窄叶白花的正常植株杂交,后代宽叶白花∶窄叶白花∶宽叶红花∶窄叶红花=1∶1∶1∶1,同理若含R基因的雌配子不致死,雄配子致死,则该双杂合植株产生的能存活的雄配子为Dr∶dr=1∶1,与窄叶白花的正常植株杂交,后代宽叶白花∶窄叶白花=1∶1,而该双杂合植株产生的能存活的雌配子为Dr∶dr∶DR∶dR=1∶1∶1∶1,与窄叶白花的正常植株杂交,后代宽叶白花∶窄叶白花∶宽叶红花∶窄叶红花=1∶1∶1∶1。因此若该双杂合子为母本时,与窄叶白花的正常植株杂交后代为宽叶白花∶窄叶白花=1∶1,而该双杂合子为父本时,与窄叶白花的正常植株杂交后代为宽叶白花∶窄叶白花∶宽叶红花∶窄叶红花=1∶1∶1∶1,说明致死的是含有R的雌配子,同理若该双杂合子为父本时,与窄叶白花的正常植株杂交后代为宽叶白花∶窄叶白花=1∶1,而该双杂合子为母本时,与窄叶白花的正常植株杂交后代为宽叶白花∶窄叶白花∶宽叶红花∶窄叶红花=1∶1∶1∶1,说明致死的是含有R的雄配子。
【小问4详解】若生物体为含RR的纯合子,则细胞分裂过程中经过DNA复制后,细胞内最多出现四个R基因,由于起始密码子均为AUG,则基因的模板链上的碱基序列为TAC,因此据图可知,R基因上面一条链为模板链,TAC在右侧,因此其转录时RNA聚合酶识别和结合的位点位于图示的右侧。
被检测基因
基因长度(bp)
表达蛋白的相对分子质量
野生型
28147
6000
突变体1
28147
6000
突变体2
28147
3000
相关试卷
这是一份云南省曲靖市会泽县2024-2025学年高二上学期期末生物试卷(解析版),共22页。试卷主要包含了本卷为试题卷, 脑源性神经营养因子, 一万多年前,某地区有许多湖泊等内容,欢迎下载使用。
这是一份云南省曲靖市会泽县2024-2025学年高一上学期期末生物试卷(解析版),共20页。试卷主要包含了选择题,非选择题等内容,欢迎下载使用。
这是一份云南省曲靖市会泽县2024-2025学年高二上学期期末生物试题,文件包含云南省曲靖市会泽县2024-2025学年高二上学期期末生物试题高二生物答题卡pdf、云南省曲靖市会泽县2024-2025学年高二上学期期末生物试题高二生物试卷pdf等2份试卷配套教学资源,其中试卷共10页, 欢迎下载使用。
相关试卷 更多
- 1.电子资料成功下载后不支持退换,如发现资料有内容错误问题请联系客服,如若属实,我们会补偿您的损失
- 2.压缩包下载后请先用软件解压,再使用对应软件打开;软件版本较低时请及时更新
- 3.资料下载成功后可在60天以内免费重复下载
免费领取教师福利 




.png)




