搜索
      上传资料 赚现金

      2025年中考道德与法治二轮专题复习:交往的品德 知识点+练习题(含答案)

      • 697.36 KB
      • 2025-04-30 00:19:11
      • 83
      • 1
      加入资料篮
      立即下载
      2025年中考道德与法治二轮专题复习:交往的品德 知识点+练习题(含答案)第1页
      1/10
      2025年中考道德与法治二轮专题复习:交往的品德 知识点+练习题(含答案)第2页
      2/10
      2025年中考道德与法治二轮专题复习:交往的品德 知识点+练习题(含答案)第3页
      3/10
      还剩7页未读, 继续阅读

      2025年中考道德与法治二轮专题复习:交往的品德 知识点+练习题(含答案)

      展开

      这是一份2025年中考道德与法治二轮专题复习:交往的品德 知识点+练习题(含答案),共10页。试卷主要包含了下列微行为与微解读匹配恰当的是,为了营造良好班风,七等内容,欢迎下载使用。
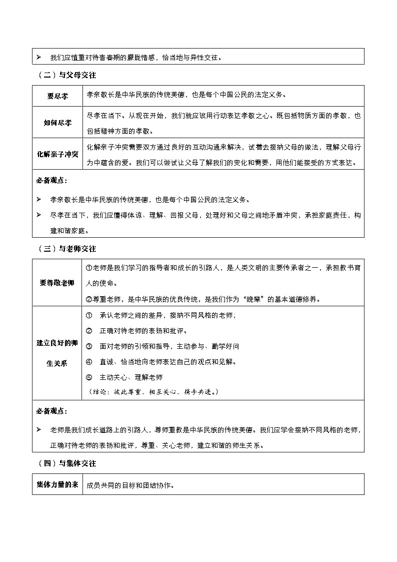
      (二)与父母交往
      (三)与老师交往
      (四)与集体交往
      (五)与社会交往
      交往的品德复习试题
      1.13岁的小梅在网上聊天时认识了一位网友,她经常和网友讲述自己的生活,畅谈自己的心里话。小梅沉浸其中,跟网友经常聊到凌晨一两点,并对网友越来越好奇,正巧对方发出邀请,想在周末和她见面。你给小梅的建议是( )
      ①网上交友要学会理性辨别、慎重选择 ②网上交友要增强自我保护的意识
      ③要利用网上交友优势,争取尽快见面 ④避免沉迷网络,影响学习和生活
      A.①②③B.①②④C.①③④D.②③④
      2.下列是道德与法治课堂学习的某个环节:
      以上同学们的发言要点符合任务要求的是( )
      A.①② B.①④ C.②③ D.③④
      3.2024年巴黎奥运会女子单人10米跳台决赛,中国选手全红婵、陈芋汐包揽金银牌,赛后,两人紧紧相拥。她们是赛场上的竞争对手,也是相惜的朋友。在对待竞争和友谊的关系上,下列认识正确的是( )
      ①真正的朋友要避免竞争,要讲究原则 ②竞争就是要不留情面
      ③竞争并不必然伤害友谊,要正视竞争 ④竞争可以实现共同进步,要互相激励
      A.①②B.①④C.②③D.③④
      4.你陪我长大,我陪伴你变老!为了更好地照顾患有阿尔茨海默症的母亲,小金不顾旁人眼光,带着母亲去上班,在做好工作的同时对母亲悉心照料。小金用行动告诉我们( )
      ①爱在家人间,亲情难以割舍 ②孝亲敬长主要是在经济上供养父母
      ③孝亲敬长要对父母言听计从 ④尽孝在当下,用行动表达孝敬之心
      A.①②B.①④C.②③D.③④
      5.2025年2月10日,哈尔滨亚冬会速度滑冰男子短距离团体追逐决赛,由高亭宇、廉子文、宁忠岩组成的中国队配合默契,以1分19秒22的成绩夺得金牌。这让我们感受到( )
      ①美好集体是民主公正的 ②集体的建设需要每个人的智慧和力量
      ③美好集体是善于合作的 ④集体的力量来源于成员的共同目标和团结协作
      A.①②③B.①②④C.①③④D.②③④
      6.下列微行为与微解读匹配恰当的是( )
      A.①② B.①④ C.②③ D.③④
      7.刚升入初中时,性格内向的李阳总觉得自己身上毫无闪光点,融入不了新集体。加入班级篮球队后,他逐渐展现出在篮球方面的天赋。经过刻苦训练,他的传球精准度和投篮稳定性得到显著提升。在校级篮球比赛中,他带领球队逆转夺冠,并获评最佳球员。之后,李阳逐渐变得阳光开朗,还交到不少新朋友李阳的经历启示我们( )
      ①要不断激发自己的潜能,做更好的自己 ②集体生活可以培养我们人际交往的能力
      ③要学会欣然接受青春期的生理变化和思维发展 ④竞争并不必然伤害友谊,关键是对待竞争的态度
      A.①②B.①③C.②④D.③④
      8.为了营造良好班风,七(1)班同学坚持每天撰写班级日志。针对日志内容,下列“改善建议”最合理的是( )
      A.学会尊重他人 B.正确处理冲突 C.发掘生命力量 D.全面认识自我
      9.以下是某校同学交往情况调查统计表:
      针对上述信息反映出的问题,以下建议合理的是( )
      ①“敬人者,人恒敬之”,要培养敬业精神 ②“人无信则不立”,要以诚信安身立命
      ③“己所不欲,勿施于人”,要懂得换位思考 ④“尺有所短,寸有所长”,要学会欣赏他人
      A.①④ B.③④ C.②③ D.①②
      10.应急车道,是专门供工程救险、消防救援、医疗救护或民警执行紧急公务等处理应急事务车辆使用的车道,也被称为“生命通道”。我国法律明确规定侵占应急车道是违法行为,但在社会生活中,便占应急车道的现象却屡禁不止。面对这一现象,我们呼吁大家要( )
      ①提高文明素养,坚持生命至上 ②制定法律法规,维护公共利益
      ③增强安全意识,提升驾驶技能 ④自觉遵守规则,维护社会秩序
      A.①② B.①④ C.②③ D.③④
      11.当你遇到下列情况时,你的正确做法是什么?并简要说明理由
      (1)情境一:你的同学小白从小有些口吃,虽然学习成绩较好,但他总认为自己不如别人。
      正确做法:______________________________________________________________。
      理由:_____________________________________________________________________________________。
      (2)情境二:你的同学小明给小军起侮辱性绰号。
      正确做法:______________________________________________________________。
      理由:_____________________________________________________________________________________。
      (3)情境三:周末,班级组织到敬老院献爱心活动。
      正确做法:_____________________________________________________________。
      理由:_____________________________________________________________________________________。
      (4)情境四:在购买文具结账时,你发现收银员多找了你五元钱。
      正确做法:_____________________________________________________________。
      理由:_____________________________________________________________________________________。
      12.【回望成长】岁月如梭,三年的初中生活转眼即逝,在“回望成长”的主题班会上,小明与同学们分享了他中学生活的美好时光缩影。
      缩影一:认识自己
      小明在老师的指导下,设计并完成《发现自己调查问卷》,调查部分结果归类如表:
      结合小明的问卷调查结果,用所学知识回答下列问题:
      小明认识自己的途径有哪些?
      通过小明自己眼中的他,我们可以看到小明具有怎样的中华传统美德?
      小明的打算启示我们怎样才能做更好的自己?
      缩影二:编织梦想
      告别小学,满怀希望跨进中学校园,小明编织着新的梦想“将来做一名航天员,漫步太空”,并怀揣这个梦想,从这里起航、追梦。
      (4)你认为小明该如何追梦?
      缩影三:学会学习
      刚升入初中,小明担心自己的学习会跟不上。班主任孙老师告诉他:你不要着急,要学会自主学习,发现并保持(5)____________________________,掌握科学的(6)__________________________________。
      缩影四:珍视友谊
      真挚的友谊不会从天而降,需要用心培养,悉心呵护。小明在好友需要的时候及时予以帮助。这说明呵护友谊需要(7)_______________________________________。
      缩影五:小明看到老师们不仅要正常上课,还要做好学校的安全和卫生工作,保证我们的安全和健康。面对老师们的辛勤付出,小明应该(8)___________________________________________________________。
      参考答案
      友谊的特质
      友谊是一种亲密关系;平等的、双向的;是一种心灵的相遇。
      澄清对友谊的片面认识
      友谊不是一成不变的。竞争并不必然伤害友谊。友谊不能没有原则。
      呵护友谊的做法
      需要用心去关怀对方;学会尊重对方;学会正确处理冲突,掌握处理冲突的基本策略;学会正确对待交友中受到的伤害。
      慎重结交网友
      学会理性辨别、慎重选择。
      要有一定的自我保护意识。
      将网上的朋友转化为现实中的朋友,需要慎重。
      在网上交往过程中,我们要遵守法律、法规。
      要学会在现实中与同伴交往,增加真实而贴近的感受
      与异性交往的意义
      男女拥有各自性别优势,与异性交往可以取长补短,发展完善自己,也是我们成长的一个重要方面。
      与异性交往的正确做法
      做到内心坦荡、言谈得当、举止得体。
      面对与异性的朦胧情感
      要慎重对待,理智处理。
      必备观点:
      朋友见证了我们的成长历程,我们需要真诚的朋友。
      友谊是一种心灵的相遇/友谊是平等的、双向的/友谊不是一成不变的。
      竞争并不必然伤害友谊/友谊不能没有原则,我们要对朋友负责,对自己负责。
      我们应开放自己,主动建立和呵护友谊/关心朋友要把握好分寸。
      我们应慎重结交网友,学会在现实中与同伴交往,增加真实而贴近的感受。
      我们应慎重对待青春期的朦胧情感,恰当地与异性交往。
      要尽孝
      孝亲敬长是中华民族的传统美德,也是每个中国公民的法定义务。
      如何尽孝
      尽孝在当下。从现在开始,我们就应该用行动表达孝敬之心。既包括物质方面的孝敬,也包括精神方面的孝敬。
      化解亲子冲突
      化解亲子冲突需要双方通过良好的互动沟通来解决,试着去接纳父母的做法,理解父母行为中蕴含的爱。我们可以尝试让父母了解我们的变化和需要,用他们能接受的方式表达。
      必备观点:
      孝亲敬长是中华民族的传统美德,也是每个中国公民的法定义务。
      尽孝在当下,我们应懂得体谅、理解、回报父母,处理好和父母之间地矛盾冲突,承担家庭责任,构建和谐家庭。
      要尊敬老师
      ①老师是我们学习的指导者和成长的引路人,是人类文明的主要传承者之一,承担教书育人的使命。
      ②尊重老师,是中华民族的优良传统,是我们作为“晚辈”的基本道德修养。
      建立良好的师生关系
      承认老师之间的差异,接纳不同风格的老师;
      正确对待老师的表扬和批评。
      面对老师的引领和指导,主动参与、勤学好问
      真诚、恰当地向老师表达自己的观点和见解。
      主动关心、理解老师
      (结论:彼此尊重、相互关心、携手共进。)
      必备观点:
      老师是我们成长道路上的引路人,尊师重教是中华民族的传统美德。我们应学会接纳不同风格的老师,正确对待老师的表扬和批评,尊重、关心老师,建立和谐的师生关系。
      集体力量的来源
      成员共同的目标和团结协作。
      集体对我们成长的作用
      个人在集体中涵养品格、发展个性。
      有助于我们获得安全感和自信心。
      有助于我们学习他人的经验,扩大视野,健健康成长。
      个人如何对待集体
      ①个人意愿服从集体规则,处理好个人意愿与集体规则的关系;
      ②坚持集体主义,处理好个人利益和集体利益的关系;
      ③主动参与集体生活,积极承担责任,共建美好集体。
      美好集体的特征
      ①是民主的、公正的。
      ②是充满关怀与友爱的。
      ③是善于合作的。
      ④是充满活力的。
      必备观点:
      集体力量来源于成员间的团结协作。
      在集体中,我们能感受到温暖,涵养品格,发展个性。
      我们要处理好个人意愿与集体规则的关系,处理好个人利益与集体利益的关系,坚持集体主义,在共建中尽责,在担当中成长。
      尊重他人
      ①原因:尊重是交往的起点,尊重他人是一个人内在修养的外在表现,是维系良好人际关系的前提。
      ②措施:尊重他人要积极关注、重视他人;平等对待他人;学会换位思考;学会欣赏他人。
      以礼待人
      ①重要性:文明有礼是一个人立身处世的前提,促进社会和谐,体现国家形象。
      ②措施:做文明有礼的人要态度谦和、用语文明、仪表整洁、举止端庄;需要在社会生活中不断学习、观察、思考和践行。
      诚实守信
      ①重要性:诚信是社会主义核心价值观和公民基本道德规范的重要内容,是中华民族的传统美德,是一项民法原则;诚信是一个人安身立命之本,是企业的无形资产,诚信促进社会文明、国家兴旺。
      ②措施:践行诚信要树立诚信意识,运用诚信智慧,珍惜个人的诚信记录。
      关爱他人
      ①重要性:关爱传递着美好情感,给人带来温暖和希望,是维系友好关系的桥梁。
      ②措施:关爱他人要心怀善意、尽己所能、讲究策略。
      必备观点:
      在社会生活中,我们应尊重他人,以礼待人,诚实守信,关爱他人,努力做社会主义道德的践行者,共同创造文明有爱的社会生活。
      拓展
      与少数民族交往
      平等友好相处、相互关心、相互帮助。
      尊重少数民族的宗教信仰、风俗习惯和语言文字。
      敢于同破坏民族团结的行为作斗争。
      与外国友人交往
      树立平等、开放的意识,尊重和包容他们的文化差异。
      理性平和、不卑不亢,坚定立场,维护国家利益。
      热情友好、诚实守信、文明礼貌。
      要宣传、弘扬我们的民族文化,讲好中国故事。
      议题:深深浅浅话友谊
      情境:小刚和小轩是形影不离的好朋友,他们彼此分享,互帮互助。有一次,小刚因病住院,小轩每天放学后去医院陪小刚补齐笔记,复习功课,两人共同进步。
      活动:阅读情境,小组讨论交流。
      任务:从情境中获得的对友谊的正确认识。
      同学们的发言要点:①友谊是一种亲密的关系;②只有共患难才能建立深厚的友谊;③友谊只需要一方不计代价的付出;④朋友丰富了我们的生活经验
      序号
      微行为
      微解读

      清扫时男生提水女生擦桌子,干得又快又好。
      正确面对矛盾心理

      小倩把喜欢的书放到图书角与大家分享。
      美好集体是友善的

      小梅考试时拒绝给好朋友递纸条传答案。
      友谊不能没有原则

      我不愿意对别人讲心里话,但还希望被理解。
      男生女生优势互补
      日期:2025年3月21日
      ◎早上晨会,其他班级的同学在台上演讲时,班内几名同学在队伍内说笑;
      ◎课间,两位同学聊天玩闹用语不文明;
      ◎今天有其他老师来校参观,班级部分同学没有主动问好。
      改善建议: ▲ 。
      调查问题
      总是喜欢拿别人开玩笑
      在公众场合随便喊同学的绰号
      时常做出一些言而无信的事
      关心并经常谈论同学的“小秘密”
      所占比重
      11%
      14%
      10%
      13%
      同学眼中的我:做事讲求效率,热情外向易冲动。
      老师眼中的我:关心班级建设,学习上比较粗心大意。
      我自己眼中的我:孝敬父母,关爱家人
      我打算这样做更好的自己:
      因身体偏弱,跑步总落后,我能接受,我尽力。
      遇到困难有时不能坚持克服,我会请好友监督。
      我是全校小提琴拉得最好的,我会继续练习小提琴,做更独特的自己。
      1-5 BBDBD 6-10 CAACB
      11.(1)正确做法:鼓励小白,帮助他树立自信,让他看到自己的优点和长
      理由:每个人都有自己的优点和不足,我们要学会欣赏自己,接纳自己。
      (2)正确做法:制止小明的行为
      理由:给他人起侮辱性绰号是不尊重他人的表现,也是侵犯他人名誉权的行为,我们要尊重他人人格尊严。
      (3)正确做法:积极参加班级组织的到敬老院献爱心活动。
      理由:有利于我们养成亲社会行为,促进我们全面发展,还能体现人生价值。
      (4)正确做法:把多找的五元钱还给收银员。
      理由:诚实守信是中华民族传统美德,也是一个人安身立命之本,我们要做诚实守信的人。
      12.(1)自我评价、他人评价。
      (2)孝亲敬长。
      (3)学会接纳自己,主动改正缺点,扬长避短,不断激发自己的潜能,
      (4)①追梦要付诸行动。努力,是梦想与现实之间的桥梁。 ②努力,需要立志、坚持。和方法。
      (5)对学习的兴趣
      (6)学习方法。
      (7)用心关怀对方。
      (8)认真听从老师的教诲;努力学习;尊重老师劳动成果;在生活中亲近老师、关心老师等

      相关试卷 更多

      资料下载及使用帮助
      版权申诉
      • 1.电子资料成功下载后不支持退换,如发现资料有内容错误问题请联系客服,如若属实,我们会补偿您的损失
      • 2.压缩包下载后请先用软件解压,再使用对应软件打开;软件版本较低时请及时更新
      • 3.资料下载成功后可在60天以内免费重复下载
      版权申诉
      若您为此资料的原创作者,认为该资料内容侵犯了您的知识产权,请扫码添加我们的相关工作人员,我们尽可能的保护您的合法权益。
      入驻教习网,可获得资源免费推广曝光,还可获得多重现金奖励,申请 精品资源制作, 工作室入驻。
      版权申诉二维码
      欢迎来到教习网
      • 900万优选资源,让备课更轻松
      • 600万优选试题,支持自由组卷
      • 高质量可编辑,日均更新2000+
      • 百万教师选择,专业更值得信赖
      微信扫码注册
      手机号注册
      手机号码

      手机号格式错误

      手机验证码 获取验证码 获取验证码

      手机验证码已经成功发送,5分钟内有效

      设置密码

      6-20个字符,数字、字母或符号

      注册即视为同意教习网「注册协议」「隐私条款」
      QQ注册
      手机号注册
      微信注册

      注册成功

      返回
      顶部
      中考一轮 精选专题 初中月考 教师福利
      添加客服微信 获取1对1服务
      微信扫描添加客服
      Baidu
      map