若您为此资料的原创作者,认为该资料内容侵犯了您的知识产权,请扫码添加我们的相关工作人员,我们尽可能的保护您的合法权益。

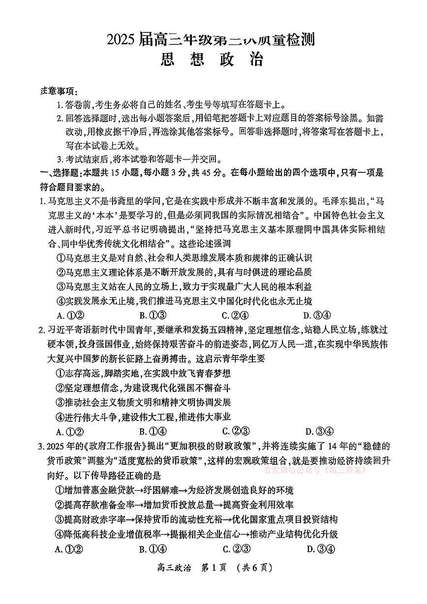
1/6

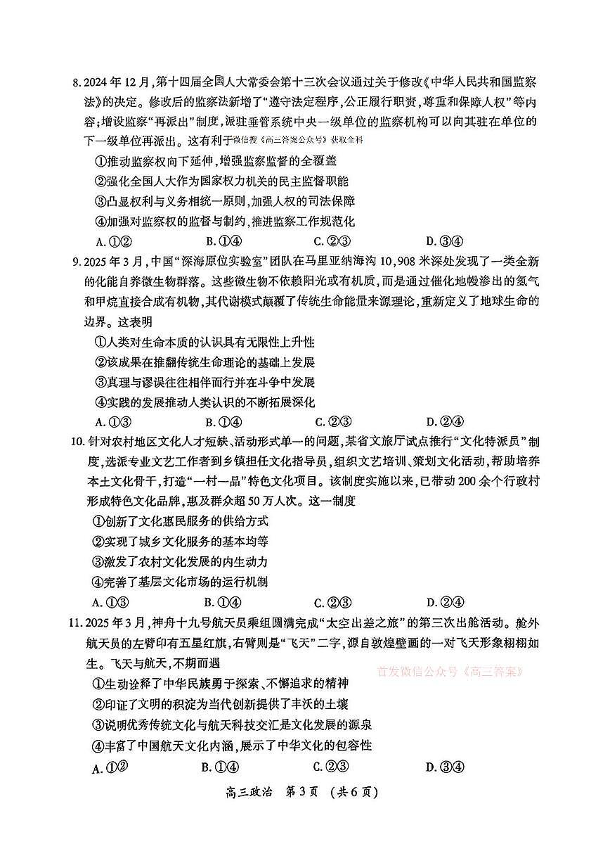
2/6

3/6

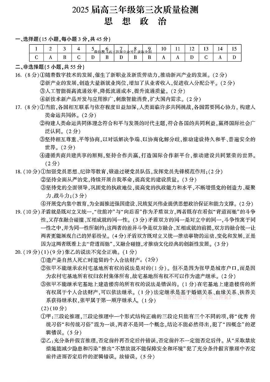
1/1
还剩3页未读, 继续阅读
2025年开封高考三模政治试题及答案
展开 这是一份2025年开封高考三模政治试题及答案,文件包含政治pdf、政治答案pdf等2份试卷配套教学资源,其中试卷共7页, 欢迎下载使用。
相关试卷
2025年开封高考三模政治试题及答案:
这是一份2025年开封高考三模政治试题及答案,文件包含政治pdf、政治答案pdf等2份试卷配套教学资源,其中试卷共7页, 欢迎下载使用。
河南省开封市2025届高三高考模拟第三次模拟-政治试题+答案:
这是一份河南省开封市2025届高三高考模拟第三次模拟-政治试题+答案,共7页。
河南省开封市2025届高三下学期三模试题 政治 含答案:
这是一份河南省开封市2025届高三下学期三模试题 政治 含答案,共9页。
相关试卷 更多
资料下载及使用帮助
版权申诉
- 1.电子资料成功下载后不支持退换,如发现资料有内容错误问题请联系客服,如若属实,我们会补偿您的损失
- 2.压缩包下载后请先用软件解压,再使用对应软件打开;软件版本较低时请及时更新
- 3.资料下载成功后可在60天以内免费重复下载
版权申诉
免费领取教师福利 




.png)




