


江西省萍乡市2024-2025学年高一上学期期末考试生物试卷(解析版)
展开 这是一份江西省萍乡市2024-2025学年高一上学期期末考试生物试卷(解析版),共20页。试卷主要包含了选择题,非选择题等内容,欢迎下载使用。
1. 细胞呼吸在生命活动中具有极其重要的意义。下列生物中,既能在氧气充足环境中生存,也能在严重缺氧环境中生存的是( )
A. 酵母菌B. 破伤风芽孢杆菌
C. 大熊猫D. 冷箭竹
【答案】A
【分析】有氧呼吸的全过程,可以分为三个阶段:第一个阶段,一个分子的葡萄糖分解成两个分子的丙酮酸,在分解的过程中产生少量的氢(用[H]表示),同时释放出少量的能量。这个阶段是在细胞质基质中进行的;第二个阶段,丙酮酸经过一系列的反应,分解成二氧化碳和氢,同时释放出少量的能量。这个阶段是在线粒体中进行的;第三个阶段,前两个阶段产生的氢,经过一系列的反应,与氧结合而形成水,同时释放出大量的能量。
【详解】既能在氧气充足环境中生存,也能在严重缺氧环境中生存的生物应该是兼性厌氧生物,酵母菌是兼性厌氧生物,破伤风芽孢杆菌是厌氧生物,大熊猫和冷箭竹都是好氧生物。A正确。
故选A。
2. 寨卡病毒是一种通过蚊虫传播的虫媒病毒,其含有病毒衣壳蛋白(物质甲)和RNA(物质乙)等,孕妇等高风险人群感染后可能出现严重并发症,下列相关叙述错误的是( )
A. 寨卡病毒的物质甲在宿主细胞的核糖体上合成
B. 寨卡病毒经高温处理后,其物质甲会失去活性
C. 寨卡病毒可独立完成其遗传物质物质乙的合成
D. 寨卡病毒属于非细胞生物,一定没有染色体
【答案】C
【分析】病毒是非细胞生物,只能寄生在活细胞中进行生命活动。病毒依据宿主细胞的种类可分为植物病毒、动物病毒和噬菌体;根据遗传物质来分,分为DNA病毒和RNA病毒;病毒由核酸和蛋白质组成。
【详解】A、寨卡病毒的物质甲指的是病毒衣壳蛋白,而核糖体是蛋白质合成的场所,病毒没有核糖体,所以其蛋白质需要在宿主细胞的核糖体上合成,A正确;
B、高温会导致蛋白质变性失活,B正确;
C、寨卡病毒的物质乙是其遗传物质,该物质的合成需要宿主细胞提供原料、酶和能量等,C错误;
D、寨卡病毒属于非细胞生物,病毒不含染色体,D正确。
故选C。
3. 细胞学说作为生物学的一项基础理论,不仅奠定了生物学研究的基础,也推动了现代生物学的发展。下列关于细胞学说的叙述,正确的是( )
A. 细胞学说揭示了生物界的统一性和差异性
B. 魏尔肖为细胞学说的完善做出了重大贡献
C. 细胞学说讲述了所有生物都是由细胞构成的
D. 施莱登提出了新细胞是由老细胞分裂产生的
【答案】B
【分析】细胞学说是由德植物学家施莱登和动物学家施旺提出的,其内容为:(1)细胞是一个有机体,一切动植物都是由细胞发育而来,并由细胞和细胞的产物所构成;(2)细胞是一个相对独立的单位,既有它自己的生命,又对与其他细胞共同组成的整体的生命起作用;(3)新细胞可以从老细胞中产生。
【详解】A、细胞学说揭示了生物界的统一性,并未揭示生物界的差异性,A错误;
BD、魏尔肖提出了细胞通过分裂产生新细胞,为细胞学说的完善做出了重大贡献,B正确、D错误;
C、细胞学说讲述了所有动植物都是由细胞构成的,C错误。
故选B。
4. 研究发现,茶叶中的氟化物能有效预防龋齿和牙周病等口腔问题。同时,茶叶中的抗氧化物还能减少口腔中的细菌和异味,保持口腔的清洁和健康。下列叙述正确的是( )
A. 茶叶细胞中的铁属于大量元素,氟属于微量元素
B. 喝茶会使口腔内的全部细菌构成的种群数量降低
C. 茶叶的活细胞内含量最多的有机化合物是蛋白质
D. 茶树从土壤中吸收的镁离子减少,不会引起叶片发黄
【答案】C
【分析】组成细胞的元素,根据含量可分为大量元素(C、H、O、N、P、S、K、Ca、Mg)和微量元素(Fe、Mn、B、Zn、M、Cu)。
【详解】A、铁属于微量元素,A错误;
B、口腔内的全部细菌有很多种,它们构成很多个不同的种群,B错误;
C、活细胞中含量最多的有机化合物是蛋白质,C正确;
D、镁元素是构成叶绿素的重要元素,缺镁导致叶绿素不能合成,致使类胡萝卜素(黄色)的颜色呈现出来,即叶片会发黄,D错误。
故选C。
5. 骆驼的驼峰主要由脂肪组织组成,在储存能量、调节体温和水分代谢等方面具有重要作用,有利于骆驼适应沙漠环境。下列相关叙述错误的是( )
A. 骆驼体内的脂肪与糖类相互转化的难易程度不同
B. 细胞内氧化分解等量的脂肪和糖类时,脂肪产水较多
C. 脂肪属于脂质,脂质中有促进生殖器官发育的物质
D. 驼峰中能存储较多水分,利于骆驼度过严重缺水期
【答案】D
【分析】组成脂质的化学元素主要是C、H、O,有些脂质还含有P和N,细胞中常见的脂质有:
(1)脂肪:是由三分子脂肪酸与一分子甘油发生反应而形成的,作用:①细胞内良好的储能物质;②保温、缓冲和减压作用。
(2)磷脂:构成膜(细胞膜、核膜、细胞器膜)结构的重要成分。
(3)固醇:维持新陈代谢和生殖起重要调节作用,分为胆固醇、性激素、维生素D等。
【详解】A、生物体内,糖类比较容易转化成脂肪,但脂肪比较难转化成糖类,A正确;
B、等质量的脂肪和糖类中,脂肪的含氢量高,因此骆驼细胞内氧化分解等量的脂肪产生的水较糖多,B正确;
C、脂肪属于脂质,脂质中性激素具有促进生殖器官发育的作用,C正确;
D、驼峰主要由脂肪组织组成,脂肪是疏水的,因此,驼峰中不会存储较多水分,D错误。
故选D。
6. 核糖核蛋白(RNP)是一种由核糖核酸和蛋白质结合在一起形成的复合物,如核糖体、端粒酶等。下列相关叙述正确的是( )
A. RNP 在原核生物和真核生物中都有分布
B. 端粒酶能被蛋白酶彻底水解成多种氨基酸
C. RNP 中含有的嘧啶有胸腺嘧啶、胞嘧啶和尿嘧啶
D. 染色体由核酸和蛋白质构成,属于 RNP
【答案】A
【分析】核糖核蛋白(RNP)是一种由核糖核酸和蛋白质结合在一起形成的复合物,其中RNA的基本组成单位是核糖核苷酸,核糖核苷酸由一分子磷酸、一分子核糖,一分子含氮碱基组成,四种碱基分别是A、U、C、G。
【详解】A、原核生物和真核生物都有核糖体,而核糖体属于RNP,A正确;
B、端粒酶含有RNA,蛋白酶不能水解RNA,B错误;
C、RNP 中含有RNA,不含DNA,故其含有的嘧啶有胞嘧啶和尿嘧啶,无胸腺嘧啶,C错误;
D、RNP是由核糖核酸和蛋白质组成的,但染色体主要是由 DNA 和蛋白质组成的,不属于RNP,D错误。
故选A。
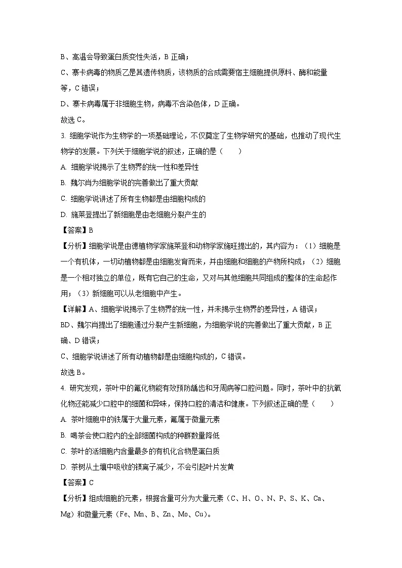
7. 如图表示某种生物细胞膜的结构模型。下列相关叙述正确的是( )
A. 该生物可能是动物,也可能是植物或原核生物
B. 根据物质③和细胞骨架均可判断细胞膜内外侧
C. 该结构模型指出膜上磷脂和蛋白质都是运动的
D. 若物质④具有运输功能,则该物质是载体蛋白
【答案】B
【分析】流动镶嵌模型的基本内容:(1)磷脂双分子层构成膜的基本支架,具有流动性。(2)蛋白质分子镶嵌或贯穿磷脂双分子层,大多数蛋白质分子可以运动。(3)细胞膜上的一些蛋白和糖类结合形成糖蛋白,叫做糖被,糖蛋白具有润滑、保护和细胞表面的识别作用。细胞膜表面还含有糖类和脂质分子结合成的糖脂。
【详解】A、由于该细胞膜上有胆固醇,胆固醇存在于动物的细胞膜中,所以该细胞膜应该是动物细胞膜,A错误;
B、物质③是糖被,位于细胞膜的外侧,细胞骨架位于细胞膜的内侧,B正确;
C、该结构模型是流动镶嵌模型,该模型指出磷脂都是运动的,绝大多数蛋白质也是运动的,即有少部分蛋白质是不动的,C错误;
D、物质④是蛋白质,细胞膜上具有运输功能的蛋白质可以是载体蛋白,也可以是通道蛋白,D错误。
故选B。
8. 胞间连丝是高等植物细胞的一种重要结构,由直径约30~80纳米的小管状结构组成,这些小管状结构穿过相邻细胞壁,连接两个细胞的细胞膜、细胞质和内质网。如图表示胞间连丝示意图。下列叙述错误的是( )
A. 相邻植物细胞可以有共用的具膜细胞器
B. 压缩内质网不会直接参与蛋白质的合成
C. 胞间连丝是植物细胞间信息交流的通道
D. 构成胞间连丝的小管状结构的内直径均等
【答案】D
【分析】细胞间的信息交流,大多与细胞膜的糖蛋白(糖被、受体)有关,受体有膜上受体(信号分子不能进入细胞,如抗利尿激素、神经递质等)和胞内受体(信号分子能进入细胞内,如性激素);高等植物细胞间信息的交流是通过胞间连丝实现的。
【详解】A、据图可知,压缩内质网是相邻植物细胞共有的细胞器,内质网具有膜结构,A正确;
B、压缩内质网是光面内质网,其上没有核糖体附着,所以该细胞器不直接参与蛋白质的合成,B正确;
C、胞间连丝是相邻植物细胞间信息交流的通道,C正确;
D、据题意可知,由直径约30~80纳米的小管状结构组成,所以构成胞间连丝的小管状结构的内直径不相等,D错误。
故选D。
9. 科研人员为了比较在不同培养条件下,酸性磷酸酶(P酶)分泌异常的突变株和正常株酵母菌的P酶分泌量的差异情况,进行了相关实验,实验结果如图所示。下列叙述正确的是( )
A. P酶在游离核糖体上合成完后,再转移至内质网中进行加工
B. 24℃的环境下,突变株和正常株的P酶分泌量差异显著
C. 突变株的P酶分泌异常,源于包裹P酶的囊泡不能与细胞膜融合
D. 实验结果表明,突变株和正常株对温度(37℃)的敏感性有差异
【答案】D
【分析】分泌蛋白合成与分泌过程为:附着在内质网上的核糖体合成蛋白质→内质网进行粗加工→内质网“出芽”形成囊泡→高尔基体进行再加工形成成熟的蛋白质→高尔基体“出芽”形成囊泡→细胞膜。线粒体为此过程提供能量。
【详解】A、P酶是一种分泌蛋白,分泌蛋白首先在游离核糖体上合成一段肽链,然后转移至粗面内质网上继续合成,A错误;
B、据图可知,24℃环境下,突变株和正常株的P酶分泌量的相关曲线几乎重叠,说明两者的P酶分泌量基本相同,B错误;
C、该突变体能分泌P酶,说明包裹P酶的囊泡能与细胞膜融合,C错误;
D、据图可知,37℃下培养该突变株和正常株,两条曲线差异较大,说明两者对温度(37℃)的敏感性有差异,D正确。
故选D。
10. 为研究细胞核的功能,科研人员进行了相关实验,实验处理及结果如图所示。下列有关叙述正确的是( )
A. 取出细胞核的时期是该实验的自变量
B. 该实验证明细胞核是遗传和代谢的中心
C. 若甲组取核再提前,则不影响实验结果
D. 该实验证明细胞核的膜具有选择透过性
【答案】A
【分析】细胞核能够控制细胞的代谢和遗传,细胞核是细胞的控制中心,在细胞的代谢、生长、分化中起着重要作用,是遗传物质的主要存在部位。因此在克隆的过程中,谁提供了细胞核,克隆出来的生物就像谁。
【详解】A、甲组是早期取出细胞核,乙组是晚期取出细胞核,由此可见,取出细胞核的时期是该实验的自变量,A正确;
B、细胞核是遗传和代谢的控制中心,但该实验只证明细胞核是代谢控制中心,B错误;
C、早期取出细胞核的时间,属于自变量,会影响伞藻柄的长度及物质含量,C错误;
D、该实验不能证明细胞核的膜具有选择透过性,D错误。
故选A。
11. 某兴趣小组从一块紫色洋葱鳞片叶相近位置取外表皮细胞并制成甲、乙两组相同的临时装片,然后分别放入I、Ⅱ两种溶液中,测得细胞失水总量变化情况如图所示(实验期间细胞始终有活性)。下列叙述正确的是( )
注:细胞失水量指的是每次测量时细胞含水量与处理前相比较所得。
A. 图中a点,表皮细胞质壁分离程度最大,吸水能力最弱
B. 在显微镜下观察,质壁分离在细胞不同部位未同步进行
C. 图中b点,表皮细胞开始吸收溶质微粒,也开始吸收水
D. 图中c点以后,细胞的体积会随着时间的延长逐渐变大
【答案】B
【分析】题意分析,根据图Ⅰ中失水量的变化,可推测细胞在该溶液中发生了质壁分离;根据图Ⅱ中失水量的变化可知细胞在该溶液中发生了质壁分离后自动复原,原因应该是溶液中的溶质被细胞吸收所致。
【详解】A、图中a点,细胞失水量最大,致使细胞液的浓度最大,此时细胞吸水能力最强,A错误;
B、在显微镜下观察,质壁分离首先发生在拐角处,即在细胞不同部位未同步进行,B正确;
C、图中b点之前,表皮细胞已经开始吸收溶质微粒,C错误;
D、细胞壁的伸缩性较弱,细胞体积不会持续增大,D错误。
故选B。
12. 如图表示渗透作用的装置图,其中半透膜为膀胱黏膜,甲、丙装置中A、a、B、b溶液浓度分别用MA、Ma、MB、Mb表示,乙、丁装置分别表示一段时间后甲、丙装置的稳定状态,液面上升的高度分别为h₁、h₂,且h1>h2。若A、a、B、b均为蔗糖溶液,则下列结论合理的是( )
A. Ma>MbB. MA>MB
C. Ma-MA>Mb-MBD. Ma-MAMA、Mb>MB,液柱越高说明半透膜两侧的浓度差就越大,综上分析,Ma-MA>Mb-MB。C符合题意。
故选C
二、选择题:本题共4小题,每小题4分,共16分。在每小题给出的4个选项中,有2项或2项以上符合题目要求,全部选对的得4分,选对但不全的得2分,有选错的得0分。
13. 为确定小肠上皮细胞(XC细胞)吸收葡萄糖的方式,科研人员进行了体外实验,对XC细胞进行不同处理,并测定其转运葡萄糖的速率,结果如表所示。
注:蛋白质变性剂不能进入细胞。
据表分析,下列结论较严谨的有( )
A. XC 细胞可通过协助扩散方式吸收葡萄糖
B. XC 细胞内的葡萄糖浓度应该小于5mm l/L
C. XC 细胞可通过主动运输方式吸收葡萄糖
D. XC细胞上的葡萄糖转运蛋白都是载体蛋白
【答案】AC
【详解】A、由丙组可知,在高浓度葡萄糖时,即使没有能量供应,细胞也能转运葡萄糖,所以XC细胞可通过协助扩散方式吸收葡萄糖,A正确;
B、乙组中,外界葡萄糖浓度为5mml/L,阻断能量供应后葡萄糖转运速率为0,只能说明在该条件下细胞不能吸收葡萄糖,但不能确定细胞内葡萄糖浓度一定小于5mml/L,B错误;
C、由乙组可知,在低浓度葡萄糖时,细胞吸收葡萄糖需要能量供应,所以XC细胞可通过主动运输方式吸收葡萄糖,C正确;
D、仅根据表格信息不能确定XC细胞上的葡萄糖转运蛋白都是载体蛋白,也有可能是通道蛋白等,D错误。
故选AC。
14. 如图表示真核细胞内某些蛋白质磷酸化和去磷酸化的过程示意图。据图分析,下列叙述正确的是( )
A. 蛋白质磷酸化或去磷酸化均改变了其结构
B. 磷酸化过程消耗的ATP主要由线粒体提供
C. 蛋白质的磷酸化和去磷酸化过程所需条件相同
D. 磷酸化过程使细胞内ATP的含量迅速下降
【答案】AB
【分析】磷酸化是指蛋白质在蛋白激酶的作用下,其氨基酸的羟基被磷酸基团取代,变成有活性有功能的蛋白质,去磷酸化是指磷酸化的蛋白质在蛋白磷酸酶的作用下去掉磷酸基团,复原成羟基,失去活性的过程。
【详解】A、从图中可以看出,蛋白质磷酸化后增加了磷酸基团,去磷酸化后又去掉了磷酸基团,这两种过程均改变了蛋白质的结构,A正确;
B、该磷酸化过程,消耗的ATP主要由线粒体提供,B正确;
C、蛋白质磷酸化需要 ATP 和蛋白激酶,去磷酸化需要蛋白磷酸酶,二者所需条件不同,C错误;
D、细胞内 ATP 与 ADP 处于动态平衡,磷酸化过程消耗 ATP,但不会使细胞内 ATP 的含量迅速下降,D错误。
故选AB。
15. 图1表示樱桃的细胞呼吸过程,其中甲~戊表示物质,①~④表示过程。某兴趣小组为探究鲜樱桃的细胞呼吸类型,设置了图2所示两套装置,忽略外界环境因素影响。下列相关叙述错误的是( )
A. 图1中,③过程不消耗戊,缺氧条件对该过程有影响
B. 若液滴1左移、液滴2右移,则樱桃有进行无氧呼吸
C. 图1中,①-④过程都有ATP产生且④过程产生最多
D. 樱桃消毒处理的目的是防止樱桃在实验期间腐烂变质
【答案】CD
【分析】图1中①为糖酵解,丁为[H],戊为氧气,丙为水,乙为CO2,甲为酒精。
【详解】A、图1中,③过程不直接消耗戊(氧气),但丙酮酸进入线粒体需要氧气条件,缺氧条件下影响丙酮酸进入线粒体,因此对过程③有影响,A正确;
B、甲装置中CO2被NaOH吸收,液滴1由于氧气被消耗左移,说明进行了有氧呼吸,装置乙中装入蒸馏水,消耗葡萄糖的情况下有氧呼吸消耗的氧气与产生的CO2相等,液滴2由于无氧呼吸产生了CO2右移,因此若液滴1左移、液滴2右移,说明樱桃有进行无氧呼吸,B正确;
C、图1中,①为糖酵解,②为厌氧呼吸第二阶段,没有ATP产生,③为有氧呼吸第二阶段,④过程为有氧呼吸第三阶段,产生ATP最多,C错误;
D、该实验为探究鲜樱桃的细胞呼吸类型,樱桃消毒处理的目的是防止杂菌的细胞呼吸对实验结果造成影响,D错误。
故选CD。
16. 光系统I(PSI)和光系统Ⅱ(PSⅡ)是光合作用过程中的两个关键功能单位,如图表示PSI和PSⅡ发挥作用的模式图。下列相关叙述正确的是( )
A. PSI和PSⅡ中都有吸收并转化光能的色素
B. 抑制PSⅡ的功能,该膜上将不能合成ATP
C. PSI产生的NADPH可用于二氧化碳的固定
D. 该膜上的ATP合成酶具有运输H+的功能
【答案】ABD
【分析】该膜是叶绿体中类囊体膜结构,进行光反应的场所,水在光能的作用下,分解为氧气和还原氢。
【详解】A、据图可知,PSI和PSⅡ能吸收光能,说明该功能单位中有吸收光能的色素,同时也能转化光能,A正确;
BD、据图可知,抑制PSⅡ的功能,将不能形成膜两侧的H+浓度梯度,而H+顺浓度经过ATP合成酶形成的电化学势能可用于合成ATP,BD正确;
C、NADPH用于C3的还原,C错误。
故选ABD。
三、非选择题:本题共5小题,每小题12分,共60分。
17. 冬小麦作为一种重要的粮食作物,在农业生产中具有举足轻重的地位。冬小麦在生长过程中需经历春化(植物必须经历一段时间的持续低温才能由营养生长阶段转入生殖生长阶段的现象)阶段,来年才可能开花结果。如图表示由冬小麦种子制作加工成的食物,被人体消耗、吸收并利用的过程。回答下列问题:
(1)麦苗的叶肉细胞中含有_______(填细胞结构),所以麦苗能进行光合作用。
(2)进入春化阶段前,冬小麦细胞内自由水和结合水的比值会下降,从细胞代谢和抗逆性两个角度分析,该比值下降对冬小麦带来的影响是_________。
(3)图中①过程合成的氨基酸属于______(填“必需氨基酸”或“非必需氨基酸”),理由是__________。小麦种子富含的_______(填生物大分子)是由常被形容为“生命的燃料”的物质构成。脂质中由1 分子甘油和3 分子脂肪酸构成的物质,在人体中的作用有________________(答出2点即可)。
(4)若②过程形成的一个蛋白质分子是由1条链状多肽和1条环状多肽组成,共含有100个肽键,则一分子该蛋白质彻底水解可得到________个氨基酸。
【答案】(1)叶绿体 (2)细胞代谢速率会下降,但抗寒能力(或抗逆性)提高
(3)①. 非必需氨基酸 ②. 在人体内能合成的氨基酸为非必需氨基酸 ③. 淀粉 ④. 作为良好的储能物质、保温作用、缓冲和减压作用(答出任意2点即可)
(4)101
【分析】题图分析,小麦种子主要通过氧化分解葡萄糖来供能,葡萄糖分解形成的中间产物可实现蛋白质和脂质之间的转化。细胞呼吸除了能为生物体提供能量,还是生物体代谢的枢纽,在细胞呼吸过程中产生的中间产物,可转化为甘油、氨基酸等非糖物质;非糖物质代谢形成的某些产物与细胞呼吸中间产物相同,这些物质可以进一步形成葡萄糖。蛋白质、糖类和脂质的代谢,都可以通过细胞呼吸过程联系起来。
【小问1详解】
植物细胞进行光合作用的场所是叶绿体,因此,麦苗的叶肉细胞中含有叶绿体,叶绿体中有光合色素,因而能进行光合作用。
【小问2详解】
进入春化阶段前,冬小麦细胞内自由水和结合水的比值会下降,从细胞代谢和抗逆性两个角度分析,会导致细胞代谢速率下降,但抗寒能力提高。
【小问3详解】
图中①过程合成的氨基酸是在人体细胞合成的氨基酸,称为非必需氨基酸。小麦种子富含淀粉,其基本组成单位是葡萄糖,葡萄糖常被形容为“生命的燃料”。脂质中由1 分子甘油和3分子脂肪酸构成的物质是脂肪,该物质在人体中的作用有作为良好的储能物质、保温作用、缓冲和减压作用等。
【小问4详解】
若②过程形成的一个蛋白质分子是由1条链状多肽和1条环状多肽组成,共含有100个肽键,由于其中含有的两条肽链中有一条为链状,根据氨基酸数-肽链数(非环状)=肽键数,可以得出该蛋白质是由101个氨基酸构成,因此其彻底水解可得到101个氨基酸。
18. 细胞内的囊泡种类繁多,它们各自具有独特的结构和功能,共同维持着细胞的正常生理活动。如图表示动物细胞的部分结构,其中的囊泡均来自高尔基体,这3种囊泡在高尔基体反面参与蛋白质的分拣。回答下列问题:
(1)细胞的各种结构中,除了高尔基体以外,能产生囊泡的结构还有___________(答出1种即可)。
(2)若囊泡1含有多种水解酶,则该囊泡可能会转变成一种细胞器,即____________。
(3)细胞将囊泡2包裹的物质运出细胞的方式是____________,该方式的顺利进行离不开生物膜的结构特点_________。
(4)囊泡2可暂时存储在细胞质中,已知胰岛 B细胞分泌胰岛素的方式之一是囊泡2 所示情况。据图分析,细胞释放囊泡2中物质的具体过程是__________。为了验证胰岛 B细胞分泌胰岛素不仅存在上述方式(存储型分泌),也存在源源不断合成且不存储的分泌方式(基础型分泌),某兴趣小组设计了如下实验(注:1.5g/L的葡萄糖溶液会促进胰岛 B细胞分泌胰岛素):
甲组:葡萄糖浓度为1.5g/L的培养液+一定量的蛋白质合成抑制剂(生理盐水配制)+胰岛 B 细胞;
乙组:葡萄糖浓度为1.5g/L的培养液+等量的生理盐水+等量的胰岛B细胞。
在适宜条件下培养一段适宜时间后,检测甲、乙两组胰岛素的分泌量情况。
预测实验结果:_____________;
实验结论:______________。
【答案】(1)细胞膜、内质网
(2)溶酶体 (3)①. 胞吐 ②. 具有一定的流动性
(4)①. 信号分子与受体结合,引起囊泡2向细胞膜移动并与细胞膜融合,释放包裹的物质(答案合理即可) ②. 预测实验结果:甲、乙两组都有胰岛素的分泌,但甲组胰岛素的分泌量低于乙组 ③. 实验结论:胰岛B细胞分泌胰岛素有存储型分泌和基础型分泌两种类型
【分析】分泌蛋白的合成、加工和运输过程:最初是在内质网上的核糖体中由氨基酸形成肽链,肽链进入内质网进行加工,形成有一定空间结构的蛋白质,在到高尔基体,高尔基体对其进行进一步加工,然后形成囊泡分泌到细胞外。该过程消耗的能量由线粒体提供。
【小问1详解】
细胞中能产生囊泡的结构除高尔基体外,还有内质网、细胞膜等。内质网可以通过“出芽”形成囊泡,细胞膜在胞吞过程中也会形成囊泡;
【小问2详解】
若囊泡1含有多种水解酶,该囊泡可能会转变成溶酶体,溶酶体含有多种水解酶,能分解衰老、损伤的细胞器,吞噬并杀死侵入细胞的病毒或细菌;
【小问3详解】
细胞将囊泡2包裹的物质运出细胞的方式是胞吐,胞吐是大分子物质和颗粒性物质进出细胞的方式。该方式顺利进行离不开生物膜的结构特点流动性,生物膜的磷脂双分子层具有流动性,膜上的蛋白质大多也能运动,使得囊泡能够与细胞膜融合,将物质排出细胞;
【小问4详解】
据图分析,细胞释放囊泡2中物质的机理是信号分子与受体结合,引起囊泡2向细胞膜移动并与细胞膜融合,释放包裹的物质;为了验证胰岛B细胞分泌胰岛素的两种类型,即存储型和基础型,甲组加入一定量的蛋白质合成抑制剂,只能进行存储型分泌;乙组未添加蛋白质合成抑制剂,两种类型都能分泌,因此实验结果是甲组有胰岛素的分泌,但分泌量低于乙组。实验结论:胰岛B细胞分泌胰岛素不仅存在存储型分泌,也存在基础型分泌。
19. 小肠上皮细胞质膜上存在多种转运蛋白,如 SGLT1、GLUT2、Na⁺-K⁺泵等。研究发现,(肠)腔面一侧的质膜上的SGLT1 与小肠上皮细胞内囊泡上的 SGLT1 存在转移现象。回答下列问题:
(1)小肠上皮细胞在(肠)腔面一侧的质膜会突起形成微绒毛,从物质运输效率角度分析,这些微绒毛的作用是__________。
(2)小肠上皮细胞内与微绒毛处SGLT1 数量变化有关的细胞器有_____________。
(3)据图分析,SGLT1 和 Na⁺-K⁺泵运输 Na⁺的方式分别为_____________,SGLT1 和GLUT2 运输葡萄糖的方式分别为_________。
(4)用³H对小肠上皮细胞内的SGLT1 进行标记,可发现质膜上和细胞内侧的放射性强度会出现此消彼长现象,原因是_____________。
(5)综上分析,肠腔和小肠上皮细胞内葡萄糖浓度梯度的维持与__________(填“SGLT1”或“GLUT2”)有关。
【答案】(1)增大了小肠上皮细胞的相对表面积,以提高细胞运输物质的效率
(2)核糖体、内质网、高尔基体和线粒体
(3)①. 协助扩散、主动运输 ②. 主动运输、协助扩散
(4)小肠上皮细胞的细胞膜上SGLT1 与小肠上皮细胞内的囊泡上的SGLT1 存在相互转移现象
(5)SGLT1
【分析】自由扩散、协助扩散和主动运输的比较
【小问1详解】小肠上皮细胞在(肠)腔面一侧的质膜会突起形成微绒毛,这些微绒毛增大了小肠上皮细胞的相对表面积,以提高细胞运输物质的效率。
【小问2详解】
SGLT1 是细胞膜上的转运蛋白,因此细胞膜上SGLT1 的数量变化,与SGLT1 的合成场所(核糖体)、SGLT1的加工修饰场所(内质网和高尔基体)以及“动力工厂”(线粒体)有关。
【小问3详解】
据图分析,SGLT1 是顺浓度梯度运输Na⁺,Na⁺-K⁺泵是逆浓度梯度运输Na⁺,因此两者运输Na⁺的方式分别为协助扩散、主动运输。SGLT1是逆浓度梯度运输葡萄糖,GLUT2 是顺浓度梯度运输葡萄糖,因此两者运输葡萄糖的方式分别为主动运输、协助扩散。
【小问4详解】
小肠上皮细胞内的SGLT1 均被³H标记,其他物质均不含放射性。由于小肠上皮细胞的细胞膜上SGLT1 与小肠上皮细胞内的囊泡上的SGLT1 存在相互转移现象,所以会导致该细胞的细胞膜(质膜)上和细胞内侧的放射性强度出现此消彼长现象。
【小问5详解】
据图可知,不同葡萄糖浓度下,小肠上皮细胞对葡萄糖的两种运输方式是同时进行的。维持细胞膜两侧葡萄糖浓度梯度差,与主动运输有关,SGLT1 运输葡萄糖的方式为主动运输。
20. 某兴趣小组充分利用过氧化氢酶、麦芽糖酶、FeCl₃溶液、麦芽糖溶液、不同浓度的H2O2溶液等实验材料,进行了3项实验,实验结果如图所示。回答下列问题:
(1)酶的作用机理是_____________________________。
(2)图1所示实验的目的是__________________。
(3)图2所示实验中酶量一定时,限制a点和b点产氧速率的因素分别是____________。
(4)图3所示实验的目的是______________。选择麦芽糖酶进行该实验,一般不选择过氧化氢酶的原因是________。在低温和高温下,该酶的活性都很低,导致该酶活性下降的原理__________(填“相同”或“不同”)。
(5)该兴趣小组利用题干所给实验材料还可以进行的实验有____________________。
【答案】(1)降低化学反应的活化能
(2)验证过氧化氢酶的高效性
(3)H₂O₂(溶液的)浓度、酶的浓度(或酶的数量)
(4)①. 探究温度对(麦芽糖)酶活性的影响 ②. 过氧化氢在不同温度下自行分解的速率不同 ③. 不同
(5)探究(麦芽糖或过氧化氢)酶的专一性
【分析】酶是由活细胞产生的生物催化剂,具有高度特异性和催化效能,其化学本质是蛋白质或RNA。酶在生物体内起着至关重要的作用,能够加速化学反应的进行,使生命活动得以正常进行。酶对其底物具有高度特异性和催化效率,这意味着每种酶只能催化特定的化学反应,并且能够在温和的条件下高效地促进反应进行。酶的催化作用依赖于其分子的一级和空间结构的完整性,如果这些结构被破坏,酶的活性将会丧失。
【小问1详解】
酶的作用机理是降低化学反应的活化能,使反应更容易进行;
【小问2详解】
酶与无机催化剂进行比较,可得出酶具有高效性,所以图1 所示实验的目的是验证酶的高效性;
【小问3详解】
图2 所示实验中酶量一定时,改变H₂O₂溶液的浓度,a点的产氧速率增大,说明限制a点产氧速率的因素是H₂O₂溶液的浓度;改变H₂O₂溶液的浓度,b点的产氧速率不变,说明限制b点产氧速率的因素不是H₂O₂溶液的浓度,应该是酶的浓度(或酶的数量);
【小问4详解】
图3展示了酶活性随温度的变化,实验目的是探究温度对酶活性的影响;一般不选择过氧化氢酶进行该实验,是因为过氧化氢本身不稳定,在不同温度下分解速率不同,会对实验结果造成干扰;低温时酶活性降低是因为低温抑制了酶的活性,但酶的空间结构未被破坏,高温时酶活性降低是因为高温使酶的空间结构遭到破坏,所以导致该酶活性下降的原理不同;
【小问5详解】
题干所给实验材料,还可以进行探究(麦芽糖或过氧化氢)酶的专一性的实验。
21. 我国科学家利用普通水稻培育出了转基因水稻。为研究转基因水稻和普通水稻在不同光照强度下光合作用差异,科研人员进行了相关实验,部分实验结果如图所示。回答下列问题:
(1)在“绿叶中色素的提取和分离”实验中,提取色素时研钵中添加少许碳酸钙和二氧化硅的作用分别是________和________;滤纸条上的叶绿素1和叶绿素2中离滤液细线最近的是_________。
(2)要研究转基因水稻叶绿体的功能,可将转基因水稻正常叶片置于适量的等渗溶液中,用组织捣碎机破碎细胞后,再用________法分离细胞器。
(3)据图1可知,在适宜条件下,普通水稻的干物质的量的积累效率_______(填“大于”、“小于”或“等于”)转基因水稻。
(4)据图2分析,转基因水稻的光合速率提高的原因可能是_______。
(5)为研究转基因水稻是否适合在早田环境中生长,科研人员进行了干旱胁迫对其净光合速率影响的实验,结果如图3所示。
①经干旱胁迫处理后,转基因水稻叶肉细胞的吸水能力________。
②根据实验结果,可得出的结论是_________。
【答案】(1)①. 防止色素被破坏 ②. 有助于研磨充分 ③. 叶绿素2
(2)差速离心 (3)小于
(4)叶绿素1的含量增多,可吸收更多的光能,进而导致光合速率增大
(5)①. 变大(或增强)②. 转基因水稻不适合在旱田环境中生长
【分析】图1分析,转基因水稻和普通水稻的呼吸速率相同,但是转基因水稻的净光合速率要高于普通水稻。图2分析,植物绿色部分中,叶绿素a含量比叶绿素b含量高,据普通水稻的色素含量来看叶绿素1是叶绿素a,叶绿素2是叶绿素b,转基因水稻明显增加的是叶绿素a的含量。
【小问1详解】
进行绿叶中色素的提取和分离实验时,研钵中添加少许碳酸钙和二氧化硅的作用分别是防止色素被破坏、有助于研磨充分。正常情况下,植物体内叶绿素a的含量多于叶绿素b,结合图2信息可知,叶绿素1为叶绿素a、叶绿素2为叶绿素b,因此分离阶段,滤纸条上的叶绿素1和叶绿素2中离滤液细线最近的是叶绿素2。
【小问2详解】
分离细胞器的常用方法是差速离心法。
【小问3详解】
据图1可知,转基因水稻的光合速率大,在适宜条件下,有机物积累的多,干重增加的快。普通水稻的干物质的量的积累效率小于转基因水稻。
【小问4详解】
结合图1和图2信息可知,该转基因水稻的光合速率提高的原因可能是叶绿素1的含量增多,可吸收更多的光能,进而导致光合速率增大。
【小问5详解】
经干旱胁迫处理后,转基因水稻叶肉细胞会失水,其吸水能力变大。干旱胁迫下,转基因水稻的净光合速率较低,因此该转基因水稻不适合在旱田环境中生长。
组别
外界葡萄糖浓度(mml/L)
实验处理
葡萄糖转运速率(相对值)
甲
100
蛋白质变性剂处理XC细胞
0
乙
5
阻断XC 细胞的能量供应
0
丙
100
阻断XC 细胞的能量供应
10
丁
100
未作处理的 XC 细胞
40
物质转运方式
被动运输
主动运输
自由扩散
协助扩散
运输方向
高浓度→低浓度
高浓度→低浓度
低浓度→高浓度
是否需要转运蛋白
不需要
需要
需要
是否消耗能量
不消耗
不消耗
消耗
相关试卷
这是一份江西省萍乡市2024-2025学年高一上学期期末考试生物试卷(解析版),共20页。试卷主要包含了选择题,非选择题等内容,欢迎下载使用。
这是一份江西省萍乡市2023-2024学年高一上学期期末生物试题(解析版),共21页。
这是一份江西省萍乡市2024-2025学年高三上学期期中考试生物试卷(解析版),共21页。试卷主要包含了本试卷分选择题和非选择题两部分,本卷命题范围等内容,欢迎下载使用。
相关试卷 更多
- 1.电子资料成功下载后不支持退换,如发现资料有内容错误问题请联系客服,如若属实,我们会补偿您的损失
- 2.压缩包下载后请先用软件解压,再使用对应软件打开;软件版本较低时请及时更新
- 3.资料下载成功后可在60天以内免费重复下载
免费领取教师福利 





.png)




