江西省部分学校2024-2025学年高三上学期1月期末生物试卷(解析版)
展开
这是一份江西省部分学校2024-2025学年高三上学期1月期末生物试卷(解析版),共21页。试卷主要包含了考生必须保持答题卡的整洁等内容,欢迎下载使用。
注意事项:
1.答卷前,考生务必将自己的姓名、准考证号等填写在答题卡指定位置上。
2.回答选择题时,选出每小题答案后,用铅笔把答题卡上对应题目的答案标号涂黑。如需改
动,用橡皮擦干净后,再选涂其他答案标号。回答非选择题时,将答案写在答题卡上。写在本试卷上无效。
3.考生必须保持答题卡的整洁。考试结束后,请将答题卡交回。
一、选择题:本题共12小题,每小题2分,共24分。在每小题给出的4个选项中,只有1项符合题目要求,答对得2分,答错得0分。
1. 江西梓山酱油和江西临川豆腐乳均需利用霉菌等微生物将蛋白质分解为小分子肽和氨基酸,是具有特殊风味的食品。下列相关叙述正确的是( )
A. 酱油中的氨基酸中的N元素都存在于氨基上
B. 霉菌合成蛋白质水解酶时需要线粒体提供能量
C. 小分子肽间的差异只体现在氨基酸种类和数量上
D. 霉菌的遗传物质主要是DNA,存在于染色体上
【答案】B
【分析】①霉菌为真核生物,遗传物质为DNA,细胞内有线粒体、内质网等功能复杂的细胞器;
②氨基酸的种类、数量、排列顺序决定多肽的多样性。
【详解】A、酱油中的氨基酸中的N元素可存在于氨基上,也可存在于R基上,A项不符合题意;
B、霉菌真核生物,其合成蛋白质水解酶时需要线粒体提供能量,B项符合题意;
C、不同的小分子肽之间除了在氨基酸种类和数量上存在差异,还能在氨基酸的排列顺序上也存在差异,C项不符合题意;
D、霉菌是真核生物,其遗传物质是DNA,主要存在于染色体上,D项不符合题意。
故选B。
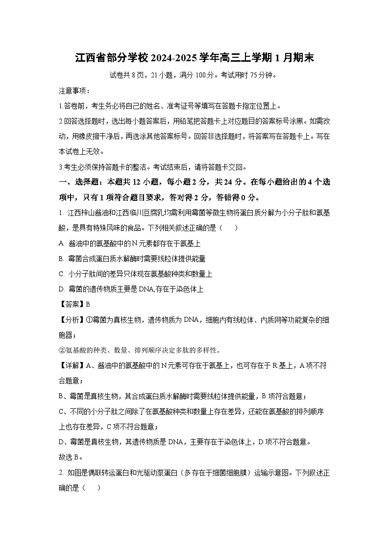
2. 如图是偶联转运蛋白和光驱动泵蛋白(多存在于细菌细胞膜)运输示意图。下列叙述正确的是( )
A. 偶联转运蛋白同时运输两种分子或离子,不具有专一性
B. 光驱动泵蛋白运输离子不需要ATP,属于协助扩散的载体
C. 细菌的光驱动泵蛋白在合成后,通过高尔基体运输到细胞膜上
D. 偶联转运蛋白和光驱动泵蛋白在运输离子时,空间结构会改变
【答案】D
【分析】(1)物质进出细胞的方式有主动运输、协助扩散、自由扩散、胞吞和胞吐。
(2)转运蛋白可以分为载体蛋白和通道蛋白两种类型。载体蛋白只容许与自身结合部位相适应分子或离子通过,而且每次转运时都会发生自身构象的改变;通道蛋白只容许与自身通道的直径和形状相适配、大小和电荷相适宜的分子或离子通过。分子或离子通过通道蛋白时,不需要与通道蛋白结合。
【详解】A、偶联转运蛋白同时运输的两种物质是特定的,具有专一性,A错误;
B、光驱动泵蛋白运输离子需要光能作为能源物质,属于主动运输的载体,B错误;
C、细菌没有高尔基体,C错误;
D、偶联转运蛋白和光驱动泵蛋白都属于主动运输的载体,在运输离子时,空间结构都会改变,D正确。
故选D。
3. 研究发现,通过降低基因EZH2的表达量可诱导细胞衰老,从而抑制肝癌发生。下列分析正确的是( )
A. 增加自由基的比例可延缓细胞衰老
B. 基因EZH2表达的产物可能会促进癌变
C. 基因EZH2是与癌症相关的抑癌基因
D. 肝癌的发生并非多基因累积的效应
【答案】B
【分析】原癌基因表达的蛋白质是细胞正常生长和增殖所必需的,这类基因一旦突变或过量表达而导致相应蛋白质活性过强,就可能引起细胞癌变;抑癌基因表达的蛋白质能抑制细胞的生长和增殖,或者促进细胞凋亡,这类基因一旦突变而导致相应蛋白质活性减弱或失去活性,也可能引起细胞癌变。
【详解】A、自由基增多会促进细胞衰老,A错误;
B、根据题目信息“降低基因EZH2的表达量可诱导细胞衰老,从而抑制肝癌发生”可知,基因EZH2表达的产物会促进癌变,B正确;
C、由B分析可知,基因EZH2表达的产物会促进癌症,这表明基因EZH2可能是原癌基因,C错误;
D、癌症的发生是多基因突变的累积效应,D错误。
故选B。
4. 家蚕的幼蚕有花蚕和白蚕之分,体色分别表现为花斑和无斑,分别由位于Z染色体上的等位基因A/a控制。为培育产量较高的雄蚕,研究者通过育种获得限性斑纹雌蚕(如图)。在不考虑其他变异的情况下,该限性斑纹雌蚕的相关细胞内花斑基因(A)数量不可能有2个的是( )
A. 刚形成的卵原细胞B. 初级卵母细胞
C. 次级卵母细胞D. 第一极体
【答案】A
【分析】有丝分裂不同时期的特点:①间期,进行DNA的复制和有关蛋白质的合成;②前期,核膜,核仁消失,出现纺锤体和染色体;③中期,染色体形态固定,数目清晰;④后期,着丝粒分裂,姐妹染色单体分开成为染色体并均匀的移向两级;⑤末期,核膜核仁重建,纺锤体和染色体消失。
【详解】A、刚形成的卵原细胞与体细胞中染色体数目相同,有一个A基因,符合题意,A正确;
B、初级卵母细胞是卵原细胞经过复制后形成的,因而细胞中含有两个A基因,不符合题意,B错误;
C、次级卵母细胞是由初级卵母细胞经过减数第一次分裂形成的,该过程中经过了同源染色体彼此分离进入到不同子细胞中的过程,因而细胞中不存在同源染色体,则该细胞中可能含有两个A基因,不符合题意,C错误;
D、第一极体和次级卵母细胞同时产生的,细胞中可能存在两个A基因,不符合题意,D错误。
故选A。
5. 瘦素是一种激素,其含量与糖尿病发病程度有关。研究发现母体瘦素基因的甲基化水平降低会使胎儿瘦素基因甲基化水平也降低从而提高胎儿患2型糖尿病的概率。下列有关叙述正确的是( )
A. 瘦素蛋白含量下降,可能导致机体患2型糖尿病
B. 通过对瘦素基因碱基序列测定可判断其是否发生甲基化
C. 胎儿成长过程中瘦素基因的甲基化修饰是不可逆的
D. 被甲基化的瘦素基因的遗传信息能够传递给子代个体
【答案】D
【分析】表观遗传是指DNA序列不发生变化,但基因的表达却发生了可遗传的改变,即基因型未发生变化而表现型却发生了改变。表观遗传现象普遍存在于生物体的生长、发育和衰老的整个生命活动过程中。
【详解】A、根据题意分析,瘦素基因的甲基化水平降低,会增加瘦素蛋白的含量,从而引发2型糖尿病,A错误;
B、基因发生甲基化时基因的碱基序列不发生改变,因此不能通过碱基序列的测定判断基因是否发生甲基化,B错误;
C、在个体的生长发育过程中,基因的甲基化是可逆的,甲基化的基因可以发生去甲基化,C错误;
D、由题意可知,被甲基化的DNA遗传信息能够传递给子代个体,D正确。
故选D。
6. 2024年,我国专家科考队在贵州双河洞洞穴发现了熊猫骨骼和牙齿化石遗迹,具体生活年代还需要经过专业检测后才能确定。下列有关叙述错误的是( )
A. 化石是研究生物进化的最直接、最重要的证据
B. 古大熊猫和现存大熊猫的基因差异的根本原因是突变和基因重组
C. 根据牙齿化石特征可以推测古大熊猫的饮食情况
D. 测定化石中238U/206Pb和14C/12C比值可推测古大熊猫生活的大致年代
【答案】B
【分析】在研究生物进化的过程中,化石是最重要的、比较全面的证据,化石在地层中出现的先后顺序说明了生物是由简单到复杂、由低等到高等、由水生到陆生逐渐进化而来的。
【详解】A、化石通过保存了生物的遗体或遗迹,为研究物种的演化提供了关键证据,化石是研究生物进化的最直接、最重要的证据,A正确;
B、古大熊猫和今大熊猫基因差异的根本原因是基因突变,突变和基因重组为生物进化提供了原材料,B错误;
C、牙齿化石的形态特征可以揭示动物的食性,根据牙齿化石的特征可以推测古大熊猫的饮食情况,C正确;
D、放射性元素238U、14C可以作为“地质时钟”,根据化石中238U/206Pb和14C/12C比值可推测古大熊猫生活大致年代,D正确。
故选B。
7. 将小鼠放置在超过其体长的水环境中进行“强迫游泳”实验后,小鼠不再积极应对环境压力,出现静止的“抑郁”行为。已知小鼠的大脑结构与人类相似,故推测在被“强迫游泳”到“抑郁”行为产生的过程中,不涉及的是( )
A. 副交感神经活动增强使膀胱收缩
B. 强迫游泳时,大脑皮层某些部位兴奋引起下肢活动增强
C. 突触中某些神经递质含量异常导致“抑郁”
D. 小鼠建立条件反射利于启动防御反应
【答案】A
【分析】兴奋在神经元之间的传递:兴奋在神经元之间的传递是通过突触完成的,突触包括突触前膜、突触后膜和突触间隙,突触前膜内的突触小泡含有神经递质,神经递质以胞吐的形式分泌到突触间隙,作用于突触后膜上的受体,引起突触后膜所在神经元兴奋或抑制;由于神经递质只能由突触前膜释放作用于突触后膜上的受体,因此兴奋在神经元之间的传递是单向的。
【详解】A、被“强迫游泳”时,小鼠处于兴奋状态,此时小鼠的交感神经活动加强,副交感神经活动减弱,膀胱不收缩,A正确;
B、被“强迫游泳”时,小鼠的下肢需要划水,这是大脑皮层某些部位兴奋所引起的,B错误;
C、“抑郁”行为的发生与突触中某些神经递质的含量降低有关,C错误;
D、被“强迫游泳”的过程中,小鼠因害怕而产生反射,从而加快游泳速度,这个行为会使小鼠产生条件反射,而条件反射的形成有利于身体在遭遇伤害时启动防御反应,D错误。
故选A。
8. 独脚金内酯最初是从棉花中分离出的促进种子萌发的植物激素,具有抑制植物侧枝形成的作用。GR24是人工合成的独脚金内酯类调节剂。科研人员对野生型棉花和一种侧枝疯长的突变型棉花施用不同浓度的GR24,以探究GR24对其侧枝的影响,结果如下图所示。下列相关叙述正确的是( )
A. 独脚金内酯由植物特定的腺体分泌,并与细胞中特定受体结合
B. GR24作为植物生长调节剂,具有在植物细胞中残留期短等优点
C. 随着GR24的浓度提高,其对野生型棉花侧枝的抑制作用逐渐增强
D. 突变体侧枝疯长的原因可能是突变导致相关特异性受体缺失
【答案】D
【分析】该实验的自变量是拟南芥的类型和独脚金内酯类似物 GR24 的浓度,因变量是侧枝数目。 GR24 浓度为0的组别为空白对照。分析数据可知,对于野生型拟南芥而言,在一定范围内,随着独脚金内酯类似物 GR24 浓度的提高,其侧枝数目平均值逐渐较小,且均小于对照组,说明独脚金内酯类似物 GR24 抑制野生型拟南芥侧枝生长;对于突变型拟南芥而言,与对照组相比,随着独脚金内酯类似 物 GR24 浓度的提高,对其侧枝数目平均值无太大影响。
【详解】A、植物激素不是由特定腺体分泌的,A错误;
B、由于缺乏相关的分解酶,植物生长调节剂通常在植物细胞中残留期长,B错误;
C、实验结果只能说明在一定范围内,随着GR24的浓度提高,其对野生型棉花侧枝的抑制作用逐渐增强,C错误;
D、随着GR24的浓度提高,突变体侧枝数量多且没有变化,说明GR24对突变体不起作用,所以其疯长的原因可能是突变导致相关特异性受体缺失,D正确。
故选D。
9. 生态位宽度是指一个物种所能利用的各种资源的总和,它是衡量一个物种对环境资源利用多样性的一个指标,可反映物种对资源的利用程度或占据的生态位空间的大小。一个物种的生态位宽度越宽,说明该物种对环境的适应能力越强,能够利用更多的资源。下列关于生态位和生态位宽度的叙述,正确的是( )
A. 生态位宽度越大的种群,在生物进化的过程中,越容易被淘汰
B. 研究某动物的生态位时,需要研究它们与其他生物的种间关系
C. 为维持生物圈的良性运转,各种生物的生态位宽度应适当缩小
D. 若两个种群的生态位有重叠,则说明两者有共同的食物来源
【答案】B
【分析】生态位是指一个种群在生态系统中,在时间空间上所占据的位置及其与相关种群之间的功能关系与作用。所谓“生态位宽度”是指被一个生物所利用的各种不同资源的总和。在没有任何竞争或其它敌害情况下,被利用的整组资源称为“原始”生态位。因种间竞争,一种生物不可能利用其全部原始生态位,所占据的只是现实生态位。
【详解】A、由题意可知,一个物种的生态位宽度越宽,说明该物种对环境的适应能力越强,能够利用更多的资源,具有更强的适应性和更广泛的生存环境,所以在生物进化过程中不容易被淘汰,A错误;
B、研究某动物的生态位时,需要研究它们与其他生物的种间关系,B正确;
C、生态位宽度较窄的物种可能对环境的适应性较差,更容易受到环境变化的影响而在生物进化中被淘汰,这不利于维持生物圈的良性运转,C错误;
D、两个种群的生态位有重叠,说明这两个种群在资源或空间上存在竞争,但不能说明两者具有共同的食物来源,D错误。
故选B。
10. 为恢复某矿区的生态,该地区不仅排石整地,还建立了草地750hm2、3处饲料工厂及1处饲养场,进行肉牛的养殖和粪肥的利用。下列叙述错误的是( )
A. 可采用样方法调查某草地双子叶植物的种群密度
B. 该矿区的能量在生物群落内部循环流动
C. 向草地施加的粪肥被微生物分解后,可供草利用
D. 生物互利共存影响着该系统的自组织能力
【答案】B
【分析】矿区废弃地的生态恢复工程:(1)问题:矿区土体、土壤和植被,乃至整个地区生态系统的破坏。(2)对策:人工制造表土、多层覆盖、特殊隔离、土壤侵蚀控制、植被恢复工程等,关键是植被恢复及其所必需的土壤微生物群落的重建。(3)案例:赤峰市元宝山矿区生态恢复工程。
【详解】A、可采用样方法调查某草地植物的种群密度,A正确;
B、能量在生物群落内部流动是单向的,B错误;
C、微生物能将粪肥中的有机物分解成无机物,供草利用,C正确;
D、进行矿区生态恢复时,要考虑生物各自的生态位差异,以及它们之间的种间关系,通过合理的人工设计,使这些物种形成互利共存的关系,这是该系统或工程能够形成自组织能力的基础条件,D正确。
故选B。
11. 人参皂苷具有抗肿瘤等作用。如图表示利用西洋参种子胚进行工厂化生产人参皂苷的过程示意图,下列相关叙述错误的是( )
A. ①为脱分化过程,在无光条件下培养得到不定形薄壁组织团块
B. ②过程需要用纤维素酶和果胶酶处理得到单个的完整植物细胞
C. ④过程培养液中的蔗糖浓度过高会导致细胞过度失水而死亡
D. 人参皂苷不是人参生长过程中必需的物质,在细胞中含量很低
【答案】B
【分析】初生代谢是生物生长和生存所必需的代谢活动,因此在整个生命过程中它一直进行着。初生代谢物有糖类、脂质、蛋白质和核酸等。次生代谢不是生物生长所必需的,一般在特定的组织或器官中,并在一定的环境和时间条件下才进行。
【详解】A、①为脱分化过程,该过程需在无光条件下进行,培养得到的愈伤组织是不定形的薄壁组织团块,A正确;
B、纤维素酶和果胶酶处理愈伤组织,破坏了植物的细胞壁,因此得到的悬浮细胞并不是完整的植物细胞,B错误;
C、植物细胞培养中的碳源为蔗糖,蔗糖浓度过高会导致细胞过度失水而死亡,不利于培养,C正确;
D、参皂苷是次生代谢物,不是人参生长过程中必需的物质,在植物细胞中含量很低,D正确。
故选B。
12. 绿色荧光蛋白(EGFP)被广泛应用于抗体检测、细胞内定位等领域,但它们的光谱特性阻碍了其在提供更高分辨率的技术中的应用,且在酸性环境中,EGFP分子会被淬灭,这就需要使用抗EGFP抗体来解决这个问题。如图是抗EGFP单克隆抗体的制备过程,下列有关叙述正确的是( )
A 过程①EGFP可使B细胞活化并产生抗体
B. 过程②常用灭活的病毒处理杂交瘤细胞
C. 培养动物细胞通常在培养液中添加血清
D. 该技术制备的抗体是新改造过的蛋白质
【答案】C
【分析】动物细胞工程常用的技术有动物细胞培养、动物细胞融合和动物细胞核移植等。动物细胞培养是动物细胞工程的基础;动物细胞融合技术是单克隆抗体制备的重要技术;
【详解】A、活化的B细胞增殖分化成浆细胞,再由浆细胞合成和分泌抗体,A错误;
B、促进B淋巴细胞和骨髓瘤细胞融合可使用灭活的病毒,过程②是使用选择培养基对杂交瘤细胞进行筛选,并进行克隆化培养和抗体检测,B错误;
C、由于人们对细胞所需的营养物质尚未全部研究清楚,因此在使用合成培养基时,通常需要在培养液中添加动物血清或血浆,C正确;
D、该技术没有进行基因改造,因此其制备的抗体是自然界中存在的蛋白质,D错误。
故选C。
二、选择题:本题共4小题,每小题4分,共16分。在每小题给出的4个选项中,有2项或2项以上符合题目要求,全部选对的得4分,选对但不全的得2分,有选错的得0分。
13. 酶反向竞争性抑制剂是一种不能和酶结合,只能结合在酶—底物复合物上的酶抑制剂。酶反向竞争性抑制剂能结合到酶—底物复合物的底物活性位点以外的部位,使底物无法正常释放,从而抑制酶的活性。下列有关叙述或推测合理的是( )
A. 底物和酶的特异性结合可能会改变酶的空间构象
B. 增大底物浓度不会降低酶反向竞争性抑制剂的作用效果
C. 酶反向竞争性抑制剂和底物具有相同的结合位点
D. 加入酶反向竞争性抑制剂不会改变最大酶促反应速率
【答案】AB
【分析】(1)酶是由活细胞产生的具有催化活性的有机物,其中大部分是蛋白质、少量是RNA;
(2)酶的特性:
①高效性:酶的催化效率大约是无机催化剂的107~1013倍;
②专一性:每一种酶只能催化一种或者一类化学反应;
③酶的作用条件较温和:在最适宜的温度和pH条件下,酶的活性最高;温度和pH偏高或偏低,酶的活性都会明显降低。
【详解】A、依题意,酶反向竞争性抑制剂不能和酶结合,只能和酶—底物复合物结合,因此说明酶和底物结合后酶的某些位点的空间构象可能发生改变,A正确;
BC、依题意,酶反向竞争性抑制剂的结合位点和底物的结合位点是不同的,因此增大底物浓度不会降低抑制剂的作用效果,B正确,C错误;
D、酶反向竞争性抑制剂会与酶—底物复合物结合使底物无法正常释放,酶也无法继续“工作”,因此会降低最大酶促反应速率,D错误。
故选AB。
14. 如图为蛙的坐骨神经一腓肠肌活标本,在A、B两处均放置有微电极用于测量膜电位的变化(如图)。若甲处施加适宜的刺激后,在显示屏上可看到A处膜电位变化曲线PSP1和B处肌细胞膜电位变化曲线PSP2。下列叙述错误的是( )
A PSP1由Na+协助扩散导致,PSP2由K+主动运输导致
B. PSP1曲线峰值的大小随甲的刺激强度的增大而不断加大
C. 若只有PSP2曲线下降,表明B处肌细胞膜产生了局部电流
D. 肌细胞外Cl-的浓度升高会使PSP2曲线下降的幅度增大
【答案】ABC
【分析】兴奋在神经元之间传递过程为:兴奋以电流的形式传导到轴突末梢时,突触小泡释放递质(化学信号),递质作用于突触后膜,引起突触后膜产生膜电位(电信号),从而将兴奋传递到下一个神经元。
【详解】A、分析PSP1和PSP2的曲线可知,PSP1记录的是A处发生兴奋时的电位变化,PSP2记录的是B处肌细胞膜发生抑制时的电位变化,这表明A处是发生兴奋的,而兴奋时大量Na+通过协助扩散的方式进入膜内,该过程由Na+通道介导的,B处突触后膜(肌细胞膜)发生了抑制,大量内流进入肌细胞内的是阴离子,并非K+,A错误;
B、当A处发生兴奋产生动作电位时,只要甲刺激的强度足够强,则动作电位的峰值并不随刺激强度的增大而增大,动作电位的峰值与细胞外Na+的浓度有关,B错误;
C、PSP2的曲线下降,表明B处会因阴离子Cl-内流而使肌细胞膜电位继续维持“外正内负”的状态,受刺激部位与邻近部位均为“外正内负”的未兴奋状态,无法形成局部电流,C错误;
D、B处是因阴离子内流导致的PSP2曲线变化,若提高B处肌细胞膜外Cl-浓度,则会使得肌细胞膜内外阴离子浓度差增大,内流的Cl-将会更多,则膜内的负电位将会更大,因而PSP2曲线下降的幅度将会增大,D正确。
故选ABC。
15. 如图表示某湖泊生态系统的部分能量流动过程示意图,其中字母代表能量,D表示未被利用的能量。下列分析错误的是( )
A. 第一、二营养级之间的能量传递效率为A2/(B1+C1+D1+E1)×100%
B. D2中的能量是指初级消费者中(A2-B2-C2-E2)剩余的能量
C. 生产者用于生长、发育和繁殖的能量包含在(B1+D1+E1)中
D. E2中的能量包含初级消费者的遗体残骸以及排遗物中的能量
【答案】CD
【分析】初级消费者摄入量包括粪便量和次级消费者同化量,同化量又包括呼吸作用以热能形式散失的量和用于生长、发育和繁殖的量,生长、发育和繁殖的量又分为流向下一营养级的量和被分解者利用的量。
【详解】A、第一营养级的同化量是(B1+C1+D1+E1),第二营养级的同化量是A2(或C1),故第一、二营养级之间的能量传递效率为A2/(B1+C1+D1+E1)×100%,A正确;
B、D2是初级消费者未利用的能量,初级消费者的同化量(A2)包括自身呼吸消耗量(B2)和储存在自身有机物中的能量(C2+E2+D2),所以D2包含在(A2-B2)剩余的能量中,而这部分能量需减去被捕食的能量(C2)和流向分解者的能量(E2),因此是属于未被捕食也未被分解的能量,B正确;
C、生产者用于生长、发育和繁殖的能量是其同化量(B1+C1+D1+E1)与呼吸量(B1)之差,C错误;
D、初级消费者的排遗物中的能量属于生产者同化能量中流向分解者的那一部分,而E2属于初级消费者同化的能量,D错误。
故选CD。
16. 庆大霉素(GM)能抑制沙门氏菌的生长。研究人员为了探究LPC(用MRS培养植物乳杆菌后获得的上清液)对沙门氏菌生长的影响及作用机制,在接种沙门氏菌的平板上做了五组不同处理,实验结果如图所示。下列相关叙述正确的是( )
注:NaOH-LPC(加入NaOH调节pH值至近中性)、Heat-LPC(100℃处理15min)。
A. 需将含沙门氏菌的菌液稀释到适宜浓度后用平板划线法接种
B. 设置MRS是为了排除MRS培养基成分对实验结果的影响
C. Heat-LPC与LPC对比结果说明LPC的热稳定性比较强
D. LPC抑制沙门氏菌的机制可能是因为LPC含有酸性物质
【答案】BCD
【分析】培养基是人们按照微生物对营养物质的不同需求,配制出供其生长繁殖的营养基质;根据物理性质分为固体培养基和液体培养基,培养基中一般含有水、碳源、氮源和无机盐。在提供上述几种主要营养物质的基础上,培养基还需要满足微生物生长对pH、特殊营养物种和氧气的要求。
【详解】A、本实验需在培养基上形成均匀分布的沙门氏菌的菌落,用平板划线法接种无法达到目的,A错误;
B、MRS培养基中的成分可能对该实验造成干扰,设置MRS是为了排除无关变量的影响,B正确;
C、Heat-LPC经过了高温处理,但是该组的抑菌圈与LPC组的基本相同,说明加热不影响LPC,进而说明其热稳定性强,C正确;
D、NaOH-LPC组没有抑菌圈,与MRS组相同,该组在LPC中加入了NaOH后调节到了中性,加入的NaOH与LPC中的酸性物质反应,使其失去了抑菌的作用,因而推测LPC抑菌是因为其含有酸性物质,D正确。
故选BCD。
三、非选择题:本题共5小题,每小题12分,共60分。
17. 棉铃(棉花的果实)中的有机物需要依赖叶片的光合产物的输出。叶肉细胞进行的光合作用如图1所示,图中字母代表物质。在其他环境条件适宜的情况下,研究人员测定某品种棉花在不同叶温下的净光合速率、气孔开放程度及胞间CO2浓度,结果如图2所示。请回答下列相关问题:
(1)图1中D物质包括_____________,其在光合作用过程中的作用是_____________。
(2)淀粉和蔗糖分别在叶肉细胞的_____________、_____________中合成。光合产物主要以蔗糖的形式从叶片运到果实,与葡萄糖相比,以蔗糖的形式进行运输的优点是_____________(答出1点即可)。
(3)据图2分析,在温度为30~40℃时,限制棉花植株净光合速率的因素_____________(填“是”或“不是”)气孔因素,请说明理由_____________。
(4)酶a和酶b对高温的耐受性不同,36℃时棉铃中棉绒的产量下降幅度远大于棉花植株中的有机物含量的下降幅度,结合信息分析,原因是_____________。
【答案】(1)①. ATP和NADPH ②. NADPH为暗反应提供能量和作为还原剂,ATP为暗反应提供能量
(2)①. 叶绿体基质 ②. 细胞质基质 ③. 蔗糖为二糖,等质量的葡萄糖和蔗糖相比,蔗糖对渗透压的影响较小;蔗糖为二糖,性质(结构)较稳定;蔗糖为二糖,(比单糖)运输效率高等
(3)①. 不是 ②. 30~40℃
(4)酶b对高温的耐受性不如酶a,导致蔗糖合成减少幅度更大,因此运往棉铃的有机物减少幅度更大
【分析】光合作用包括光反应和暗反应两个阶段,其中光反应包括水的光解和ATP的生成,暗反应包括二氧化碳的固定和三碳化合物的还原等。
【解析】(1)分析图1,物质D参与暗反应中F生成E,F→E为C3还原过程,物质D包括ATP与NADPH,二者为C3还原提供能量,同时NADPH又为该反应过程的还原剂。
(2)分析图1,淀粉在叶绿体基质中生成,而蔗糖是光合产物运出叶绿体后生成,场所为细胞质基质;蔗糖为二糖,等质量的葡萄糖和蔗糖相比,蔗糖对渗透压的影响较小;蔗糖为二糖,性质(结构)较稳定;蔗糖为二糖,(比单糖)运输效率高等
(3)分析图2,在温度为30~40℃时,棉花植物的气孔开放程度逐渐上升,胞间CO2浓度也逐渐增大,但是净光合速率却逐渐下降,因此限制该区段的因素不是气孔因素。
(4)分析图2,36℃时棉花植株的净光合速率下降,但是与30℃比下降幅度不是很大,图1中酶a催化三碳糖生成淀粉,酶b催化蔗糖生成,由于酶a与酶b对高温的耐受性不同可能原因是高温对酶b的活性影响较大,蔗糖的合成减少幅度更大,从而运输到棉铃中的有机物减少幅度更大,导致棉绒产量下降幅度较大。
18. 为监测秦岭羚牛对大熊猫保护区的影响,秦岭大熊猫保护区佛坪管理分局对各管护站的秦岭羚牛种群的相关信息进行调查,调查结果如图所示。回答下列问题:
(1)秦岭羚牛属于影响大熊猫种群数量的_____________因素。秦岭羚牛和大熊猫均是秦岭生态系统组成成分中的_____________,从收割理论角度分析,该成分的存在对当地生物多样性的意义是_____________。
(2)由图可知,西河管护站的秦岭羚牛密度最高,从种群特征的角度推测其可能的原因是_____________(答出2点即可)。
(3)秦岭羚牛会大量摄食竹子,这对保护区大熊猫的保护造成严重的困难,有人建议大量捕杀秦岭羚牛,你的观点及理由是_____________。为降低秦岭羚牛对大熊猫的威胁,除了在保护区就地保护外,另提出1条保护大熊猫的措施:_____________。
【答案】(1)①. 生物##密度制约 ②. 消费者 ③. 捕食个体数量多的物种,为其他物种的形成腾出空间,有利于增加物种多样性
(2)充足的食物资源提高了秦岭羚牛的出生率;充足的食物资源降低了秦岭羚牛的死亡率;充足的食物资源提高秦岭羚牛的迁入率;充足的食物资源降低了秦岭羚牛的迁出率
(3)①. 不支持该观点,可以适当捕杀,减少秦岭羚牛对大熊猫的威胁,但不能大量捕杀##不支持该观点,大量捕杀秦岭羚牛可能会使剩余秦岭羚牛食物更加充足,反而会大量繁殖##不支持该观点,秦岭羚牛也是一个物种,对其大量捕杀可能会使其灭绝,降低物种多样性 ②. 为大熊猫提供食物、建立大熊猫繁育中心
【分析】影响种群数量的因素可分为生物因素和非生物因素。一般来说,食物和天敌等生物因素对种群数量的作用强度与该种群的密度是相关的,称为密度制约因素;气温和干旱等气候因素以及地震、 火灾等自然灾害属于非生物因素,对种群的作用强度与该种群的密度无关,因此被称为非密度制约因素。
【解析】(1)秦岭羚牛与大熊猫存在种间竞争,且其对大熊猫种群密度的影响是相关的,故秦岭羚牛属于影响大熊猫种群数量的生物因素,也属于密度制约因素。秦岭羚牛和大熊猫均是秦岭生态系统的消费者,它们的存在可捕食个体数量多的物种,为其他物种的形成腾出空间,有利于增加物种多样性。
(2)由图可知,西河管护站的秦岭羚牛种群密度最高,从种群特征的角度推测其可能的原因是充足的食物资源提高了秦岭羚牛的出生率、降低了秦岭羚牛的死亡率;充足的食物资源提高秦岭羚牛的迁入率、降低了秦岭羚牛的迁出率。
(3)秦岭羚牛会大量摄食竹子,这对保护区大熊猫的保护造成严重的困难,有人建议大量捕杀秦岭羚牛,该观点是错的,理由是适当捕杀秦岭羚牛,可以减少其对大熊猫的威胁,但不能大量捕杀;大量捕杀秦岭羚牛可能会使剩余秦岭羚牛食物更加充足,反而会大量繁殖;秦岭羚牛也是一个物种,对其大量捕杀可能会使其灭绝,降低物种多样性。为降低秦岭羚牛对大熊猫的威胁,除了在保护区就地保护外,还可以通过为大熊猫提供食物、建立大熊猫繁育中心等方法对大熊猫进行保护。
19. 胰高血糖素样肽-1(GLP-1)是一种多肽类激素,正常人进食后会刺激肠道L细胞分泌该激素,它对相关生理活动的调节机制如图所示,GLP-1及相关药物被广泛应用于治疗2型糖尿病,并在1型糖尿病的辅助型治疗中也有探索性应用。请回答下列问题:
注:“+”表示促进作用,“-”表示抑制作用
(1)GLP-1的受体位于靶细胞的_____________。在血糖调节方面,人体内与胰高血糖素具有相同生理效应的激素有_____________(答出2点即可)。
(2)通过图形分析,GLP-1降低血糖浓度主要通过两个途径:
途径一:GLP-1分泌后,作用于胰岛_____________。
途径二:GLP-1分泌后,可以_____________,进而抑制非糖物质转化为葡萄糖,从而参与调节血糖平衡。
(3)经研究发现,口服葡萄糖后胰岛素的分泌量大于静脉注射等量葡萄糖后胰岛素的分泌量。据图分析,其原因是_____________。
(4)研究团队将正常大鼠随机均分为五组,正常对照组:腹腔给予含1%牛血清蛋白的生理盐水;葡萄糖对照组:腹腔给予等量含1%牛血清蛋白的生理盐水+50%葡萄糖;GLP低、中、高组:分别注射等剂量GLP20μg/kg、40μg/kg、80μg/kg,且各组同时_______________每隔10min检测血糖浓度。本实验的目的是______________。
(5)为了探究GLP-1对1型糖尿病是否具有治疗效果。请简述实验过程_____________。
【答案】(1)①. 细胞膜上##质膜上 ②. 肾上腺素、甲状腺激素、糖皮质激素等
(2)①. 促进胰岛素分泌和抑制胰高血糖素分泌 ②. 促进肝细胞分泌FGF21
(3)口服葡萄糖可以通过升高血糖和刺激肠道L细胞产生GLP-1两种途径促进胰岛B细胞释放胰岛素 ,而静脉注射葡萄糖只会通过升高血糖来促进胰岛素分泌
(4)①. 腹腔给予等量含1%牛血清蛋白的生理盐水+50%葡萄糖 ②. 探究不同浓度的GLP降低血糖的效果
(5)将1型糖尿病模型鼠均分为两组,实验前测定血糖浓度及胰岛素浓度 ,实验组注射一定量的GLP-1,对照组注射等量生理盐水,一段时间后分别检测两组小鼠的血糖浓度及胰岛素浓度
【分析】分析题意和题图可知:正常人进食后会刺激肠道L细胞分泌GLP-1,GLP-1作用于胰岛B细胞促进其分泌胰岛素,作用于胰岛A细胞抑制其分泌胰高血糖素,从而降低血糖浓度;GLP-1作用于肝脏细胞,能够促进其分泌FGF21,进而抑制非糖物质转化为葡萄糖,降低血糖浓度。
【解析】(1)由题意可知:GLP-1为多肽类激素,其受体位于细胞膜上。能够升高血糖的激素除胰高血糖素外,还有肾上腺素、甲状腺激素、糖皮质激素等。
(2)分析图形,GLP-1作用于胰岛B细胞促进其分泌胰岛素,作用于胰岛A细胞抑制其分泌胰高血糖素,从而降低血糖浓度;GLP-1作用于肝脏细胞,能够促进其分泌FGF21,进而抑制非糖物质转化为葡萄糖,降低血糖浓度。
(3)分析题意和题图可知:口服葡萄糖可以通过升高血糖和刺激肠道L细胞产生GLP-1两种途径促进胰岛B细胞释放胰岛素,而静脉注射葡萄糖只会通过升高血糖来促进胰岛素分泌,因此口服葡萄糖后胰岛素的分泌量大于静脉注射等量葡萄糖后胰岛素的分泌量。
(4)分析实验的各组情况,正常对照组腹腔给予的是含1%牛血清蛋白的生理盐水,葡萄糖对照组腹腔给予的是含1%牛血清蛋白的生理盐水+50%葡萄糖,说明建立的是高血糖的大鼠,其他三组应该给高血糖的大鼠分别注射不同浓度的GLP,因此其处理是除了注射GLP外,还需腹腔给予等量含1%牛血清蛋白的生理盐水+50%葡萄糖。可见,实验目的是探究不同浓度的GLP降低血糖浓度的效果。
(5)为了探究GLP-1对1型糖尿病是否具有治疗效果,自变量为是否注射GLP-1,因变量是1型糖尿病模型小鼠的血糖浓度及胰岛素浓度,对实验结果有影响的无关变量应相同且适宜,因此实验过程为:将1型糖尿病模型鼠均分为两组,实验前测定血糖浓度及胰岛素浓度,实验组注射一定量的GLP-1,对照组注射等量生理盐水,一段时间后分别检测两组小鼠的血糖浓度及胰岛素浓度。
20. 家兔的毛色有紫蓝色、灰黑色和白化三种,毛的长度有长毛和短毛两种。让一只紫蓝色短毛兔与多只白化长毛兔进行杂交,得到F1,F1有紫蓝色短毛兔与灰黑色短毛兔两种表型,让F1中紫蓝色短毛兔与灰黑色短毛兔继续杂交得到F2,实验过程和结果如图所示。
请回答下列问题:
(1)已知兔毛长短由一对等位基因M和m控制,则亲本的基因型为_____________,F2中兔毛长短相关基因型及比例为_____________。
(2)根据实验结果分析,对控制家兔毛色的基因有以下两种猜测:
①猜测一:家兔毛色的基因由两对独立遗传的等位基因控制,用A/a、B/b表示,当基因A和B同时存在时家兔的毛色表现为紫蓝色,基因型为aabb时家兔的毛色表现为白色,其他基因型都表现为灰黑色。按照该猜测,F2的毛色表型及比例为______________,而实际上的表型及比例为_____________,所以该猜测错误。
②猜测二:家兔毛色的基因由一组复等位基因Cq(控制紫蓝色)、Ch(控制灰黑色)、Cb(控制白色)控制。若本猜测是正确的,则亲本的基因型为_____________,F2中紫蓝色兔子的基因型及比例为_____________。
【答案】(1)①. MM和mm ②. MM:Mm:mm=1:2:1
(2)①. 紫蓝色:灰黑色:白化=3:4:1 ②. 紫蓝色:灰黑色:白化=2:1:1 ③. CbCh和CbCb ④. CqCh:CqCb=1:1
【分析】(1)基因分离定律的实质:在杂合子的细胞中,位于一对同源染色体上的等位基因,具有一定的独立性;生物体在进行减数分裂形成配子时,等位基因会随着同源染色体的分开而分离,分别进入到两个配子中,独立地随配子遗传给后代;
(2)基因自由组合定律的实质:位于非同源染色体上的非等位基因的分离或组合是互不干扰的。在减数分裂形成配子的过程中,同源染色体上的等位基因彼此分离,非同源染色体上的非等位基因自由组合。
【解析】(1)根据亲本杂交得到F1全为短毛,F1杂交得到的F2中短毛:长毛=3:1可知,短毛为显性,且亲本基因型为MM和mm,F2中相关的基因型及比例为MM:Mm:mm=1:2:1;
(2)①若本猜测是正确的,根据F1有两种表型且没有白化性状,可判断亲本的基因型分别为AaBB和aabb(或“AABb和aabb”),F1的基因型为AaBb和aaBb(或“AaBb和Aabb”),F2中相关基因型及比例为:AaBB:AaBb:Aabb: aaBB: aaBb: aabb=1:2:1:1:2:1(或“AABb:AaBb: aaBb:AAbb:Aabb: aabb=1:2:1:1:2:1”),即紫蓝色:灰黑色:白化=3:4:1,而实际情况是紫蓝色:灰黑色:白化=2:1:1,所以本猜测是错误的;
②亲本紫蓝色兔与白化兔进行杂交得到F1,F1中只有紫蓝色兔与灰黑色兔,而F1中紫蓝色兔与灰黑色兔杂交又产生了白化兔,则F1中个体都有基因Cb,且基因Cb只有纯合时都表现为白化,为隐性性状,再由紫蓝色兔:灰黑色兔:白化兔=2:1:1可知,紫蓝色基因Cq对灰黑色基因Ch为显性,综合推断,亲本的紫蓝色兔的基因型为CqCb,白化兔的基因型为CbCb,它们进行杂交得到的F1中紫蓝色兔的基因型为CqCh,灰黑色兔的基因型为CbCh。故F2中紫蓝色兔子的基因型及比例为CqCh:CqCb=1:1。
21. 乙烯促进果实成熟,而成熟的果实不易保存。科学家为了提高某种果实的储藏时间,从该植物体内提取ErsI基因(乙烯受体基因)构建基因表达载体并导入该植物体内,使该植物原有ErsI基因的表达受到抑制,获得了耐储存的转基因新品种。该过程所用基因、Ti质粒的部分结构、限制酶的识别序列及切割位点如下图所示。回答下列问题:
(1)T质粒上的启动子的作用是______________,将重组农杆菌T质粒导入农杆菌时,需用Ca2+处理农杆菌,其目的是_______________。
(2)利用PCR的方法扩增ErsI基因时需要引物,引物的作用是_____________。ErsI基因A端和B端的部分序列如图中所示,为了使ErsI基因插入到Ti质粒中抑制ErsI基因的翻译,设置引物时需要在A端和B端的引物的_____________端分别添加_____________酶的识别序列。结合目的基因的部分碱基序列,请设计引物的碱基序列,引物1(A端的引物):5′_____________3',引物2(B端的引物):5′______________3'。
(3)将重组农杆菌与该植物的叶盘共培养,需要在培养基中添加_____________,以筛选出成功将ErsI基因整合到染色体DNA上的叶盘。
【答案】(1)①. RNA聚合酶识别和结合的部位,驱动基因转录出mBNA ②. 使农杆菌细胞处于一种能吸收周围环境中DNA分子的生理状态
(2)①. 使DNA聚合酶能够从引物的3'端连接脱氧核苷酸 ②. 5' ③. Xma I,Mun I ④. -CCCGGGTCTGTTGAAT- ⑤. -CAATTGCCTGGATGAT-
(3)卡那霉素
【分析】(1)基因工程的基本操作步骤主要包括四步:目的基因的获取;基因表达载体的构建;将目的基因导入受体细胞;目的基因的检测与表达。
(2)基因工程的工具:限制酶、DNA连接酶和载体。
【解析】(1)启动子位于基因的上游,是RNA聚合酶识别和结合的部位,驱动基因转录出mRNA。用Ca2+处理农杆菌,是为了使农杆菌细胞处于一种能吸收周围环境中DNA分子的生理状态。
(2)引物的作用是使DNA聚合酶能够从引物的3'端连接脱氧核苷酸。为了保证引物与扩增的基因碱基互补配对,保证目的基因正常扩增,应将限制酶的识别序列设计在引物的5'。根据题意,导入ErsI基因的目的是抑制原细胞中的ErsI基因翻译,则导入的基因需反向连接到重组质粒中。不能选择EcR I酶切割质粒,因为该酶的识别序列在启动子中;也不能选择Nhe I酶切割质粒,因为该酶识别序列在质粒上有两个部位,因此需选择Xma I,Mun I切割质粒,为了保证ErsI基因反向连接进入质粒中,则A端需添加Xma I的识别序列,B端添加Mun I的识别序列。据图中“限制酶识别序列及切割位点”可知,A端5'端需添加的Xma I识别序列是:5'-CCCGGG-3',引物是使DNA子链从5'端向3'端延伸,A端引物后续序列应与A端所显示的“3'-AGACAACTTA-5'”互补,则A端引物的序列是5'-CCCGGGTCTGTTGAAT-3'。同理,B端的5'端需添加Mun I的识别序列:5'-CAATTG-3',B端引物后续序列应与B端所显示的“3'-TAGTAGGTCC-5'”相同,即B端引物的序列是5'-CAATTGCCTGGATGAT-3'。
(3)T-DNA能将反向连接的ErsI基因整合到植物细胞染色体的DNA上,图中显示LB、RB分别为T-DNA的左边界、右边界,该段DNA上有卡那霉素抗性基因,因此需在共培养的培养基中添加卡那霉素筛选出成功转化的叶盘。
相关试卷
这是一份江西省部分学校2025-2026学年高三上学期8月联考生物试卷(解析版),共18页。试卷主要包含了本试卷主要考试内容等内容,欢迎下载使用。
这是一份2024-2025学年江西省部分学校高二(上)11月期中生物试卷(解析版),共21页。试卷主要包含了考查范围,考生必须保持答题卡的整洁等内容,欢迎下载使用。
这是一份江西省部分学校2024-2025学年高三上学期入学摸底生物考试(解析版),共21页。试卷主要包含了考生必须保持答题卡的整洁等内容,欢迎下载使用。
相关试卷 更多
- 1.电子资料成功下载后不支持退换,如发现资料有内容错误问题请联系客服,如若属实,我们会补偿您的损失
- 2.压缩包下载后请先用软件解压,再使用对应软件打开;软件版本较低时请及时更新
- 3.资料下载成功后可在60天以内免费重复下载
免费领取教师福利

