江西省部分学校2024-2025学年高三上学期入学摸底生物考试(解析版)
展开这是一份江西省部分学校2024-2025学年高三上学期入学摸底生物考试(解析版),共21页。试卷主要包含了考生必须保持答题卡的整洁等内容,欢迎下载使用。
注意事项:
1.答卷前,考生务必将自己的姓名、准考证号等填写在答题卡指定位置上。
2.回答选择题时,选出每小题答案后,用铅笔把答题卡上对应题目的答案标号涂黑。如需改动,用橡皮擦干净后,再选涂其他答案标号。回答非选择题时,将答案写在答题卡上。写在本试卷上无效。
3.考生必须保持答题卡的整洁。考试结束后,请将答题卡交回。
一、选择题:本题共12小题,每小题2分,共24分。在每小题给出的4个选项中,只有1项符合题目要求,答对得2分,答错得0分。
1. 细胞内物质的运输方式多种多样,下列叙述正确的是( )
A. 结合水能运输各种代谢废物
B. mRNA 能转运各种氨基酸
C. 蛋白质进出细胞核需要囊泡
D. 细胞骨架参与物质运输
【答案】D
【分析】细胞膜控制小分子物质进出细胞的方式有自由扩散、协助扩散和主动运输,大分子物质可以通过胞吞和胞吐发方式进出细胞;大分子物质可以通过核孔进出细胞;高尔基体在囊泡的运输过程中起重要的交通枢纽作用。
【详解】A、结合水失去流动性,无运输功能,A错误;
B、tRNA 能转运各种构成蛋白质的氨基酸,mRNA 无运输功能,B错误;
C、蛋白质进出细胞核是通过核孔进行的,该过程不需要囊泡参与,C错误;
D、细胞骨架参与了细胞内物质的运输,D正确。
故选D
2. 选择合适的实验材料是生物学实验成功的关键之一,下表中每位科学家与其所选择的实验材料及生物学研究相匹配的是( )
【答案】D
【分析】欧文顿通过植物细胞的通透性实验,发现细胞膜对不同物质的通透性不一样,凡是可以溶于脂质的物质,比不能溶于脂质的物质更容易通过细胞膜进入细胞,进而提出膜是由脂质组成的。沃森和克里克运用建构物理模型的方法构成了DNA双螺旋结构模型。促胰液素是科学家发现的第一个激素, 由小肠黏膜细胞分泌,其是促进胰腺分泌胰液;促胰液素是小肠黏膜受盐酸刺激后分泌的,经血液循环作用于胰腺。
【详解】A、欧文顿以植物细胞为实验材料,通过对膜的通透性研究,推测细胞膜是由脂质组成的,A错误;
B、希尔以离体的叶绿体等为材料,研究了水的光解,B错误;
C、梅塞尔森和斯塔尔以大肠杆菌为实验材料,采用同位素标记等技术,证明了 DNA的复制机制,C错误;
D、斯他林和贝利斯以狗为实验材料,研究了胰液的分泌机制,D正确。
故选D。
3. 某生物兴趣小组拟进行“探究人的唾液淀粉酶对淀粉和蔗糖的水解作用”的实验。下列相关叙述正确的是( )
A. 向60℃水浴的试管中加入酶和反应物
B. 实验结果可说明淀粉酶水解淀粉生成了葡萄糖
C. 实验结果可说明淀粉酶只能催化特定的化学反应
D. 利用碘液可以对该实验的结果进行验证
【答案】C
【分析】一、酶的特性:(1)高效性:酶的催化效率大约是无机催化剂的107~1013倍。(2)专一性:每一种酶只能催化一种或一类化学反应。(3)作用条件较温和:高温、过酸、过碱都会使酶的空间结构遭到破坏,使酶永久失活;在低温下,酶的活性降低,但不会失活。
二、影响酶活性的因素:温度、pH、酶的抑制剂等。实验设置的原则是对照原则和单一变量的原则。
【详解】A、该实验的水浴温度不适宜,人体温度一般是37℃,故探究人的唾液淀粉酶对淀粉和蔗糖的水解作用时,温度设置为37℃左右,A错误;
B、实验结果可说明淀粉酶水解淀粉生成了还原糖,但是不能确定还原糖是葡萄糖,B错误;
C、实验结果可说明淀粉酶只能催化特定的化学反应,酶具有专一性,C正确;
D、碘液能检测出淀粉是否被水解,但不能检测出蔗糖是否被水解,D错误。
故选C。
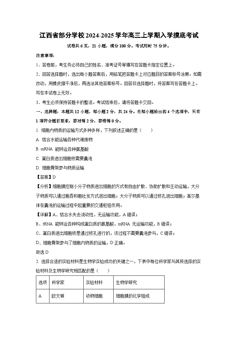
4. 下图为某 XY 型性别决定的动物(2N=8)在减数分裂过程中某时期的细胞分裂图像,图中仅表示出一对同源常染色体及其上的部分基因。下列叙述正确的是( )
A. 该细胞分裂后产生1个极体和1 个次级卵母细胞
B. 该细胞中总共有16个 DNA分子和16条染色体
C. 该个体产生的配子中,AB 配子和 ab配子所占比例较大
D. 该细胞中正发生着同源染色体上的非等位基因的自由组合
【答案】C
【分析】减数分裂过程:
(1)减数第一次分裂前的间期:染色体的复制;
(2)减数第一次分裂:①前期:联会,同源染色体上的非姐妹染色单体交叉互换;②中期:同源染色体成对的排列在赤道板上;③后期:同源染色体分离,非同源染色体自由组合;④末期:细胞质分裂;
(3)减数第二次分裂:①前期:染色体散乱地分布在细胞中;②中期: 染色体的着丝粒排列在细胞中央的平面上;③后期:着丝粒分裂,姐妹染色单体分开成为染色体,并均匀地移向两极;④末期:核形成新的核膜、核仁、纺锤体和染色体消失。
【详解】A、据图可知,该细胞进行均等分裂,处于MⅠ后期,为初级精母细胞,分裂后产生2个次级精母细胞,A错误;
B、该细胞有16个核DNA分子和一些质DNA,同时含8条染色体,B错误;
C、据图可知,未发生互换前,A和 B基因位于一条染色体上,a和b基因位于另一条染色体上,发生互换后(互换只在部分MⅠ时期的细胞内发生),重组的配子( Ab、aB)占少数,未重组的配子(AB、ab)占多数,C正确;
D、该细胞中发生着非同源染色体上的非等位基因的自由组合,D错误。
故选C。
5. 柳穿鱼植株A、B决定花形态结构的 Lcyc基因的碱基序列完全相同,但在开花期植株A 的 Lcyc基因表达而表现出唇形花冠,植株B 的 Lcyc 基因不表达而表现出辐射状花冠。下列不属于柳穿鱼花色这类遗传特点的是( )
A. 生物性状发生改变
B. 基因表达发生改变
C. 基因核苷酸序列改变
D. 表型的改变可遗传
【答案】C
【分析】表观遗传是指DNA序列不发生变化,但基因的表达却发生了可遗传的改变,即基因型未发生变化而表现型却发生了改变,如DNA的甲基化,甲基化的基因不能与RNA聚合酶结合,故无法进行转录产生mRNA,也就无法进行翻译,最终无法合成相应蛋白,从而抑制了基因的表达。
【详解】A、由题意可知,柳穿鱼花色发生了改变,A不符合题意;
B、由题意可知,柳穿鱼花色发生改变是由于 Lcyc 基因表达发生改变,B不符合题意;
C、由题意可知,柳穿鱼决定花形态结构的 Lcyc基因的碱基序列完全相同,基因核苷酸序列没有改变,C符合题意;
D、柳穿鱼花色遗传的这类遗传现象称作表观遗传,表型的改变是可遗传的,D不符合题意。
故选C。
6. 在中心法则的某些信息传递过程中,若①代表模板,②代表原料,③代表酶,④代表产物。 下列相关叙述正确的是( )
A. 若①为DNA,④为RNA,则④均有可编码氨基酸的密码子
B. 若①为RNA,②为氨基酸,则③发挥作用的场所有核糖体
C. 若①为RNA,④为DNA,则该信息传递可在 HIV 内完成
D. 若①为DNA,④为DNA,则③都可以催化磷酸二酯键的合成
【答案】B
【分析】中心法则所要阐述的内容就是生物界遗传信息的流动方向,即遗传信息可以从DNA流向DNA,也可以从DNA流向RNA,进而流向蛋白质,但遗传信息不能从蛋白质传递到蛋白质,也不能从蛋白质流向RNA或DNA;发展后的中心法则又增添了从RNA流向RNA和从RNA流向DNA,即RNA复制和逆转录。
【详解】A、若①为DNA,④为RNA,则该过程表示转录,④包括rRNA、mRNA 和tRNA 等,其中可以编码氨基酸的只有mRNA,A错误;
B、若①为RNA,②为氨基酸,则该过程表示翻译,翻译在核糖体中进行,因此,相关酶发挥作用的场所有核糖体,B正确;
C、若①为RNA,④为DNA,则该过程表示逆转录,HIV 内不能完成逆转录,该过程要在宿主细胞中进行,C错误;
D、若①为DNA,④为DNA,则该过程表示DNA 复制,DNA 复制所需酶有解旋酶和DNA聚合酶等,其中解旋酶不能催化磷酸二酯键的合成,D错误。
故选B。
7. 血糖平衡的意义在于为机体中各种代谢活动提供稳定的能源物质。当血糖浓度升高时,机体主要启动三条调节途径,即①血糖直接作用于胰岛B细胞;②血糖作用于下丘脑,通过迷走神经来支配胰岛B细胞;③兴奋的迷走神经促进相关胃肠激素释放,这些激素作用于胰岛B细胞。这三条路径都能促进胰岛素的分泌,最终使血糖恢复正常。下列有关血糖调节的叙述,正确的是( )
A. 同时具有神经调节和体液调节方式的途径只有③
B. 途径①表明,在胰岛 B细胞上有接收高血糖信息的受体
C. 三条血糖的调节途径中既存在分级调节又存在反馈调节
D. 血糖调节途径和胃肠激素释放均受大脑意识的支配
【答案】B
【分析】一、当血糖含量降低时,下丘脑的某一区域通过有关神经的作用,使肾上腺和胰岛A细胞分别分泌肾上腺素和胰高血糖素,从而使血糖浓度升高;同时血糖浓度直接刺激胰岛A细胞分泌胰高血糖素,使血糖浓度升高。
二、当血糖含量升高时,下丘脑的另一区域通过有关神经的作用,使胰岛B细胞分泌胰岛素,从而使血糖浓度降低;同时血糖浓度直接刺激胰岛B细胞分泌胰岛素素,使血糖浓度降低。
【详解】A、途径①中胰岛 B 细胞分泌的胰岛素调节血糖浓度属于体液调节方式,而途径②③中同时有神经调节和体液调节方式,A错误;
B、途径①中血糖直接作用于胰岛B细胞,说明该细胞上有接收高血糖信息的受体,B正确;
C、三条血糖的调节途径中不存在分级调节,但途径②③存在反馈调节,C错误;
D、血糖调节途径和胃肠激素释放均与迷走神经有关,迷走神经属于自主神经系统,不受大脑意识的支配,D错误。
故选B。
8. 下图表示人体兴奋在反射弧中的传导和传递过程的模式图。下列分析错误的是( )
A. 图甲中虚线方框内表示的是反射弧的神经中枢部分
B. 图乙中静息和兴奋状态的神经细胞膜外的Na+浓度均高于膜内
C. 图丙中的e有的可迅速被降解,有的也可被回收到d内
D. 刺激图甲中的①,A、B两个电流表的指针都会发生一次偏转
【答案】D
【分析】根据题意和图示分析,由突触的结构可以判断图甲中①是感受器、②是传入神经、③是神经中枢、④是传出神经、⑤是效应器;乙图是神经纤维的局部放大图,静息电位表现为外正内负,动作电位表现为外负内正;丙图是突触的结构放大图,其中a是轴突,b是线粒体,c是突触小泡,d是突触前膜,e是神经递质,f是突触后膜。
【详解】A、图中虚线方框包含了中间神经元③,主要是对来自传入神经元的信号进行分析综合,故虚线方框代表神经中枢,A正确;
B、神经细胞内的钠离子浓度低于细胞外,故不论静息还是兴奋状态的神经细胞膜外的Na+浓度均高于膜内,B正确;
C、e 是神经递质,其发挥作用后,有的可迅速被降解,有的也可被回收到d内(突触前膜内),C正确;
D、刺激图甲中的①(感受器),由于兴奋从感受器到效应器的传导和传递都是单向的,且兴奋先后达到电表的接头处,所以A、B两个电流表都会发生两次方向相反的偏转,D错误。
故选D。
9. β多样性是指某特定时间点,沿某一环境因素梯度,不同群落间物种组成的变化。它可用群落 a 和群落b的独有物种数之和与群落a、b各自的物种数之和的比值表示。已知群落甲、乙的物种丰富度分别为70和80,两群落之间的β多样性为0.4.下列叙述错误的是( )
A. 群落甲和群落乙中共有物种数为45
B. 认识群落甲、乙,首先要分析它们的物种组成
C. β多样性高表示两群落之间的物种组成差异较小
D. 一般而言,群落乙中的营养结构比群落甲的复杂
【答案】C
【分析】物种组成是区分不同群落的重要特征,也是决定群落性质的最重要因素。
【详解】A、由于β多样性可用群落a和群落b的独有物种数之和与群落 a、b各自的物种数之和的比值表示,计算甲、乙两群落共有物种数时,可以使用以下公式:独有物种数之和=(群落甲物种数+群落乙物种数)×β多样性,将题目中的数据代入公式,得到:独有物种数之和=(70+80)×0.4=60,因此,两群落共有物种数为(70+80-60)/2=45,A正确;
B、区别不同群落最主要的特征是物种组成,故认识某一群落,首先要分析它们的物种组成,B正确;
C、β多样性高表示两群落之间的物种组成差异较大,C错误;
D、群落甲、乙的物种丰富度分别为70和80,群落乙物种数量多,通常情况下,其营养结构比群落甲的复杂,D正确。
故选C。
10. 人工樟子松林中往往存在严重的鼠害(有田鼠、绒鼠、沙鼠等),鼠害猖獗严重影响着樟子松的生长质量,利用化学药剂防治鼠害见效较快,是当前林区常见的防治措施。此外,在林中引入可以抑制鼠类繁衍和生长的蛇、猫头鹰等,也能起到较好的防鼠效果。下列有关叙述正确的是( )
A. 人工樟子松林中的全部鼠个体构成了一个种群
B. 一个鼠种群的最基本的数量特征是出生率和死亡率
C. 化学药剂的使用使不同鼠群产生更多的抗药性变异
D. 引入鼠天敌的防治效果持续时间要比化学防治长
【答案】D
【分析】种群的特征有:种群密度、出生率和死亡率、迁出率和迁入率、年龄结构和性别比例四个基本特征。种群在单位面积或单位体积中的个体数就是种群密度。种群密度是衡量种群大小的数量指标。
生物防治:生物防治是利用物种间的相互关系,以一种或一类生物抑制另一种或另一类生物的方法。它是降低杂草和害虫等有害生物种群密度的一种方法。它的最大优点是不污染环境。生物防治方法主要包括:1. 利用微生物防治。2. 利用寄生性天敌防治。3. 利用捕食性天敌防治。生物防治优点:对环境污染小,能有效保护天敌,发挥持续控灾作用,成本低、对人畜安全、害虫不易产生抗性、减少化学农药用量、节约能源。
【详解】A、人工樟子松林中有不同的鼠类,构成不同的种群,A错误;
B、一个鼠种群的最基本的数量特征是种群密度,B错误;
C、化学药剂的使用是对鼠群的抗药性变异起选择作用,不能使其产生变异,C错误;
D、引入鼠的天敌属于生物防治,其效果持续时间要比化学防治鼠害的长,D正确。
故选D。
11. 黄瓜枯萎病是由尖镰孢菌引起的。研究表明,芽孢杆菌能产生几丁质酶等物质分解尖镰孢菌的细胞壁而被广泛用于黄瓜枯萎病的防治。实验室对抑菌率在69%以上的3株芽孢杆菌进行复筛,结果如下图所示。下列叙述正确的是( )
N1、N2和N3菌株(四周)对尖镰孢菌(中心)的抑制效果模式图
A. 该实验的对照组设置是平板上只接种芽孢杆菌
B. 实验结果表明N2菌株抑制尖镰孢菌的效果最好
C. 挑选出抑制效果最强的菌株后,需要对其进行纯化培养
D. 利用尖镰孢菌发酵生产几丁质酶等物质,可用于防治枯萎病
【答案】C
【分析】题图分析:据图可知,N1菌株组中对应的尖廉孢菌的菌落最小,说明N1菌株的抑制效果最佳,其次是N3菌株。N2菌株组中对应的尖廉孢菌的菌落最大,说明N2菌株抑制效果最差。
【详解】A、该实验研究的是芽孢杆菌对尖镰孢菌的抑制作用,因此对照组设置与图中实验组的区别是平板上只接种尖镰孢菌或在接种芽孢杆菌处接种等量的蒸馏水,A错误;
B、据图可知,这三组实验中,N1菌株组中平板中央的尖镰孢菌菌落最小,说明N1菌株抑制尖镰孢菌增殖的效果最强,B错误;
C、为了确保所使用的菌株是纯净的,不含有其他杂菌,挑选出抑制效果最强的菌株后,需对其进行纯化培养,C正确;
D、依题意,芽孢杆菌主要是通过产生几丁质酶等物质来抑制尖镰孢菌的增殖,因此可利用芽孢杆菌发酵生产几丁质酶等物质,利用这些物质防治枯萎病,D错误。
故选C。
12. 科学家以矮牵牛(可育)和蓝粉烟草(可育)为实验材料,运用植物体细胞杂交技术成功获得了矮牵牛一粉蓝烟草植株。下列有关叙述错误的是( )
A. 利用植物体细胞杂交技术能实现远缘杂交育种
B. 植物体细胞杂交技术的关键环节是原生质层间的融合
C. 矮牵牛一粉蓝烟草植株的培育依据了植物细胞全能性等原理
D. 理论上分析,获得的矮牵牛一粉蓝烟草植株能产生子代
【答案】B
【分析】植物体细胞杂交就是将不同种的植物体细胞,在一定条件下融合成杂种细胞,并把杂种细胞培育成新的植物体的技术。
【详解】A、利用植物体细胞杂交技术打破了原来的生殖隔离,能实现远缘杂交育种,A正确;
B、植物体细胞杂交技术的关键环节是原生质体间的融合,B错误;
C、矮牵牛一粉蓝烟草植株的培育依据了植物细胞全能性和细胞膜具有流动性等原理,C正确;
D、选用的矮牵牛和粉蓝烟草都是可育的,因此获得的矮牵牛一粉蓝烟草植株在理论上也是可育的,D正确。
故选B。
二、选择题:本题共4小题,每小题4分,共16分。在每小题给出的4个选项中,有2项或2项以上符合题目要求,全部选对的得4分,选对但不全的得2分,有选错的得0分。
13. 某雌雄异株二倍体植物的花色由位于1号染色体同一位点上的基因A1、A2和A3控制,且A1、A2和A3中任何两个基因组合在一起,各基因都能正常表达,如图表示基因对花色的控制关系。下列叙述正确的是( )
A. 基因A1、A2和A3的产生体现了基因突变具有随机性的特点
B. 基因型为A1A2和基因型为A1A3的亲本杂交后代有4种表型
C. 白花植株有3 种基因型,红花、橙花和紫花植株各有1种基因型
D. 白花植株自交后代仅开白花,橙花和紫花植株各自自交后代均有4种表型
【答案】BC
【分析】结合图示和题目可知,红色的基因型为A1A1,橙色的基因型为A1A2、紫色的基因型为A1A3,白色的基因型为A2A2、A3A3、A2A3。
【详解】A、基因A1、A2和A3的产生体现了基因突变具有不定向性的特点,A错误;
B、基因型为A1A2和基因型为A1A3的亲本杂交后代有A1A1、A1A2、A1A3₃和A2A3,分别开红花、橙花、紫花和白花,B正确;
C、红花的基因型为A1A1,橙花的基因型为A1A2、紫花的基因型为A1A3,白花的基因型为A2A2、A3A3、A2A3,C正确;
D、因为白花植株的基因型有3种,即 A₂A₂、A₃A₃和A₂A₃(自交,子代只开白花),红花植株的基因型为A₁A₁(自交,子代只开红花),橙花植株的基因型为A₁A₂(自交,子代共有3种花色,即红花、橙花、白花),紫花植株的基因型为A₁A₃(自交,子代共有3种花色,即红花、紫花、白花),D错误。
故选BC。
14. 生态农业—田园综合体,是集现代农业、休闲旅游、田园社区为一体,可持续的综合发展新模式。生态农场的作物秸秆、废弃菜叶送往养殖场加工成饲料;牲畜粪便进入沼气池,产生的沼气成为燃料;沼渣、沼液部分运往池塘养鱼,部分作为农作物的肥料。下列有关叙述正确的是( )
A. 生态农场建设遵循了自生、整体等生态工程原理
B. 生态农场减少了废弃物和化肥使用造成的环境污染
C. 生态农场提高了能量的传递效率,增加了经济效益
D. 生态农场建设实现了物质再生和能量的循环利用
【答案】AB
【分析】生态系统的能量流动具有两个明显的特征:
(1)生态系统中能量流动是单向的。在生态系统中,能量流动只能从第一营养级流向第二营养级,再依次流向后面的各个营养级,不可逆转,也不能循环流动;
(2)能量在流动过程中逐级递减。输入到一个营养级的能量不可能百分之百地流入下一个营养级,能量在沿食物链流动的过程中是逐级减少的。一般来说, 在输入到某一个营养级的能量中,只有10%~20%的能量能够流到下一个营养级。
【详解】A、该生态农场建设是打造生态农业一田园综合体,遵循了生态工程的自生、整体等原理,A正确;
B、生态农场使废物资源化,便提高能量转化效率,减少了废弃物和化肥使用造成的环境污染,B正确;
C、生态农场提高了能量的利用效率,但不能提高能量的传递效率,C错误;
D、生态系统中能量不能循环利用,D错误。
故选AB。
15. 气孔是指植物叶表皮组织上两个保卫细胞之间的孔隙。植物通过调节气孔大小,控制(CO2进入和水分的散失,影响光合作用和含水量。科研工作者以拟南芥为实验材料,研究并发现了相关环境因素调控气孔关闭的机理。下列相关叙述正确的是( )
注:⋯⋯表示省略了若干步骤。
A. 气孔关闭是基因表达调控、激素调节和环境因素调节共同完成的
B. 干旱条件下,脱落酸含量上升引起叶片脱落,降低了植物的蒸腾作用
C. 蛋白甲、乙和丙功能不同的根本原因是三种蛋白质的空间结构不同
D. 保卫细胞液泡中的溶质转运到胞外,导致保卫细胞细胞渗透压升高
【答案】AB
【分析】溶液的渗透压是指溶液中溶质微粒对水的吸引力。脱落酸在根冠和萎蔫的叶片中合成较多,在将要脱落和进入休眠期的器官和组织中含量较多,脱落酸是植物生长抑制剂,它能够抑制细胞的分裂和种子的萌发,还有促进叶和果实的衰老和脱落,促进休眠和提高抗逆能力等作用。
【详解】A、植物生长发育是基因表达调控、激素调节和环境因素调节共同完成的,A正确;
B、干旱条件下,脱落酸含量升高,促进叶片脱落,抑制气孔开放,能够减少蒸腾作用,B正确;
C、蛋白甲、乙和丙功能不同的根本原因是控制三种蛋白质合成的基因不同,C错误;
D、保卫细胞液泡中的溶质转运到胞外,单位体积内溶质微粒数减少,导致保卫细胞细胞渗透压降低,D错误。
故选AB。
16. “猪繁殖与呼吸综合征”是一种由病毒 PRRSV 引发的传染病。科学家制备出 PRRSV-GP3 蛋白的单克隆抗体,可对该病进行诊断和治疗,制备过程如下图所示。下列相关叙述正确的是( )
A. 给小鼠注射 GP3 蛋白的目的是获得抗 GP3 蛋白抗体
B. 细胞乙、丙、丁的培养过程中均需要适宜的温度和气体环境等条件
C. 第2次筛选的目的是筛选出能产生抗 GP3 蛋白抗体的杂交瘤细胞
D. 扩大培养通常采用的方法是将细胞丁注射到小鼠腹腔内或在体外大规模培养
【答案】BCD
【分析】单克隆抗体是细胞工程中动物细胞融合的重要应用,与传统血清抗体相比,单克隆抗体的纯度高,特异性强;其基本步骤:对小鼠进行免疫→提取B淋巴细胞→将B淋巴细胞与骨髓瘤细胞融合→通过筛选、克隆化培养和扩大化培养、最终注入小鼠体内→从腹腔腹水中提取单克隆抗体。
【详解】A、给小鼠注射GP3蛋白的目的是获得产生抗 GP3蛋白抗体的B细胞,A错误;
B、动物细胞培养过程中需要适宜的温度和气体环境等条件,B正确;
C、第2次筛选的目的是筛选出能专一产生抗GP3 蛋白抗体的杂交瘤细胞,利用抗原—抗体杂交技术,C正确;
D、扩大培养通常采用的方法是将细胞丁注射到小鼠腹腔内或在体外大规模培养,D正确。
故选BCD。
三、非选择题:本题共5小题,每小题12分,共60分。
17. 绿萝有观赏性高的宽大油绿的叶片,成为常见的家庭赏叶型绿化植物。回答下列问题:
(1)用绿萝叶片做“绿叶中色素的提取和分离”实验时,加入少量碳酸钙的目的是_________________;绿萝叶肉细胞中含有叶绿体,_________(填“能”或“不能”)用绿萝叶片做“探究植物细胞的吸水和失水”实验。
(2)家庭中土壤栽培的绿萝在频繁浇水的情况下,绿萝根部发黑继而腐烂,原因是____________。
(3)某课题小组研究不同的光质对绿萝生长情况、生理特征的影响,一段时间后得到部分结果如下表所示。
①该实验的对照组的处理方法是____________,为确保实验结果科学可信,除各组选取的绿萝品种应相同、各组处理的温度适宜且相同外,各组处理的光照时间应相同,对各组的要求还有________________(答出1点即可)。
②某人用大棚种植绿萝,为了达到较好的经济效益,依据表中信息,种植时应采取的措施是______________,采取这一措施的理由是_______________________。
【答案】(1)①. 防止色素被破坏 ②. 能
(2)过于频繁浇水使土壤中氧气减少,根部细胞无氧呼吸积累酒精,且产生的ATP 较有氧呼吸少,影响细胞正常的生命活动而导致根部发黑、腐烂
(3)①. 用白光(自然光)照射绿萝 ②. 各组处理的光照强度应相同;实验前各组测量指标的初始值应接近 ③. 对绿萝进行红蓝光处理 ④. 经红蓝光处理后,绿萝的叶面积大,叶绿素含量高,进而提高观赏性
【分析】光合色素主要吸收可见光中红光和蓝紫光。影响光合作用强度的外界影响的因素主要是光照强度、二氧化碳浓度和温度,矿质元素和水也是影响光合作用的外界因素。
【小问1详解】做“绿叶中色素的提取和分离”实验时,加入少量碳酸钙的目的是防止色素被破坏;绿萝叶肉细胞可通过渗透作用吸水或失水,能用绿萝叶片做“探究植物细胞的吸水和失水”实验。
【小问2详解】如果过于频繁浇水,会使土壤中氧气减少,根部细胞无氧呼吸时积累酒精,从而影响细胞正常的生命活动而导致根部发黑、腐烂,无氧呼吸只有第一阶段产生少量 ATP,因此产生的 ATP 较有氧呼吸少。
【小问3详解】①实验组用红光、蓝光和红蓝光分别处理,因此对照组绿萝应为白光处理,为确保实验结果科学可信还应满足各组处理的光照强度应相同,实验前各组测量指标的初始值应接近。
②结合题意分析实验结果,红蓝光处理的绿萝观赏性高,理由是经红蓝光处理后叶面积大,叶绿素含量高。
18. 脑钙化是一种与衰老相关的病理反应,也是一种遗传疾病,其致病基因位于2号染色体上且不同基因突变均可导致患病,研究人员对该遗传病的相关机理进行了研究,通过调查家族1 和家族2关于该遗传病的情况,绘制了遗传系谱图如下。不考虑再次突变,回答下列问题:
(1)调查人群中遗传病的发病率时,最好选取____________遗传病;研究遗传病的遗传方式,正确的方法是______________。
(2)通过检测发现,家族1由单基因突变(A/a)导致,家族2中的I-2只携带了位于同一对同源染色体上的另一个致病基因t,家族2中的Ⅰ-1与家族1中的Ⅰ -1的基因型均为AaTT,具有两个非等位致病基因也可患病,家族2中的Ⅱ-1的基因型为________,如果家族1中的Ⅲ-1与家族2中的Ⅲ-1结婚,请在下图染色体上画出子代中患脑钙化病的可能的基因型___________(不考虑交叉互换)。
(3)有人认为脑钙化疾病是由母亲传递给子女的。这种说法___________(填“正确”或“不正确”),理由是_________________。
(4)唐氏综合征也是一种遗传病,该遗传病类型为________________。
【答案】(1)①. 群体中发病率较高的单基因 ②. 在患者家系中调查研究遗传方式
(2)①. AaTt ②.
(3)①. 不正确 ②. 致病基因位于2 号染色体,是常染色体,精子和卵细胞中都有,且患者为aaTT/AAtt时患病,需要父母双方给的两个隐性致病基因
(4)染色体异常遗传病
【分析】根据“无中生有为隐性”可判断家族1遗传病的遗传方式为隐性遗传,Ⅱ-5为患者,但是她的父亲Ⅰ-1表现正常,可判断该病致病基因位于常染色体上。
【小问1详解】在研究遗传病时,调查人群中遗传病的发病率,最好选取发病率较高的单基因遗传病,这样能更准确地反映出疾病在人群中的发生情况;研究遗传病的遗传方式,正确的方法是在患者家系中进行调查分析。
【小问2详解】家族2中的I-1的基因型为AaTT,I-2只携带了位于同一对同源染色体上的另一个致病 基因t,即家族2中I-2的基因型为AATt,由题干信息可知,具有两个非等位致病基因也可患病,因此患者Ⅱ-1的基因型应为AaTt;
家族1中的I-1的基因型为AaTT,则Ⅱ-3的基因型是aaTT,a、T位于同一条染色体 上,家族2中的患者Ⅱ-1的基因型应为AaTt,且a、T位于同一条染色体上,A、t位于同一 条染色体上,两条染色体都有可能传递给后代,因此子代中患脑钙化病的可能的基因型aaTT 或AaTt,图示为: ;
【小问3详解】有人认为脑钙化疾病是由母亲传递给子女的这种说法是不正确的,因为致病基因位于2号染色体,是常染色体,精子和卵细胞中都有,且患者为aa/AaTt 时 患病,需要父母双方给的两个隐性致病基因,因此上述说法不正确。
【小问4详解】唐氏综合征是先天性遗传性疾病,又称21-三体综合征、是由于染色体异常、染色体缺陷引起的疾病,患者从出生起就会出现混合性精神发育迟滞,是出生缺陷中发病率最高的,因此该遗传病类型为染色体异常遗传病。
19. T细胞对靶细胞的“杀伤”作用往往依靠细胞膜表面分子的特异性识别。正常组织细胞表面的PD-L1 与T细胞表面的PD-1结合(如图所示),T细胞活性被适当抑制,不引发其对该细胞的“杀伤”。回答下列问题:
(1)正常机体中,组织细胞表面的PD-L1 与T细胞表面的PD-1结合,可使T细胞活性被适当抑制,可避免____________病的发生,这与免疫系统的________功能密切相关。依据图示,从基因表达角度分析,这类疾病发生的原因是______________。
(2)组织细胞(靶细胞)被某些病原体感染后,会导致靶细胞___________________发生变化,这一变化能被____________________识别。
(3)组织细胞异常分化会导致癌细胞形成,体内癌细胞增多会生成恶性肿瘤,引起癌症威胁人类健康。依据图示,分析恶性肿瘤形成的原因是________,基于此,可以开发________(答出1点即可)作为广谱抗癌药物来治疗多种癌症,目前这些药物已获批上市。
(4)器官移植面临的一大问题是免疫排斥,若接受器官移植的个体增加__________,使T细胞活性被适当抑制,不引发对该细胞的“杀伤”,可降低免疫排斥。
【答案】(1)①. 自身免疫 ②. 自稳 ③. T细胞中 PD-1基因的表达量下降,T细胞活性抑制效果下降,机体免疫增强,会导致自身免疫病的发生
(2)①. 膜表面的某些分子 ②. 细胞毒性T细胞
(3)①. 癌细胞膜表面的PD-LI 增加,使T细胞活性被适当抑制,不引发对该细胞的“杀伤”,生成恶性肿瘤 ②. PD-LI 抗体或抗 PD-LI 抗体
(4)T细胞PD-1
【分析】细胞免疫过程:①被病原体(如病毒)感染的宿主细胞(靶细胞)膜表面的某些分子发生变化,细胞毒性T细胞识别变化的信号。②细胞毒性T细胞分裂并分化,形成新的细胞毒性T细胞和记忆T细胞。细胞因子能加速这一过程。③新形成的细胞毒性T细胞在体液中循环,它们可以识别并接触、裂解被同样病原体感染的靶细胞。④靶细胞裂解、死亡后,病原体暴露出来,抗体可以与之结合;或被其他细胞吞噬掉。
【小问1详解】自身免疫病是由于免疫功能过强引起的,正常机体中,组织细胞表面的PD-L1 与T细胞表面的PD-1结合,可使T细胞活性被适当抑制,抑制免疫系统功能,可避免自身免疫病的发生,这与免疫系统的免疫自稳功能密切相关;基因的表达包括转录和翻译过程,从基因表达角度分析,这类疾病发生的原因是T细胞中 PD-1基因的表达量下降,T细胞活性抑制效果下降,机体免疫增强,会导致自身免疫病的发生。
【小问2详解】不同的细胞表面有不同的分子,组织细胞(靶细胞)被某些病原体感染后,会导致靶细胞膜表面的某些分子发生变化,这一变化能被细胞毒性T细胞识别。
【小问3详解】由题意可知,正常组织细胞表面的PD-L1 与T细胞表面的PD-1结合(如图所示),T细胞活性被适当抑制,不引发其对该细胞的“杀伤”,而癌细胞膜表面的PD-LI 增加,使T细胞活性被适当抑制,不引发对该细胞的“杀伤”,生成恶性肿瘤;基于此,可以开发PD-LI 抗体或抗 PD-LI 抗体作为广谱抗癌药物来治疗多种癌症。
【小问4详解】要使T细胞活性被适当抑制,可接受器官移植的个体增加T细胞PD-1。
20. 2021 ~2022年,有两批栖居在我国西双版纳的亚洲象群相继进行了北迁,它们沿途穿越了森林及农田等一系列生态系统,引起人们的关注。回答下列问题:
(1)亚洲象属生态系统中的消费者,消费者的存在,对生态系统的主要作用是_____________。
(2)亚洲象经过一片玉米地,采食了部分玉米,对玉米地造成了破坏。对该玉米地生物多样性的影响是降低了________多样性。从生态系统稳定性角度分析,与森林相比,玉米地的抵抗力稳定性低的原因是_____________。亚洲象采食玉米所同化的能量去向有______________。
(3)亚洲象常年的栖息地为高温、高湿的热带雨林,植物生长茂盛,凋落物多,但土壤中有机质含量低。土壤中有机质含量低的原因是____________。北迁的象群最终顺利南归,离群的小象也能及时归队。亚洲象可凭借惊人的记忆力、听觉、嗅觉和磁场感应辨别位置和方向,说明在生态系统中,信息传递具有______________的功能。
【答案】(1)加速生态系统的物质循环
(2)①. 遗传 ②. 玉米地的生态系统组成成分少,营养结构简单,自我调节能力弱 ③. 通过呼吸作用以热能形式散失,用于自身生长、发育和繁殖等生命活动
(3)①. 在雨林高温、高湿的环境下,分解者将有机物快速分解为无机物,故土壤中有机质含量低 ②. 保证(维持)生物的(迁徙等)生命活动正常进行
【分析】一、生态系统的组成成分包括非生物的物质和能量,生产者、消费者和分解者,植物通常是生态系统中的生产者,供养着众多的消费者和分解者。动物既从植物中获取物质和能量,也有利于植物繁殖体的传播。
二、生物多样性的三个层次:遗传的多样性、物种的多样性、生态系统的多样性。
【小问1详解】亚洲象属生态系统中的消费者,消费者对生态系统的主要作用是加速生态系统的物质循环。
【小问2详解】生物多样性包括三个层次:遗传多样性、物种多样性、生态系统多样性,其中部分玉米被取食,降低了遗传多样性。玉米地的生态系统组成成分少,营养结构简单,自我调节能力弱,所以与森林相比,玉米地的抵抗力稳定性低。亚洲象采食玉米所同化的能量去向有通过呼吸作用以热能形式散失,用于自身生长、发育和繁殖等生命活动。
【小问3详解】在雨林高温、高湿的环境下,分解者将有机物快速分解为无机物,故土壤中有机质含量低。亚洲象可凭借惊人的记忆力、听觉、嗅觉和磁场感应辨别位置和方向,说明在生态系统中,信息传递具有保证生物的(迁徙等)生命活动正常进行的功能。
21. 中科院的研究团队利用细胞工程和基因编辑技术,成功培育出世界上首例只有双母亲来源的孤雌小鼠和双父亲来源的孤雄小鼠,实现了哺乳动物的同性繁殖,实验流程如下图所示。回答下列问题:
(1)培养卵母细胞和精子时,需要定期更换培养液,目的是________________。
(2)卵母细胞去核通常采用的方法是_______________,去核的卵母细胞与aESC融合的方法通常是_________________。不考虑致死情况,得到的孤雄小鼠性染色体组成为__________________。
(3)CRISPR/CAS系统是应用最广泛的基因组编辑技术。由具有限制性内切核酸酶功能的CAS蛋白和一条人为重组的一段目的基因的单链向导RNA(sgRNA)组成,sgRNA 可以指导CAS蛋白对靶基因进行敲除、插入和突变修饰。在基因编辑中,CAS蛋白的功能是_______________。
(4)除基因编辑可实现突变修饰外,PCR 技术也可实现基因的定点突变。萝卜的蛋白A具有广泛的抗植物病菌作用,我国科学家获得了高效表达蛋白 A 的转基因大肠杆菌作为微生物农药。检测发现,转入的蛋白A 基因在大肠杆菌中表达效率很低,研究者推测不同生物对密码子具有不同的偏好。因而设计了与蛋白A基因结合的两对引物(引物B 和C 中都替换了一个碱基),并按如图方式依次进行4次PCR扩增,以获得定点突变新的蛋白A基因。在图中4次PCR扩增中,每次选择的引物分别是(答案从“引物A”、“引物B”、“引物C”、“引物D”中选择作答,若不需要上述引物,则填“0”):
PCR1:______________;PCR2:___________;PCR3:__________________;PCR4:___________。
【答案】(1)清除代谢物,防止代谢物积累对细胞自身造成危害
(2)①. 显微操作法 ②. 电融合法 ③. XX、XY 和YY
(3)识别双链DNA 分子的特定核苷酸序列,并且使每一条链中特定部位的磷酸二酯键断开
(4)①. 引物A、引物B ②. 引物C、引物D ③. 0 ④. 引物A、引物D
【分析】PCR是一种用于放大扩增特定的DNA片段的分子生物学技术,利用DNA在体外95℃高温时变性会变成单链,低温(60℃左右)时引物与单链按碱基互补配对的原则结合,再调温度至DNA聚合酶最适反应温度(72℃左右),DNA聚合酶沿着磷酸到五碳糖(5'-3')的方向合成互补链。
【小问1详解】培养卵母细胞和精子时,需要定期更换培养液,以便清除代谢物,防止代谢物积累对细胞自身造成危害。
【小问2详解】常采用显微操作法去除卵母细胞的细胞核,然后用电融合法融合去核的卵母细胞与aESC。雄小鼠产生的精子的基因型为X和Y,两个精细胞两两融合,则可产生的基因型为XX、XY 和YY。
【小问3详解】CAS蛋白具有限制酶的功能,所以CAS蛋白能识别双链DNA 分子的特定核苷酸序列,并且使每一条链中特定部位的磷酸二酯键断开。
【小问4详解】PCR第三次时,杂交DNA的两条链可以互为模板和引物,所以PCR3不需要引物。根据图中PCR1扩增的蛋白A基因左侧部分,推出该过程需要的引物是引物A和引物B;PCR2扩增蛋白A基因的右侧部分,需要引物C和引物D;由于PCR4扩增的是新的蛋白A基因,推出该过程需要的引物是引物A和引物D。
选项
科学家
实验材料
生物学研究
A
欧文顿
动物细胞
细胞膜的化学组成
B
希尔
离体的叶绿体
水的光解与有机物的合成
C
沃森和克里克
大肠杆菌
DNA 分子复制
D
斯他林和贝利斯
狗
胰液的分泌机制
测量指标
光质
对照
红光
蓝光
红蓝光
叶面积(cm2)
3208.64
3612.19
3300.90
4005.54
叶绿素含量(mg/g)
1.81
1.56
1.86
2.04
相关试卷
这是一份[生物]北京市部分学校2024-2025学年高三上学期7月入学定位考试(解析版),共28页。试卷主要包含了 下列分子中不含氢键的是等内容,欢迎下载使用。
这是一份[生物]江西省部分学校2024~2025学年高三上学期入学摸底考试试题(有解析),共11页。
这是一份江西省部分学校2024-2025学年高三上学期入学摸底考试生物试题(解析版),共20页。试卷主要包含了考生必须保持答题卡的整洁等内容,欢迎下载使用。

