搜索
      上传资料 赚现金

      [精] 2025年高考第二次模拟考试卷:生物(甘肃卷)(解析版)

      • 1.13 MB
      • 2025-04-27 22:17:30
      • 101
      • 0
      • 为梦奔跑
      加入资料篮
      立即下载
      2025年高考第二次模拟考试卷:生物(甘肃卷)(解析版)第1页
      1/21
      2025年高考第二次模拟考试卷:生物(甘肃卷)(解析版)第2页
      2/21
      2025年高考第二次模拟考试卷:生物(甘肃卷)(解析版)第3页
      3/21
      还剩18页未读, 继续阅读

      2025年高考第二次模拟考试卷:生物(甘肃卷)(解析版)

      展开

      这是一份2025年高考第二次模拟考试卷:生物(甘肃卷)(解析版),共21页。
      1.答卷前,考生务必将自己的姓名、准考证号等填写在答题卡和试卷指定位置上。
      2.回答选择题时,选出每小题答案后,用铅笔把答题卡上对应题目的答案标号涂黑。如需改动,用橡皮擦干净后,再选涂其他答案标号。回答非选择题时,将答案写在答题卡上。写在本试卷上无效。
      3.考试结束后,将本试卷和答题卡一并交回
      选择题:本题共16小题,每小题3分,共48分。每小题给出的四个选项中,只有一项符合题目要求。
      1.下列对细胞内生物膜在结构上具有一定连续性的叙述,错误的是( )
      A.内质网通过“出芽”形成囊泡,囊泡与高尔基体膜融合
      B.细胞质中囊泡与核糖体膜融合
      C.细胞膜向内凹陷形成囊泡,离开细胞膜到细胞质中
      D.高尔基体膜突出形成囊泡,离开高尔基体膜与细胞膜融合
      【答案】B
      【分析】在生物膜结构中,内质网膜通过形成囊泡与高尔基体发生联系;核糖体不具有膜结构,有的游离在细胞质基质中,有的附着在内质网上;细胞膜可向内凹陷形成囊泡,回到细胞质中;高尔基体通过囊泡与细胞膜发生联系,高尔基体在生物膜之间起交通枢纽的作用。
      【详解】A、内质网通过“出芽”形成囊泡,囊泡与高尔基体膜融合,实现了内质网和高尔基体的间接联系,A正确;
      B、细胞质中囊泡不会与核糖体融合,因为核糖体不具有膜结构,B错误;
      C、细胞膜向内凹陷形成囊泡,离开细胞膜到细胞质中,可能与溶酶体发生融合,C正确;
      D、高尔基体膜突出形成囊泡,离开高尔基体膜与细胞膜融合,实现了物质的分泌过程,该过程体现了高尔基体与分泌物的形成有关,D正确。
      故选B。
      2.ABC转运体是一类能消耗ATP的转运蛋白,其有ABC外向转运蛋白和ABC内向转运蛋白(见下图),ABC外向转运蛋白存在于所有生物体内,ABC内向转运蛋白仅存在于细菌和植物中。下列叙述错误的是( )
      A.ABC转运体具有ATP水解酶的活性和运输物质的功能
      B.动物细胞内的Ca2+、分泌蛋白等可通过ABC外向转运蛋白运出细胞
      C.a-变形菌通过ABC外向转运蛋白分泌H+时,H+需与ABC外向转运蛋白结合
      D.植物通过ABC内向转运蛋白转运Na+时,ABC内向转运蛋白的空间构象会发生改变
      【答案】B
      【分析】自由扩散的方向是从高浓度向低浓度,不需载体和能量,常见的有水、CO2、O2、甘油、苯、酒精等;协助扩散的方向是从高浓度向低浓度,需要载体,不需要能量,如红细胞吸收葡萄糖;主动运输的方向是从低浓度向高浓度,需要载体和能量,常见的如小肠绒毛上皮细胞吸收氨基酸、葡萄糖,K+等。
      【详解】A、ABC转运体是一类能消耗ATP的转运蛋白,故其具有ATP水解酶活性和运输物质的功能,A正确;
      B、动物细胞内合成的分泌蛋白通过胞吐的方式运出细胞,而需要ABC外向转运蛋白协助的运输方式是主动运输,B错误;
      C、据题干信息“ABC外向转运蛋白存在于所有生物体内,ABC内向转运蛋白仅存在于细菌和植物中”可知,a-变形菌可以通过ABC外向转运蛋白分泌H+,且运输H+的方式为主动运输,H+需与ABC外向转运蛋白结合,C正确;
      D、据题意可知,植物可以通过ABC内向转运蛋白转运Na+,ABC内向转运蛋白介导的跨膜运输需要ATP供能,属于主动运输,该蛋白质属于载体蛋白,在每次转运物质过程中空间构象都会发生改变,D正确。
      故选B。
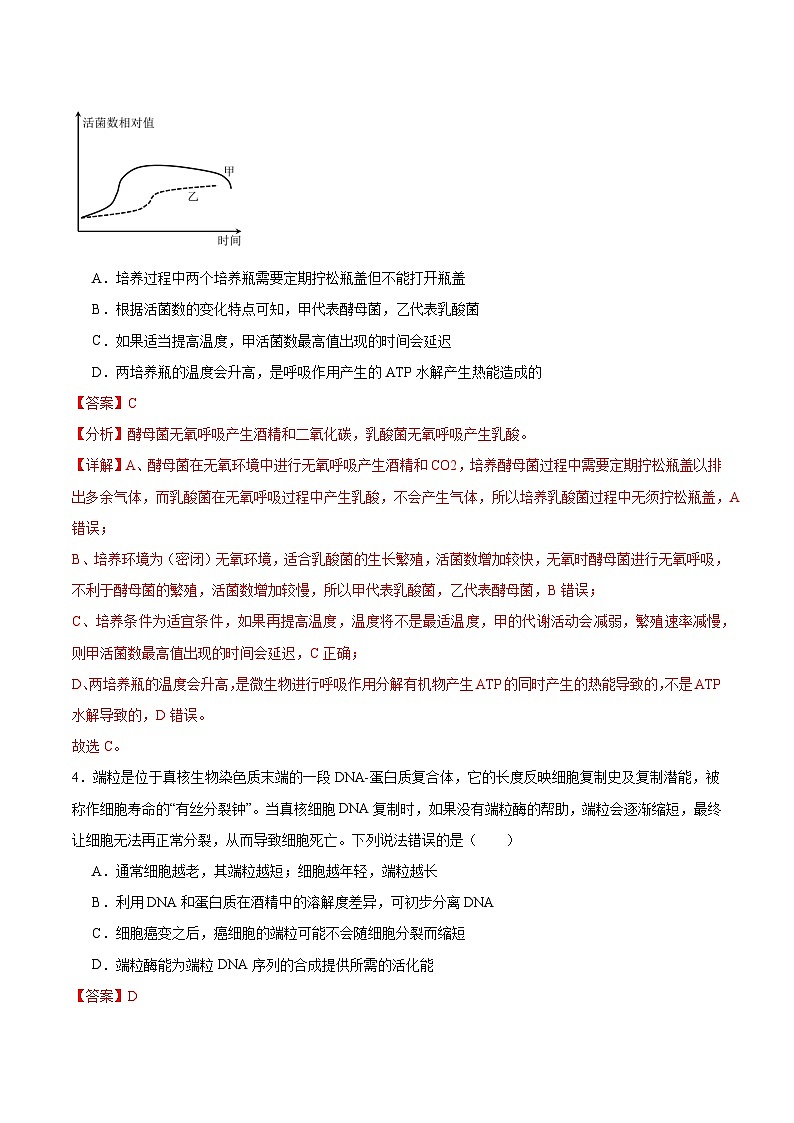
      3.某同学将等量的酵母菌和乳酸菌分别放入装满适宜培养液的培养瓶中,适宜条件下密封培养。在培养过程中,该同学由于疏忽把培养瓶的标签弄混了,经过测定,两个培养瓶中活菌数结果如图所示。下列相关分析正确的是( )
      A.培养过程中两个培养瓶需要定期拧松瓶盖但不能打开瓶盖
      B.根据活菌数的变化特点可知,甲代表酵母菌,乙代表乳酸菌
      C.如果适当提高温度,甲活菌数最高值出现的时间会延迟
      D.两培养瓶的温度会升高,是呼吸作用产生的ATP水解产生热能造成的
      【答案】C
      【分析】酵母菌无氧呼吸产生酒精和二氧化碳,乳酸菌无氧呼吸产生乳酸。
      【详解】A、酵母菌在无氧环境中进行无氧呼吸产生酒精和CO2,培养酵母菌过程中需要定期拧松瓶盖以排出多余气体,而乳酸菌在无氧呼吸过程中产生乳酸,不会产生气体,所以培养乳酸菌过程中无须拧松瓶盖,A错误;
      B、培养环境为(密闭)无氧环境,适合乳酸菌的生长繁殖,活菌数增加较快,无氧时酵母菌进行无氧呼吸,不利于酵母菌的繁殖,活菌数增加较慢,所以甲代表乳酸菌,乙代表酵母菌,B错误;
      C、培养条件为适宜条件,如果再提高温度,温度将不是最适温度,甲的代谢活动会减弱,繁殖速率减慢,则甲活菌数最高值出现的时间会延迟,C正确;
      D、两培养瓶的温度会升高,是微生物进行呼吸作用分解有机物产生ATP的同时产生的热能导致的,不是ATP水解导致的,D错误。
      故选C。
      4.端粒是位于真核生物染色质末端的一段DNA-蛋白质复合体,它的长度反映细胞复制史及复制潜能,被称作细胞寿命的“有丝分裂钟”。当真核细胞DNA复制时,如果没有端粒酶的帮助,端粒会逐渐缩短,最终让细胞无法再正常分裂,从而导致细胞死亡。下列说法错误的是( )
      A.通常细胞越老,其端粒越短;细胞越年轻,端粒越长
      B.利用DNA和蛋白质在酒精中的溶解度差异,可初步分离DNA
      C.细胞癌变之后,癌细胞的端粒可能不会随细胞分裂而缩短
      D.端粒酶能为端粒DNA序列的合成提供所需的活化能
      【答案】D
      【分析】端粒酶作用是将DNA复制过程中丢失的端粒末端通过逆转录重新合成,与遗传信息的传递有关。端粒是存在于真核细胞染色体末端,端粒酶是一种逆转录酶。
      【详解】A、细胞有丝分裂一次,DNA复制一次,端粒会缩短,所以细胞分裂次数越多,细胞相对越老,端粒越短,也说明细胞越年轻,端粒越长,A正确;
      B、DNA不溶于酒精,但细胞中的某些蛋白质溶于酒精,据此可初步分离蛋白质与DNA,B正确;
      C、正常情况下,端粒DNA序列在每次细胞分裂后会缩短一截,细胞癌变后,具有无限增殖潜能,故可推测癌细胞的端粒可能不会随细胞分裂而缩短,C正确;
      D、酶的作用机理是降低化学反应所需的活化能,由此可知端粒酶不能为端粒DNA序列的合成提供所需的活化能,D错误。
      故选D。
      5.同种二倍体(2n=46)雄性动物(AAXBY)和雌性动物(AaXBXᵇ)细胞分裂某时期图像分别如图甲、乙所示。不考虑图示之外的其它变异,下列有关叙述中错误的是( )
      A.图甲、乙细胞分别处于减数分裂Ⅱ中期、减数分裂Ⅰ前期
      B.图甲、乙细胞中常染色体上同时含A、a的原因是分别发生了基因突变、基因重组
      C.图乙细胞完成分裂过程中,会发生2次等位基因的分离
      D.与图甲细胞同时产生的另一个细胞中有23个核DNA分子
      【答案】D
      【分析】1、分析图可知,甲细胞中无同源染色体,且着丝粒排列在赤道板上,处于减数第二次分裂中期,乙细胞中同源染色体联会,处于减数第一次分裂前期;
      2、减数分裂过程:
      (1) 减数分裂前的间期:染色体的复制;
      (2) 减数第一次分裂:
      ①前期:联会,同源染色体上的非姐妹染色单体互换;
      ②中期:同源染色体成对的排列在赤道板上;
      ③后期:同源染色体分离,非同源染色体自由组合;
      ④末期:细胞质分裂;
      (3) 减数第二次分裂:
      ①前期:核膜、核仁逐渐解体消失,出现纺锤体和染色体;
      ②中期:染色体形态固定、数目清晰;
      ③后期:着丝粒分裂,姐妹染色单体分开成为染色体,并均匀地移向两极;
      ④末期:核膜、核仁重建、纺锤体和染色体消失。
      【详解】A、据图可知,图甲细胞中无同源染色体,且着丝粒(着丝点)排列在赤道板上,处于减数分裂Ⅱ中期;图乙细胞中同源染色体联会,处于减数分裂Ⅰ前期,A正确;
      B、图甲细胞对应生物基因型为 AA,图甲细胞中出现了a,说明发生了基因突变;图乙细胞对应生物基因型为 Aa,根据图乙细胞中A/a基因所在的两条同源染色体的颜色与A/a基因在染色体上的位置关系可判断,这对同源染色体 A/a基因所在片段发生了染色体互换,即基因重组,B正确;
      C、减数分裂Ⅰ后期,同源染色体分离,图乙细胞中存在等位基因分离,减数分裂Ⅱ后期,着丝粒分裂后分向两极,由于有一条染色体上存在A和a,故也存在等位基因的分离,C正确;
      D、该生物体细胞中有46条染色体,减数分裂Ⅰ结束后同源染色体进入两个次级精母细胞,由于核 DNA在间期完成了复制,故每个细胞均含46个核 DNA分子,D错误。
      故选 D。
      6.大肠杆菌在环境适宜的条件下,每20分钟就能分裂一次。科学家运用DNA紫外光吸收光谱的方法对其DNA复制方式进行研究,具体操作为:将DNA双链均被15N标记的大肠杆菌放入普通培养基中培养20分钟,提取大肠杆菌DNA并进行密度梯度离心,再测定溶液的紫外光吸收光谱(如甲图所示);若培养时间为40分钟,则所得结果可能对应乙图中部分曲线。下列相关叙述正确的是( )
      注:紫外光吸收光谱的峰值位置即离心管中DNA的主要分布位置,峰值越大,表明该位置的DNA数量越多。
      A.DNA是大肠杆菌的主要遗传物质,每20分钟复制一次
      B.大肠杆菌拟核的DNA分子中,并非每个脱氧核糖都连接两个磷酸基团
      C.若大肠杆菌DNA通过半保留方式复制,则40分钟后所得结果对应乙图中的e、f曲线
      D.大肠杆菌DNA复制过程中以四种游离的碱基为材料
      【答案】C
      【分析】DNA的复制是半保留复制,即以亲代DNA分子的每条链为模板,合成相应的子链,子链与对应的母链形成新的DNA分子,这样一个DNA分子经复制形成两个子代DNA分子,且每个子代DNA分子都含有一条母链。
      【详解】A、大肠杆菌的遗传物质只有DNA,所以DNA是大肠杆菌的遗传物质,A错误;
      B、大肠杆菌拟核的DNA分子为环状,因此每个脱氧核糖都连接两个磷酸基团,B错误;
      C、若大肠杆菌DNA通过半保留方式复制,则40分钟复制两次,所得结果对应乙图中的e、f曲线,C正确;
      D、大肠杆菌DNA复制过程中需要以四种游离的脱氧核苷酸为材料,D错误。
      故选C。
      7.2024年诺贝尔生理学或医学奖授予美国科学家Victr Ambrs和Gary Ruvkun,以表彰他们发现了微小核糖核酸(miRNA)及其在转录后基因调控中的作用。miRNA可与靶mRNA部分序列配对并结合,进而引起靶mRNA翻译受阻或被降解,且不同的miRNA在个体发育的不同阶段产生。下列有关说法错误的是( )

      A.miRNA在形成过程中需要RNA聚合酶和核酸酶的作用
      B.miRNA的产生可能与细胞的分化有关
      C.一种miRNA只可以对一种靶mRNA进行调节
      D.由于miRNA的调控作用导致生物体表型发生可遗传变化的现象,属于表观遗传
      【答案】C
      【分析】miRNA可与靶mRNA部分序列通过氢键互补配对并结合。
      【详解】A、miRNA是由基因转录形成的,转录过程需要RNA聚合酶,同时miRNA分子前体的加工过程需要核酸酶对其进行剪切,A正确;
      B、细胞分化是基因选择性表达的结果,miRNA在个体发育的不同阶段产生,对基因表达进行调控,因此miRNA的产生可能与细胞分化有关,B正确;
      C、由题意可知,miRNA与靶mRNA的部分片段互补配对,因此,miRNA也可与具有相同序列的其他种类的靶mRNA结合并调控其表达,C错误;
      D、miRNA不改变DNA序列,但能调控基因表达,因此导致的生物体表型发生可遗传变化的现象,属于表观遗传,D正确。
      故选C。
      8.在某严格自花传粉的二倍体植物中,发现甲、乙两类矮生突变体(如图所示),矮化植株无A基因,矮化程度与a基因的数量呈正相关。丙为花粉不育突变体,含b基因的花粉败育。甲、乙、丙均为纯合体。下列有关叙述正确的是( )
      A.突变体甲、乙自交后代的植株高度全都相同
      B.突变体乙可能是突变体甲发生基因重组导致的
      C.若a与b位于同一对染色体上,突变体甲产生的花粉有一半败育
      D.突变体甲、乙杂交,中最矮植株体细胞未分裂时含有3个a基因
      【答案】D
      【分析】1、依题意,在某严格自花传粉的二倍体植物中出现的矮化植株无A基因,矮生突变体甲的基因型为aa,据此可判断矮生突变体甲的出现是由于A基因突变成a基因所致。
      2、矮化程度与a基因数量呈正相关,因此Aa、AA、aa为不同的表现类型。
      【详解】A、据图可知,突变体甲自交后代中都含有2个a基因,突变体乙自交后代中含有a基因的数目分别为4个、2个、0个,二者自交后代的植株高度不完全相同,A错误;
      B、据图可知,矮生突变体乙的出现,是由于甲的1条染色体上a基因所在的片段移接到同源的另一条染色体上,此类变异属于染色体结构变异,而不是基因重组,B错误;
      C、依题意可知,甲的基因型为aaBB,不含b基因,因此其产生的花粉全部可育,C错误;
      D、甲突变体减数分裂产生的配子含1个a基因,乙突变体减数分裂产生含2个a基因和不含a基因的2种配子,二者杂交所得F1中,最矮的植株体细胞未分裂时含有3个a基因,D正确。
      故选D。
      9.夏威夷群岛生活着多个物种的管舌雀,这些管舌雀来源于早期的同一物种。该群岛有喙细长弯曲适合取食花蜜的镰嘴管舌雀,有喙粗短适合啄食种子的莱岛拟管舌雀等。下列叙述错误的是( )
      A.判断管舌雀是否属于同一物种,依据为是否存在生殖隔离
      B.镰嘴管舌雀与其取食的植物之间存在协同进化
      C.在自然选择的作用下莱岛拟管舌雀种群基因频率发生定向改变
      D.该群岛管舌雀所有个体所含有的全部基因组成基因库
      【答案】D
      【分析】适应是自然选择的结果;种群是生物进化的基本单位;突变和基因重组提供进化的原材料,自然选择导致种群基因频率的定向改变,进而通过隔离形成新的物种;生物进化的过程实际上是生物与生物、生物与无机环境协同进化的过程;生物多样性是协同进化的结果。协同进化是指不同物种之间、生物与无机环境之间在相互影响中不断进化和发展。
      【详解】A、判断管舌雀是否属于同一物种的依据为生殖隔离的存在与否,有生殖隔离的存在,则为不同的物种,A正确;
      B、有喙细长弯曲适合取食花蜜的镰嘴管舌雀,有喙粗短适合啄食种子的莱岛拟管舌雀,即镰嘴管舌雀与其取食的植物之间存在协同进化,B正确;
      C、在自然选择的作用下,对莱岛拟管舌雀种群的表现型进行了筛选,从而使基因频率发生定向改变,C正确;
      D、一个种群中全部个体所含有的全部基因构成一个基因库,该群岛管舌雀属于多个物种,因此所有个体所含有的全部基因组成的是多个基因库,D错误。
      故选D。
      10.内脏神经系统是神经系统的重要组成部分,分为感觉神经和运动神经,有相应中枢。内脏运动神经调节内脏、心血管的运动和腺体的分泌等活动,这些活动通常不受意识支配,因而内脏运动神经又称为自主神经。为探究交感神经和副交感神经活动对心率的影响,研究人员用蛙制备了如图所示的活性标本进行实验。下列分析错误的是( )
      A.人处在安静状态时副交感神经活动占据优势
      B.交感神经和副交感神经是内脏运动神经
      C.交感神经和副交感神经作用于同一器官时效果相反
      D.在C处刺激交感神经,蛙心率加快,这一过程为反射活动
      【答案】D
      【分析】自主神经系统包括交感神经和副交感神经,交感神经和副交感神经是调节人体内脏功能的神经装置,所以也叫内脏神经系统,因为其功能不完全受人类的意识支配,所以又叫自主神经系统,也可称为植物性神经系统。
      【详解】A、人处在安静状态时副交感神经活动占据优势,处在兴奋状态时交感神经活动占据优势,A正确;
      B、内脏运动神经分为交感神经和副交感神经,B正确;
      C、交感神经和副交感神经作用于同一器官时效果相反,其意义是 可以使机体对外界刺激作出更精确的反应,使机体更好地适应环境的变化,C正确;
      D、反射活动需要完整的反射弧参与,刺激C处引起蛙心率加快未经过完整的反射弧,因此这一过程不能视为反射活动,D错误。
      故选D。
      11.甜瓜不耐储藏,容易软化、腐烂。实验人员用物质L处理甜瓜后,检测甜瓜果实中的乙烯含量,结果如图所示。下列分析正确的是( )
      A.乙烯具有促进果实成熟的作用,采摘前,乙烯在植物的果实中合成
      B.本实验中两组的温度、湿度、储藏时间和氧气含量相同,均是无关变量
      C.物质L能够抑制甜瓜乙烯的合成,从而使得甜瓜不会成熟腐烂
      D.在第3~6天,对照组甜瓜的成熟度迅速增加,第6天后可能容易软化、腐烂
      【答案】D
      【分析】乙烯是植物内源激素,能够促进果实的成熟。在果实成熟过程中,乙烯的含量增加,进一步促进有机物质的转化,加速成熟过程。乙烯能够促进叶片和果实的脱落,解除休眠状态。例如,乙烯处理可以解除种子的休眠状态,促进萌芽。
      【详解】A、乙烯在植物的各个部位都能合成,A错误;
      B、储藏时间设置了5个梯度时间,是自变量,B错误;
      C、根据图表,物质L的作用是处理甜瓜以降低乙烯含量,不能确定是抑制甜瓜乙烯的合成,从而延缓成熟和腐烂,C错误;
      D、在第3~6天,对照组甜瓜的乙烯相对含量迅速增加,根据乙烯的作用,果实在成熟过程中会逐渐软化,特别是在储藏的后期,第6天后可能容易软化、腐烂,D正确。
      故选D。
      12.珍稀濒危植物庙台槭为落叶乔木,科研人员调查了某散生在总面积约17000m2的落叶阔叶林中的庙台槭天然种群,该种群的年龄结构如图所示。幼苗和幼树均属于幼年阶段。下列叙述正确的是( )
      注:树龄用胸径表示,幼苗胸径

      相关试卷

      2025年高考第二次模拟考试卷:生物(甘肃卷)(解析版):

      这是一份2025年高考第二次模拟考试卷:生物(甘肃卷)(解析版),共21页。

      2025年高考第二次模拟考试卷:生物(甘肃卷)(考试版):

      这是一份2025年高考第二次模拟考试卷:生物(甘肃卷)(考试版),共11页。

      2025年高考第三次模拟考试卷:生物(甘肃卷)(解析版):

      这是一份2025年高考第三次模拟考试卷:生物(甘肃卷)(解析版),共22页。

      资料下载及使用帮助
      版权申诉
      • 1.电子资料成功下载后不支持退换,如发现资料有内容错误问题请联系客服,如若属实,我们会补偿您的损失
      • 2.压缩包下载后请先用软件解压,再使用对应软件打开;软件版本较低时请及时更新
      • 3.资料下载成功后可在60天以内免费重复下载
      版权申诉
      若您为此资料的原创作者,认为该资料内容侵犯了您的知识产权,请扫码添加我们的相关工作人员,我们尽可能的保护您的合法权益。
      入驻教习网,可获得资源免费推广曝光,还可获得多重现金奖励,申请 精品资源制作, 工作室入驻。
      版权申诉二维码
      欢迎来到教习网
      • 900万优选资源,让备课更轻松
      • 600万优选试题,支持自由组卷
      • 高质量可编辑,日均更新2000+
      • 百万教师选择,专业更值得信赖
      微信扫码注册
      手机号注册
      手机号码

      手机号格式错误

      手机验证码 获取验证码 获取验证码

      手机验证码已经成功发送,5分钟内有效

      设置密码

      6-20个字符,数字、字母或符号

      注册即视为同意教习网「注册协议」「隐私条款」
      QQ注册
      手机号注册
      微信注册

      注册成功

      返回
      顶部
      学业水平 高考一轮 高考二轮 高考真题 精选专题 初中月考 教师福利
      添加客服微信 获取1对1服务
      微信扫描添加客服
      Baidu
      map