若您为此资料的原创作者,认为该资料内容侵犯了您的知识产权,请扫码添加我们的相关工作人员,我们尽可能的保护您的合法权益。
1/20
2/20
3/20
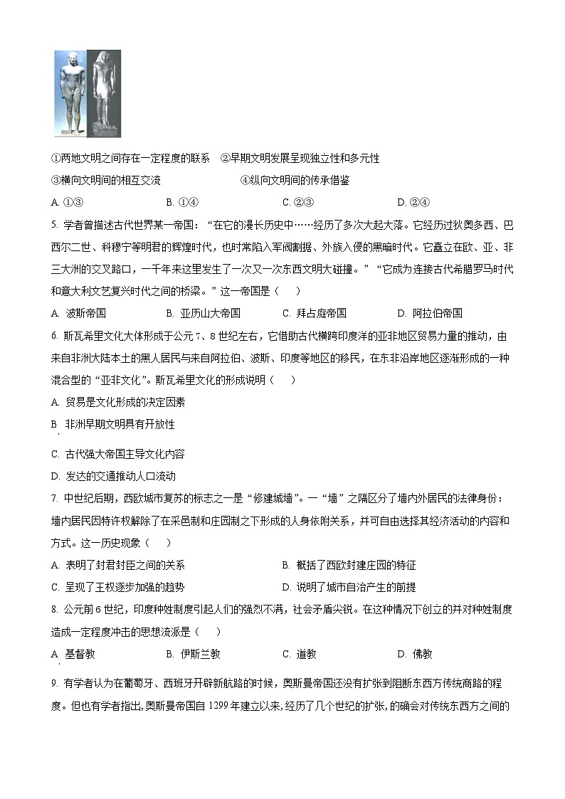
还剩17页未读,
继续阅读
安徽省安庆市第二中学2024-2025学年高一下学期期中考试历史试题(原卷版+解析版)
展开
这是一份安徽省安庆市第二中学2024-2025学年高一下学期期中考试历史试题(原卷版+解析版),共20页。试卷主要包含了本试卷分第Ⅰ卷两部分, 下图为古代希腊和埃及雕塑, 学者曾描述古代世界某一帝国等内容,欢迎下载使用。
相关试卷
安徽省安庆市第二中学2024-2025学年高二下学期期中考试历史试题(解析版):
这是一份安徽省安庆市第二中学2024-2025学年高二下学期期中考试历史试题(解析版),共9页。试卷主要包含了单选题,材料题等内容,欢迎下载使用。
安徽省安庆市第二中学2024-2025学年高一下学期第一次月考历史试题(原卷版+解析版):
这是一份安徽省安庆市第二中学2024-2025学年高一下学期第一次月考历史试题(原卷版+解析版),共19页。试卷主要包含了选择题,非选择题等内容,欢迎下载使用。
安徽省安庆市第二中学2024-2025学年高二下学期期中考试历史试题(原卷版+解析版):
这是一份安徽省安庆市第二中学2024-2025学年高二下学期期中考试历史试题(原卷版+解析版),共14页。试卷主要包含了选择题,非选择题等内容,欢迎下载使用。
相关试卷 更多
资料下载及使用帮助
版权申诉
- 1.电子资料成功下载后不支持退换,如发现资料有内容错误问题请联系客服,如若属实,我们会补偿您的损失
- 2.压缩包下载后请先用软件解压,再使用对应软件打开;软件版本较低时请及时更新
- 3.资料下载成功后可在60天以内免费重复下载
版权申诉
免费领取教师福利

