搜索
      上传资料 赚现金
      点击图片退出全屏预览

      四川省成都市石室中学2025届高三下学期三诊模拟数学试题(Word版附解析)

      • 7.7 MB
      • 2025-04-22 06:34:31
      • 525
      • 2
      • 教习网3275309
      加入资料篮
      立即下载
      查看完整配套(共2份)
      包含资料(2份) 收起列表
      原卷
      四川省成都市石室中学2025届高三下学期三诊模拟数学试卷(原卷版).docx
      预览
      解析
      四川省成都市石室中学2025届高三下学期三诊模拟数学试卷 Word版含解析.docx
      预览
      正在预览:四川省成都市石室中学2025届高三下学期三诊模拟数学试卷(原卷版).docx
      四川省成都市石室中学2025届高三下学期三诊模拟数学试卷(原卷版)第1页
      点击全屏预览
      1/4
      四川省成都市石室中学2025届高三下学期三诊模拟数学试卷(原卷版)第2页
      点击全屏预览
      2/4
      四川省成都市石室中学2025届高三下学期三诊模拟数学试卷 Word版含解析第1页
      点击全屏预览
      1/22
      四川省成都市石室中学2025届高三下学期三诊模拟数学试卷 Word版含解析第2页
      点击全屏预览
      2/22
      四川省成都市石室中学2025届高三下学期三诊模拟数学试卷 Word版含解析第3页
      点击全屏预览
      3/22
      还剩2页未读, 继续阅读

      四川省成都市石室中学2025届高三下学期三诊模拟数学试题(Word版附解析)

      展开

      这是一份四川省成都市石室中学2025届高三下学期三诊模拟数学试题(Word版附解析),文件包含四川省成都市石室中学2025届高三下学期三诊模拟数学试卷原卷版docx、四川省成都市石室中学2025届高三下学期三诊模拟数学试卷Word版含解析docx等2份试卷配套教学资源,其中试卷共26页, 欢迎下载使用。
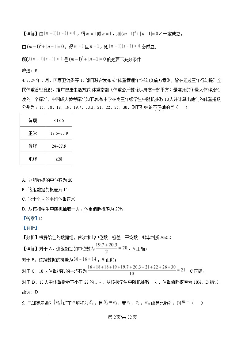
      一、单项选择题:本题共 8 小题,每小题 5 分,共 40 分,在每小题给出的四个选项中,只有
      一个选项符合题目要求.
      1. 已知集合 , ,则 ( )
      A. B. C. D.
      2. 若 ,则 ( )
      A. B. C. D.
      3. 已知 ,则“ ”是“ ”的( )
      A. 充分不必要条件 B. 必要不充分条件
      C. 充要条件 D. 既不充分又不必要条件
      4. 2024 年 6 月,国家卫健委等 16 部门联合发布《“体重管理年”活动实施方案》,旨在通过三年行动提升全
      民体重管理意识,推广健康生活方式.体重指数(体重公斤数除以身高米数平方)是常用的衡量人体胖瘦程
      度的一个标准,中国成人参考标准如下表.某中学在高三年级学生中随机抽取 10 人并计算出他们的体重指数
      分别为:16,18,18,19,19.7,20.3,21,22,26,30,则下列结论不正确的是( )
      偏瘦

      相关试卷

      四川省成都市石室中学2025届高三下学期三诊模拟数学试题(Word版附解析):

      这是一份四川省成都市石室中学2025届高三下学期三诊模拟数学试题(Word版附解析),文件包含四川省成都市石室中学2025届高三下学期三诊模拟数学试卷原卷版docx、四川省成都市石室中学2025届高三下学期三诊模拟数学试卷Word版含解析docx等2份试卷配套教学资源,其中试卷共26页, 欢迎下载使用。

      四川省成都市石室中学2023届高三理科数学下学期三诊模拟考试试题(Word版附解析):

      这是一份四川省成都市石室中学2023届高三理科数学下学期三诊模拟考试试题(Word版附解析),共28页。试卷主要包含了考生必须保证答题卡的整洁等内容,欢迎下载使用。

      四川省成都市石室中学2023届高三文科数学下学期三诊模拟考试试题(Word版附解析):

      这是一份四川省成都市石室中学2023届高三文科数学下学期三诊模拟考试试题(Word版附解析),共27页。试卷主要包含了考生必须保证答题卡的整洁等内容,欢迎下载使用。

      资料下载及使用帮助
      版权申诉
      • 1.电子资料成功下载后不支持退换,如发现资料有内容错误问题请联系客服,如若属实,我们会补偿您的损失
      • 2.压缩包下载后请先用软件解压,再使用对应软件打开;软件版本较低时请及时更新
      • 3.资料下载成功后可在60天以内免费重复下载
      版权申诉
      若您为此资料的原创作者,认为该资料内容侵犯了您的知识产权,请扫码添加我们的相关工作人员,我们尽可能的保护您的合法权益。
      入驻教习网,可获得资源免费推广曝光,还可获得多重现金奖励,申请 精品资源制作, 工作室入驻。
      版权申诉二维码
      高考专区
      • 精品推荐
      • 所属专辑4份
      欢迎来到教习网
      • 900万优选资源,让备课更轻松
      • 600万优选试题,支持自由组卷
      • 高质量可编辑,日均更新2000+
      • 百万教师选择,专业更值得信赖
      微信扫码注册
      手机号注册
      手机号码

      手机号格式错误

      手机验证码 获取验证码 获取验证码

      手机验证码已经成功发送,5分钟内有效

      设置密码

      6-20个字符,数字、字母或符号

      注册即视为同意教习网「注册协议」「隐私条款」
      QQ注册
      手机号注册
      微信注册

      注册成功

      返回
      顶部
      添加客服微信 获取1对1服务
      微信扫描添加客服
      Baidu
      map