若您为此资料的原创作者,认为该资料内容侵犯了您的知识产权,请扫码添加我们的相关工作人员,我们尽可能的保护您的合法权益。
还剩3页未读,
继续阅读
所属成套资源:重庆市高2025届学业质量调研抽测(高考第二次)试题
成套系列资料,整套一键下载
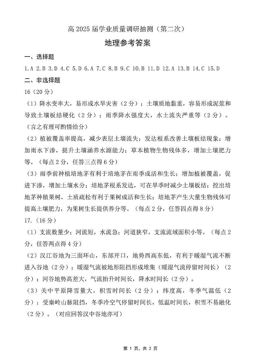
重庆市高2025届学业质量调研抽测(高考第二次)地理试题及答案
展开
这是一份重庆市高2025届学业质量调研抽测(高考第二次)地理试题及答案,文件包含重庆市2025届学业质量调研抽测第二次地理pdf、重庆市2025届学业质量调研抽测第二次地理答案pdf等2份试卷配套教学资源,其中试卷共8页, 欢迎下载使用。
相关试卷
地理丨重庆市主城五区一诊高2025届高三1月暨学业质量调研抽测地理试卷及答案:
这是一份地理丨重庆市主城五区一诊高2025届高三1月暨学业质量调研抽测地理试卷及答案,共8页。
2022-2023学年重庆市高三学业质量调研抽测(第二次)地理试题(教科院卷)含解析:
这是一份2022-2023学年重庆市高三学业质量调研抽测(第二次)地理试题(教科院卷)含解析,共16页。试卷主要包含了作答时,务必将答案写答题卡上等内容,欢迎下载使用。
2023届重庆市九龙坡区高三第二次学业质量调研抽测地理试题(含答案):
这是一份2023届重庆市九龙坡区高三第二次学业质量调研抽测地理试题(含答案),共10页。试卷主要包含了选择题组,综合题等内容,欢迎下载使用。
相关试卷 更多
资料下载及使用帮助
版权申诉
- 1.电子资料成功下载后不支持退换,如发现资料有内容错误问题请联系客服,如若属实,我们会补偿您的损失
- 2.压缩包下载后请先用软件解压,再使用对应软件打开;软件版本较低时请及时更新
- 3.资料下载成功后可在60天以内免费重复下载
版权申诉
免费领取教师福利

