


湖南省长沙市师范大学附属中学2024-2025学年高三下学期一模地理试题 含解析
展开 这是一份湖南省长沙市师范大学附属中学2024-2025学年高三下学期一模地理试题 含解析,共13页。
1.答卷前,考生务必将自己的姓名、准考证号填写在答题卡上。
2.回答选择题时,选出每小题答案后,用铅笔把答题卡上对应题目的答案标号涂黑。如需改动,
用橡皮擦干净后,再选涂其他答案标号。回答非选择题时,将答案写在答题卡上。写在本试
卷上无效。
3.考试结束后,将本试题卷和答题卡一并交回。
第Ⅰ卷选择题(共 48 分)
一、选择题(本大题共 16 小题,每小题 3 分,共 48 分。每小题只有一个正确选项)
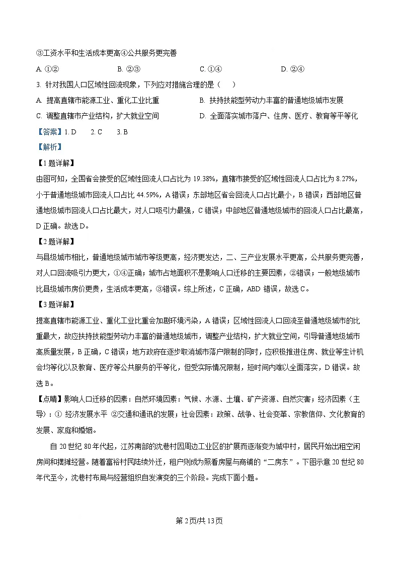
区域性人口回流是指流动人口由跨省流动转为省内流动,亦或由省内跨市流动转为市内跨县流动的返
迁流动行为。下图示意近年我国区域性回流人口在不同行政等级城镇的分布。完成下面小题。
1. 关于图中的叙述,说法正确的是( )
A. 全国省会城市和直辖市接受的区域性回流人口最多
B. 东部地区的省会城市是区域性人口回流主要目的地
C. 西部地区的县级城市对区域性回流人口吸引力最强
D. 中部地区普通地级城市 区域性人口回流占比最高
2. 与县级城市相比,普通地级城市区域性人口回流占比高 主要原因是( )
①二、三产业发展水平更高②占地面积更广大
第 1页/共 13页
③工资水平和生活成本更高④公共服务更完善
A. ①② B. ②③ C. ①④ D. ②④
3. 针对我国人口区域性回流现象,下列应对措施合理的是( )
A. 提高直辖市能源工业、重化工业比重 B. 扶持技能型劳动力丰富的普通地级城市发展
C. 调整直辖市产业结构,扩大就业空间 D. 全面落实城市落户、住房、医疗、教育等平等化
【答案】1. D 2. C 3. B
【解析】
【1 题详解】
由图可知,全国省会接受的区域性回流人口占比为 19.38%,直辖市接受的区域性回流人口占比为 8.27%,
小于普通地级城市回流人口占比 44.59%,A 错误;东部地区省会回流人口占比最小,B 错误;西部地区普
通地级城市回流人口占比最大,对人口吸引力最强,C 错误;中部地区普通地级城市的回流人口占比最高,
D 正确。故选 D。
【2 题详解】
与县级城市相比,普通地级城市城市等级更高,经济更发达,二、三产业发展水平更高,公共服务更完善,
对人口回流吸引力更大,①④正确;城市占地面积不是影响人口迁移的主要因素,②错误;一般地级城市
比县级城市房价更贵,生活成本更高,③错误。综上所述,C 正确,ABD 错误,故选 C。
【3 题详解】
提高直辖市能源工业、重化工业比重会加剧环境污染,A 错误;区域性回流人口回流至普通地级城市的比
重最大,故应扶持技能型劳动力丰富的普通地级城市,调整产业结构,扩大就业空间,引导普通地级城市
高质量发展,B 正确,C 错误;地方政府在逐步取消城市落户限制的同时,应积极推进住房、就业等生计机
会均等化以及教育、医疗等公共服务的平等化,但受实际情况限制,短时间内难以全面落实,D 错误。故
选 B。
【点睛】影响人口迁移的因素:自然环境因素:气候、水源、土壤、矿产资源、自然灾害;经济因素(主
导):① 经济发展水平 ②交通和通讯的发展;社会因素:政策、战争、社会变革、宗教信仰、文化教育的
发展、家庭和婚姻。
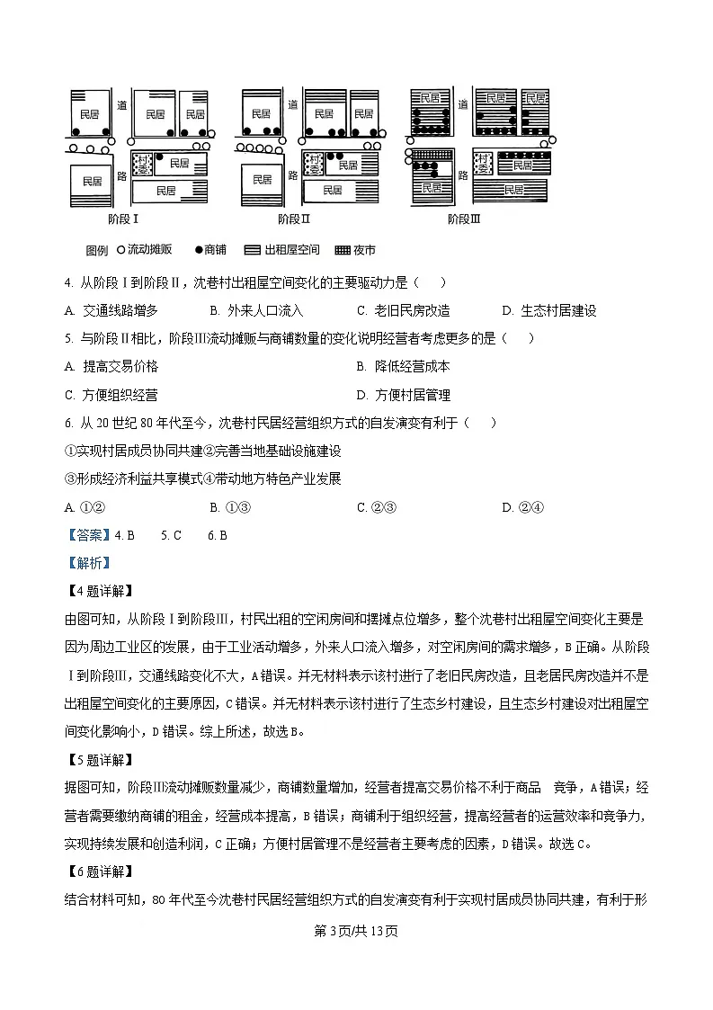
自 20 世纪 80 年代起,江苏南部的沈巷村因周边工业区的扩展而逐渐变为城中村,居民开始出租空闲
房间和摆摊经营。随着富裕村民陆续外迁,租户则成为照看房屋与商铺的“二房东”。下图示意 20 世纪 80
年代至今,沈巷村布局与经营组织自发演变的三个阶段。完成下面小题。
第 2页/共 13页
4. 从阶段Ⅰ到阶段Ⅱ,沈巷村出租屋空间变化的主要驱动力是( )
A. 交通线路增多 B. 外来人口流入 C. 老旧民房改造 D. 生态村居建设
5. 与阶段Ⅱ相比,阶段Ⅲ流动摊贩与商铺数量的变化说明经营者考虑更多的是( )
A. 提高交易价格 B. 降低经营成本
C. 方便组织经营 D. 方便村居管理
6. 从 20 世纪 80 年代至今,沈巷村民居经营组织方式的自发演变有利于( )
①实现村居成员协同共建②完善当地基础设施建设
③形成经济利益共享模式④带动地方特色产业发展
A. ①② B. ①③ C. ②③ D. ②④
【答案】4. B 5. C 6. B
【解析】
【4 题详解】
由图可知,从阶段Ⅰ到阶段Ⅲ,村民出租的空闲房间和摆摊点位增多,整个沈巷村出租屋空间变化主要是
因为周边工业区的发展,由于工业活动增多,外来人口流入增多,对空闲房间的需求增多,B 正确。从阶段
Ⅰ到阶段Ⅲ,交通线路变化不大,A 错误。并无材料表示该村进行了老旧民房改造,且老居民房改造并不是
出租屋空间变化的主要原因,C 错误。并无材料表示该村进行了生态乡村建设,且生态乡村建设对出租屋空
间变化影响小,D 错误。综上所述,故选 B。
【5 题详解】
据图可知,阶段Ⅲ流动摊贩数量减少,商铺数量增加,经营者提高交易价格不利于商品 竞争,A 错误;经
营者需要缴纳商铺的租金,经营成本提高,B 错误;商铺利于组织经营,提高经营者的运营效率和竞争力,
实现持续发展和创造利润,C 正确;方便村居管理不是经营者主要考虑的因素,D 错误。故选 C。
【6 题详解】
结合材料可知,80 年代至今沈巷村民居经营组织方式的自发演变有利于实现村居成员协同共建,有利于形
第 3页/共 13页
成经济利益共享模式,①③正确;当地基础设施建设与政府规划调整有关,与沈巷村民居经营组织方式的
自发演变无关,②错误;沈巷村民居经营组织方式的自发演变无法带动地方特色产业发展,④错误。综上,
①③正确,B 正确。
【点睛】乡村一般是指以从事农业活动的农业人口为主的聚落。一般来说,乡村聚落具有农舍、牲畜棚圈、
仓库场院、道路、水渠、宅旁绿地等附属设施。小村一般无服务职能,中心村落则有小商店、小医疗诊所、
邮局、学校等生活服务和文化设施,可发挥最低层级的服务功能。随着城镇化的发展,在城市郊区出现了
城市化乡村这种类似城市的乡村聚落。在城镇化的后期,可能出现逆城镇化的现象,人从城镇往基础设施
完善的乡村和小城镇流动。
冬闲田是秋收后至次年播种前未耕种的土地。近年来,江西省利用冬闲田种植油菜(油料作物)和紫
云英(绿肥作物),既可以改良土壤、保持土壤肥力,又可以提升作物产量。下图为 1990—2018 年江西省
冬季作物种植概况图。据此完成下面小题。
7. 近年来,江西省冬季作物种植面积整体呈下降趋势,原因可能是( )
①冬季气候变冷②劳动力减少③农业设施落后④种植效益下降
A. ①③ B. ①④ C. ②③ D. ②④
8. 为鼓励农户扩大冬闲田的利用,江西省政府出台补贴政策,其年份可能是( )
A. 1995 年 B. 1999 年 C. 2007 年 D. 2015 年
【答案】7. D 8. C
【解析】
【7 题详解】
目前全球气候变暖,冬季气候并未出现明显变冷,①错误;劳动力减少,导致劳动力不足,冬季作物种植
面积整体呈下降趋势,②正确;目前农业技术发展迅速,农业设施逐步完善,有利于冬季作物生长,③错
误;种植效益下降导致农民的经济收益不高,导致冬季作物种植面积整体呈下降趋势,④正确。综上所述,
D 正确,ABC 错误。故选 D。
【8 题详解】
第 4页/共 13页
江西省政府出台补贴政策后,冬闲田的利用应该扩大,油菜(油料作物)和紫云英(绿肥作物)种植面积
比例应该有所提升,2007 年符合,C 正确,1995 年、1999 年、2015 年之后油菜(油料作物)和紫云英(绿
肥作物)种植面积比例都在下降,未体现补贴政策的影响,ABD 错误。故选 C。
【点睛】影响农业的区位因素:自然因素是农业区位因素中最基本的因素,它们主要包括气候、土壤、地
形和水资源等。自然因素对农作物的生长和发育有直接的影响,不同的自然条件适宜不同的农业类型。人
文因素是农业区位因素中的一个重要因素,它们主要包括交通、市场、政策、技术和劳动力等。人文因素
对农业的发展有间接的影响,它们决定了农业的规模、效率和效益。
受同期拉尼娜现象影响,2022 年 7~8 月我国局部地区大气运动状况与常年相比出现明显异常。下图示
意该时期 102°E~122°E 范围内大气运动垂直方向距平和速度距平。据此完成下面小题。
说明:①箭头表示气流方向距平②线段越长表示气流速度越大
9. 与常年同期相比,长江中下游地区 2022 年 7~8 月的天气异常( )
A. 干热 B. 湿热 C. 干凉 D. 湿凉
10. 与常年同期相比,2022 年 7~8 月赤道附近太平洋( )
A 东风减弱,水温偏高 B. 东风减弱,水温偏低
C. 东风增强,水温偏高 D. 东风增强,水温偏低
【答案】9. A 10. C
【解析】
【9 题详解】
长江中下游地区位于 30°N 附近,结合材料信息可知,该年受拉尼娜现象影响,拉尼娜现象发生时,副热带
高压增强(图中信息也可得出 30°N 附近盛行下沉气流,且下沉的速度较快,说明副高势力较强),副热带
高压增强,下沉气流势力增强,不利于形成降水,天气晴朗,因此长江中下游高温少雨,形成干热天气,A
正确,BCD 错误,故选 A。
第 5页/共 13页
【10 题详解】
结合所学知识可知,拉尼娜年东南信风(东风)势力增强,南赤道暖流势力增强,大量温暖的表层海水被
带至赤道附近西太平洋,导致赤道附近西太平洋水温升高,C 正确,ABD 错误,故选 C。
【点睛】在极端性天气现象中,有两个最为人们熟悉的极端天气,那就是“厄尔尼诺”现象和“拉尼娜”现象。
“厄尔尼诺”象发生时,通常会发生反向性极端天气,比如“该热不热、该冷不冷、该雨不雨、该旱不旱”等等。
“拉尼娜”现象发生时,通常会发生加剧性极端天气,比如“该热更热、该冷更冷、该雨更雨、该早更旱”等等。
落叶树木在春季的展叶时间主要受气温和光照时长的共同影响。在全球气候变暖的背景下,光照调节
对落叶树种适应气候变化发挥了重要作用。下图示意某落叶树种春季展叶时间与生长期内理论碳吸收量之
间的关系。据此完成下面小题。
11. 与 M 点相比,落叶树种在早春展叶理论碳吸收量较低是由于易遭受( )
A. 冻害 B. 洪涝 C. 干旱 D. 台风
12. M 点后落叶树种理论碳吸收量下降主要是由于( )
A. 地面温度较低 B. 土壤水分较少 C. 生长时间不足 D. 日照强度较小
13. 全球气候变暖背景下,光照调节对落叶树种适应气候变化的主要作用是( )
A. 提前至早春展叶 B. 避免展叶过早 C. 延后至晚春展叶 D. 避免展叶过晚
【答案】11. A 12. C 13. B
【解析】
【11 题详解】
落叶树种在早春展叶时,气温较低,尤其是夜间温度可能降至冰点以下,导致新生的叶片容易遭受冻害。
冻害会破坏叶片的细胞结构,影响光合作用,进而降低理论碳吸收量。因此,与 M 点相比,早春展叶的落
叶树种理论碳吸收量较低的主要原因是易遭受冻害,A 正确;早春突出的是气温还较低,洪涝和干旱不是
主要影响因素,BC 错误;台风一般发生在夏秋季节,D 错误。故选 A。
第 6页/共 13页
【12 题详解】
M 点后,落叶树种的理论碳吸收量下降,可能是由于展叶时间较晚,导致生长期缩短,生长时间不足意味
着光合作用的时间减少,碳吸收量自然下降,C 正确;M 之后地面温度应较之前更高,A 错误;理论碳吸
收量主要与植物光合作用有关,土壤水分对其影响较小,C 错误;M 之后太阳高度增大,日照强度增强,D
错误。故选 C。
【13 题详解】
在全球气候变暖的背景下,落叶树种可能会提早展叶,过早展叶可能导致叶片在气温较低的早春遭受冻害,
影响树木的生长和碳吸收能力,而光照调节可以帮助落叶树种在适宜的时间展叶,避免因过早展叶而遭受
不利影响,B 正确,AD 错误;光照调节并不是要将落叶树种延后至晚春展叶,过晚展叶会导致树木生长时
间不足,C 错误。故选 B。
【点睛】影响植物生长的主要因素有热量、水分、光照、风力、土壤等。植被是自然环境的一面镜子,由
于植物生长对周围环境的依赖性很大,因此它对其生长的环境往往有明显的指示作用。
入夜后,暴雨如注,河北某救援队接到求救信息:驴友小黄和小江外出登山未归,手机失联。救援队根
据小黄当天的微信朋友圈内容(节选如下),对照地形图,推断两位驴友的可能位置,并结合过去对地表景
观的了解,判断小江可能面临泥石流的风险。经紧急施救,两位驴友得以脱困。据此完成下面小题。
14. 推测救援队最终找到小黄和小江的可能位置分别在( )
A. ②地和①地附近 B. ②地和④地附近
C. ③地和①地附近 D. ③地和④地附近
15. 此次登山的月份和小江独自出发的大致时刻分别是( )
A. 2 月;13 时 B. 2 月;17 时 C. 8 月;13 时 D. 8 月;17 时
16. 救援队在判断泥石流风险时,应选取的地表景观观察维度是( )
第 7页/共 13页
A. 海拔高度、地势起伏、坡向 B. 地形部位、地表破碎程度、坡向
C. 地势起伏、植被覆盖、地表物质组成 D. 地形部位、沟谷数量、海拔高度
【答案】14. A 15. D 16. C
【解析】
【14 题详解】
根据朋友圈内容,可知小黄当时登上了当地海拔最高的山顶,②地或③地都有可能,根据“西边有一条狭
长的山梁,山梁前面还有一处小丘”结合指向标可判断,②地最可能,③地排除,CD 错误;材料显示,小
江向北走下陡坡时,他看到了小江的身影长长地投射在右边的乱石上,随后小江就拐进了右边的沟谷,消
失在小黄的视野里,可见小江当时进入了一条朝向北方后向右拐的沟谷之中,①地最可能,而④需要左拐,
B 错误,A 正确。故选 A。
【15 题详解】
材料显示“入夜后,暴雨如注”可见当天降水量大且集中,当地位于河北,为温带季风气候区,夏季降水
量大且集中,应为 7、8 月份,而 2 月份降水较少,出现暴雨的概率很低,AB 错误;材料显示,小江向北走
下陡坡时,小黄看到了小江的身影长长地投射在右边的乱石上,影子投影在他的右侧,向北行进,右侧为
东,说明当时太阳位于西方,“身影长长”,说明太阳高度较小,故此时很有可能是 17 时,而 13 时接近正
午,影子较短,C 错误,D 正确。故选 D。
【16 题详解】
泥石流多发生在地势起伏大,地表破碎,植被覆盖度低的沟谷之中,所以救援队在判断泥石流风险时,应
选取的地表景观观察维度是地势起伏、植被覆盖、地表物质组成,C 正确;地形部位、坡向与泥石流的发生
不存在因果关系,因此不是判断泥石流风险时选取的地表景观观察维度,AB 错误;泥石流多发生于沟谷之
中,关注的是沟谷的位置,而沟谷数量不是判断泥石流风险时选取的地表景观观察维度,D 错误。综上所述,
C 正确,ABD 错误,故选 C。
【点睛】泥石流发生的条件:地势陡峻,地表有丰富的松散物质,短时间内有大量的水流等。
第Ⅱ卷非选择题(共 52 分)
二、非选择题(本大题共 3 小题,共 52 分)
17. 阅读图文材料,完成下列要求。
北寮盐场位于广东省阳西县潟湖湾内的红头咀沿海滩涂上。沿岸沙咀(散头咀、红头咀)由坚硬的砂
页岩构成。北寮盐场紧邻溪头渔港,历史上该地区盐业与渔业互利共生。2000 年后,传统盐田逐渐荒废,
大部分盐田被改造为渔业养殖,盐业与渔业互利共生关系被打破。为了不让传统盐业文化消失,当地政府
正努力对盐场进行有效的保护。下图示意北寮盐场位置与 2023 年盐场土地利用状况。
第 8页/共 13页
(1)分析沙咀(散头咀、红头咀)对北寮盐场生产的有利作用。
(2)简述该地区盐业与渔业互利共生的机制,并推测现代盐渔互利共生关系被打破的原因。
(3)结合材料,就保护传统盐业文化提出合理的建议。
【答案】(1)沙咀由坚硬的砂页岩构成,能够有效阻挡海浪和风暴潮的侵袭,保护盐场免受自然灾害的影
响;同时,沙咀的存在有助于形成稳定的滩涂环境,为盐场生产提供适宜的地理条件。
(2) 盐业与渔业互利共生的机制主要体现在盐田为渔业提供丰富的饵料资源,而渔业则为盐业提供劳动
力支持。现代盐渔互利共生关系被打破的原因可能是传统盐田逐渐荒废,大部分盐田被改造为渔业养殖,
导致盐业与渔业之间的资源互补关系减弱。
(3)加强对盐场的保护和管理,恢复传统盐田的生产功能;开展盐业文化宣传活动,提高公众对传统盐业
文化的认识和重视;鼓励当地居民参与盐业生产,传承盐业技艺。
【解析】
【分析】本大题以北寮盐场位置与 2023 年盐场土地利用状况为材料设置试题,涉及沙咀(散头咀、红头咀)
对北寮盐场生产的有利作用、该地区盐业与渔业互利共生的机制、现代盐渔互利共生关系被打破的原因相
关内容,考查学生获取和解读地理信息、调动和运用地理知识的能力,体现区域认知、综合思维的学科素
养。
【小问 1 详解】
沙咀由坚硬的砂页岩构成,其结构坚固,在沿海地区,海浪和风暴潮是常见的自然灾害,对盐场生产威胁
较大;坚硬的沙咀能够有效阻挡海浪和风暴潮的冲击,就像一道天然的防护墙,保护盐场的设施和盐田不
被破坏,确保盐场生产的安全性;沙咀的存在有助于改变海岸附近的水流和地形条件,形成相对稳定的滩
涂环境;稳定的滩涂为盐场生产提供了适宜的场地,有利于海水的引入、蒸发以及盐的结晶等生产环节的
进行。
【小问 2 详解】
互利共生机制:从盐业对渔业的作用来看,盐田在晒盐过程中,会有一些富含营养物质的卤水,这些卤水
可以作为渔业养殖的饵料资源,为鱼类等海洋生物提供食物,促进渔业的发展; 从渔业对盐业的作用来看,
第 9页/共 13页
渔业生产活动需要一定的劳动力,而这些劳动力也可以在盐业生产的繁忙时期,如晒盐、收盐等阶段,为
盐业提供人力支持,保证盐业生产的顺利进行。被打破的原因:2000 年后,传统盐田逐渐荒废,大部分被
改造为渔业养殖,这使得原本盐业和渔业之间相互提供资源和劳动力的关系被切断,一方面,盐田荒废后,
无法再为渔业提供饵料资源;另一方面,渔业养殖规模扩大,劳动力更多地集中在渔业生产中,不再为盐
业提供人力支持,导致两者之间的互利共生关系被打破。
【小问 3 详解】
加强对盐场的保护和管理,首先要对现有的盐田设施进行修复和维护,改善盐场的生产条件。同时,研究
和恢复传统的晒盐工艺,重新开展盐业生产,让盐场重新发挥其经济功能,也为盐业文化的传承提供物质
基础;通过举办盐业文化展览、文化节等活动,利用网络、电视、报纸等媒体进行宣传,向公众展示传统
盐业文化的历史、工艺和价值,提高公众对传统盐业文化的认知度和重视程度,增强公众对本土文化的认
同感;政府可以出台相关政策,如提供培训机会、给予经济补贴等,鼓励当地居民参与盐业生产;让居民
在参与过程中学习和传承盐业技艺,将传统技艺代代相传,同时也能增加居民的收入,促进当地经济和文
化的共同发展。
18. 阅读图文材料,完成下列要求。
辽河地处我国东北半干旱半湿润地区,东西两侧支流的水文特征差异很大,在辽东湾注入渤海。辽河
三角洲有世界最大的芦苇沼泽湿地,是沿海生态安全体系的重要依托。环渤海拥有世界级高密度的港口群,
吞吐量、资金流巨大。盘锦市将依托港口优势,大力发展现代服务业。下图为辽河流域及三角洲示意图。
(1)与东辽河相比,说出西辽河的水文特征,并说明原因。
(2)分析辽河三角洲形成世界最大面积天然芦苇荡的原因。
(3)推测盘锦市可以依托港口发展的服务业类型。
(4)分析芦苇沼泽湿地在保障国家安全方面发挥的作用。
【答案】(1)特征:①河流流量更小;②含沙量更大。原因:①降水量较少;②植被覆盖率低(流经沙漠)。
第 10页/共 13页
(2)地形平坦开阔(地势低平);淤泥质海岸广布;湿地面积广(水源丰富),适宜芦苇的生长。
(3)①发展仓储、运输等物流服务;②为港口企业提供融资、保险等金融服务:③提供船舶动态、货物跟
踪等信息服务;④提供观光、娱乐等休闲服务。
(4)①维护生物多样性,保障生态安全;②提供生物资源和海洋资源,保障资源安全;③净化水质,保障
海洋环境安全;④发展水产养殖、粮食种植,保障粮食安全。
【解析】
【分析】本题以河流域及三角洲示意图为材料设置题目,涉及水文特征、自然地理环境整体性、服务业类
型、国家安全保障措施等知识,考查学生调用地理知识的能力、区域认知力、体现地理综合学科素养。
【小问 1 详解】
水文特征主要包括河流径流量、河流水位季节变化、汛期长短、结冰期、含沙量等方面。据两地气温降水
图可知,西辽河年降水量更少,补给河流水量更小,所以河流流量更小;由于西辽河年降水量更少,植被
覆盖率更低,植被保持水土能力较差,所以含沙量更大。
【小问 2 详解】
三角洲地区湿地面积广,水源丰富,水深较浅,适宜芦苇的生长;三角洲有大量的河流入海泥沙沉积,淤
泥质海岸广布,适宜芦苇生长;三角洲地势低平,地形平坦开阔,适宜芦苇生长的土地面积广。
【小问 3 详解】
港口作为交通运输点,可以借此发展发展仓储、运输等物流服务;港口地区多有进出口贸易存在,港口地
区可为港口企业提供融资、保险等金融服务;在海运过程中,港口可为船舶提供船舶动态、货物跟踪等信
息服务;港口地区临近海洋,海岸风光较优美,可提供观光、娱乐等休闲服务。
【小问 4 详解】
生态安全方面:芦苇沼泽湿地能为其他动植物提供栖息地,能维护生物多样性,保障生态安全;可借芦苇
沼泽湿地,开发利用海洋空间资源和海洋生物资源,保障资源安全;湿地具有净化水质的功能,能保障海
洋环境安全;利用湿地空间可发展水产养殖,利用滩涂空间可进行粮食种植,保障粮食安全。
19. 阅读图文材料、完成下列要求。
东岛(如下图)是西沙群岛中较大的珊瑚岛,周围是水深 1 米左右的宽大礁坪。岛屿地形呈浅碟状,
边缘是高约 5~6 米的沙堤。岛屿东北部海平面以上 4 米高处发现多个重达几十千克的砗磲(巨型贝壳)和
珊瑚块。岛上的牛塘原为潟湖(被沙坝或珊瑚分割的半封闭海域),随着沙堤发育和牛塘底部的物质沉积,
逐渐转变为淡水湖。牛塘沉积剖面(如下右图)所示,剖面中埋深 57-58cm 处和 69-70cm 处的沉积层均为
1024 年前后形成。
第 11页/共 13页
(1)说明礁坪在东岛成岛过程中的作用。
(2)从水循环角度解释牛塘湖水由咸转淡的过程。
(3)科学家推测东岛曾经历一次海啸,说明该推测的依据。
【答案】(1)提供宽浅的沉积平台;海浪冲击礁坪形成大量礁石碎屑,为岛屿形成提供物质来源;礁坪消
减风浪,利于沉积,减弱侵蚀。
(2)东岛(位于季风影响的热带海洋中,)降水量大于蒸发量;岛屿周高中低,牛塘汇流面积较大,岛上
降水通过地表径流转化为湖水;高出海平面的湖水下渗后通过地下径流排向海洋,逐渐淡化。
(3)珊瑚砂夹层上下沉积物形成年代基本一致,可见珊瑚砂夹层形成于很短时间,是一次突发事件形成的;
湖相沉积层物质来源是湖岸陆地,夹层珊瑚砂来源于海洋,表明一强大动力将珊瑚砂推送到已经与海隔离
的湖泊;来自海洋的巨大的砗磲和珊瑚块出现在岛上高处,也印证发生过海啸。
【解析】
【分析】本题主要考查自然地理环境的整体性原理、海洋生物沉积作用、地貌演化与水循环等相关知识,
难度大,考查学生获取与解读地理信息,调动和运用地理知识,描述和阐述地理规律和原理的能力,培养
学生区域认知、综合思维等学科核心素养。
【小问 1 详解】
根据材料可知,东岛属于珊瑚岛,是珊瑚虫遗骸堆积形成。图中礁坪水深 1 米左右,形态宽大,有利于珊
瑚虫的生长,水深适宜,提供了宽浅的沉积平台,有利于珊瑚虫遗骸沉积形成珊瑚岛。其次,受海浪的侵
蚀作用,一方面,海浪直接侵蚀礁坪,形成礁石碎屑,并将礁石碎屑携带至东岛附近沉积,为东岛的形成
提供了大量物质来源;另一方面,海浪直接侵蚀的是礁坪,从而削弱了风浪对东岛的侵蚀,为东岛的形成
提供了良好的沉积环境,有利于东岛的形成。
【小问 2 详解】
该牛塘原为潟湖,属于被沙坝或珊瑚分割的半封闭海域,应为咸水环境,从水循环的角度来说,东岛位于
西沙群岛,属于季风影响下的热带海洋地区,降水量大,且降水量大于蒸发量,降水导致牛塘湖水稀释。
第 12页/共 13页
根据材料信息可知,岛屿地形呈浅碟状,边缘是高约 5~6 米的沙堤,岛屿四周高,中部略低,牛塘汇流面
积较大,岛上的降水通过地表径流的形式向湖泊汇集,而湖水高出海平面,高出海平面的湖水下渗后,通
过地下径流排向海洋,最终导致湖泊逐渐淡化,形成淡水湖泊。
【小问 3 详解】
由材料信息“剖面中埋深 57-58cm 处和 69-70cm 处 沉积层均为 1024 年前后形成”,而埋深 57-58cm 处和
69-70cm 处的沉积层为含有机残体的湖相沉积层,属于陆源沉积,沉积物来自于湖岸陆地,而 57-58cm 处和
69-70cm 处的沉积层之间为珊瑚砂夹层,珊瑚砂来源于海洋,表明该珊瑚砂夹层形成时期有一股强大的力量,
使得珊瑚砂被推送至已经与海洋隔离的湖泊地区沉积,应为海啸导致。同时,埋深 57-58cm 处和 69-70cm
处的沉积层均为 1024 年前后形成,形成年代基本一致,表明珊瑚砂夹层的形成时间很短,属于突发事件下
所形成,应是海啸导致。结合材料信息“岛屿东北部海平面以上 4 米高处发现多个重达几十千克的砗磲(巨
型贝壳)和珊瑚块”可知,东北部海平面以上地区发现有巨型贝壳和珊瑚块等来自海洋的物质,表明也受到
海啸的影响。
第 13页/共 13页
相关试卷 更多
- 1.电子资料成功下载后不支持退换,如发现资料有内容错误问题请联系客服,如若属实,我们会补偿您的损失
- 2.压缩包下载后请先用软件解压,再使用对应软件打开;软件版本较低时请及时更新
- 3.资料下载成功后可在60天以内免费重复下载
免费领取教师福利 
.png)




