湖南省长沙市师范大学附属中学2024-2025学年高三下学期一模地理试卷(Word版附解析)
展开
这是一份湖南省长沙市师范大学附属中学2024-2025学年高三下学期一模地理试卷(Word版附解析),文件包含湖南省长沙市师范大学附属中学2024-2025学年高三下学期一模地理试题原卷版docx、湖南省长沙市师范大学附属中学2024-2025学年高三下学期一模地理试题Word版含解析docx等2份试卷配套教学资源,其中试卷共19页, 欢迎下载使用。
注意事项:
1.答卷前,考生务必将自己的姓名、准考证号填写在答题卡上。
2.回答选择题时,选出每小题答案后,用铅笔把答题卡上对应题目的答案标号涂黑。如需改动,
用橡皮擦干净后,再选涂其他答案标号。回答非选择题时,将答案写在答题卡上。写在本试
卷上无效。
3.考试结束后,将本试题卷和答题卡一并交回。
第Ⅰ卷选择题(共 48 分)
一、选择题(本大题共 16 小题,每小题 3 分,共 48 分。每小题只有一个正确选项)
区域性人口回流是指流动人口由跨省流动转为省内流动,亦或由省内跨市流动转为市内跨县流动的返
迁流动行为。下图示意近年我国区域性回流人口在不同行政等级城镇的分布。完成下面小题。
1. 关于图中的叙述,说法正确的是( )
A. 全国省会城市和直辖市接受的区域性回流人口最多
B. 东部地区的省会城市是区域性人口回流主要目的地
C. 西部地区的县级城市对区域性回流人口吸引力最强
D. 中部地区普通地级城市的区域性人口回流占比最高
2. 与县级城市相比,普通地级城市区域性人口回流占比高的主要原因是( )
①二、三产业发展水平更高②占地面积更广大
第 1页/共 6页
③工资水平和生活成本更高④公共服务更完善
A. ①② B. ②③ C. ①④ D. ②④
3. 针对我国人口区域性回流现象,下列应对措施合理的是( )
A. 提高直辖市能源工业、重化工业比重 B. 扶持技能型劳动力丰富的普通地级城市发展
C. 调整直辖市产业结构,扩大就业空间 D. 全面落实城市落户、住房、医疗、教育等平等化
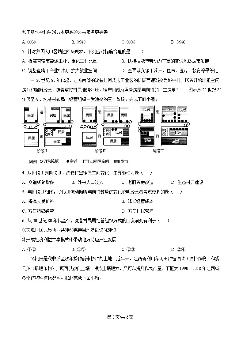
自 20 世纪 80 年代起,江苏南部的沈巷村因周边工业区的扩展而逐渐变为城中村,居民开始出租空闲
房间和摆摊经营。随着富裕村民陆续外迁,租户则成为照看房屋与商铺的“二房东”。下图示意 20 世纪 80
年代至今,沈巷村布局与经营组织自发演变的三个阶段。完成下面小题。
4. 从阶段Ⅰ到阶段Ⅱ,沈巷村出租屋空间变化 主要驱动力是( )
A. 交通线路增多 B. 外来人口流入 C. 老旧民房改造 D. 生态村居建设
5. 与阶段Ⅱ相比,阶段Ⅲ流动摊贩与商铺数量的变化说明经营者考虑更多的是( )
A. 提高交易价格 B. 降低经营成本
C. 方便组织经营 D. 方便村居管理
6. 从 20 世纪 80 年代至今,沈巷村民居经营组织方式的自发演变有利于( )
①实现村居成员协同共建②完善当地基础设施建设
③形成经济利益共享模式④带动地方特色产业发展
A. ①② B. ①③ C. ②③ D. ②④
冬闲田是秋收后至次年播种前未耕种的土地。近年来,江西省利用冬闲田种植油菜(油料作物)和紫
云英(绿肥作物),既可以改良土壤、保持土壤肥力,又可以提升作物产量。下图为 1990—2018 年江西省
冬季作物种植概况图。据此完成下面小题。
第 2页/共 6页
7. 近年来,江西省冬季作物种植面积整体呈下降趋势,原因可能是( )
①冬季气候变冷②劳动力减少③农业设施落后④种植效益下降
A. ①③ B. ①④ C. ②③ D. ②④
8. 为鼓励农户扩大冬闲田的利用,江西省政府出台补贴政策,其年份可能是( )
A. 1995 年 B. 1999 年 C. 2007 年 D. 2015 年
受同期拉尼娜现象影响,2022 年 7~8 月我国局部地区大气运动状况与常年相比出现明显异常。下图示
意该时期 102°E~122°E 范围内大气运动垂直方向距平和速度距平。据此完成下面小题。
说明:①箭头表示气流方向距平②线段越长表示气流速度越大
9. 与常年同期相比,长江中下游地区 2022 年 7~8 月的天气异常( )
A. 干热 B. 湿热 C. 干凉 D. 湿凉
10. 与常年同期相比,2022 年 7~8 月赤道附近太平洋( )
A. 东风减弱,水温偏高 B. 东风减弱,水温偏低
C. 东风增强,水温偏高 D. 东风增强,水温偏低
落叶树木在春季的展叶时间主要受气温和光照时长的共同影响。在全球气候变暖的背景下,光照调节
对落叶树种适应气候变化发挥了重要作用。下图示意某落叶树种春季展叶时间与生长期内理论碳吸收量之
间的关系。据此完成下面小题。
第 3页/共 6页
11. 与 M 点相比,落叶树种在早春展叶理论碳吸收量较低是由于易遭受( )
A. 冻害 B. 洪涝 C. 干旱 D. 台风
12. M 点后落叶树种理论碳吸收量下降主要是由于( )
A. 地面温度较低 B. 土壤水分较少 C. 生长时间不足 D. 日照强度较小
13. 全球气候变暖背景下,光照调节对落叶树种适应气候变化的主要作用是( )
A 提前至早春展叶 B. 避免展叶过早 C. 延后至晚春展叶 D. 避免展叶过晚
入夜后,暴雨如注,河北某救援队接到求救信息:驴友小黄和小江外出登山未归,手机失联。救援队根
据小黄当天的微信朋友圈内容(节选如下),对照地形图,推断两位驴友的可能位置,并结合过去对地表景
观的了解,判断小江可能面临泥石流的风险。经紧急施救,两位驴友得以脱困。据此完成下面小题。
14. 推测救援队最终找到小黄和小江的可能位置分别在( )
A. ②地和①地附近 B. ②地和④地附近
C. ③地和①地附近 D. ③地和④地附近
15. 此次登山的月份和小江独自出发的大致时刻分别是( )
第 4页/共 6页
A. 2 月;13 时 B. 2 月;17 时 C. 8 月;13 时 D. 8 月;17 时
16. 救援队在判断泥石流风险时,应选取的地表景观观察维度是( )
A. 海拔高度、地势起伏、坡向 B. 地形部位、地表破碎程度、坡向
C. 地势起伏、植被覆盖、地表物质组成 D. 地形部位、沟谷数量、海拔高度
第Ⅱ卷非选择题(共 52 分)
二、非选择题(本大题共 3 小题,共 52 分)
17. 阅读图文材料,完成下列要求。
北寮盐场位于广东省阳西县潟湖湾内的红头咀沿海滩涂上。沿岸沙咀(散头咀、红头咀)由坚硬的砂
页岩构成。北寮盐场紧邻溪头渔港,历史上该地区盐业与渔业互利共生。2000 年后,传统盐田逐渐荒废,
大部分盐田被改造为渔业养殖,盐业与渔业互利共生关系被打破。为了不让传统盐业文化消失,当地政府
正努力对盐场进行有效的保护。下图示意北寮盐场位置与 2023 年盐场土地利用状况。
(1)分析沙咀(散头咀、红头咀)对北寮盐场生产的有利作用。
(2)简述该地区盐业与渔业互利共生的机制,并推测现代盐渔互利共生关系被打破的原因。
(3)结合材料,就保护传统盐业文化提出合理的建议。
18. 阅读图文材料,完成下列要求。
辽河地处我国东北半干旱半湿润地区,东西两侧支流的水文特征差异很大,在辽东湾注入渤海。辽河
三角洲有世界最大的芦苇沼泽湿地,是沿海生态安全体系的重要依托。环渤海拥有世界级高密度的港口群,
吞吐量、资金流巨大。盘锦市将依托港口优势,大力发展现代服务业。下图为辽河流域及三角洲示意图。
第 5页/共 6页
(1)与东辽河相比,说出西辽河 水文特征,并说明原因。
(2)分析辽河三角洲形成世界最大面积天然芦苇荡 原因。
(3)推测盘锦市可以依托港口发展的服务业类型。
(4)分析芦苇沼泽湿地在保障国家安全方面发挥的作用。
19. 阅读图文材料、完成下列要求。
东岛(如下图)是西沙群岛中较大的珊瑚岛,周围是水深 1 米左右的宽大礁坪。岛屿地形呈浅碟状,
边缘是高约 5~6 米的沙堤。岛屿东北部海平面以上 4 米高处发现多个重达几十千克的砗磲(巨型贝壳)和
珊瑚块。岛上的牛塘原为潟湖(被沙坝或珊瑚分割的半封闭海域),随着沙堤发育和牛塘底部的物质沉积,
逐渐转变为淡水湖。牛塘沉积剖面(如下右图)所示,剖面中埋深 57-58cm 处和 69-70cm 处的沉积层均为
1024 年前后形成。
(1)说明礁坪在东岛成岛过程中的作用。
(2)从水循环角度解释牛塘湖水由咸转淡的过程。
(3)科学家推测东岛曾经历一次海啸,说明该推测 依据。
第 6页/共 6页
相关试卷
这是一份湖南省长沙市湖南师范大学附属中学2024-2025学年高一下学期期末考试地理试卷(Word版附解析),文件包含湖南省长沙市湖南师范大学附属中学2024-2025学年高一下学期期末考试地理试卷原卷版docx、湖南省长沙市湖南师范大学附属中学2024-2025学年高一下学期期末考试地理试卷Word版含解析docx等2份试卷配套教学资源,其中试卷共17页, 欢迎下载使用。
这是一份湖南省长沙市师范大学附属中学2025届高三下学期模拟二地理试卷(Word版附解析),共11页。试卷主要包含了图 2 中指向标所指方向是,阅读图文材料,完成下列要求等内容,欢迎下载使用。
这是一份湖南省长沙市师范大学附属中学2024-2025学年高三下学期一模地理试题 含解析,共13页。
相关试卷 更多
- 1.电子资料成功下载后不支持退换,如发现资料有内容错误问题请联系客服,如若属实,我们会补偿您的损失
- 2.压缩包下载后请先用软件解压,再使用对应软件打开;软件版本较低时请及时更新
- 3.资料下载成功后可在60天以内免费重复下载
免费领取教师福利

