搜索
      上传资料 赚现金
      点击图片退出全屏预览

      湖南省郴州市2024-2025学年高三上学期一模生物试题 含解析

      • 1.85 MB
      • 2025-04-19 18:30:56
      • 129
      • 0
      • 教习网2954337
      加入资料篮
      立即下载
      湖南省郴州市2024-2025学年高三上学期一模生物试题 含解析第1页
      点击全屏预览
      1/24
      湖南省郴州市2024-2025学年高三上学期一模生物试题 含解析第2页
      点击全屏预览
      2/24
      湖南省郴州市2024-2025学年高三上学期一模生物试题 含解析第3页
      点击全屏预览
      3/24
      还剩21页未读, 继续阅读

      湖南省郴州市2024-2025学年高三上学期一模生物试题 含解析

      展开

      这是一份湖南省郴州市2024-2025学年高三上学期一模生物试题 含解析,共24页。试卷主要包含了考生必须保持答题卡的整洁,本试题卷共9页等内容,欢迎下载使用。
      注意事项:
      1.答卷前,考生务必将自己的姓名、准考证号填写在答题卡上。
      2.回答选择题时,选出每小题答案后,用2B铅笔把答题卡上对应题目的答案标号涂黑;如需改动,用橡皮擦干净后,再选涂其他答案标号。回答非选择题时,将答案写在答题卡上,写在本试卷上无效。
      3.考生必须保持答题卡的整洁。考试结束后,将试卷和答题卡一并交回。
      4.考试时间为75分钟,满分为100分。
      5.本试题卷共9页。如缺页,考生须声明,否则后果自负。
      一、单选题(每小题2分,共12小题,共24分)
      1. 下列关于生物学实验的叙述,正确的是( )
      A. 用35S标记的噬菌体侵染细菌,保温时间长短,不会影响上清液放射性的强度
      B. 绿叶中色素的提取和分离实验中,研磨时加入二氧化硅有助于色素的溶解
      C. 鉴定蛋白质需要先加NaOH溶液创造碱性环境,再滴加CuSO4溶液,并加热至50至60℃
      D. 探究温度对过氧化氢酶活性的影响时,先将H2O2和过氧化氢酶混合,再调控到实验温度
      【答案】A
      【解析】
      【分析】蛋白质可与双缩脲试剂产生紫色反应。在探究温度影响酶活性因素的实验中,由于过氧化氢在高温条件下易分解,因此过氧化氢不适用于探究温度影响酶活性的反应底物。
      【详解】A、35S标记的是噬菌体的蛋白质外壳,而蛋白质外壳在侵染细菌时并没有进入细菌体内,而是留在细菌外部,因此,无论保温时间长短,蛋白质外壳都会分布在离心后的上清液中,其放射性强度保持不变‌,A正确;
      B、在“绿叶中色素的提取和分离”实验中,加入二氧化硅的作用是破坏细胞结构,使研磨充分,B错误;
      C、蛋白质鉴定不需要加热,C错误;
      D、高温条件下过氧化氢会分解,因此不能用过氧化氢作为反应底物来探究温度对过氧化氢酶活性的影响,D错误。
      故选A。
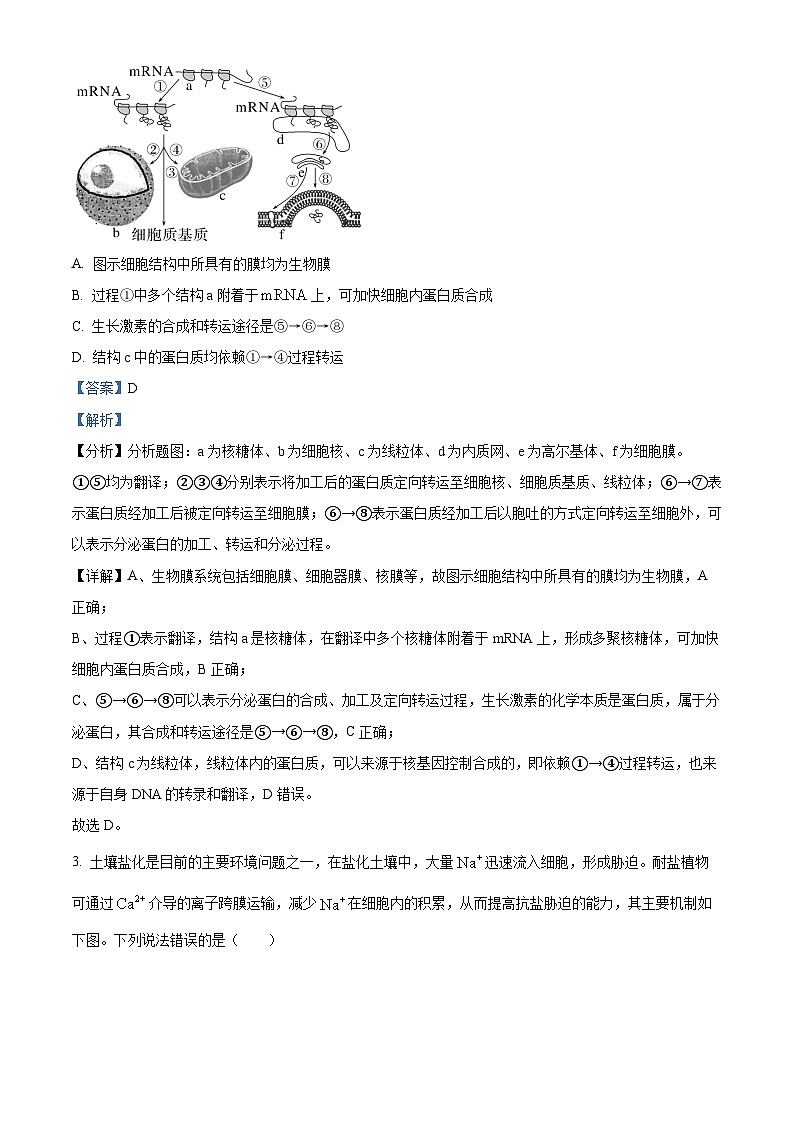
      2. 如图是高等动物细胞内蛋白质合成、加工及定向转运主要途径示意图,其中表示细胞结构,①~⑧表示生理过程。下列相关叙述错误的是( )
      A. 图示细胞结构中所具有的膜均为生物膜
      B. 过程①中多个结构a附着于上,可加快细胞内蛋白质合成
      C. 生长激素的合成和转运途径是⑤→⑥→⑧
      D. 结构c中的蛋白质均依赖①→④过程转运
      【答案】D
      【解析】
      【分析】分析题图:a为核糖体、b为细胞核、c为线粒体、d为内质网、e为高尔基体、f为细胞膜。①⑤均为翻译;②③④分别表示将加工后的蛋白质定向转运至细胞核、细胞质基质、线粒体;⑥→⑦表示蛋白质经加工后被定向转运至细胞膜;⑥→⑧表示蛋白质经加工后以胞吐的方式定向转运至细胞外,可以表示分泌蛋白的加工、转运和分泌过程。
      【详解】A、生物膜系统包括细胞膜、细胞器膜、核膜等,故图示细胞结构中所具有的膜均为生物膜,A正确;
      B、过程①表示翻译,结构a是核糖体,在翻译中多个核糖体附着于mRNA上,形成多聚核糖体,可加快细胞内蛋白质合成,B正确;
      C、⑤→⑥→⑧可以表示分泌蛋白的合成、加工及定向转运过程,生长激素的化学本质是蛋白质,属于分泌蛋白,其合成和转运途径是⑤→⑥→⑧,C正确;
      D、结构c为线粒体,线粒体内的蛋白质,可以来源于核基因控制合成的,即依赖①→④过程转运,也来源于自身DNA的转录和翻译,D错误。
      故选D。
      3. 土壤盐化是目前的主要环境问题之一,在盐化土壤中,大量迅速流入细胞,形成胁迫。耐盐植物可通过介导的离子跨膜运输,减少在细胞内的积累,从而提高抗盐胁迫的能力,其主要机制如下图。下列说法错误的是( )
      A. 图中进入细胞的方式与进入细胞的方式相同
      B. 土壤中的能使细胞中含量增加进而激活转运蛋白B
      C. 、可分别与转运蛋白A、B特异性结合后进入细胞
      D. 转运蛋白C可以同时运输和仍体现了载体蛋白的专一性
      【答案】C
      【解析】
      【分析】自由扩散的方向是从高浓度向低浓度,不需载体和能量。
      协助扩散的方向是从高浓度向低浓度,需要转运蛋白,不需要能量。
      主动运输的方向是从低浓度向高浓度,需要载体蛋白和能量。
      【详解】A、据图分析,Na+进入细胞的方式与H+进入细胞的方式均为协助扩散,进入细胞的方式相同,A正确;
      B、据图分析,多施钙肥胞外Ca2+增多,从而抑制胞外Na+内流,胞外Na+作用于细胞膜上的受体使得H₂O₂含量增加进而激活转运蛋白B,B正确;
      C、转运蛋白A、B是通道蛋白,物质经过通道蛋白转运时不需要与通道蛋白结合,因此Na+、Ca2+不需要与转运蛋白A、B特异性结合就可进入细胞,C错误;
      D、转运蛋白C能同时转运H+和Na+,而不能转运其它离子,说明其仍有特异性,D正确。
      故选C。
      4. P53基因与肿瘤的形成有关,其表达产物P53蛋白。进行分裂的细胞受损时,细胞内P53基因表达水平会上升,激活的修复系统,从而阻止复制,以提供足够的时间使损伤完成修复;在严重损伤的情况下,P53蛋白会使细胞进入程序化死亡,阻止细胞进行不正常的增殖。下列叙述正确的是( )
      A. 修复双链断裂的需要聚合酶
      B. P53基因可能是一种抑癌基因,能抑制细胞癌变
      C. 细胞程序化死亡时细胞内酶的活性都会降低
      D. 损伤修复过程中,基因、、蛋白质的种类均增加
      【答案】B
      【解析】
      【分析】1、DNA连接酶:主要是连接DNA片段之间的磷酸二酯键,起连接作用,在基因工程中起作用。
      2、DNA聚合酶:主要是连接DNA片段与单个脱氧核苷酸之间的磷酸二酯键,在DNA复制中起做用。
      【详解】A、DNA 聚合酶的作用是将单个的脱氧核苷酸连接形成DNA长链,DNA连接酶的作用是将DNA片段连接起来,修复双链断裂的 DNA 需要DNA连接酶,A错误;
      B、p53基因控制合成的p53蛋白可阻止细胞进行不正常的增殖,从功能上判断该基因是一种抑癌基因,B正确;
      C、细胞程序化死亡是由基因控制的,细胞程序化死亡时细胞内与凋亡有关的酶的活性会升高,C错误;
      D、DNA 损伤修复过程中,mRNA 、蛋白质的种类均增加,基因的种类不会增加,D错误。
      故选B。
      5. 下图1是某单基因遗传病遗传系谱图,科研人员提取了四名女性的DNA,用PCR扩增了与此基因相关的片段,并对产物酶切后进行电泳(正常基因含有一个限制酶酶切位点,突变基因增加了一个酶切位点),结果如图2所示。下列相关叙述错误的是( )
      A. Ⅱ—2的致病基因来自Ⅰ—1和Ⅰ—2
      B. 该突变基因新增的酶切位点位于310bp中
      C. 若人群中该致病基因频率为2%,则Ⅱ—1与Ⅱ—2婚配生一个患病男孩的概率是1/51
      D. 如果用PCR扩增Ⅱ—2与此基因相关的片段,酶切后电泳将产生三种条带
      【答案】C
      【解析】
      【分析】人类遗传病分为单基因遗传病、多基因遗传病和染色体异常遗传病:
      (1)单基因遗传病包括常染色体显性遗传病(如并指)、常染色体隐性遗传病(如白化病)、伴X染色体隐性遗传病(如血友病、色盲)、伴X染色体显性遗传病(如抗维生素D佝偻病)。
      (2)多基因遗传病是由多对等位基因异常引起的,如青少年型糖尿病。
      (3)染色体异常遗传病包括染色体结构异常遗传病(如猫叫综合征)和染色体数目异常遗传病(如21三体综合征)。
      【详解】A、由图1分析,Ⅰ-1、I-2不患病,生出Ⅱ-2患病,可知为隐性遗传病,且Ⅱ-2获得Ⅰ-2的X染色体,不可能为伴X染色体遗传,因此为伴染色体隐性遗传病,Ⅱ-2的致病基因来自Ⅰ-1和Ⅰ-2,A正确;
      B、因为正常基因含有一个限制酶切位点,突变基因增加了一个酶切位点,所以正常基因酶切后的电泳结果为两种片段,突变基因酶切后的电泳结果为三种片段,Ⅱ-5为正常纯合子,可知正常基因的酶切后为310bp与118bp的片段,与几个杂合子对比,可知突变基因多了217bp与93bp的片段(217+93=310),新的位点位于310bp的片段中,B正确;
      C、Ⅰ-1、I-2不患病,生出Ⅱ-2患病,该病为常染色体隐性遗传病,若人群中该致病基因频率为2%,设致病基因为a,a的基因频率为2/100,A的基因频率为98/100,Ⅱ-1是正常人,正常人群中AA=AA/(AA+Aa)=49/51,Aa=2/51,Ⅱ-1与Ⅱ-2(aa)婚配生一个患病男孩的概率2/51×1/2×1/2=1/102,C错误;
      D、Ⅱ-5为正常纯合子,可知正常基因的酶切后为310bp与118bp的片段,突变基因增加了一个酶切位点,即将310bp切为217bp、93bp,此外还有正常的118bp,故有三种条带,D正确。
      故选C。
      6. 某种开紫花的植物有雌株、雄株和两性植株三种性别类型。三种性别类型受一组复等位基因A、、a控制,其中A基因存在时表现为雌株,不含A基因但含有基因时表现为两性植株,只含a基因时表现为雄株。下列围绕该植物的相关描述中错误的是( )
      A. 该植物中的雌株与雄株杂交,子代雌株所占比例等于50%
      B. 控制该植物性别的一组复等位基因可组成5种基因型,其中纯合子有2种
      C. 基因型为的植株自交两代,理论上中雄株所占比例为1/6
      D. 该植物体内,花瓣细胞原生质层为紫色,根尖细胞原生质层为无色
      【答案】D
      【解析】
      【分析】根据题意可知,A基因存在时表现为雌株,则雌株的基因型为A A+、Aa;不含A基因但有A+基因时表现为两性植株,则两性植株的基因型为 A+ A+、A+a;只含a基因时表现为雄株,雄株的基因型为 aa,但由于雄株不能产生基因型为A的配子,因此雌株中不可能有基因型为AA的个体。
      【详解】A、根据题意可知,A基因存在时表现为雌株,则雌株的基因型为A A+、Aa;不含A基因但有A+基因时表现为两性植株,则两性植株的基因型为 A+ A+、A+a;只含a基因时表现为雄株,雄株的基因型为 aa,但由于雄株不能产生基因型为A的配子,因此雌株中不可能有基因型为AA的个体,由于雌株的基因型为A A+、Aa,该植物中的雌株与雄株aa杂交,子代雌株所占比例等于50%,A正确;
      B、结合A项可知,雌株的基因型为A A+、Aa,两性植株的基因型为 A+ A+、A+a,雄株的基因型为 aa,故控制该植物性别的一组复等位基因可组成5种基因型,其中纯合子有2种,B正确;
      C、基因型为A+a的植株连续自交1代, F1中A+A+、A+a、aa=1∶2∶1 ,其中aa为雄株,不能自交而被淘汰,F1再自交1代, F2中雄株均来自A+a植株,故F2中雄株所占比例为 2/3×1/4=1/6,C正确;
      D、原生质层是细胞膜、液泡膜以及两层膜之间的细胞质,不含色素呈无色,该植物开紫花,但液泡内含有色素,原生质层无色的细胞也可能是花瓣细胞,D错误。
      故选D。
      7. 图1表示神经纤维在静息和兴奋状态下跨膜运输的过程,甲、乙为转运蛋白;图2表示兴奋在神经纤维上传导的过程。下列有关叙述正确的是( )
      A. 图1中通过甲进行的跨膜运输不受呼吸速率影响
      B. 图1的M侧为神经细胞膜的内侧,N侧为神经细胞膜的外侧
      C. 图2处于③时膜内为正电位,此时膜外浓度小于膜内
      D. 图2处于②时,持续流出神经细胞
      【答案】A
      【解析】
      【分析】静息电位是由于钾离子外流形成的,动作电位是由于钠离子内流产生的,通常情况下钠离子主要存在于膜外,而钾离子主要存在于膜内。题图分析,图1中钾离子由M侧进入到N侧需要消耗能量,说明M侧是细胞膜外侧,N侧为细胞膜内侧。
      【详解】A、图1中K+通过甲进行的跨膜运输为主动运输,需要消耗能量,受呼吸速率影响,A错误;
      B、神经纤维在静息时膜电位是由钾离子外流造成的,K+从N侧运输到M侧是通过离子通道完成的,不消耗能量,所以N侧为神经细胞膜的内侧,M侧为神经细胞膜的外侧,B错误;
      C、图2中③为动作电位,③处膜内为正电位,Na+浓度膜外仍然大于膜内,C错误;
      D、图2中②处Na+通道开放,导致钠离子内流以形成动作电位,D错误。
      故选A。
      8. 乙型肝炎病毒(HBV)感染是全球性的公共卫生问题。HBV病毒入侵肝脏时,肝巨噬细胞快速活化,进而引起一系列免疫反应,部分过程示意图如下。下列叙述错误的是( )
      A. 细胞1是B细胞,细胞因子是激活B细胞的第二信号
      B. 细胞2既可以促进细胞4的活化,又可以促进细胞1的活化
      C. 肝巨噬细胞既能参与非特异性免疫,也能参与特异性免疫
      D. 树突状细胞或B淋巴细胞可以承担巨噬细胞的部分功能
      【答案】A
      【解析】
      【分析】体液免疫的过程为,当病原体侵入机体时,一些病原体可以和B细胞接触,这为激活B细胞提供了第一个信号。一些病原体被树突状细胞、B细胞等抗原呈递细胞摄取。抗原呈递细胞将抗原处理后呈递在细胞表面,然后传递给辅助性T细胞。辅助性T细胞表面的特定分子发生变化并与B细胞结合,这是激活细胞的第二个信号;辅助性T细胞开始分裂、分化。并分泌细胞因子。在细胞因子的作用下,B细胞接受两个信号的刺激后,增殖、分化,大部分分化为浆细胞,小部分分化为记忆B细胞。随后浆细胞产生并分泌抗体。在多数情况下,抗体与病原体结合后会发生进一步的变化,如形成沉淀等,进而被其他免疫细胞吞噬消化。记忆细胞可以在抗原消失后存活,当再接触这种抗原时,能迅速增殖分化,分化后快速产生大量抗体。
      【详解】A、细胞1是B细胞,辅助性T细胞表面的特定分子发生变化并与B细胞结合,这是激活B细胞的第二个信号,而细胞因子并不是直接激活B细胞的第二信号,而是由辅助性T细胞分泌的,通过辅助性T细胞与B细胞的相互作用来间接激活B细胞,A错误;
      B、细胞2是辅助性T细胞,在细胞免疫过程中可以促进细胞4细胞毒性T细胞的活化,在体液免疫过程也可以促进B细胞的活化,B正确;
      C、肝巨噬细胞在免疫的第二道防线发挥作用,吞噬病原体,同时也在体液免疫和细胞免疫中发挥呈递抗原的作用,C正确;
      D、树突状细胞和B淋巴细胞都具有一定的抗原呈递功能。它们可以摄取、加工并呈递抗原给T细胞,从而启动特异性免疫反应。在某些情况下,当巨噬细胞的功能受损或不足时,树突状细胞或B淋巴细胞可以承担巨噬细胞的部分功能,D正确。
      故选A。
      9. 某科研小组探究一定浓度的GA3(赤霉素类)溶液和6-BA(细胞分裂素类)溶液对墨兰花芽形成和提早开花的影响,结果如图所示。据此分析;下列叙述正确的是( )
      A. 由甲组数据可知,没有激素调节墨兰也能形成花芽和开花
      B. GA3促进墨兰花芽形成和提早开花的效果高于6-BA
      C. 6-BA能促进墨兰成花器官细胞的分裂和分化
      D. GA3和6-BA协同促进墨兰花芽形成和提早开花,且效果能够累加
      【答案】C
      【解析】
      【分析】植物激素亦称植物天然激素或植物内源激素,是指植物体内产生的一些微量而能调节(促进、抑制)自身生理过程的有机化合物。已知植物体内产生的激素有六大类,即生长素、赤霉素、细胞分裂素、脱落酸、乙烯和油菜素甾醇。
      【详解】A、甲组数据为空白对照,即没有施加外源激素,但植物体内也存在内源激素,因此甲组数据不能说明没有激素调节墨兰也能形成花芽和开花,A错误;
      B、甲为空白对照,将乙和丙相比,花芽数量丙比甲和乙都更多,开花时间丙也比甲和乙都更早,因此6-BA促进墨兰花芽形成和提早开花的效果高于GA3,B错误;
      C、6-BA为细胞分裂素类,能促进细胞的分裂及分化,可以促进生长发育、延缓衰老等,因此6-BA能促进墨兰成花器官细胞的分裂和分化,C正确;
      D、结合丁组可知,共同使用GA3和6-BA组花芽数量均比单独使用6-BA(丙组)和单独使用GA3(乙组)效果好,但是开花时间,是丙组最早,因此GA3和6-BA并没有协同促进墨兰提早开花,D错误。
      故选C。
      10. 研究人员以某地典型的阴坡、滩地和阳坡坡向作为研究对象,探究坡向对高寒草地植被分布的影响,得到如表所示结果。下列叙述正确的是( )
      A. 不同坡度植被分布有所差异属于群落的垂直结构
      B. 莎草的生长对水分的需求量较小
      C. 阴坡更适宜草地植被的生长
      D. 坡向对莎草地上生物量的影响大于杂草类
      【答案】D
      【解析】
      【分析】在群落中,各个生物群落分别占据了不同的空间,使群落形成一定的空间结构。群落的空间结构包括垂直结构和水平结构。
      【详解】A、不同坡度植被分布有所差异属于群落的水平结构,A错误;
      B、分析表格可知,莎草地上生物量相对值在滩地上要显著高于阴坡和阳坡,故莎草的生长对水分的需求量较大,B错误;
      C、分析表格可知,滩地的地上总生物量相对值大于阴坡和阳坡,故滩地更适宜草地植被的生长,C错误;
      D、分析表格可知,莎草地上生物量相对值在不同坡向上具有显著差异,而杂草类地上生物量相对值在不同坡向上差异不明显,故坡向对莎草地上生物量的影响大于杂草类,D正确。
      故选D。
      11. 某种物质A(一种含有C、H、N的有机物)难以降解,会对环境造成污染,只有某些细菌能降解A.研究人员按照如图所示流程从淤泥中分离得到能高效降解A的细菌菌株。图中③将M中的菌液稀释一定倍数后,取0.1mL涂布到平板上,初步估测摇瓶M中1mL菌液中细菌数为2.4x108个。相关叙述正确的是( )

      A. 实验时,淤泥及盛有培养基的摇瓶通常采用高压蒸汽灭菌法进行灭菌
      B. 乙中需要加琼脂和物质A等,实验需设平行重复实验,无需另外设置空白对照
      C. ③接种方法为稀释涂布平板法,涂布时用涂布器蘸取菌液均匀涂布于平板上
      D. 若乙平板上菌落数平均为240个,则接种菌液的稀释倍数为105
      【答案】D
      【解析】
      【分析】分析题图:①为淤泥取样进行稀释,②为接种到液体培养基上,③稀释涂布平板法接种到以A为唯一碳源和氮源的选择培养基上,④为挑取单菌落接种,⑤在以A为唯一碳源和氮源的选择培养基上进一步筛选出高效降解A的菌株。
      【详解】A、实验时,要从淤泥中分离得到能高效降解A的细菌菌株,则图①为淤泥取样进行稀释,可以取淤泥加无菌水制成菌悬液,淤泥中有菌种,因此不能进行灭菌处理;盛有培养基的摇瓶通常采用高压蒸汽灭菌法进行灭菌,A错误;
      B、识图分析可知,③是稀释涂布平板法接种到以A为唯一碳源和氮源的选择培养基上,因此乙为固体培养基,需要加琼脂和物质A等,为了提高准确度,实验需设平行重复实验,且需要另外设置空白对照,检测培养基配制是否合格,B错误;
      C、③接种方法为稀释涂布平板法,接种工具是涂布器,但是不能用涂布器蘸取菌液,应该将菌液用微量移液管加入到培养基中,用涂布器进行均匀涂抹,C错误;
      D、若乙平板上长出的菌落数平均为240个,假设稀释倍数为a,根据摇瓶M中1mL菌液中细菌数为2.4×108个,在每个平板上涂布0.1mL稀释后的菌液,则有240×a÷0.1=2.4×108,则稀释倍数a=105,D正确。
      故选D。
      12. 下图为制备抗新冠病毒单克隆抗体的流程图。通过过程③获得杂交瘤细胞,通过过程④获得能够产生特定抗体的杂交瘤细胞。下列相关叙述错误的是( )
      A. 图中过程①获得的淋巴细胞,有的不能产生抗新冠病毒的抗体
      B. 图中过程②利用了细胞膜具有一定的流动性的结构特点
      C. 图中过程③使用的HAT培养基,属于固体培养基和选择培养基
      D. 图中过程④以新冠病毒的抗原物质为试剂,筛选抗体检测呈阳性的细胞
      【答案】C
      【解析】
      【分析】单克隆抗体的制备过程:首先用特定抗原注射小鼠体内,使其发生免疫,小鼠体内产生具有免疫能力的B淋巴细胞。利用动物细胞融合技术将B淋巴细胞和骨髓瘤细胞融合,单克隆抗体制备过程中的两次筛选:第一次筛选:利用特定选择培养基筛选,获得杂交瘤细胞;第二次筛选:利用多孔板法和抗原-抗体杂交法筛选,获得产生特定抗体的杂交瘤细胞。
      【详解】A、图中过程①从小鼠脾脏获得的淋巴细胞有多种,有的不能产生抗新冠病毒的抗体,A正确;
      B、图中过程②细胞融合利用了细胞膜具有一定的流动性的结构特点,B正确;
      C、图中过程③使用的HAT培养基,属于液体培养基和选择培养基,C错误;
      D、图中过程④以新冠病毒的抗原物质为试剂,进行克隆化培养和抗体检测,筛选抗体检测呈阳性的细胞,D正确。
      故选C。
      二、不定项选择题(每小题4分,漏选得2分,选错得0分,共4小题,共16分)
      13. 植物的光合作用可受多种环境因素的影响。下图表示A、B两种植物光合速率在适宜条件下受光照强度影响的变化曲线,下列叙述正确的是( )

      A. 光照强度等于b时,植物B叶肉细胞内产生ATP的场所有线粒体、细胞质基质
      B. 若长时间阴雨天气,对植物B的生长影响更大
      C. c点对应的光照强度下,植物A比植物B制造的有机物量少
      D. 对植物B来说,若适当提高CO2浓度,b点将向左移动,d点将向右下移动
      【答案】BCD
      【解析】
      【分析】分析题图,图中光照强度为0时,植物只进行呼吸作用,a点就是指植物B呼吸作用氧气的吸收量;图中b点为光补偿点,此时光合速率等于呼吸速率;c点为植物A和植物B净光合速率相等的点。随着光照强度的增大,植物A、B的光合速率先增大后趋于稳定。
      【详解】A、b点时,植物B光合速率等于呼吸速率,其叶肉细胞既可以进行光合作用又可以进行呼吸作用,细胞呼吸产生ATP的场所有细胞质基质、线粒体进行光合作用时,光反应阶段会产生ATP,在叶绿体中,因此植物B叶肉细胞内产生ATP的场所有线粒体、细胞质基质和叶绿体,A错误;
      B、由图可知,A植物的光补偿点较B植物低,因此阴雨天气,生长受影响较大的是植物B,B正确;
      C、c点对应的光照强度下,植物A和植物B积累的有机物量相等,但植物B呼吸作用消耗的有机物量大于植物A,因此植物A比植物B制造的有机物量少,C正确;
      D、b点是植物B的光补偿点,此光照强度下光合速率等于呼吸速率,若提高CO2浓度,b点将向左移动,d点时植物B的光合速率不再随光照强度增大而增大,受限于CO2浓度等因素,若提高CO2浓度,可继续增大O2吸收速率,d点将向右下移动,D正确。
      故选BCD。
      14. 家蚕(2n=56)的性别决定方式是ZW型。若家蚕野生型和味盲型分别由Z染色体上R、r基因控制,蚕卵颜色的紫灰和白色分别由10号染色体上的B、b基因控制。已知雄蚕的吐丝率更高,为了在家蚕还未孵化时通过卵色判断蚕的性别,科研育种人员采用辐射的方法处理,获得了一只如图所示的味盲型紫灰卵雌蚕(10号染色体上基因用b0表示)(注:仅有一个卵色基因的卵不能孵化成幼蚕)。以下说法错误的是( )
      A. 该处理产生的变异属于染色体结构变异,诱变后得到的雌蚕染色体数目发生改变
      B. 用该突变体与隐性纯合子为亲本杂交,子代中味盲型白卵雄幼蚕的概率为1/3
      C. 用该突变体与味盲型白卵异性蚕杂交,选取白卵,淘汰紫灰卵
      D. 该突变体可以产生、、三种类型的配子
      【答案】AD
      【解析】
      【分析】染色体变异包括染色体结构变异和染色体数目变异,其中结构变异又包括缺失(一条正常染色体断裂后丢失某一片段引起的变异)、倒位(染色体中某一片段位置颠倒180°后重新结合到原部位引起的变异)、易位(染色体的某一片段移接到另一条非同源染色体上引起的变异)和重复(染色体增加某一片段引起的变异)。
      【详解】A、由图可知,10 号染色体上B基因易位到W染色体,属于染色体结构变异,诱变后的雌蚕染色体数目没有发生改变,A错误;
      B、 该突变体基因型为b0ZrWB,产生的配子种类以及比例为bZr:0Zr:bWB:0WB=1:1:1:1,隐性纯合子基因型为bbZrZr(味盲型白卵雄蚕),产生配子的种类为bZr,仅有一个卵色基因的卵不能孵化成幼蚕,则子代基因型及比例为bbZrZr:bbZrWB:b0ZrWB=1:1:1,其中味盲型白卵雄幼蚕(bbZrZr)的概率为1/3,B正确;
      C、用该突变体与味盲型白卵异性蚕杂交,即b0ZrWB×bbZrZr,结合B项可知,能够正常孵化为幼蚕的基因型为bbZrZr、bbZrWB、b0ZrWB,味盲型白卵异性蚕产生配子的种类为bZr,且雄蚕的吐丝率更高,故突变体所产生的能够正常孵化为幼蚕的卵只有:bZr,即应选取白卵,淘汰紫灰卵,C正确;
      D、结合B项可知,该突变体可以产生 bZr、0Zr、bWB、0WB四种类型的配子,D错误。
      故选AD
      15. 图中甲、乙、丙代表下丘脑的某些区域,①、②、③表示不同的调节途径。下列叙述错误的是( )

      A. 上图所示的调节过程中,作用于靶器官、靶细胞的信息分子是激素
      B. 人在进食后,下丘脑可以通过途径①,经交感神经促进胰岛素的分泌
      C. 寒冷环境中,下丘脑可以通过①③途径调节机体增加产热
      D. 人在饮水不足时,下丘脑通过②途径促进肾小管、集合管对水分的重吸收
      【答案】AB
      【解析】
      【分析】下丘脑分泌的促激素释放激素能促进垂体分泌促激素,垂体分泌促激素能促进内分泌腺分泌相应的激素。这个过程体现了激素分级调节。可该过程进行的相关激素有甲状腺激素(或性激素、皮质醇、醛固酮等)。由于激素起作用后被立即分解,因此人体内需要源源不断地产生激素,以维持激素含量的动态平衡。
      【详解】A、上图所示的调节过程中,作用于靶器官、靶细胞的信息分子有激素,也有神经递质,A错误;
      B、人在进食后,下丘脑甲区域兴奋通过①途径副交感神经调节胰岛素的分泌,使得血糖含量下降,B错误;
      C、人在寒冷环境中,下丘脑直接通过①途径相关神经传到肾上腺髓质,使其分泌肾上腺素来增加代谢速度,产热量增多,也可通过③甲状腺激素的分级调节增加甲状腺激素的分泌,从而增加产热,C正确;
      D、当人饮水不足时,会导致细胞外液渗透压升高,下丘脑渗透压感受器(位于乙处)兴奋,进而促进抗利尿激素的合成与分泌,由垂体释放作用于肾小管和集合管对水分的重吸收,使细胞外液渗透压恢复正常,D正确。
      故选AB。
      16. 科学家研究某区域中新迁入的某种生物的种群数量变化,得到该种群在数年内入的变化曲线(如图1),以及出生率和死亡率的比值曲线(如图2)。结合图形判断,下列叙述正确的是( )
      A. 图1的曲线a段表示该种群为“J”形增长,在c段该种群表现为增长型
      B. 图1的曲线b段和de段都表示该种群数量减少,其减少的机理相同
      C. 图1的de段和图2的CD段变化的含义相似
      D. 图1的e点和图2中的D点表示该种群数量最小
      【答案】C
      【解析】
      【分析】在食物和空间条件充裕、气候适宜、没有天敌和其他竞争物种等条件下,种群的数量每年以一定的倍数增长,第二年的数量是第一年的λ倍,t年后种群数量为Nt = N0 λt,模型中各参数的意义:N0为该种群的起始数量,t为时间,Nt表示t年后该种群的数量,λ表示该种群数量是前一年种群数量的倍数。
      【详解】A、由图1可知,a段 λ=2,且恒定,因此a段表示该种群为"J"形增长,c段λ=1,因此c段该种群表现为稳定型,A错误;
      B、曲线b段种群数量仍然不断增加,de段种群数量不断减少,其二者变化的机理不同,B错误:
      C、图1中的de段λ小于1,种群数量减少,图2中的CD段R小于1,种群数量也减少,故两段曲线变化的含义相似,C正确;
      D、图1中的f点和图2中的E点表示该种群数量最小,D错误。
      故选C。
      二、非选择题(共60分)
      17. 光合作用和呼吸作用是植物能量代谢和物质代谢的中心枢纽,为植物细胞提供各种代谢所需的ATP和碳骨架。为了研究氧苯酮对海生植物代谢的影响,分别用不同浓度的氧苯酮处理野生龙须菜,在无光条件下以及80μml/( m2·s−1)的光强下连续光照得到的实验结果如图1所示。光反应过程图解如图2所示。据图分析,回答下列问题:
      (1)利用黑白瓶法测定龙须菜的代谢速率时,若测得白瓶、黑瓶的溶解氧初始浓度为W0μml/g,8h后,测得白瓶、黑瓶的溶解氧浓度分别为W1μml/g和W2μml/g,且W1>W0>W2,则龙须菜的呼吸速率和光合速率分别为______μml/g·h−1、______ μml/g·h−1。


      (2)根据图1可知,氧苯酮浓度对龙须菜净光合速率的影响是____________;在不同环境条件下,氧苯酮浓度对龙须菜呼吸速率的影响是______________。
      (3)进一步研究发现,氧苯酮处理会直接伤害龙须菜PSⅡ受体侧电子载体PQ或细胞色素b6f,限制了电子在______________之间的传递。对ATP和NADPH生成量的影响是__________,其原因是___________________________。
      【答案】(1) ①. (W0-W2)/8 ②. (W1-W2)/8
      (2) ①. 随着氧苯酮浓度的增加,龙须菜净光合速率逐渐降低 ②. 在无光条件下,氧苯酮浓度对龙须菜呼吸速率影响较小,在光照条件下,随着氧苯酮浓度增加,龙须菜呼吸速率逐渐降低
      (3) ①. PQ(或细胞色素b6f)与质体醌(或PC) ②. 使ATP和NADPH生成量减少 ③. 电子传递受阻,光反应产生的ATP和NADPH减少
      【解析】
      【分析】光合作用分为光反应和暗反应两个阶段。在光反应阶段,叶绿体中光合色素吸收的光能,有两方面的用途:一是将H2O分解为氧和H+,氧直接以分子(O2)形式释放出去,H+与氧化型辅酶Ⅱ(NADP+)结合,形成还原型辅酶Ⅱ(NADPH)。NADPH作为活泼的还原剂,参与暗反应阶段的化学反应,同时也储存部分能量供暗反应阶段利用。二是在有关酶的催化作用下,提供能量促使ADP与Pi反应形成ATP。这样光能就转化为储存在ATP中的化学能。这些ATP将参与暗反应阶段合成有机物的化学反应。
      【小问1详解】
      黑白瓶法测定中,白瓶是透光瓶,里面的生物可进行光合作用和呼吸作用;黑瓶是不透光瓶,里面的生物只能进行呼吸作用。利用黑白瓶法测定龙须菜的代谢速率时,若测得白瓶、黑瓶的溶解氧初始浓度为W0μml/g,8h后,测得白瓶、黑瓶的溶解氧浓度分别为W1μml/g和W2μml/g,且W1>W0 >W2,则W0-呼吸作用耗氧量=W2,W0+光合作用产氧量-呼吸作用耗氧量=W1,因此龙须菜的呼吸速率(呼吸作用耗氧速率)为(W0- W2)/8μml/g·h−1;龙须菜的光合速率(光合作用产氧速率)为[(W1-W0)+(W0-W2)] ÷8=(W1-W2)/8μml/g·h−1。
      【小问2详解】
      图1显示:在光下,随着时间的递增,四条曲线所示的净光合放氧速率都呈现下降趋势,而且氧苯酮浓度越大,相同时间内曲线下降的幅度越大。在黑暗条件下,四条曲线所示的呼吸耗氧速率几乎无差异;但在光下,随着时间的递增,四条曲线所示的呼吸耗氧速率都呈现下降趋势,而且氧苯酮浓度越大,相同时间内曲线下降的幅度越大。可见,氧苯酮浓度对龙须菜净光合速率的影响是:随着氧苯酮浓度的增加,龙须菜净光合速率逐渐降低。在不同环境条件下,氧苯酮浓度对龙须菜呼吸速率的影响是:在无光条件下,氧苯酮浓度对龙须菜呼吸速率影响较小;在光照条件下,随着氧苯酮浓度增加,龙须菜呼吸速率逐渐降低。
      【小问3详解】
      由图2可知:水在光下分解为H+、O2 和电子,电子经过质体醌、细胞色素b6f、PC等的传递,最终促进ATP和NADPH的合成。氧苯酮处理会直接伤害龙须菜PSⅡ受体侧电子载体PQ或细胞色素b6f,限制了电子在PQ(或细胞色素b6f)与质体醌(或PC)之间的传递。由于电子传递受阻,光反应产生的ATP和NADPH减少,使ATP和NADPH生成量减少。
      18. 西瓜植株上可以有不同类型的花:雌花、雄花和完全花(同时具备雌蕊和雄蕊)。同一植株上同时存在雄花和完全花称为雄花完全花同株,同一植株上同时存在雌花和雄花称为雌雄异花同株。为了探究性别决定机理,进行了以下杂交实验,杂交过程及结果如图1所示。回答下列问题:
      (1)根据的表型推测西瓜雄花完全花同株为_________(填“显性”或“隐性”)性状;的数据表明,西瓜雄花雌花完全花的遗传至少受________对等位基因控制,遵循的遗传规律是________________。
      (2)若将与品系A杂交,所得子代的表型及比例为_______________。
      (3)为了确定控制西瓜雄花完全花同株的基因,根据其他同科植物与性别决定有关的A(a)基因序列制成引物,提取品系A、X及子代的进行,电泳结果如图2所示。(图中的、分别为品系A和品系X)
      结果表明A/a基因参与了雄花雌花完全花的遗传,理由是_______________。
      (4)进一步研究发现,AA植株的酶(乙烯合成的限速酶)的活性以及乙烯的释放量显著高于aa植株,由此说明发生基因突变后,改变了_________________,从而引起性状的改变;也说明了乙烯能促进______分化。
      【答案】(1) ①. 隐性 ②. 两 ③. 基因的自由组合定律
      (2)雌雄异花同株:雄花完全花同株=1:1(雌雄异花同株:雄花完全花同株:雌花完全花同株=1:1:2)
      (3)在子代中,雄花完全花同株个体的A基因条带与品系A相同,雌雄异花同株个体的A基因条带与品系X相同
      (4) ①. ACS酶的活性 ②. 雌花
      【解析】
      【分析】F2中雌雄异花同株:雌花、雄花和完全花同株:雌花、完全花同株的比例为9:3:4,符合9:3:3:1的变式,说明性别类型的遗传遵循自由组合规律,且同时开雌花、雄花异花同株为双显性,F1的基因型为双杂合。
      【小问1详解】
      由题意可知,品系A(雄花完全花同株)与品系X(雌雄异花同株)杂交,F1表现为雌雄异花同株,所以西瓜雄花完全花同株为隐性性状,雌雄异花同株显性;F2中雌雄异花同株242株,雄花雌花完全花同株81株,雄花完全花同株107株,比例接近9:3:4,是9:3:3:1的变形,所以西瓜雄花雌花完全花的遗传至少受两对等位基因控制,遵循基因的自由组合定律;
      【小问2详解】
      假设西瓜雄花雌花完全花的遗传受两对等位基因A、a和B、b控制,品系A(雄花完全花同株)基因型为aabb,品系X(雌雄异花同株)基因型为AABB,F1基因型为AaBb。F1与品系A 杂交,子代基因型及比例为 AaBb:Aabb:aaBb:aabb=1:1:1:1,表型及比例为雌雄异花同株:雄花完全花同株:雌花完全花同株=1:1:2;
      【小问3详解】
      在图2的电泳结果中,品系A(AKKZW)有特定的条带,品系X(XHB)有其对应的条带,而子代F1、F2-1到F2-14等个体的条带呈现出与亲本相关的特征。如果A/a基因不参与雄花雌花完全花的遗传,那么在子代中就不会出现与亲本A和X在该基因相关条带上的联系。但是从电泳结果可以看出,子代中雄花完全花同株个体的A基因条带与品系A相同,雌雄异花同株个体的A基因条带与品系X相同,这表明A/a基因在雄花雌花完全花的遗传过程中起到了作用,通过亲代到子代的传递影响了雄花雌花完全花的性状;
      【小问4详解】
      AA植株的ACS酶(乙烯合成的限速酶)的活性以及乙烯的释放量显著高于aa植株,这表明发生基因突变后,改变了ACS酶(乙烯合成的限速酶)的活性,从而引起性状的改变;因为AA植株乙烯释放量高,表现出特定性状,所以也说明了乙烯能促进雌花的分化。
      19. 有些植物需经历一段时间的持续低温才能开花。这种经历低温诱导促使植物开花的作用称为春化作用。V3基因是春化的活化基因。
      (1)春化作用说明植物的生长发育过程不仅受植物激素调节,还受_____调节。植物进化出春化作用机制对其适应生存环境的意义是_____。
      (2)研究发现,与20℃培养相比,低温(5℃)培养的拟南芥根尖分生区的N8蛋白浓度明显升高。将野生型拟南芥和N8高表达突变株(n8)放在20℃条件下培养,检测V3基因转录水平,结果如图1.综合上述实验结果推测_____。
      (3)为探究温度信号对拟南芥N8蛋白的影响机制,科研人员做了系列实验。
      实验1:在5℃条件下培养野生型拟南芥28天,再转至20C条件下培养8天,定期取样检测拟南芥中N8基因相对表达水平,结果如图2。
      实验2:在5℃条件下培养野生型拟南芥28天,用CHX(翻译抑制剂)处理后分成两组,分别在5'C和20C下培养,定期取样检测拟南芥中N8含量,结果如图3。
      图2结果说明_____。实验2证明N蛋白的降解不响应温度信号,理由是_____。
      (4)研究人员推测:由于低温条件下植物生长速度缓慢,导致单位质量拟南芥的N8蛋白含量上调。为验证该推测,实验组选择的实验材料、培养条件、使用的试剂及检测指标分别是_____。
      a、野生型拟南芥b、N8高表达突变株(n8)
      c、5℃培养d、20℃培养
      e、植物生长抑制剂f、蒸馏水
      g、植株N8蛋白浓度h、植株干重
      【答案】(1) ①. 环境因素(温度) ②. 避免出现在冬季来临之前开花而无法正常结果的情况
      (2)春化过程中低温,植物体内N8的浓度(含量)增加,进而促进了V3的转录。

      (3) ①. 低温并未显著促进 N8 基因的转录(表达)/低温、常温 N8 相对表达量无品著差异/低温使N8表达量较高(逐渐提高),温度上升表达量会短暂降低但很快回升
      ②. 用 CHX 抑制翻泽导致没有新 N8 蛋白合成,但在 5°C和 20°C下,48h内 N8 蛋白的含量并未降低,说明均未被降解

      (4)adeg(h可不写)
      【解析】
      【分析】春化作用:一般是指植物必须经历一段时间的持续低温才能由营养生长阶段转入生殖阶段生长的现象,我们把这一现象称为春化作用。
      【小问1详解】
      春化作用受持续低温才有,说明植物的生长发育过程不仅受植物激素调节,还受低温(环境)调节;开花和结果代谢加快,需要的能量多,经历持续低温才开花有利于避免出现在冬季来临之前开花而无法正常结果的情况
      【小问2详解】
      低温(5℃)培养的拟南芥根尖分生区的N8蛋白浓度明显升高,进而促进了V3的转录。
      【小问3详解】
      结合图2曲线可知,低温使N8表达量较高(N8的mRNA水平逐渐提高),温度上升表达量会短暂降低但很快回升;翻译是表达的第二步,用 CHX 抑制翻泽导致没有新 N8 蛋白合成,但在 5°C和 20°C下,48h内 N8 蛋白的含量并未降低(电泳图可知蛋白质含量并未减少),说明均未被降解。
      【小问4详解】
      要验证低温条件下单位质量拟南芥的N8蛋白含量上调,自变量是温度,因此实验组选择野生型拟南芥(n8),培养条件为20℃培养,加入植物生长抑制剂,检测植株干重和植株N8蛋白浓度,计算单位质量拟南芥的N8蛋白含量。故选adeg(h可不写)。
      【点睛】本题主要考查基因表达的影响因素,要求学生有一定的理解分析能力。
      20. 某被砷(As)污染的高原湖滨湿地具有季节性水位涨落和风浪扰动的生境特征,狭叶香蒲是湿地常见的大型挺水植物,易于收割,且对多种重金属耐性较强。西南林业大学某研究团队对此进行了相关研究,研究结果如图所示。请回答下列问题:
      (1)高原湖滨湿地中处于食物链顶端的生物体内的浓度显著高于水体的浓度,这种现象称作__________________。
      (2)种植狭叶香蒲可以防止水体富营养化并抑制藻类繁殖,原因是____________;种植狭叶香蒲以修复水生污染环境,体现了生态工程的_____________原理。
      (3)该研究团队的研究目的是_______________。根据图1的实验结果可得出的结论是随着水位升高,狭叶香蒲的生物量逐步向地上部分转移分配;风浪扰动能影响生物量向地上部分转移分配;根据图2的实验结果可得出的结论是______________;根据图3的实验结果可得出的结论是________________。
      【答案】(1)生物富集
      (2) ①. 狭叶香蒲可以吸收水体中的N、P等营养物质 ②. 物质循环再生
      (3) ①. 探究水位和风浪扰动对狭叶香蒲生物量分配及As吸收的影响 ②. 水位升高能提高狭叶香蒲地下部分对As的吸收,降低狭叶香蒲地上部分对As的吸收 ③. 风浪扰动均能提高狭叶香蒲对As的吸收
      【解析】
      【分析】生物体从周围环境吸收,积蓄某种元素或难以降解的化合物,使其在机体内浓度超过环境浓度的现象,称为生物富集,若当污水存在难以降解的化合物时,易造成生物富集现象。
      【小问1详解】
      生物体从周围环境吸收,积蓄某种元素或难以降解的化合物,使其在机体内浓度超过环境浓度的现象,称为生物富集,若当污水存在难以降解的化合物时,易造成生物富集现象,一般而言,处于食物链顶端的生物体内的As等重金属元素含量较高,因为含有 As的生物被更高营养级的动物食用,As会沿着食物链(网)逐渐在生物体内聚集,最终积累在食物链的顶端。
      【小问2详解】
      狭叶香蒲可以吸收水体中的N、P等矿质元素,并与藻类争夺阳光等资源,可以防止水体富营养化并抑制藻类繁殖。种植狭叶香蒲可以吸收水体中的N、P等矿质元素以修复水生污染环境,体现了生态工程的物质循环再生原理。
      【小问3详解】
      由图可知,实验的自变量是水位和风浪扰动,因变量是不同部位的生物量及砷的质量比(即植物贵砷的吸收),所以实验目的是探究水位和风浪扰动对狭叶香蒲生物量分配及As吸收的影响;图2是不同水位下狭叶香蒲不同部位的砷质量比,由图可知,水位升高能提高狭叶香蒲地下部分对As的吸收,降低狭叶香蒲地上部分对As的吸收;图3是不同扰动程度下狭叶香蒲不同部位的砷质量比,风浪扰动均能提高狭叶香蒲对As的吸收。
      21. 基因编辑技术根据靶基因序列设计向导,精确引导核酸酶切割与sgRNA配对的,使双链断裂,胞内相关酶在修复断裂的过程中会改变连接部位的核酸序列。欲利用敲除山羊的生长激素的负调控因子,培育快长型肉用山羊。回答下列问题:
      (1)根据山羊基因的核酸序列,设计山羊基因的___________靶序列。将和体外转录模板利用PCR扩增后进行体外转录,得到相应的。
      (2)将600个山羊的卵母细胞置于________中成熟培养至________期,再进行孤雌激活后可获得单细胞孤雌胚胎。利用________________将和导入细胞中,对基因进行下图所示的处理,对照组注射__________________。
      (3)在基因编辑过程中,序列能精确指引酶结合到特定位点的原因是_________________,酶与限制酶的作用的相同与不同之处分别是____________。
      (4)将处理后的孤雌胚胎激活并在体外培养至囊胚,若检测发现实验组与对照组的卵裂率与囊胚率无显著差异,则说明本实验中________________。
      【答案】(1)sgRNA
      (2) ①. 体外受精培养液 ②. 减数第二次分裂中 ③. 显微注射法 ④. 等量不含Cas9和sgRNA的溶液(实验组溶解和的溶液)
      (3) ①. sgRNA可以与靶基因序列互补配对 ②. 相同之处:都能切割特定DNA序列;不同之处:Cas9酶切割DNA后,可由细胞内相关酶修复,可能改变核酸序列,限制酶切割后形成特定末端,一般用于基因工程中切割目的基因和载体,以便连接
      (4)Cas9和sgRNA的导入未对卵母细胞的早期胚胎发育产生明显影响
      【解析】
      【分析】基因工程是指按照人们的愿望,通过转基因等技术,赋予生物新的遗传特性,创造出更符合人们需要的新的生物类型和生物产品。从技术操作层面看,由于基因工程是在DNA分子水平上进行设计和施工的,因此又叫作重组DNA技术。包括四个基本程序:目的基因的筛选与获取、基因表达载体的构建、将目的基因导入受体细 胞、目的基因的检测与鉴定。
      【小问1详解】
      题干信息需要敲除山羊的生长激素的负调控因子,故根据山羊SOCS2基因的核酸序列,设计山羊SOCS2基因的sgRNA靶序列。将Cas9和sgRNA体外转录模板利用PCR扩增后进行体外转录,得到相应的mRNA。
      【小问2详解】
      减数第二次分裂中期的次级卵母细胞才具备与获能精子受精的能力,故将600个山羊的卵母细胞置于体外受精培养液中进行培养达到减数第二次分裂中期(M Ⅱ期),再进行孤雌激活后可获得单细胞孤雌胚胎。目的基因导入动物细胞常采用显微注射法,利用显微注射法将Cas9mRNA和sgRNA导入细胞中,对SOCS2基因进行如图所示的处理,作为对照,我们还需要准备一组对照组,该组细胞注射等量不含Cas9和sgRNA的溶液(溶解实验组Cas9mRNA和sgRNA的溶液)。
      【小问3详解】
      在基因编辑过程中,sgRNA序列能够精确指引Cas9酶结合到特定位点的原因在于sgRNA与靶基因序列之间存在高度特异性的互补配对关系。这种互补配对关系确保了Cas9酶能够准确地识别并切割目标DNA序列。与限制酶相比,Cas9酶的作用有相同之处也有不同之处。相同之处:都能切割特定的DNA序列;不同之处:Cas9酶切割DNA后,可由细胞内相关酶修复,可能改变核酸序列,限制酶切割后形成特定末端,一般用于基因工程中切割目的基因和载体,以便连接。
      【小问4详解】
      将处理后的孤雌胚胎激活进行体外培养至囊胚,并观察其发育情况。结果实验组的卵裂率和囊胚率与对照组无显著差异,由此可以初步判断本实验中Cas9和sgRNA的导入未对卵母细胞的早期胚胎发育产生明显影响。调查指示
      坡向
      阴坡
      滩地
      阳坡
      禾草地上生物量相对值
      56.29
      50.49
      18.01
      莎草地上生物量相对值
      71.07
      114.69
      10.59
      杂草类地上生物量相对值
      134.96
      134.84
      112.02
      地上总生物量相对值
      262.32
      300.02
      140.62

      相关试卷 更多

      资料下载及使用帮助
      版权申诉
      • 1.电子资料成功下载后不支持退换,如发现资料有内容错误问题请联系客服,如若属实,我们会补偿您的损失
      • 2.压缩包下载后请先用软件解压,再使用对应软件打开;软件版本较低时请及时更新
      • 3.资料下载成功后可在60天以内免费重复下载
      版权申诉
      若您为此资料的原创作者,认为该资料内容侵犯了您的知识产权,请扫码添加我们的相关工作人员,我们尽可能的保护您的合法权益。
      入驻教习网,可获得资源免费推广曝光,还可获得多重现金奖励,申请 精品资源制作, 工作室入驻。
      版权申诉二维码
      欢迎来到教习网
      • 900万优选资源,让备课更轻松
      • 600万优选试题,支持自由组卷
      • 高质量可编辑,日均更新2000+
      • 百万教师选择,专业更值得信赖
      微信扫码注册
      手机号注册
      手机号码

      手机号格式错误

      手机验证码 获取验证码 获取验证码

      手机验证码已经成功发送,5分钟内有效

      设置密码

      6-20个字符,数字、字母或符号

      注册即视为同意教习网「注册协议」「隐私条款」
      QQ注册
      手机号注册
      微信注册

      注册成功

      返回
      顶部
      添加客服微信 获取1对1服务
      微信扫描添加客服
      Baidu
      map