


(教研室)2023届山东省德州市、烟台市高考一模生物试题 附答案
展开 这是一份(教研室)2023届山东省德州市、烟台市高考一模生物试题 附答案,共11页。
注意事项:
1.答题前,考生务必将自己的姓名、考生号等填写在答题卡和试卷指定位置。
2.回答选择题时,选出每小题答案后,用铅笔把答题卡上对应题目的答案标号涂黑。如需改动,用橡皮擦干净后,再选涂其他答案标号。回答非选择题时,将答案写在答题卡上。写在本试卷上无效。
3.考试结束后,将本试卷和答题卡一并交回。
一、选择题:本题共15小题,每小题2分,共30分。每小题只有一个选项符合题目要求。
1.细胞分裂时,线粒体通常依赖微丝(细胞骨架的组分之一)而均匀分配,但一些特定的乳腺干细胞分裂时线粒体不均等分配,形成一个子干细胞和一个分化细胞,后者形成乳腺组织细胞。与乳腺干细胞相比,乳腺组织细胞代谢需要更多的能量。下列说法正确的是
A.微丝由蛋白质组成,线粒体由细胞骨架支撑于细胞质中
B.细胞分裂产生的子细胞中的线粒体将保持均匀分布
C.乳腺干细胞分裂后, 接受较多线粒体的子细胞会保持继续分裂的能力
D.乳腺组织细胞代谢需要的能量主要来自于线粒体氧化分解葡萄糖
2.气孔的张开与保卫细胞膜上的H+-ATPase有关。H+-ATPase被蓝光诱导激活后会利用ATP水解释放的能量将H+运到细胞外,此时细胞外的K+运进保卫细胞,同时其他相关阴离子在H+协助下也进入保卫细胞,从而使气孔张开。下列分析错误的是
A.激活的H+-ATPase通过主动运输将细胞内的H+运出保卫细胞
B.其他相关阴离子在H+协助下进入保卫细胞的过程不需要消耗能量
C.蓝光诱导下,气孔开启后短时间内叶肉细胞消耗C5的速率会增大
D.离子进入保卫细胞使其渗透压升高,导致细胞吸水,气孔张开
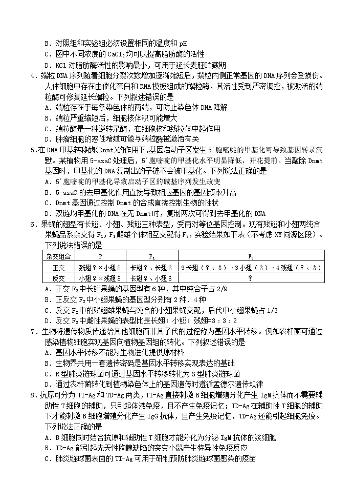
3.麦胚富含营养,但由于含有高活性脂肪酶与不饱和脂肪酸,极易酸败变质。为了延长麦胚贮藏期,科研人员研究了不同无机盐对脂肪酶活性的影响。下列分析错误的是
0
0.1
1
2
10
50
100
80
90
100
110
120
130
140
70
无机盐浓度/10-9ml/L
CaCl2
KCl
脂
肪
酶
相
对
活
性
/%
NaCl
A.实验的自变量是无机盐的种类和浓度
B.对照组和实验组必须设置相同的温度和pH
C.图中不同浓度的CaCl2均可以提高脂肪酶的活性
D.KCl对脂肪酶活性的影响最小,可用于延长麦胚贮藏期
4.端粒DNA序列随着细胞分裂次数增加逐渐缩短后,端粒内侧正常基因的DNA序列会受损伤。人体细胞中存在由催化蛋白和RNA模板组成的端粒酶,其活性受到严密调控,被激活的端粒酶可修复延长端粒。下列叙述错误的是
A.端粒存在于每条染色体的两端,可防止染色体DNA降解
B.端粒严重缩短后,细胞核体积可能增大
C.端粒酶是一种逆转录酶,在细胞核和线粒体中起作用
D.肿瘤细胞的恶性增殖可能与端粒酶被激活有关
5.在DNA甲基转移酶(Dnmt)的作用下,基因启动子区发生5´胞嘧啶的甲基化可导致基因转录沉默。某植物用5-azaC处理后,5´胞嘧啶的甲基化水平明显降低,开花提前。当敲除Dnmt基因时,甲基化的DNA复制出的子链不会被甲基化。下列说法正确的是
A.5´胞嘧啶的甲基化导致启动子区的碱基序列发生改变
B.5-azaC的去甲基化作用直接导致相应基因的基因频率升高
C.Dnmt基因通过控制Dnmt的合成直接控制生物的性状
D.双链均甲基化的DNA在无Dnmt时,复制两次可得到去甲基化的DNA
6.果蝇的翅型有长翅、小翅、残翅三种表型,受两对等位基因控制。现有残翅和小翅两纯合果蝇品系杂交得F1,F1雌雄个体相互交配得F2,实验结果如下表(不考虑XY同源区段)。下列说法错误的是
A.正交F2中长翅果蝇的基因型有6种,其中纯合子占2/9
B.正反交F2中小翅果蝇的基因型分别有2种、4种
C.反交F2中的残翅雄果蝇与纯合的小翅果蝇交配,后代中小翅果蝇占1/3
D.反交F2中雌性果蝇的表型比是长翅﹕小翅﹕残翅=3﹕3﹕2
7.生物将遗传物质传递给其他细胞而非其子代的过程称为基因水平转移。例如农杆菌可通过感染植物细胞实现基因向植物基因组的转化。下列叙述错误的是
A.基因水平转移不能为生物进化提供原材料
B.生物界共用一套遗传密码是基因水平转移实现表达的基础
C.R型肺炎链球菌可通过基因水平转移转化为S型肺炎链球菌
D.通过农杆菌转化到植物染色体上的基因遗传时遵循孟德尔遗传规律
8.抗原可分为TI-Ag和TD-Ag两类,TI-Ag直接刺激B细胞增殖分化产生IgM抗体而不需要辅助性T细胞的辅助,只引起体液免疫,且不产生免疫记忆;TD-Ag在辅助性T细胞的辅助下才能刺激B细胞增殖分化产生IgG抗体,且产生免疫记忆,TD-Ag还能引起细胞免疫。下列说法正确的是
A.B细胞同时结合抗原和辅助性T细胞才能分化为分泌IgM抗体的浆细胞
B.TD-Ag能引起先天性胸腺缺陷的突变小鼠产生特异性免疫反应
C.肺炎链球菌表面的TI-Ag可用于研制预防肺炎链球菌感染的疫苗
D.TD-Ag引发的二次免疫反应中,B细胞可增殖分化成产IgG抗体的浆细胞
9.当兴奋传到轴突末稍时,膜上的Ca2+通道开放形成的Ca2+电流将膜内的负电荷消除,才能使突触小泡与突触前膜融合,神经递质释放到突触间隙。下图为某兴奋传递过程中突触前膜、突触后膜的膜电位以及Ca2+电流随时间的变化。下列相关说法正确的是
A.突触前膜的膜电位变化主要由Na+外流
和K+内流导致
B.该兴奋传递至突触后膜,膜两侧电位
变为内正外负
C.若轴突末梢周围缺乏Ca2+将导致兴奋
传递无法进行
D.Ca2+电流传导至突触后膜,引起膜电
位发生变化
10.高等植物可以利用光敏色素接受光信号调节自身生长,下图表示拟南芥光敏色素A缺失突变体(phyA)和光敏色素B缺失突变体(phyB)在不同光照条件下下胚轴的生长状况。下列分析错误的是
A.光敏色素A被激活后可抑制拟南芥下胚轴的生长
B.光敏色素A主要吸收远红光,光敏色素B主要吸收红光或白光
C.光敏色素B被激活后可促进与赤霉素合成相关基因的表达
D.光敏色素A和B被激活后结构均会发生变化
11.二化螟以水稻茎秆纤维为食,而褐飞虱刺吸水稻茎叶汁液。稻螟赤眼蜂可将卵产在二化螟的虫卵内,是二化螟的天敌。二化螟和褐飞虱的存在会导致水稻产生的防御性挥发物发生变化,有褐飞虱生活的水稻对稻螟赤眼蜂的吸引力会下降。下列叙述错误的是
A.二化螟和褐飞虱的生态位重叠,种间竞争激烈
B.水稻及周围其他生物、非生物的物质及能量统称为生态系统
C.二化螟和水稻、稻飞虱和水稻的关系分别是捕食和寄生
D.水稻产生的防御性挥发物属于化学信息,可调节生物的种间关系
12.植树造林、建立“无废弃物生态农业”是建设美丽中国的重要措施,可以改变人类的生态足迹。下列说法错误的是
A.生态足迹的值越大,代表人类所需的资源越多,人类对生态和环境的影响越大
B.建立生态农业的目的是扩大人类的生态足迹和加大对资源的利用
C.植树造林时在人工林中增加植物种类,遵循了生态工程的自生原理
D.科学植树造林、步行出行都可减小生态足迹中的碳足迹
13.用啤酒酵母和麦芽汁发酵生产啤酒时,发酵过程分为主发酵和后发酵两个阶段。在主发酵阶段,液体表面先后出现低泡期、高泡期和落泡期。下列说法错误的是
A.主发酵前需对原麦芽汁蒸煮以破坏酶并灭菌
B.在落泡期酵母菌能快速、大量的繁殖
C.在高泡期应注意散热,防止发酵温度升高
D.后发酵应在低温、密闭的环境下进行
14.我国科学家成功地用iPS细胞克隆出了活体小鼠,部分流程如下图所示,其中Kdm4d为组蛋白去甲基化酶,TSA为组蛋白脱乙酰酶抑制剂。下列说法正确的是
A.组蛋白乙酰化和去甲基化有利于重构胚后续的胚胎发育过程
B.①过程的小分子化合物诱导小鼠成纤维细胞突变为iPS细胞
C.③过程中使用有活性的病毒处理的目的是诱导细胞融合
D.图示流程运用了重组DNA、体细胞核移植、胚胎移植等技术
15.我国科研人员将番木瓜环斑病毒(PRSV,一种单链RNA病毒)的复制酶基因转入番木瓜,培育出抗病毒番木瓜“华农一号”。“华农一号”能产生与PRSV的RNA形成局部双链的RNA,阻止病毒的复制。下列分析错误的是
A.培育抗病毒番木瓜“华农一号”需要用到植物组织培养技术
B.培育“华农一号”时,可以用不同的限制酶切割质粒和目的基因
C.PCR扩增复制酶基因时,反应体系中需加入逆转录酶和Taq DNA聚合酶
D.“华农一号”通过表达出复制酶使番木瓜获得对PRSV病毒的抗性
二、选择题:本题共5小题,每小题3分,共15分。每小题有一个或多个选项符合题目要求,全部选对得3分,选对但不全的得1分,有选错的得0分。
酒精含量(μml•g-1)
正常通气
低氧
品种A
品种B
16.为研究低氧胁迫对两个黄瓜品种根系细胞呼吸的影响,科研人员进行了相关实验,结果如下图所示。下列叙述正确的是
A.正常通气情况下,品种A和B的根系细胞产生的CO2都来自线粒体
B.低氧胁迫下,品种B对氧气浓度的变化较为敏感
C.低氧胁迫下,根细胞中丙酮酸分解为酒精的过程不产生ATP
D.低氧胁迫不影响黄瓜的光合速率和产量
17.正常情况下,人体的体温调定点在37℃左右。病毒引起机体产生IL-6引发炎症反应,IL-6可提高环氧化酶(COX)的活性使体温调定点升高,导致机体发烧。临床上常用皮质醇类似物地塞米松进行降温。皮质醇通过调控基因的表达降低炎症反应并使体温调定点下调,其分泌受下丘脑-垂体-肾上腺皮质轴的调节。下列说法正确的是
A.感染病毒后体温达到新的调定点过程中机体热觉感受器兴奋
B.使用地塞米松降温时,机体皮肤毛细血管舒张,产热小于散热
C.皮质醇可能通过抑制IL-6相关基因的表达减弱炎症反应
D.长期服用地塞米松会导致机体皮质醇分泌增加,炎症反应减轻
18.雌性哺乳动物在胚胎发育早期,细胞中一条X染色体随机高度螺旋化失活形成巴氏小体,该细胞分裂产生的体细胞中这条X染色体也处于失活状态,但产生配子时又恢复正常。Lesch-Nyhan综合征是由于患者缺乏HGPRT(由X染色体上的基因编码的一种转移酶),使嘌呤聚集于神经组织和关节中的代谢性疾病。结合下图分析,正确的是
某Lesch-Nyhan综合征家系图
Ⅲ
Ⅱ
Ⅰ
正常男性
正常女性
患病男性
患病女性
1
2
3
4
5
6
7
8
A
a
巴氏小体
Ⅲ-6细胞中的巴氏
综合征基因分布情况
小体及Lesch-Nyhan
A.巴氏小体的形成原理为染色体数目
变异
B.控制HGPRT合成的基因为隐性基因
C.Ⅱ-4的基因型是XAXa,由含a基因
的X染色体失活形成巴氏小体
D.Ⅲ-8的致病基因来自Ⅰ-2
19.如图表示草原生态系统中,植物被植食性动物利用过程中能量流动的部分示意图。下列说法正确的是
植物光合
作用积累
的有机物
①可利用
②被植食性
动物摄入量
⑤不可利用
⑥未被摄入量
= 3 \* GB3 \* MERGEFORMAT ③植食性
动物同化量
= 7 \* GB3 \* MERGEFORMAT ⑦未同化量
= 4 \* GB3 \* MERGEFORMAT ④植食性动物
有机物积累量
= 8 \* GB3 \* MERGEFORMAT ⑧植食性动物
呼吸作用消耗量
A.第一营养级到第二营养级的能量传递效率是③/(①+⑤)×100%
B.④中的能量用于植食性动物自身的生长、发育和繁殖,其中一部分被分解者利用
C.⑤⑥⑦的能量未流入第二营养级,导致第一营养级到第二营养级的能量流动是递减的
D.若该植食性动物为经济动物,采取适当的措施提高③/②、④/③的值可提高经济效益
20.细菌X合成的tcel蛋白和tcil蛋白使其在与其他细菌的竞争中占优势,其中tcel蛋白是一种有毒性的分泌蛋白。研究人员利用野生型细菌X及其不同突变体进行了实验:在固体培养基表面放置一张能隔离细菌的滤膜,将一种菌(下层菌)滴加在滤膜上后再放置第二张滤膜,滴加等量的另一种菌(上层菌),共同培养后,对上、下层菌计数得到如图结果。下列分析正确的是
A.实验中的培养皿、固体培养基和滤膜均需要进行灭菌处理
B.对上、下层菌计数时应采用稀释涂布平板法而不能用显微镜直接计数
C.由甲、乙、丙三组结果可推测tcil蛋白能够中和tcel蛋白的毒性
D.野生型细菌X在与tcel-tcil双突变体和tcel突变体的竞争中均占优势
三、非选择题:本题共5小题,共55分。
21.(8分)低温能引起细胞中自由基明显增多而对细胞产生损伤,超氧化物歧化酶(SOD)可清除细胞中的自由基。科研人员研究低温锻炼对甜瓜幼苗SOD活性与叶绿素含量的影响,设置了三组实验:T1(10℃)、T2(5℃)、CK(25℃),恒温处理十天后,测得结果为:①SOD活性:T1>T2>CK;②叶绿素含量:CK>T1>T2≈0。(实验条件对细胞中类胡萝卜素含量无影响)
(1)SOD发挥作用的机理是______。研究发现,适当低温锻炼可提高甜瓜幼苗对寒冷环境的适应能力,推测原因是______。
传感器
经低温锻炼
的T2组幼苗
(2)低温锻炼后,T1组甜瓜幼苗叶绿素含量降低,会直接影响光反应产物______的生成,进而影响暗反应。低温下甜瓜叶绿素含量降低的原因可能有:①低温下细胞中叶绿素分解增加;②______;③低温导致叶绿体数量减少。
(3)取两组图示装置,用相同强度的红光、白光分别照
射1小时后,测得锥形瓶内氧气浓度分别为A、B,且A<B,
原因是______。(假设实验过程中呼吸速率保持不变)
22.(16分)番茄是雌雄同花植物,可自花受粉也可异花受粉。果肉颜色有红色、黄色和橙色,由两对等位基因控制;果皮颜色有黄色和无色。科研人员选取黄色皮黄色肉和无色皮橙色肉番茄杂交,F1全是黄色皮红色肉,F1自交,F2中黄色皮红色肉542株、黄色皮橙色肉238株、黄色皮黄色肉180株、无色皮红色肉181株、无色皮黄色肉61株、无色皮橙色肉82株。不考虑致死和突变。
(1)控制番茄果肉颜色基因的遗传______(填“遵循”或“不遵循”)自由组合定律,依据是______。
(2)只考虑果肉颜色,F2中红色肉番茄基因型有______种,让F2中所有红色肉番茄随机交配,F3表型及比例为______。
植株编号 1 2 3 4 5 6 7 8 9 10
果皮颜色基因检测结果
557bp
380bp
177bp
(3)果皮颜色中______为显性。已知果皮黄色基因是由无色基因突变而来。经DNA测序发现,无色基因序列长度为557个碱基对(bp),黄色基
因内部出现了限制酶EcRI的识别位点。用EcRI处理F2
不同植株的果皮基因,对产物进行电泳,结果如右图。据
图分析,与F1植株基因型相同的植株有______号,黄色基
因的产生最可能是由于无色基因中发生碱基______。
(4)若利用转基因技术将耐贮存基因M和抗冻基因N转入番茄,获得若干转基因植物(已知目的基因能1次或多次插入并整合到受体细胞染色体上),从中选取耐贮存抗冻的单株S进行自交获得F1,F1中耐贮存抗冻106株、不耐贮存不抗冻7株。以插入基因数最少来推测,在植株S中耐贮存基因和抗冻基因分别有______个和______个,植株S产生的配子基因组成及比例为______(用M/m、N/n表示)。F1中耐贮存抗冻与不耐贮存不抗冻植株杂交,则子代中出现不耐贮存不抗冻植株的概率为______。
23.(10分)肥胖患者往往存在胰岛素抵抗,易患2型糖尿病,临床上二甲双胍常用于2型糖尿病的治疗,《伤寒论》中的葛根芩连汤对2型糖尿病也具有较好的治疗效果。
(1)胰岛素是调节血糖的重要激素,由______分泌后经______运输并作用于靶细胞,通过“3-磷酸肌醇激酶(PI3K)-磷酸二酯酶(PDE)”途径调节葡萄糖代谢,其部分机理如图所示。研究发现部分肥胖患者的PDE活性明显降低,使机体持续高血糖,据下图分析,PDE活性降低导致机体血糖上升的原因是______。
(2)为探究葛根芩连汤对2型糖尿病的治疗效果,科研人员利用2型糖尿病模型鼠进行相关实验,结果如下图所示。实验结果说明______。
(3)经研究证实葛根芩连汤可通过提高脂联素含量发挥作用,且效果与药物浓度呈正相关。请利用以下材料及用具,设计实验验证上述结论,简要写出实验思路并预期实验结果。
材料及用具:若干生理状态相同的2型糖尿病模型鼠、清水、不同浓度葛根芩连汤、脂联素检测仪
24.(9分)r对策和K对策是种群适应环境的两种形式:r对策生物通常个体小,寿命短,生殖力强但存活率低,亲代对后代缺乏保护;K对策生物则与之相反。图中曲线表示两类生物当年种群数量(Nt)和一年后种群数量(Nt+1)之间的关系,虚线表示Nt+1=Nt。
(1)当种群数量较少时,______对策生物的数量会在短时间内快速增长。当种群数量处于S点时,种群的年龄结构为______。对于某些珍稀濒危
动物,其数量一旦低于X点,就会逐渐走向灭绝,对此可
采取的保护措施有______和______两大类。
(2)K对策生物S点的增长率______(填“大于”、
“等于”或“小于”)X点的增长率。当天敌增多时,K对
策生物的X点和S点对应横坐标大小的变化分别为______。
(3)我国历史上有记载的蝗灾是由东亚飞蝗引起的,东亚飞蝗属于______对策生物。连年干旱往往伴随蝗灾,干旱等气候因素属于______(填“密度制约”或“非密度制约”)因素。
25.(12分)人类猴痘由Yaba猴病毒(双链DNA病毒)引起,实时荧光定量PCR(qPCR)可用于Yaba猴病毒的快速检测。进行qPCR时,在反应体系加入Taqman探针,Taqman探针两端连有荧光基团(R)和抑制荧光发出的淬灭基团(Q),完整的Taqman探针不发出荧光,当探针被水解后R基团会发出荧光(如下图所示),随循环次数的增加,荧光信号强度增加。
(1)采用qPCR检测Yaba猴病毒需在一定的______溶液中才能进行,反应体系中还需提供DNA模板、原料、______、Taqman探针、Taq DNA聚合酶、Mg2+等。qPCR过程中,Taq DNA聚合酶的两个作用是______。
(2)qPCR检测病毒的核酸一般具有特异性强和灵敏度高的特点,这与反应体系中加入的______和______有关。但有时也可能会出现“假阴性”的结果,可能的原因有______(答出两点)。
(3)在PCR反应体系中一般都要加入Mg2+,原因是______。为了探究Mg2+对PCR扩增效果的影响,科研人员在PCR反应体系中加入不同浓度的Mg2+进行了实验,结果如右图所示,据此可得出的结论有______。杂交组合
P
F1
F2
正交
残翅♀×小翅♂
长翅♀、长翅♂
9长翅(♀、♂)﹕3小翅(♂)﹕4残翅(♀、♂)
反交
小翅♀×残翅♂
长翅♀、小翅♂
?
2023年高考诊断性测试
高三生物试题参考答案及评分标准
一、选择题:1—15小题单选,每小题2分,共30分。
1.A 2.B 3.D 4.C 5.D 6.C 7.A 8.D 9.C 10.C 11.A 12.B 13.B 14. A 15.D
二、选择题:16—20小题不定项选择,每小题3分,全部选对的得3分,选对但不全的得1分,有选错的得0分,共15分。
16.C 17.BC 18.CD 19.BCD 20.ABC
三、非选择题:本大题共5个小题,除特殊说明以外,其余每空1分,共55分。
21.(8分)
(1)降低化学反应的活化能 适当低温锻炼提高了SOD活性,SOD可清除细胞中的自由基,减少低温对细胞的损伤(2分)
(2)ATP和NADPH 叶绿素在低温下合成减少(2分)
(3)T2组幼苗细胞中只含类胡萝卜素,只能吸收白光中的蓝紫光进行光合作用产生氧气(2分)
22.(16分)
(1)遵循 F2果肉颜色表型及比例为红色∶黄色∶橙色≈9∶3∶4 (2分)
(2)4 红色∶黄色∶橙色=64∶8∶9(2分)
(3)黄色 4和8(2分) 替换
(4)2 2 MMNN:MmNn:mmnn=1∶2∶1(2分) 1/5(2分)
23.(10分)
(1)胰岛B细胞 体液(血液) PDE对脂肪分解转化为葡萄糖的抑制作用减弱;脂联素减少,细胞对葡萄糖的利用减少(2分)
(2)葛根芩连汤可以有效降低血糖浓度,且效果比二甲双胍要好(2分)
(3)实验思路:将模型鼠均分为若干组,分别饲喂清水及不同浓度的葛根芩连汤,一段时间后测量各组模型鼠体内脂联素含量。(2分)
预期结果:喂食葛根芩连汤的模型鼠体内脂联素含量大于喂食清水的,且随着药物浓度增加脂联素含量增加。(2分)
24.(9分)
(1)r 稳定型 就地保护 易地保护
(2)等于 增大,减小(2分)
(3)r 非密度制约
25.(12分)
(1)缓冲 引物 催化合成DNA子链;催化探针水解(2分)
(2)引物 探针 取样不规范;取样所获样本量不足;病毒发生了基因突变(2分)
(3)Taq DNA聚合酶需要Mg2+激活 在不含Mg2+的缓冲液中靶基因几乎无法扩增;在不同浓度的Mg2+缓冲液中靶基因的扩增效果不同;在实验浓度下,4mM为最佳浓度 (3分)
相关试卷
这是一份(教研室)2023届山东省德州市、烟台市高考一模生物试题 附答案,共11页。
这是一份2022烟台、德州高三下学期3月一模考试生物试题含答案,共10页。
这是一份2022烟台、德州高三下学期3月一模考试生物试题含答案,共10页。
相关试卷 更多
- 1.电子资料成功下载后不支持退换,如发现资料有内容错误问题请联系客服,如若属实,我们会补偿您的损失
- 2.压缩包下载后请先用软件解压,再使用对应软件打开;软件版本较低时请及时更新
- 3.资料下载成功后可在60天以内免费重复下载
免费领取教师福利 




.png)




