搜索
      上传资料 赚现金

      2025高考二模试卷生物(全国卷新教材)含解析

      • 1.02 MB
      • 2025-04-19 06:33:15
      • 107
      • 0
      • 教习网4922643
      加入资料篮
      立即下载
      2025高考二模试卷生物(全国卷新教材)含解析第1页
      1/17
      2025高考二模试卷生物(全国卷新教材)含解析第2页
      2/17
      2025高考二模试卷生物(全国卷新教材)含解析第3页
      3/17
      还剩14页未读, 继续阅读

      2025高考二模试卷生物(全国卷新教材)含解析

      展开

      这是一份2025高考二模试卷生物(全国卷新教材)含解析,共17页。试卷主要包含了骨髓增生异常综合征,某研究小组对基因型为BbDd等内容,欢迎下载使用。
      (考试时间:45分钟 试卷满分:90分)
      注意事项:
      1.答卷前,考生务必将自己的姓名、准考证号等填写在答题卡和试卷指定位置上。
      2.回答选择题时,选出每小题答案后,用铅笔把答题卡上对应题目的答案标号涂黑。如需改动,用橡皮擦干净后,再选涂其他答案标号。回答非选择题时,将答案写在答题卡上。写在本试卷上无效。
      3.考试结束后,将本试卷和答题卡一并交回。
      一、单项选择题:本题共6小题,每小题6分,共36分。在每小题给出的四个选项中,只有一项符合题目要求。
      1.2021年科学家首次发现了糖基化修饰的RNA分子,即糖RNA。下列说法错误的是( )
      A.蛋白质、脂质、RNA的糖基化修饰由相同的酶催化
      B.糖蛋白仅存在于细胞膜外侧,其含量受到癌基因调控
      C.细胞膜上的糖脂与细胞和细胞的识别和信息交流有关
      D.糖RNA彻底水解产生单糖、磷酸、含氮碱基
      2.关于植物生命活动的调节,叙述错误的是( )
      A.重力信号可转换成运输生长素的信号,从而调节植物的生长方向
      B.猕猴桃开花初期,细胞分裂素、生长素、赤霉素增多,果实发育后期脱落酸增多
      C.使用植物生长调节剂前均需先实施预实验,以确定该调节剂的最适浓度
      D.植物分生组织的细胞内光敏色素丰富,红光和远红光照射后光敏色素发生结构变化
      3.健康稳定的生态系统可为人类提供可持续的服务,且具有较好的自我调节能力,受到外界干扰时能够较快地恢复到平衡状态。下列关于生态平衡和生态系统稳定性的叙述,错误的是( )
      A.生态系统达到平衡时,其结构基本不发生变化
      B.生态系统的组分越多,其恢复力稳定性就越强
      C.处于平衡的生态系统生产量和分解量基本相等
      D.物种间信息传递有利于生态系统的平衡与稳定
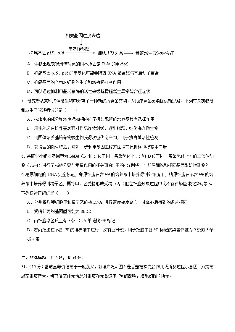
      4.骨髓增生异常综合征(MDS)的致病机理如图所示,己知甲基转移酶可催化DNA甲基化。下列说法错误的是( )

      A.生物出现表观遗传现象的根本原因是DNA的甲基化
      B.抑癌基因p15、p16的甲基化可能会阻碍RNA聚合酶与其启动子结合
      C.抑癌基因的产物对细胞的生长和增殖起抑制作用
      D.可以通过抑制甲基转移酶的活性来缓解骨髓增生异常综合征症状
      5.研究者从某种海洋微生物中分离了一种新的抗真菌药物,为治疗真菌感染提供新思路。下列有关药物研制或生产叙述错误的是( )
      A.按海水的成分和浓度添加相应的无机盐配置的培养基具有选择作用
      B.用接种环在培养基表面对样品连续划线、逐步稀释,纯化海洋微生物
      C.用固体培养基培养物微生物获得次级代谢产物,用于抗真菌活性检测
      D.获得目的微生物后,可进一步利用基因工程方法调节代谢途径提高生产量
      6.某研究小组对基因型为BbDd(B 和d 位于同一条染色体上,b和 D位于同一条染色体上)的二倍体动物(2n=4)进行了减数分裂与受精作用的相关研究:用32P分别将一个卵原细胞和相同基因型雄性动物的一个精原细胞的 DNA完全标记,卵原细胞在含32P的培养液中培养得到卵细胞甲,精原细胞在不含32P的培养液中培养得到精子乙,再将甲、乙受精形成受精卵丙(假定细胞分裂过程中均不存在染色体交换现象)。下列叙述正确的是( )
      A.分别提取卵细胞甲和精子乙的核DNA 进行密度梯度离心,其离心后得到的条带相同
      B.受精卵丙的基因型可能为BBDD
      C.丙细胞染色质上有8条 DNA单链被32P标记
      D.若丙细胞在不含32P的培养液中进行1次有丝分裂,则子细胞中含32P标记的染色体数为2条或3条或4条
      二、非选择题:共5题,共54分。
      31.(12分)番茄营养价值高于一般蔬菜,栽培广泛。图1是番茄植株光合作用场所及过程示意图。为提高温室番茄产量,研究温室补光情况对番茄净光合速率 Pn的影响,结果如图2所示。
      (1)据图2分析,本实验的可变因素为 。图图中的净光合速率用 来表示。
      (2)图Ⅰ中吸收可见光的色素位于结构[ ] 上,用 法将色素分离后,在滤纸条上最上端的色素主要吸收波长 (填“长”或“短”)的可见光。
      (3)根据图2实验结果分析,与对照组对比,补红蓝复合光、补蓝光和补红光均能 番茄植株的净光合速率,其原因为 。
      (4)为提高温室番茄产量,某研究者据图2分析,认为“每日补照4 h红蓝复合光”为最佳补光方案,写出该方案的合理与局限之处: 。
      32.(11分)感染流感病毒后,患者常出现发热、咳嗽、头痛、嗓子痛等症状。机体疼痛和发热现象与前列腺素E(PCE)密切相关,部分机制如图所示。回答下列问题:
      (1)人体感染病毒后,通过炎症反应产生的致痛物质可刺激痛感觉受器,引起细胞膜上的 ,从而产生兴奋。当兴奋传至 处,人会产生痛觉。
      (2)某患者出现持续高烧的症状,体温较长时间维持在38.5℃,在高烧持续期,其机体产热量 (填“大于”“小于”或“等于”)散热量。服用退烧药后,患者体温降至正常水平。患者通过生理性调节增加散热的途径有 (答出两点)。
      (3)流感病毒感染后患者出现发热症状,体温升高,说明机体维持内环境稳态的能力是 。体温升髙时,人体会出现肌肉酸痛,原因是 。
      (4)退烧药布洛芬可以抑制环氧化酶的活性,从而达到镇痛退热的效果,请据图分析布洛芬镇痛退热的机制: 。
      33.(10分)红树林由红树植物组成,红树因其富含单宁酸,割开的树皮暴露在空气中被氧化成红色而得名。中国红树林面积由本世纪初的2.2万公顷恢复到2.8万公顷,成为世界上少数几个红树林面积净增加的国家之一。红树林有着“海岸卫士、鸟类天堂、鱼虾粮仓”美誉,在净化海水、防风消浪、维持生物多样性、固碳储碳等方面发挥着极为重要的作用。回答下列问题:
      (1)单位面积的红树林固定并储存CO₂的能力是热带雨林的 3到4倍,其具有该能力主要是因为生态系统组成成分中的 固定的碳量大于 释放的碳量;这体现了生物多样性的 价值。
      (2)中国红树林的面积由本世纪初的 2.2万公顷恢复到2.8万公顷,说明人类活动可以影响群落演替的 。
      (3)为了适应间歇性潮水浸淹的特殊生境,红树林演化出了支柱根、呼吸根与富含单宁酸的树皮等特殊结构。单宁酸被动物取食后产生涩味,从而抵御植食性动物的啮噬。单宁酸属于 信息,它的作用体现了信息传递可以 。分析支柱根与呼吸根对红树植物的作用: 。
      34.(9分)番茄是二倍体植物(染色体2N=24)。有一种三体,其6号染色体的同源染色体有三条(比正常的番茄多了一条6号染色体)。三体在减数分裂联会时,形成一个二价体和一个单价体;3条同源染色体中的任意2条随意配对联会,另1条同源染色体不能配对,减数第一次分裂的后期,组成二价体的同源染色体正常分离,组成单价体的1条染色体随机地移向细胞的任何一极,而其他如5号染色体正常配对、分离(如图所示)。
      (1)设三体番茄的基因型为AABBb,则花粉的基因型及其比例是 。则根尖分生区连续分裂两次所得到的子细胞的基因型为 。
      (2)从变异的角度分析,三体的形成属于 。
      (3)以马铃薯叶型(dd)的二倍体番茄为父本,以正常叶型(DDD或DD)的三体番茄为母本(纯合体)进行杂交。试回答下列问题:
      ①假设D(或d)基因不在第6号染色体上,使F1的三体植株正常叶型与二倍体马铃薯叶型杂交,杂交子代叶型的表现型及比例为 。
      ②假设D(或d)基因在第6号染色体上,使F1的三体植株正常叶型与二倍体马铃薯叶型杂交,杂交子代叶型的表现型及比例为 。
      35.(12分)某DNA病毒对动物养殖业危害十分严重。研究人员拟以该病毒抗原蛋白A来制备单克隆抗体,以期快速检测该病毒,其主要技术路线如图所示。
      回答下列问题:
      (1)获取基因A:用于制备蛋白A的基因称为 ,获取该基因的常用方法是先建立 ,用一定方法“钓取”相应基因克隆片段后通过 技术扩增,扩增的原料是 。
      (2)工程菌转化:将工程菌放于低温、低浓度 溶液中,造成细胞膜通透性改变,成为 细胞,通过一定手段将外源DNA导入细胞完成转化。
      (3)筛选获得杂交瘤细胞:在杂交瘤细胞筛选中,常使用特殊选择培养基如 培养基,该培养基对 和 两类细胞的存活和繁殖具有抑制作用。
      (4)特定杂交瘤细胞的培养和单克隆抗体的筛选:发酵罐中营养物质通常需加入葡萄糖、氨基酸、激素、无机盐和 ,以及诱导抗体分泌的化学物质,如丁酸钠。发酵罐内细胞增殖形成 (细胞株/细胞系),其分泌的抗体可利用 技术筛选。
      高考生物第二次模拟考试(全国卷新教材)
      生物·全解全析
      注意事项:
      1.答卷前,考生务必将自己的姓名、准考证号等填写在答题卡和试卷指定位置上。
      2.回答选择题时,选出每小题答案后,用铅笔把答题卡上对应题目的答案标号涂黑。如需改动,用橡皮擦干净后,再选涂其他答案标号。回答非选择题时,将答案写在答题卡上。写在本试卷上无效。
      3.考试结束后,将本试卷和答题卡一并交回
      一、单项选择题:本题共6小题,每小题6分,共36分。在每小题给出的四个选项中,只有一项符合题目要求。
      1.2021年科学家首次发现了糖基化修饰的RNA分子,即糖RNA。下列说法错误的是( )
      A.蛋白质、脂质、RNA的糖基化修饰由相同的酶催化
      B.糖蛋白仅存在于细胞膜外侧,其含量受到癌基因调控
      C.细胞膜上的糖脂与细胞和细胞的识别和信息交流有关
      D.糖RNA彻底水解产生单糖、磷酸、含氮碱基
      【答案】A
      【分析】1、细胞膜的主要由脂质和蛋白质组成,还有少量的糖类;
      2、细胞膜的功能:将细胞与外界环境分开;控制物质进出细胞;进行细胞间的物质交流。
      【详解】A、酶具有专一性,只能催化一种或一类反应,蛋白质、脂质、RNA结构差别很大,糖基化成键也不同,不可能由相同酶催化,A错误;
      B、细胞膜上的糖蛋白分布在细胞膜的外侧,癌细胞表面的糖蛋白受癌基因控制,癌细胞表面的糖蛋白减少导致癌细胞扩散和转移,B正确;
      C、细胞膜上的糖脂分子位于细胞膜外侧,主要进行细胞间的识别和信息交流,C正确;
      D、糖RNA是由糖分子与RNA结合形成,为多聚体,其单体为葡萄糖和核糖核苷酸,彻底水解产生单糖、磷酸、含氮碱基,D正确。
      故选A。
      2.关于植物生命活动的调节,叙述错误的是( )
      A.重力信号可转换成运输生长素的信号,从而调节植物的生长方向
      B.猕猴桃开花初期,细胞分裂素、生长素、赤霉素增多,果实发育后期脱落酸增多
      C.使用植物生长调节剂前均需先实施预实验,以确定该调节剂的最适浓度
      D.植物分生组织的细胞内光敏色素丰富,红光和远红光照射后光敏色素发生结构变化
      【答案】C
      【分析】植物激素的是指由植物体内产生,能从产生部位运输到作用部位,对植物的生长发育有显著影响的微量有机物,胞分裂素促进细胞分裂,脱落酸抑制细胞分裂,促进衰老脱落,乙烯促进果实成熟。各种植物激素并不是孤立地起作用,而是多种激素相互作用共同调节。
      【详解】A、重力信号可转换成运输生长素的信号,从而调节植物的生长方向,A正确;
      B、细胞分裂素、生长素和赤霉素增多,促进果实的发育,后期脱落酸增多,促进果实的衰老和脱落,B正确;
      C、预实验不能确定生长调节剂的最适使用浓度,只能确定大概的使用浓度范围,C错误;
      D、光敏色素是指吸收红光和远红光可逆转换的光受体,植物的分生组织的细胞内光敏色素丰富,红光和远红光照射后光敏色素发生结构变化,经过信息系统传导到细胞核影响特定基因的表达,从而表现出生物学效应,D正确。
      故选C。
      3.健康稳定的生态系统可为人类提供可持续的服务,且具有较好的自我调节能力,受到外界干扰时能够较快地恢复到平衡状态。下列关于生态平衡和生态系统稳定性的叙述,错误的是( )
      A.生态系统达到平衡时,其结构基本不发生变化
      B.生态系统的组分越多,其恢复力稳定性就越强
      C.处于平衡的生态系统生产量和分解量基本相等
      D.物种间信息传递有利于生态系统的平衡与稳定
      【答案】B
      【分析】生态系统的结构和功能处于相对稳定的一种状态,就是生态平衡。生态平衡的实质是生态系统结构和功能处于动态平衡,处于生态平衡的生态系统具有结构平衡、功能平衡和收支平衡三个特征。
      【详解】AB、处于生态平衡的生态系统具有结构平衡、功能平衡和收支平衡三个特征,故处于平衡的生态系统生产量和分解量基本相等,且生态系统达到平衡时,其结构基本不发生变化,AB正确;
      C、一般而言,生态系统的组分越多,营养结构越复杂,其抵抗力稳定性越强,恢复力稳定性越弱,C错误;
      D、物种间信息传递能调节生物的种间关系,维持生态系统的稳定,有利于生态系统的平衡与稳定,D正确。
      故选C。
      4.骨髓增生异常综合征(MDS)的致病机理如图所示,己知甲基转移酶可催化DNA甲基化。下列说法错误的是( )

      A.生物出现表观遗传现象的根本原因是DNA的甲基化
      B.抑癌基因p15、p16的甲基化可能会阻碍RNA聚合酶与其启动子结合
      C.抑癌基因的产物对细胞的生长和增殖起抑制作用
      D.可以通过抑制甲基转移酶的活性来缓解骨髓增生异常综合征症状
      【答案】A
      【分析】1、某段基因中的碱基序列没有发生变化,但部分碱基发生了甲基化修饰,抑制了基因的表达,进而对表型产生了影响,这种DNA甲基化修饰可以遗传给后代,使后代出现同样的表型。生物体基因的碱基序列保持不变,但基因表达和表型发生可遗传变化的现象,叫做表观遗传。
      2、题图分析:抑癌基因阻止细胞不正常增殖,由图推测甲基转移酶使抑癌基因p15、p16功能异常的原因是使其过度甲基化,影响其表达。
      【详解】A、表观遗传是指DNA序列不发生变化,但基因的表达却发生了可遗传的改变,除DNA甲基化外,组蛋白发生甲基化修饰等,也会影响基因的表达,A错误;
      B、若抑癌基因p15的甲基化正好发生在启动子部位,由于酶的专一性,可能会阻碍RNA聚合酶与其启动子结合,B正确;
      C、抑癌基因抑制细胞不正常增殖,抑癌基因的产物对细胞的生长和增殖起抑制作用,C正确;
      D、抑制甲基转移酶活性,抑癌基因p15、p16不会被甲基化,正常发挥作用,可以缓解MDS症状,D正确。
      故选A。
      5.研究者从某种海洋微生物中分离了一种新的抗真菌药物,为治疗真菌感染提供新思路。下列有关药物研制或生产叙述错误的是( )
      A.按海水的成分和浓度添加相应的无机盐配置的培养基具有选择作用
      B.用接种环在培养基表面对样品连续划线、逐步稀释,纯化海洋微生物
      C.用固体培养基培养物微生物获得次级代谢产物,用于抗真菌活性检测
      D.获得目的微生物后,可进一步利用基因工程方法调节代谢途径提高生产量
      【答案】C
      【分析】从混杂的微生物中分离微生物的一般步骤是:称量取样、选择培养、梯度稀释、涂布培养和筛选菌株,整个实验过程要保证无菌操作。
      【详解】A、按海水的成分和浓度添加相应的无机盐配置的培养基具有选择作用,目的是选择海洋微生物,A正确;
      B、分离和纯化最常用固体培养基,固体培养基上接种的方法通常是平板划线法和稀释涂布平板法,即用接种环在培养基表面对样品连续划线、逐步稀释,可得到海洋微生物的单菌落,B正确;
      C、获得代谢产物需要借助液体培养基,即用液体培养基培养微生物可从培养液汇总获得次级代谢产物,用于抗真菌活性检测,C错误;
      D、利用基因工程的手段可以定向改造生物获得符合人类需要的产品,因此,获得目的微生物后,可进一步利用基因工程方法调节代谢途径提高生产量,D正确。
      故选C。
      6.某研究小组对基因型为BbDd(B 和d 位于同一条染色体上,b和 D位于同一条染色体上)的二倍体动物(2n=4)进行了减数分裂与受精作用的相关研究:用32P分别将一个卵原细胞和相同基因型雄性动物的一个精原细胞的 DNA完全标记,卵原细胞在含32P的培养液中培养得到卵细胞甲,精原细胞在不含32P的培养液中培养得到精子乙,再将甲、乙受精形成受精卵丙(假定细胞分裂过程中均不存在染色体交换现象)。下列叙述正确的是( )
      A.分别提取卵细胞甲和精子乙的核DNA 进行密度梯度离心,其离心后得到的条带相同
      B.受精卵丙的基因型可能为BBDD
      C.丙细胞染色质上有8条 DNA单链被32P标记
      D.若丙细胞在不含32P的培养液中进行1次有丝分裂,则子细胞中含32P标记的染色体数为2条或3条或4条
      【答案】D
      【分析】减数分裂,细胞复制一次连续分裂两次,有丝分裂,细胞复制一次分裂一次,二者在复制时DNA均为半保留复制。
      【详解】A、被标记的卵原细胞在含32P的培养液中经减数分裂得到卵细胞甲,DNA两条链全部被32P标记,被标记的精原细胞在不含32P的培养液中经减数分裂得到精子乙,一个DNA中有一条链被32P标记,一条链不被32P标记,离心后得到的条带不同,A错误;
      B、细胞分裂过程中均不存在染色体交换现象,B 和d 位于同一条染色体上,b和 D位于同一条染色体上,卵细胞甲可能为Bd或bD,精子乙可能为Bd或bD,受精卵丙的基因型可能为BBDD,B错误;
      C、卵细胞甲染色质上有4条 DNA单链被32P标记,精子乙染色质上有2条DNA单链被32P标记,受精卵病染色质上有6条 DNA单链被32P标记,C错误;
      D、丙细胞染色体其中有2条的DNA只有一条DNA单链被标记,根据半保留复制,若丙细胞在不含32P的培养液中进行1次有丝分裂,则子细胞中含32P标记的染色体数为2条(均为亲代细胞中没有被标记的DNA母链复制而来)或3条(其中有1条为亲代细胞中没有被标记的DNA母链复制而来)或4条(均为亲代细胞中被标记的母链复制而来),D正确;
      故选D。
      二、非选择题:共5题,共54分。
      31.(12分)番茄营养价值高于一般蔬菜,栽培广泛。图1是番茄植株光合作用场所及过程示意图。为提高温室番茄产量,研究温室补光情况对番茄净光合速率 Pn的影响,结果如图2所示。
      (1)据图2分析,本实验的可变因素为 。图图中的净光合速率用 来表示。
      (2)图Ⅰ中吸收可见光的色素位于结构[ ] 上,用 法将色素分离后,在滤纸条上最上端的色素主要吸收波长 (填“长”或“短”)的可见光。
      (3)根据图2实验结果分析,与对照组对比,补红蓝复合光、补蓝光和补红光均能 番茄植株的净光合速率,其原因为 。
      (4)为提高温室番茄产量,某研究者据图2分析,认为“每日补照4 h红蓝复合光”为最佳补光方案,写出该方案的合理与局限之处: 。
      【答案】
      (1)补光时长和补光光质种类 单位时间单位叶面积的二氧化碳吸收量
      (2) [1]类囊体膜 纸层析 短
      (3)提高 叶绿素主要吸收红光和蓝紫光,补红蓝复合光、补蓝光和补红光均能提高叶绿素吸收的光的总量,从而提高净光合速率
      (4)合理:补红蓝复合光时,光合速率提高,照射时间4h,净光合速率最高,番茄积累的有机物最多;局限:本实验没有补光大于 4 h的数据,无法判断每日补光4 h是否是最佳,也无法获知红蓝复合光两种光的比例是否会对实验造成影响
      【分析】
      光合作用包括光反应和暗反应两个阶段:光反应发生场所在叶绿体的类囊体薄膜上,色素吸收光能、传递光能,并将一部分光能用于水的光解生成[H]和氧气,另一部分光能用于合成ATP;暗反应发生场所是叶绿体基质中,首先发生二氧化碳的固定,即二氧化碳和五碳化合物结合形成两分子的三碳化合物,三碳化合物在光反应产生的[H]和ATP的作用下被还原,进而合成有机物。
      题图分析,图1中反应Ⅰ为光反应,反应Ⅱ为暗反应,A表示氧气,B表示ATP和NADPH,C表示C3,D表示C5;
      【详解】
      (1)图2是研究温室补光情况对番茄净光合速率 Pn的影响,本实验的自变量是补光时长和补光光质种类,因变量是净光合速率的变化。结合图示可知,图中的净光合速率可用单位时间单位叶面积的二氧化碳吸收量,也可用单位时间单位叶面积的氧气的吸收量表示。
      (2)图Ⅰ中吸收可见光的色素位于结构①类囊体膜上,因此,光反应的场所是叶绿体的类囊体薄膜,用纸层析法可将色素分离,其原理是根据各种色素在层析液中的溶解度不同设计的,在滤纸条上最上端的色素为胡萝卜素,该色素主要吸收蓝紫光,蓝紫光的波长属于较“短”)的可见光。
      (3)根据图2实验结果分析,与对照组对比,无论哪个时间段,补红蓝复合光、补蓝光和补红光均能提高番茄植株的净光合速率,且补充红蓝复合光效果更好,这是因为叶绿素主要吸收红光和蓝紫光,补红蓝复合光、补蓝光和补红光均能提高叶绿素吸收的光的总量,从而提高净光合速率。
      (4)据图2实验结果显示,每日补照4 h红蓝复合光净光合速率增加更多,因而认为“每日补照4 h红蓝复合光”为最佳补光方案,其合理性表现在补红蓝复合光时,光合速率提高,照射时间4h,净光合速率最高,番茄积累的有机物最多;其局限表现在:本实验没有补光大于 4 h的数据,无法判断每日补光4 h是否是最佳,也无法获知红蓝复合光两种光的比例是否会对实验造成影响,更没有探究补充光照消耗的价值能否通过增加净光合速率获得补充。
      32.(11分)感染流感病毒后,患者常出现发热、咳嗽、头痛、嗓子痛等症状。机体疼痛和发热现象与前列腺素E(PCE)密切相关,部分机制如图所示。回答下列问题:
      (1)人体感染病毒后,通过炎症反应产生的致痛物质可刺激痛感觉受器,引起细胞膜上的 ,从而产生兴奋。当兴奋传至 处,人会产生痛觉。
      (2)某患者出现持续高烧的症状,体温较长时间维持在38.5℃,在高烧持续期,其机体产热量 (填“大于”“小于”或“等于”)散热量。服用退烧药后,患者体温降至正常水平。患者通过生理性调节增加散热的途径有 (答出两点)。
      (3)流感病毒感染后患者出现发热症状,体温升高,说明机体维持内环境稳态的能力是 。体温升髙时,人体会出现肌肉酸痛,原因是 。
      (4)退烧药布洛芬可以抑制环氧化酶的活性,从而达到镇痛退热的效果,请据图分析布洛芬镇痛退热的机制: 。
      【答案】
      (1) Na+通道打开,Na+内流 大脑皮层
      (2) 等于 皮肤血管舒张、汗腺分泌增加
      (3) 有限的 人体代谢加快,耗氧量增加,由于供氧不足,肌肉组织无氧呼吸产生乳酸,导致肌肉酸痛
      (4)布洛芬通过抑制环氧化酶的活性减少PGE的产生,降低痛觉感受器对致痛物质的敏感性,达到镇痛效果,同时,PGE的减少也会使下丘脑体温调节中枢的调节作用减弱,使体温恢复正常,达到退热效果
      【分析】
      1、体温稳定时,机体产热量等于散热量;体温上升时,机体产热量大于散热量;体温下降时,机体产热量小于散热量。
      2、静息电位是由钾离子外流引起的,膜电位为外正内负;动作电位是由钠离子内流引起的,膜电位为内正外负;痛觉的产生部位是大脑皮层,痛觉产生不属于反射活动。
      【详解】
      (1)病毒感染后,炎症反应会刺激痛感觉受器,引发细胞膜上的Na+通道开放,从而产生兴奋。这种兴奋通过神经传导至大脑皮层,人体就会产生痛觉。
      (2)患者在高烧期间,体温长时间维持在38.5℃,这是因为机体的产热量等于散热量。服用退烧药后,体温降至正常水平。人体会通过生理性调节,如皮肤血管舒张和汗腺分泌增加,来增加散热。
      (3)流感病毒感染导致体温升高,说明人体维持内环境稳态的能力有限。体温升高时,人体代谢加快,耗氧量增加。由于供氧不足,肌肉组织无氧呼吸产生乳酸,导致肌肉酸痛。
      (4)据图可知:布洛芬通过抑制环氧化酶的活性减少PGE的产生,降低痛觉感受器对致痛物质的敏感性,达到镇痛效果,同时,PGE的减少也会使下丘脑体温调节中枢的调节作用减弱,使体温恢复正常,达到退热效果。
      33.(10分)红树林由红树植物组成,红树因其富含单宁酸,割开的树皮暴露在空气中被氧化成红色而得名。中国红树林面积由本世纪初的2.2万公顷恢复到2.8万公顷,成为世界上少数几个红树林面积净增加的国家之一。红树林有着“海岸卫士、鸟类天堂、鱼虾粮仓”美誉,在净化海水、防风消浪、维持生物多样性、固碳储碳等方面发挥着极为重要的作用。回答下列问题:
      (1)单位面积的红树林固定并储存CO₂的能力是热带雨林的 3到4倍,其具有该能力主要是因为生态系统组成成分中的 固定的碳量大于 释放的碳量;这体现了生物多样性的 价值。
      (2)中国红树林的面积由本世纪初的 2.2万公顷恢复到2.8万公顷,说明人类活动可以影响群落演替的 。
      (3)为了适应间歇性潮水浸淹的特殊生境,红树林演化出了支柱根、呼吸根与富含单宁酸的树皮等特殊结构。单宁酸被动物取食后产生涩味,从而抵御植食性动物的啮噬。单宁酸属于 信息,它的作用体现了信息传递可以 。分析支柱根与呼吸根对红树植物的作用: 。
      【答案】
      (1) 生产者 生产者、消费者和分解者(或生物成分) 间接
      (2)速度与方向(或进程)
      (3)化学 维持生物个体生存(或调节生物的种间关系) 支柱根有利于抗击风浪,呼吸根便于在潮水浸淹期间吸收氧气
      【分析】生物多样性一般包括下面几个方面:直接价值、间接价值以及目前人类尚不清楚的潜在价值。直接价值:是指对人类有食用、药用和工业原料等实用意义的,以及有旅游观赏、科学研究和文学艺术创作等非实用意义的价值。间接价值主要体现在调节生态系统功能方面。生物多样性还具有许多目前人们尚不清楚的潜在价值。
      【详解】(1)单位面积的红树林固定并储存CO2的能力是热带雨林的 3到4倍,其具有该能力的主要原因是因为生态系统组成成分中的生产者固定的碳量大于生产者、消费者和分解者(或生物成分)释放的碳量,进而起到了缓解温室效应的作用,这体现了生物多样性的间接使用价值。
      (2)中国红树林的面积由本世纪初的 2.2万公顷恢复到2.8万公顷,该事实说明人类活动可以影响群落演替的方向和速度,使群落演替朝着不同于自然演替的方向和速度进行。
      (3)为了适应间歇性潮水浸淹的特殊生境,红树林演化出了支柱根、呼吸根与富含单宁酸的树皮等特殊结构。单宁酸被动物取食后产生涩味,从而抵御植食性动物的啮噬。单宁酸是植物产生的化学物质,起到了调节种间关系的作用,属于化学信息,它的作用体现了信息传递可以调节种间关系,维持生态系统的稳定。红树林的支柱根有利于抗击风浪,而呼吸根便于红树植物在潮水浸淹期间吸收氧气,进而提高了红树植物适应环境的能力。
      34.(9分)番茄是二倍体植物(染色体2N=24)。有一种三体,其6号染色体的同源染色体有三条(比正常的番茄多了一条6号染色体)。三体在减数分裂联会时,形成一个二价体和一个单价体;3条同源染色体中的任意2条随意配对联会,另1条同源染色体不能配对,减数第一次分裂的后期,组成二价体的同源染色体正常分离,组成单价体的1条染色体随机地移向细胞的任何一极,而其他如5号染色体正常配对、分离(如图所示)。
      (1)设三体番茄的基因型为AABBb,则花粉的基因型及其比例是 。则根尖分生区连续分裂两次所得到的子细胞的基因型为 。
      (2)从变异的角度分析,三体的形成属于 。
      (3)以马铃薯叶型(dd)的二倍体番茄为父本,以正常叶型(DDD或DD)的三体番茄为母本(纯合体)进行杂交。试回答下列问题:
      ①假设D(或d)基因不在第6号染色体上,使F1的三体植株正常叶型与二倍体马铃薯叶型杂交,杂交子代叶型的表现型及比例为 。
      ②假设D(或d)基因在第6号染色体上,使F1的三体植株正常叶型与二倍体马铃薯叶型杂交,杂交子代叶型的表现型及比例为 。
      【答案】
      (1) ABB:ABb:AB:Ab=1:2:2:1 AABBb
      (2)染色体(数目)变异
      (3) 正常叶型:马铃薯叶型=1:1 正常叶型:马铃薯叶型=5:1
      【分析】
      设三体番茄的基因型为AABBb,根据题意,三体(BBb)在减数分裂联会时,3条同源染色体中的任意2条随意配对联会形成一个四分体,另1条同源染色体不能配对.减数第一次分裂的后期,组成四分体的同源染色体正常分离,另1条染色体随机地移向细胞的任何一极.若BB联会,则产生的花粉的基因型为AB、ABb;若Bb联会,则产生的花粉的基因型为ABB、Ab或AB、ABb,所以该三体产生的花粉可能有的基因型为AB、Ab、ABb、ABB.
      【详解】
      (1)三体番茄的基因型为AABBb,在减数第一次分裂的后期,组成四分体的同源染色体正常分离,另1条染色体随机地移向细胞的任何一极.若BB联会,则产生的花粉的基因型为AB、ABb;若Bb联会,则产生的花粉的基因型为ABB、Ab或AB、ABb,所以该三体产生的花粉的基因型为ABB:ABb:AB:Ab=1:2:2:1。根尖分生区细胞只进行有丝分裂,所以连续分裂两次所得到的子细胞的基因型不变,仍为AABBb。
      (2)从变异的角度分析,三体的形成属于染色体(数目)变异。
      (3)①假设D(或d)基因不在第6号染色体上,则F1的三体植株基因型为Dd,使F1的三体植株正常叶型Dd与二倍体马铃薯叶型dd杂交,杂交子代叶型的表现型及比例为正常叶:马铃薯叶=1:1。
      ②假设D(或d)基因在第6号染色体上,则F1的三体植株基因型为DDd,使F1的三体植株正常叶型DDd与二倍体马铃薯叶型dd杂交,由于DDd产生的配子为DD:Dd:D:d=1:2:2:1,所以杂交子代叶型的表现型及比例为正常叶:马铃薯叶=5:1。
      35.(12分)某DNA病毒对动物养殖业危害十分严重。研究人员拟以该病毒抗原蛋白A来制备单克隆抗体,以期快速检测该病毒,其主要技术路线如图所示。

      回答下列问题:
      (1)获取基因A:用于制备蛋白A的基因称为 ,获取该基因的常用方法是先建立 ,用一定方法“钓取”相应基因克隆片段后通过 技术扩增,扩增的原料是 。
      (2)工程菌转化:将工程菌放于低温、低浓度 溶液中,造成细胞膜通透性改变,成为 细胞,通过一定手段将外源DNA导入细胞完成转化。
      (3)筛选获得杂交瘤细胞:在杂交瘤细胞筛选中,常使用特殊选择培养基如 培养基,该培养基对 和 两类细胞的存活和繁殖具有抑制作用。
      (4)特定杂交瘤细胞的培养和单克隆抗体的筛选:发酵罐中营养物质通常需加入葡萄糖、氨基酸、激素、无机盐和 ,以及诱导抗体分泌的化学物质,如丁酸钠。发酵罐内细胞增殖形成 (细胞株/细胞系),其分泌的抗体可利用 技术筛选。
      【答案】
      (1) 目的基因/外源基因 基因文库 PCR dNTP(四种脱氧核苷三磷酸)
      (2) CaCl2/Ca2+ 感受态/能吸收周围环境中DNA分子的生理状态
      (3) HAT 未融合细胞 同种核融合细胞
      (4) 动物血清 细胞系 抗原—抗体杂交
      【分析】
      单克隆抗体的制备:
      制备产生特异性抗体的B淋巴细胞:向免疫小鼠体内注射特定的抗原,然后从小鼠脾内获得相应的B淋巴细胞。
      获得杂交瘤细胞:
      ①将鼠的骨髓瘤细胞与脾细胞中形成的B淋巴细胞融合;
      ②用特定的选择培养基筛选出杂交瘤细胞,该杂种细胞既能够增殖又能产生抗体。
      克隆化培养和抗体检测。
      将杂交瘤细胞在体外培养或注射到小鼠腹腔内增殖。
      (5)提取单克隆抗体:从细胞培养液或小鼠的腹水中提取。
      【详解】
      (1)分析题意,蛋白A的基因为目的基因,可从基因文库中获取目的基因,因此获取该基因的常用方法是先建立基因文库;PCR是一项体外扩增DNA的技术,常用PCR技术对目的基因进行扩增,dNTP(四种脱氧核苷三磷酸)既能为DNA复制提供能量,又能为PCR技术提供原料。
      (2)将目的基因导入微生物细胞的方法是感受态细胞法,将工程菌放在低温、低浓度的CaCl2溶液中,使细胞膜的通透性改变,成为感受态细胞,该状态为容易从周围环境中吸收外源DNA的状态,进而可提高转化效率。
      (3)在杂交瘤细胞筛选过程中,常使用特定的选择培养基(如HAT培养基),该培养基对未融合细胞和同种核融合细胞两类细胞的存活和繁殖具有抑制作用,只有杂交瘤细胞可以正常增殖,因此该选择培养基只允许杂交瘤细胞正常生长,从而筛选出杂交瘤细胞。
      (4)在动物细胞培养的过程中,通常需加入动物血清、血浆等天然物质;抗原与抗体的结合具有特异性,发酵罐内细胞增殖形成细胞系,其分泌的抗体可利用抗原—抗体杂交筛选。

      相关试卷

      2025高考二模试卷生物(全国卷新教材)含解析:

      这是一份2025高考二模试卷生物(全国卷新教材)含解析,共17页。试卷主要包含了骨髓增生异常综合征,某研究小组对基因型为BbDd等内容,欢迎下载使用。

      2025高考二模试卷生物(全国卷旧教材)含解析:

      这是一份2025高考二模试卷生物(全国卷旧教材)含解析,共18页。试卷主要包含了[生物——选修1,[生物——选修3等内容,欢迎下载使用。

      2024年高考第二次模拟考试卷:生物(全国卷新教材)(全解全析):

      这是一份2024年高考第二次模拟考试卷:生物(全国卷新教材)(全解全析),共12页。试卷主要包含了骨髓增生异常综合征,某研究小组对基因型为BbDd等内容,欢迎下载使用。

      资料下载及使用帮助
      版权申诉
      • 1.电子资料成功下载后不支持退换,如发现资料有内容错误问题请联系客服,如若属实,我们会补偿您的损失
      • 2.压缩包下载后请先用软件解压,再使用对应软件打开;软件版本较低时请及时更新
      • 3.资料下载成功后可在60天以内免费重复下载
      版权申诉
      若您为此资料的原创作者,认为该资料内容侵犯了您的知识产权,请扫码添加我们的相关工作人员,我们尽可能的保护您的合法权益。
      入驻教习网,可获得资源免费推广曝光,还可获得多重现金奖励,申请 精品资源制作, 工作室入驻。
      版权申诉二维码
      欢迎来到教习网
      • 900万优选资源,让备课更轻松
      • 600万优选试题,支持自由组卷
      • 高质量可编辑,日均更新2000+
      • 百万教师选择,专业更值得信赖
      微信扫码注册
      手机号注册
      手机号码

      手机号格式错误

      手机验证码 获取验证码 获取验证码

      手机验证码已经成功发送,5分钟内有效

      设置密码

      6-20个字符,数字、字母或符号

      注册即视为同意教习网「注册协议」「隐私条款」
      QQ注册
      手机号注册
      微信注册

      注册成功

      返回
      顶部
      学业水平 高考一轮 高考二轮 高考真题 精选专题 初中月考 教师福利
      添加客服微信 获取1对1服务
      微信扫描添加客服
      Baidu
      map