搜索
      上传资料 赚现金

      河北省张家口市2024-2025学年高一上学期期末考试物理试卷(Word版附解析)

      • 6.82 MB
      • 2025-04-10 18:51:46
      • 123
      • 1
      • 教习网3275309
      加入资料篮
      立即下载
      查看完整配套(共2份)
      包含资料(2份) 收起列表
      解析
      河北省张家口市2024-2025学年高一上学期期末考试物理试卷 Word版含解析.docx
      预览
      原卷
      河北省张家口市2024-2025学年高一上学期期末考试物理试卷 Word版无答案.docx
      预览
      正在预览:河北省张家口市2024-2025学年高一上学期期末考试物理试卷 Word版含解析.docx
      河北省张家口市2024-2025学年高一上学期期末考试物理试卷  Word版含解析第1页
      1/18
      河北省张家口市2024-2025学年高一上学期期末考试物理试卷  Word版含解析第2页
      2/18
      河北省张家口市2024-2025学年高一上学期期末考试物理试卷  Word版含解析第3页
      3/18
      河北省张家口市2024-2025学年高一上学期期末考试物理试卷  Word版无答案第1页
      1/7
      河北省张家口市2024-2025学年高一上学期期末考试物理试卷  Word版无答案第2页
      2/7
      河北省张家口市2024-2025学年高一上学期期末考试物理试卷  Word版无答案第3页
      3/7
      还剩15页未读, 继续阅读

      河北省张家口市2024-2025学年高一上学期期末考试物理试卷(Word版附解析)

      展开

      这是一份河北省张家口市2024-2025学年高一上学期期末考试物理试卷(Word版附解析),文件包含河北省张家口市2024-2025学年高一上学期期末考试物理试卷Word版含解析docx、河北省张家口市2024-2025学年高一上学期期末考试物理试卷Word版无答案docx等2份试卷配套教学资源,其中试卷共25页, 欢迎下载使用。
      1.答卷前,考生先将自己的姓名、班级、考场/座位号及准考证号填写在答题卡上。
      2.回答选择题时,选出每小题答案后,用2B铅笔把答题卡上对应题目的答案标号涂黑,如需改动,用橡皮擦干净后,再选涂其他答案标号。回答非选择题时,将答案写在答题卡上。写在本试卷上无效。
      3.考试结束后,将本试卷和答题卡一并交回。
      一、单项选择题:本题共8小题,每小题3分,共24分。在每小题给出的四个选项中,只有一项是符合题目要求的。
      1. 中国体育健儿们在第19届杭州亚运会上奋力拼搏,取得了201金111银71铜的优异成绩,各项比赛中包含了许多物理知识,下列说法正确的是( )
      A. 研究陈芋汐在女子10米台决赛中的姿态,陈芋汐可看作质点
      B. 男子100米飞人大战,谢震业以9秒97的成绩夺冠,这里提到的“9秒97”指的是时刻
      C. 张亮以6分57秒06成绩获得赛艇男子单人双桨冠军,“6分57秒06”指时间间隔
      D. 巩立姣以19米58的成绩夺得女子铅球金牌,“19米58”指铅球在空中运动的路程
      【答案】C
      【解析】
      【详解】A.研究陈芋汐在女子10米台决赛中的姿态,陈芋汐不可看作质点,故A错误;
      B.谢震业在男子100米决赛中以9秒97获得金牌,“9秒97”是指时间间隔,故B错误;
      C.张亮以6分57秒06的成绩获得赛艇男子单人双桨冠军,“6分57秒06”指时间间隔,故C正确;
      D.巩立姣以19米58的成绩夺得女子铅球金牌,“19米58”是比赛中铅球在水平方向的位移,不是铅球在空中运动的路程,故D错误。
      故选C。
      2. 研究表明,球形物体在液体中运动时除了受到浮力,还会受到阻力,阻力表达式为,式中称为黏性系数,和分别是球的半径和速度。国际单位制中,黏性系数的单位是( )
      A 无单位B. C. D.
      【答案】B
      【解析】
      【详解】根据
      可得
      根据国际单位制推断黏性系数的单位是
      故选B。
      3. 一质点做单向直线运动,在前路程内平均速率为,后路程内平均速率为,则整个过程中平均速度的大小为( )
      A. B. C. D. 无法计算
      【答案】C
      【解析】
      【详解】设整个过程中的位移为,则整个过程中平均速度的大小为
      故选C。
      4. “钓鱼岛事件”牵动着军民爱国之心,我国空军某部为捍卫领土完整,举行了大规模的跳伞保岛演练,图甲是战士从悬停在高空的直升机中无初速度跳下后运动过程中的画面,图乙是战士从跳离飞机到落地过程中的图像,若规定竖直向下为正方向,忽略水平方向的风力作用,关于战士的运动过程,下列说法正确的是( )
      甲 乙
      A. 内做加速度逐渐增大的加速运动
      B. 内做自由落体运动,末开始做匀速直线运动
      C. 在末打开降落伞,随后做匀减速运动至末
      D. 内加速度方向竖直向上,加速度的大小逐渐减小
      【答案】D
      【解析】
      【详解】ABC.0~10s内图线的斜率在减小,说明战士做加速度逐渐减小的加速运动,10~15s由于图象的斜率在减小,战士做加速度减小的减速运动,由上可知加速在变化,不是自由落体运动。故ABC错误;
      D.10s~15s内速度向下做减速直线运动,加速度方向竖直向上,加速度的大小在逐渐减小,故D正确。
      故选D。
      5. 生活中经常用刀来劈开物体。图中是刀刃的横截面,是作用在刀背上的力,若刀刃的横截面是等腰三角形,刀刃两侧面的夹角为,对外界产生的推力为,不计刀的重力及摩擦力,则下列关于的表达式正确的是( )
      A. B. C. D.
      【答案】B
      【解析】
      【详解】受力分析如图所示
      根据几何关系可得
      故选B。
      6. 纵跳是体育运动的基本动作之一,可分为原地纵跳和助跑纵跳。某运动员光脚在原地纵跳时,快速下蹲后立即蹬伸,下列说法正确的是( )
      A. 下蹲过程运动员一直处于超重状态
      B. 下蹲过程运动员先失重后超重
      C. 下蹲过程运动员对地面的压力大小大于地面对运动员的支持力大小
      D. 蹬伸过程运动员对地面的压力大小小于地面对运动员的支持力大小
      【答案】B
      【解析】
      【详解】AB.运动员下蹲过程先向下加速再向下减速,加速度先向下后向上,运动员先失重后超重,故A错误,B正确;
      C.下蹲过程运动员对地面的压力和地面对运动员的支持力是作用力和反作用力,根据牛顿第三定律,两者大小相等,故C错误;
      D.蹬伸过程运动员对地面的压力和地面对运动员的支持力为作用力和反作用力,根据牛顿第三定律,蹬伸过程运动员对地面的压力等于地面对运动员的支持力,故D错误。
      故选B。
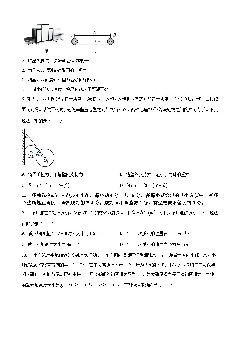
      7. 如图甲所示,安检机在工作时,通过水平传送带将被检物品从安检机一端传送到另一端,其过程可简化为如图乙所示,传送带长为,被检物品与传送带间的动摩擦因数。假设传送带速度可以调节,当传送带速度调为,被检物品无初速度地从端传送到端的过程中,下列说法正确的是(重力加速度取,被检物品可视为质点)
      A. 物品先做匀加速运动后做匀速运动
      B. 物品从端到端所用的时间为
      C. 物品先受到滑动摩擦力后受到静摩擦力
      D. 若减小传送带速度,物品传送时间可能不变
      【答案】D
      【解析】
      【详解】A.物品先做匀加速直线运动
      解得
      假设物品可以加速到与传送带共速,则加速运动的时间为
      加速运动的距离为
      >3m
      因此物品在传送带上一直做加速运动,A错误;
      B.因一直加速物品从A端到B端所用的时间为
      B错误;
      C.因为一直加速,所以物品一直受到向右的滑动摩擦力,C错误;
      D.当传送带速度减小一点时,物品在传送带上仍可能是全程加速,在加速度和位移都不变的情况下,运动的时间也不变,故D正确。
      故选D。
      8. 如图所示,用轻绳系住一质量为的匀质大球,大球和墙壁之间放置一质量为的匀质小球,各接触面均光滑。系统平衡时,轻绳与竖直墙壁之间的夹角为,两球心连线与轻绳之间的夹角为。下列说法正确的是( )
      A. 绳子的拉力小于墙壁的支持力B. 墙壁的支持力一定小于两球的重力
      C. D.
      【答案】C
      【解析】
      【详解】AB.对两球整体受力分析,受到轻绳的拉力,墙壁的支持力和总重力,如图甲所示,根据平衡条件可得
      可知轻绳的拉力一定大于墙壁的支持力,墙壁的支持力也可能大于或等于两球的重力,AB项错误;
      CD.对小球受力分析,如图乙所示,根据平衡条件有
      由几何知识可得
      联立可得
      C项正确,D项错误。
      故选C。
      二、多项选择题:本题共4小题,每小题4分,共16分。在每小题给出的四个选项中,有多个选项是正确的。全部选对的得4分,选对但不全的得2分,有选错或不答的得0分。
      9. 一个质点在轴上运动,位置随时间的变化规律是关于这个质点的运动,下列说法正确的是( )
      A. 质点的初速度(时)大小为B. 时质点的位置在处
      C. 质点的加速度大小为D. 时质点的速度大小为
      【答案】AD
      【解析】
      【详解】AC.匀变速直线运动的位移公式为
      位置随时间的变化规律是
      则可知
      故A正确,C错误;
      BD.当时间为时,位置在
      速度为
      故B错误,D正确。
      故选AD。
      10. 一小车沿水平地面做匀变速直线运动,小车车厢的顶部用轻质细线悬挂了一质量为的小球,悬挂小球的细线与竖直方向的夹角为,在车厢底板上放着一个质量为的木块,小球及木块均与车厢保持相对静止,如图所示。已知木块与车厢底板间的动摩擦因数为0.6,最大静摩擦力等于滑动摩擦力,当地的重力加速度大小为,下列说法正确的是( )
      A. 此时小车一定向右运动
      B. 此时木块受到的摩擦力大小为
      C. 此时细线的拉力大小为
      D. 若仅改变小车的加速度大小,使细线与竖直方向的夹角变成,则木块相对车厢底板会发生滑动
      【答案】BD
      【解析】
      【详解】A.对小球受力分析,小球受到重力和细线的拉力,两个力的合力水平向右,加速度水平向右,此时小车可能向左减速运动,也可能向右加速运动,故A错误;
      BC.以小球为研究对象,竖直方向根据受力平衡可得
      解得此时细线的拉力大小为
      水平方向根据牛顿第二定律可得
      解得加速度大小为
      以木块为研究对象,根据牛顿第二定律可得
      故B正确,C错误;
      D.若仅改变小车的加速度大小,使细线与竖直方向的夹角变成,则加速度大小变为
      若木块仍相对车厢静止,则其所受的摩擦力大小应为
      木块与车厢底板间的最大静摩擦力为
      由于
      所以木块相对车厢底板会发生滑动,故D正确。
      故选BD。
      11. 如图所示,甲、乙两图中四个球质量相等,图甲中两球用轻质杆相连,图乙中两球用轻质弹簧相连,均用细绳悬挂在天花板下处于静止状态,则在烧断两细绳的瞬间( )
      A. 图甲中轻杆的作用力为零
      B. 图乙中弹簧的作用力为零
      C. 图乙中两球的加速度不相等
      D. 图甲中球的加速度是图乙中球加速度的2倍
      【答案】AC
      【解析】
      【详解】图甲中烧掉细绳的瞬时,ab整体向下做自由落体运动,加速度为g,此时轻杆的作用力为零;
      图乙中,剪断细线之前弹簧弹力为F=mg,剪断细线的瞬时,弹簧弹力不能突变,仍为mg,则此时c的加速度
      d球的加速为零。
      故选AC。
      12. 小船以的速度沿垂直于河岸的方向匀速向对岸行驶(船头指向对岸),河宽500m,河水流速是,则下列说法正确的是( )
      A. 小船驶到对岸的时间为
      B. 小船在对岸下游处靠岸
      C. 小船驶到对岸过程中的合速度大小为
      D. 若河水流速增加到,小船保持与河岸成一定角度向上游行驶可到达正对岸
      【答案】AB
      【解析】
      【详解】A.小船驶到对岸的时间为
      故A正确;
      B.小船沿水流方向的位移为
      则小船在对岸下游处靠岸,故B正确;
      C.小船驶到对岸过程中的合速度大小为
      故C错误;
      D.若河水流速增加到,由于
      可知小船的合速度方向不可能垂直于河岸,即小船不可能到达正对岸,故D错误。
      故选AB。
      三、非选择题:本题共6小题,共60分。解答题应写出必要的文字说明、方程式和重要答题步骤,只写出最后答案的不能得分。有数值计算的题,答案中必须明确写出数值和单位。
      13. 研究“平抛物体的运动”实验中,为了确定小球在不同时刻所通过的位置,实验时用如图所示的装置,在一块平木板表面钉上复写纸和白纸,并将该木板竖直立于紧靠槽口处。使小球从斜槽上由静止释放,小球撞到木板并在白纸上留下痕迹A;将木板向远离槽口方向平移距离,再使小球从斜槽上由静止释放,小球撞在木板上得到痕迹B;又将木板再向远离槽口方向平移距离,小球再从斜槽上由静止释放,再得到痕迹。若测得木板每次移动距离均为间距离间距离取
      (1)实验前,需要将斜槽轨道的末端调至______(填“水平”或“倾斜”);
      (2)为了得到图中的三点,每次释放小球时的初位置应该______(填“相同”或“不同”);
      (3)小球从下落到,与从下落到所用时间______(填“相等”或“不等”);
      (4)小球在平抛运动过程中,竖直方向做的是______运动;水平方向做的是______运动;
      (5)根据以上直接测量的物理量求得小球初速度。______。
      【答案】(1)水平 (2)相同
      (3)相等 (4) ①. 自由落体 ②. 匀速直线
      (5)1
      【解析】
      【小问1详解】
      小球每次从斜槽轨道末端出来的运动是平抛运动,所以斜槽轨道的末端调至水平。
      【小问2详解】
      为了得到图中的A、B、C三点,小球每次做平抛运动的初速度应该相同,所以每次释放小球时的初位置应该相同。
      【小问3详解】
      球从A下落到B,与从B下落到C的水平位移相同,平抛运动的水平方向的运动是匀速直线运动,有
      可得时间相等。
      【小问4详解】
      [1][2]平抛运动水平方向的分运动是匀速直线运动,竖直方向的分运动为自由落体运动,所以小球在平抛运动过程中,竖直方向做的是自由落体运动;水平方向做的是匀速直线运动。
      【小问5详解】
      在竖直方向上
      水平方向上
      联立方程解得
      代入数值解得
      14. 利用力传感器研究“加速度与合力的关系”的实验装置如图甲所示。
      (1)下列关于该实验的说法,正确的是______。(多选)
      A. 实验开始的时候,小车最好距离打点计时器远一点
      B. 应调节定滑轮的高度使细线与木板平行
      C. 实验开始之前必须平衡摩擦力
      D. 小车的质量必须比所挂钩码的质量大得多
      (2)从打下的纸带中挑选一条点迹清晰的纸带,每5个点取一个计数点,用刻度尺测量计数点间的距离如图乙所示。已知打点计时器每间隔打一个点,由图可知两点间的距离______;该小车的加速度______(计算结果保留2位有效数字)。
      (3)保持小车和传感器质量不变,多次改变钩码质量进行实验,记录相应的传感器示数,通过计算每次实验的加速度,描绘出图像如图丙所示,则小车和传感器的总质量为______。
      【答案】(1)BC (2) ①. 0.70 ②. 0.20
      (3)0.5
      【解析】
      【小问1详解】
      A.实验开始的时候,小车最好距离打点计时器近一点,选项A错误;
      B.应调节定滑轮的高度使细线与木板平行,保证合外力等于细线的拉力,选项B正确;
      C.做实验之前必须平衡摩擦力,选项C正确;
      D.因为用力传感器,故不用使小车的质量比所挂钩码的质量大得多,选项D错误。
      故选BC。
      【小问2详解】
      [1]从图中所给的刻度尺上读出A、B两点间的距离x1=0.70cm;
      [2]每5个点取一个计数点,即两计数点时间间隔为
      因BC=0.90cm;CD=1.10cm,则根据
      可得
      【小问3详解】
      设小车和传感器的总质量为,由牛顿第二定律有

      可见图线斜率为,有

      15. ETC是高速公路上不停车电子收费系统的简称。如图,汽车以的速度行驶,如果想通过ETC通道,需要在中心线前方处减速至,匀速到达中心线后,再加速至行驶。设汽车加速和减速的加速度大小均为,求该汽车通过ETC通道时从开始减速到加速到原速过程中经过的路程和所需的时间。
      【答案】,
      【解析】
      【详解】汽车加速和减速的过程,时间为
      位移为
      匀速的时间为
      则汽车通过ETC通道时从开始减速到加速到原速过程中经过的路程为
      全程的时间为
      16. 如图甲所示,水平面上放置一倾角的斜面体,质量的物块恰好能沿静止的斜面体匀速下滑。已知重力加速度大小取,,。
      (1)求物块与斜面体之间的动摩擦因数;
      (2)如图乙所示,若对物块施加一水平方向的推力,使物块沿静止的斜面体匀速向上运动,求水平推力的大小及水平面对斜面体摩擦力的大小和方向。
      【答案】(1)0.75
      (2)240N;240N,方向水平向左
      【解析】
      【小问1详解】
      由题意质量物块恰好能沿静止的斜面体匀速下滑。由平衡条件有

      【小问2详解】
      对物块受力分析如图
      由平衡条件有
      由滑动摩擦力公式

      对整体受力分析可知水平面对斜面体摩擦力的大小为
      方向水平向左。
      17. 如图甲,在“雪如意”国家跳台滑雪中心举行的北京冬奥会跳台滑雪比赛是一项“勇敢者的游戏”,穿着专用滑雪板的运动员在助滑道上获得一定速度后从跳台飞出,身体前倾与滑雪板尽量平行,在空中飞行一段距离后落在倾斜的雪道上。一运动员从跳台处沿水平方向飞出,在雪道处着落,其过程可简化为图乙。测得间的距离,倾斜的雪道与水平方向的夹角,不计空气阻力,重力加速度取,,。求:
      (1)运动员在空中飞行的时间;
      (2)运动员在处的起跳速度大小;
      (3)运动员在空中离倾斜雪道距离最远时的速度大小。(结果均可用根号及分式表示)
      【答案】(1)
      (2)
      (3)
      【解析】
      【小问1详解】
      运动员飞离O点后做平抛运动,竖直方向上满足
      解得
      【小问2详解】
      运动员飞离O点后做平抛运动,水平方向上满足
      解得
      【小问3详解】
      在垂直于斜面向上的方向上,物体做初速度不为零的匀减速运动,初速度为
      加速度为
      则当垂直于斜面的速度为零时,运动员在空中离倾斜雪道的距离最大,此时速度大小为
      18. 质量的长木板A放在水平地面上,质量的物块B放在长木板的左端,给物块B施加一个水平向右的拉力,使从零开始逐渐增大,当时,物块B和长木板A刚好能一起滑动;当时,物块B刚好能相对长木板A滑动。已知重力加速度取,最大静摩擦力等于滑动摩擦力。
      (1)求A与地面之间、B与A之间的动摩擦因数;
      (2)若刚开始拉物块B时,恒定为,拉力作用时,物块B刚好从A上滑离,求木板A的长度;
      (3)如果在物块B上施加一个水平向右的拉力,作用时间后撤去,此后物块B刚好不滑离长木板A(长度为(2)问中所求得的木板长度),则为多大。
      【答案】(1)0.1;0.4
      (2)2m (3)
      【解析】
      【小问1详解】
      设长木板A与地面间的动摩擦因数为μ1,A、B一起开始刚好滑动时
      F1=μ1(mA+mB)g
      其中F1=5N,代入数据解得
      μ1=0.1
      设物块B与长木板间的动摩擦因数为μ2,A、B刚好开始滑动时,此时拉力F2=10N,由牛顿第二定律得:
      对A、B整体
      F2-μ1(mA+mB)g=(mA+mB)a
      对物块B
      F2-μ2mBg=mBa
      代入数据解得
      μ2=0.4
      【小问2详解】
      由于拉力18N大于10N,因此物块与长木板发生相对滑动,设长木板的加速度为a1,物块的加速度大小为a2,由牛顿第二定律得:
      对木板A
      μ2mBg-μ1(mA+mB)g=mAa1
      对物块B
      F3-μ2mBg=mBa2
      代入数据解得
      a1=1m/s2,a2=5m/s2
      设木板的长为L,则
      其中t=1s,代入数据解得
      L=2m
      【小问3详解】
      撤去F后,对B,由牛顿第二定律得
      μ2mBg=mBa3
      代入数据解得
      a3=4m/s2
      设从开始到物块滑到长木板右端时时间为t',物块滑到右端时两者共速,则
      v'=a2t0-a3(t'-t0)=a1t'
      物块滑到右端时
      代入数据解得

      相关试卷

      河北省张家口市2024-2025学年高一上学期期末考试物理试卷(Word版附解析):

      这是一份河北省张家口市2024-2025学年高一上学期期末考试物理试卷(Word版附解析),文件包含河北省张家口市2024-2025学年高一上学期期末考试物理试卷Word版含解析docx、河北省张家口市2024-2025学年高一上学期期末考试物理试卷Word版无答案docx等2份试卷配套教学资源,其中试卷共25页, 欢迎下载使用。

      河北省张家口市2024-2025学年高一上学期期末考试物理试卷(解析版):

      这是一份河北省张家口市2024-2025学年高一上学期期末考试物理试卷(解析版),共20页。

      河北省张家口市2024-2025学年高一上学期期末考试物理试卷:

      这是一份河北省张家口市2024-2025学年高一上学期期末考试物理试卷,共7页。

      资料下载及使用帮助
      版权申诉
      • 1.电子资料成功下载后不支持退换,如发现资料有内容错误问题请联系客服,如若属实,我们会补偿您的损失
      • 2.压缩包下载后请先用软件解压,再使用对应软件打开;软件版本较低时请及时更新
      • 3.资料下载成功后可在60天以内免费重复下载
      版权申诉
      若您为此资料的原创作者,认为该资料内容侵犯了您的知识产权,请扫码添加我们的相关工作人员,我们尽可能的保护您的合法权益。
      入驻教习网,可获得资源免费推广曝光,还可获得多重现金奖励,申请 精品资源制作, 工作室入驻。
      版权申诉二维码
      期末专区
      • 精品推荐
      • 所属专辑7份
      欢迎来到教习网
      • 900万优选资源,让备课更轻松
      • 600万优选试题,支持自由组卷
      • 高质量可编辑,日均更新2000+
      • 百万教师选择,专业更值得信赖
      微信扫码注册
      手机号注册
      手机号码

      手机号格式错误

      手机验证码 获取验证码 获取验证码

      手机验证码已经成功发送,5分钟内有效

      设置密码

      6-20个字符,数字、字母或符号

      注册即视为同意教习网「注册协议」「隐私条款」
      QQ注册
      手机号注册
      微信注册

      注册成功

      返回
      顶部
      学业水平 高考一轮 高考二轮 高考真题 精选专题 初中月考 教师福利
      添加客服微信 获取1对1服务
      微信扫描添加客服
      Baidu
      map