搜索
      上传资料 赚现金

      上海市崇明区2025届高三下学期二模地理试卷(Word版附解析)

      • 3.17 MB
      • 2025-04-08 16:46:14
      • 122
      • 0
      • 教习网3275309
      加入资料篮
      立即下载
      查看完整配套(共2份)
      包含资料(2份) 收起列表
      答案
      上海市崇明区2025届高三第二次模拟考试地理答案.docx
      预览
      试卷
      上海市崇明区2025届高三第二次模拟考试地理.docx
      预览
      正在预览:上海市崇明区2025届高三第二次模拟考试地理答案.docx
      上海市崇明区2025届高三第二次模拟考试地理答案第1页
      高清全屏预览
      1/14
      上海市崇明区2025届高三第二次模拟考试地理答案第2页
      高清全屏预览
      2/14
      上海市崇明区2025届高三第二次模拟考试地理答案第3页
      高清全屏预览
      3/14
      上海市崇明区2025届高三第二次模拟考试地理第1页
      高清全屏预览
      1/7
      上海市崇明区2025届高三第二次模拟考试地理第2页
      高清全屏预览
      2/7
      上海市崇明区2025届高三第二次模拟考试地理第3页
      高清全屏预览
      3/7
      还剩11页未读, 继续阅读

      上海市崇明区2025届高三下学期二模地理试卷(Word版附解析)

      展开

      这是一份上海市崇明区2025届高三下学期二模地理试卷(Word版附解析),文件包含上海市崇明区2025届高三第二次模拟考试地理答案docx、上海市崇明区2025届高三第二次模拟考试地理docx等2份试卷配套教学资源,其中试卷共21页, 欢迎下载使用。
      (时间60分钟,满分100分,请在答题纸上作答)
      一、安徽黄山
      1. 阅读图文材料,完成下列要求。
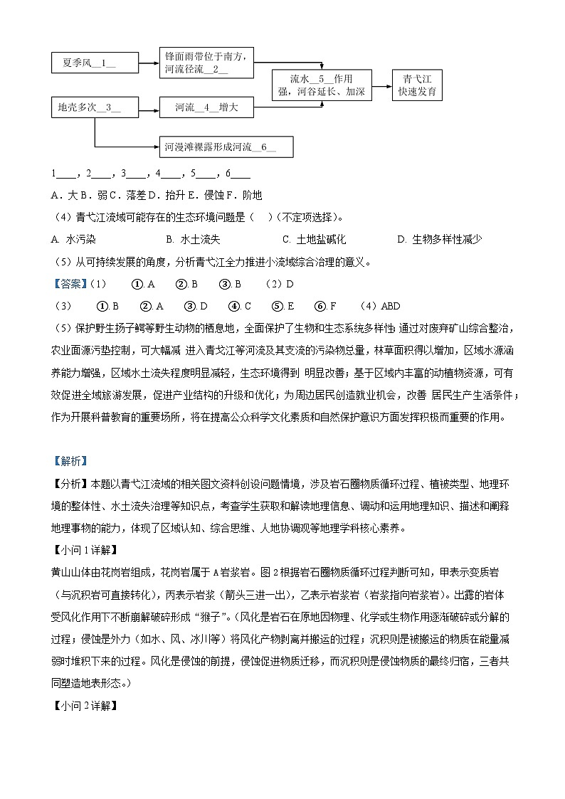
      青弋江发源于安徽黄山北麓,下游于芜湖汇入长江。在21世纪初,由于青弋江畔的砂场、矿山开采活动,以及沿岸畜禽养殖业的蓬勃发展,导致了一系列环境问题。在进行流域综合整治时,突出水域、森林、矿山、退化土地和城乡生态保护修复,形成“一轴两带”共三大分区布局。
      (1)黄山山体以____(单选:A/岩浆岩;B/沉积岩;C/变质岩)为主,对应图2中的____(单选:A/甲;B/乙;C/丙)。出露的岩体在____(单选:A/侵蚀作用;B/风化作用;C/沉积作用)下不断崩解破碎形成“猴子”。
      (2)黄山迎客松主要特点是( )(单选)。
      A. 高大乔木,板根丰富B. 夏绿冬枯,植株较矮
      C. 夏绿冬枯,叶片较宽D. 终年常绿,针状叶
      (3)据研究,约90万年前在夏季风、构造运动等因素影响下青弋江进入快速发育阶段,请完成结构图(填字母),探究其形成过程。
      1____,2____,3____,4____,5____,6____
      A.大B.弱C.落差D.抬升E.侵蚀F.阶地
      (4)青弋江流域可能存在的生态环境问题是( )(不定项选择)。
      A. 水污染B. 水土流失C. 土地盐碱化D. 生物多样性减少
      (5)从可持续发展的角度,分析青弋江全力推进小流域综合治理的意义。
      二、河西走廊
      2. 阅读图文材料,完成下列要求。
      河西走廊位于黄河以西、祁连山和巴丹吉林沙漠中间的甘肃省西北部,是一条斜穿中国西北部的大通道。玉门市地处河西走廊西端,因油而兴。有人曾说“玉门是中华人民共和国石油工业的摇篮,但现在它是一块弃地。石油没了,人也走了,现在荒凉寂寞了起来”。2009年被列为我国资源枯竭型城市。近年来,玉门市倾力打造现代化工和新能源及装备制造两大产业集群。
      (1)关于河西走廊叙述,正确的是( )(不定项选择)。
      A. 降水量由西北向东南递增
      B. 具有降水少、温差大、光照足、大风多气候特征
      C. 山区冰雪融水和地下水是其河流主要补给源
      D. 从东向西植被的变化体现由低纬向高纬的地带性分异
      (2)同为资源枯竭型城市,大庆与玉门面临的发展问题不同,发展方向也不相同。其根本原因是( )(单选)。
      A. 政策导向不同B. 区域发展的地理条件不同
      C. 劳动力价格不同D. 区域发展类型不同
      (3)分析发展现代化工和新能源及装备制造产业对玉门市产业结构优化的作用。
      (4)从大气受热和能量交换的角度,解释祁连山冰川具有缓解河西走廊区域气候变暖的生态功能。
      (5)玉门某中学教学楼楼前摆放着日晷,晷针垂直于太阳视运动的轨道平面,上端指向北极星方向。当太阳光照在日晷上时,晷针的影子就会投向晷盘面,以此来显示时刻。下图中能够正确表示北京时间12点的是( )(单选)。
      A. B. C. D.
      三、中国与菲律宾有着悠久的贸易往来历史,已经形成相对稳定的贸易关系。
      3. 阅读图文材料,完成下列要求。
      材料一:菲律宾首都马尼拉是世界上人口最稠密的城市之一,是菲律宾最大的海港,并有国家铁路“火车总站”之称。马尼拉是菲律宾的基础制造业中心和高新技术产业中心。
      材料二:贸易互补性指用于衡量两国贸易的互补程度和贸易关系的紧密程度,通常用TCI表示。如果TCI指数大于1,则说明两国之间的商贸交往异常频繁,关系十分密切,贸易互补性相当强。反之则说明贸易竞争性强。
      (1)菲律宾群岛位于____(单选:A/环太平洋;B/地中海—喜马拉雅)地震带上,介于____板块(单选:A/亚欧板块;B/印度洋板块;C/太平洋板块)和菲律宾板块消亡界,板块交界处多____(单选:A/海岭;B/海沟)。菲律宾火山众多,为土壤提供丰富的____(单选:A/有机质;B/矿物质)。
      (2)图一中A所属的城市功能区是____(居住区/商业区);B所属的城市功能区是____(居住区/商业区)。马尼拉工业区的分布特征____。
      (3)从区域空间组织视角说明马尼拉的城市辐射功能。
      (4)据图二概括菲律宾产业结构的主要特点,以及2009年至2022年的主要发展变化。
      (5)中菲合作前景良好的贸易类型是____和____。
      (6)结合材料分析中菲贸易中存在的问题并为中菲未来扩大贸易合作提出对策建议。
      四、粤港澳大湾区,跻身为世界头部湾区。
      4. 阅读图文材料,完成下列要求。
      粤港澳大湾区是由香港、澳门两个特别行政区和广东省的广州市、深圳市、珠海市等九个地级市所组成的超级城市群。这个规模巨大的城市群主要坐落在由珠江的三大支流——西江、北江、东江合力冲积而成的复合三角洲上,这个三角洲也是我国南亚热带地区面积最大的冲积平原。粤港澳大湾区所处的地理位置极为优越,三面环山、一面向海,拥有漫长的海岸线、优良的港口条件和广阔的经济腹地,因而人流、物流与信息流不断在此交织、富集。据统计,2023年粤港澳大湾区约8600万的人口在5.6万平方公里的土地上,创造了近2万亿美元的经济总量,跻身为世界头部湾区。
      (1)长江口以南的海岸线____(单选:A/曲折;B/平直)。从入海径流角度来看,6月中下旬至7月上旬,更容易出现咸潮的是____(单选:A/长江口;B/珠江口)。
      (2)湾区经济发展一般要经历由自身优势至产业转型的过程,其先后顺序通常为( )(单选)。
      A. 港口经济、工业经济、现代服务经济与创新经济并举
      B. 港口经济、工业经济、创新经济、传统服务经济
      C. 工业经济、港口经济、创新经济、服务经济
      D. 工业经济、港口经济、服务经济、创新经济
      (3)粤港澳大湾区核心优势是( )(单选)。
      A. 矿产资源丰富,重工业基础雄厚
      B. 海陆空交通枢纽密集,对外开放程度高
      C. 土地资源充足,农业产值占比高
      D. 气候干旱,太阳能资源丰富
      (4)大湾区城市群中,深圳的产业升级方向最可能为( )(单选)。
      A. 传统制造业向高端智能制造转型
      B. 扩大劳动密集型产业规模
      C. 以旅游业为主导的第三产业
      D. 发展石油化工等重工业
      (5)粤港澳大湾区正在建设宜居、宜游的优质生活圈。从主要气候类型和影响气候的因素分析该地区冬季温暖、夏季酷热天数较少的原因。
      (6)根据中国科学院地理科学与资源研究所专家对珠江三角洲地区港口体系的研究,珠江三角洲集装箱港口体系在长期的发展中,形成了“香港单核结构(图a)——香港、广州双核结构(图b)——香港极核结构——香港、深圳双核结构——香港、深圳、广州多核结构(图c)”的演化模型。结合演化模型,从空间演化角度推测珠港澳大湾区跻身为世界头部湾区的原因。
      五、稻米作为主粮之一,在全球粮食安全中占据着重要地位。
      5. 阅读图文材料,完成下列要求。
      材料一:中国、印度和东南亚等国家地区属于全球稻米贸易的核心地区,拥有高生产、高消费、高贸易的特点。欧洲、大洋洲和拉丁美洲等一些小岛屿国家属于边缘区,拥有低生产、低消费、低贸易的特点。
      材料二:中国在“一带一路”倡议的推行下,与多个国家在稻米方面建立合作。马达加斯加水稻种植历史悠久,对稻米需求量大,且存在较大的粮食缺口。自2006年中马开展杂交水稻合作以来,实现了当地水稻增产增收。
      (1)结合材料一,归纳全球稻米生产与消费空间格局具有的特征( )(不定项选择)。
      A. 集中性B. 广泛性C. 统一性D. 失衡性
      (2)从气候和地域文化的角度分析欧洲稻米消费量和生产量均较小的原因。
      (3)马达加斯加水稻种植主要集中在东部沿海平原和中部高原地区,其中东部沿海地区是____(单选:A/热带稀树草原气候;B/热带雨林气候),该气候分布体现的地域分异规律是____(单选:A/由低纬向高纬的地带性;B/从沿海到内陆的地带性;C/垂直地带性;D/非地带性)。推测马达加斯加水稻种植多分布于内陆地区的原因____。
      (4)马达加斯加岛的自然环境复杂多样,试推断当地水稻种植面临的主要自然灾害有( )(单选)。
      ①滑坡泥石流;②飓风的侵袭;③水土流失;④旱涝灾害;⑤低温冻害
      A. ①②③B. ①②④C. ②③④D. ①②⑤
      (5)中国杂交水稻在马达加斯加的推广逐渐辐射到其他相关产业,呈现出“育种——制种——种子销售——种植——稻米收割——大米加工——大米销售”全产业链的发展趋势。试说明全产业链发展的积极意义。TCI
      食品
      活畜
      饮料
      烟草
      粗化工
      产品
      矿石
      燃料
      动植物
      油脂
      化学品及
      相关产品
      机器及
      运输工具
      杂项
      成品
      2018
      0.42
      0.01
      0.20
      0.03
      0.31
      0.10
      2.5
      1.45
      2019
      0.44
      0.01
      0.20
      0.03
      0.28
      0.10
      2.42
      1.23
      2020
      0.36
      0.00
      0.18
      0.02
      0.26
      0.08
      2.34
      109

      相关试卷

      上海市崇明区2025届高三下学期二模地理试卷(Word版附解析):

      这是一份上海市崇明区2025届高三下学期二模地理试卷(Word版附解析),文件包含上海市崇明区2025届高三第二次模拟考试地理答案docx、上海市崇明区2025届高三第二次模拟考试地理docx等2份试卷配套教学资源,其中试卷共21页, 欢迎下载使用。

      2025届上海市崇明区高三下学期二模考试地理试题(含答案解析):

      这是一份2025届上海市崇明区高三下学期二模考试地理试题(含答案解析),共12页。试卷主要包含了综合题等内容,欢迎下载使用。

      上海市崇明区2025届高三下学期二模试题 地理 含解析:

      这是一份上海市崇明区2025届高三下学期二模试题 地理 含解析,共14页。试卷主要包含了安徽黄山,河西走廊等内容,欢迎下载使用。

      资料下载及使用帮助
      版权申诉
      • 1.电子资料成功下载后不支持退换,如发现资料有内容错误问题请联系客服,如若属实,我们会补偿您的损失
      • 2.压缩包下载后请先用软件解压,再使用对应软件打开;软件版本较低时请及时更新
      • 3.资料下载成功后可在60天以内免费重复下载
      版权申诉
      若您为此资料的原创作者,认为该资料内容侵犯了您的知识产权,请扫码添加我们的相关工作人员,我们尽可能的保护您的合法权益。
      入驻教习网,可获得资源免费推广曝光,还可获得多重现金奖励,申请 精品资源制作, 工作室入驻。
      版权申诉二维码
      欢迎来到教习网
      • 900万优选资源,让备课更轻松
      • 600万优选试题,支持自由组卷
      • 高质量可编辑,日均更新2000+
      • 百万教师选择,专业更值得信赖
      微信扫码注册
      手机号注册
      手机号码

      手机号格式错误

      手机验证码 获取验证码 获取验证码

      手机验证码已经成功发送,5分钟内有效

      设置密码

      6-20个字符,数字、字母或符号

      注册即视为同意教习网「注册协议」「隐私条款」
      QQ注册
      手机号注册
      微信注册

      注册成功

      返回
      顶部
      学业水平 高考一轮 高考二轮 高考真题 精选专题 初中月考 教师福利
      添加客服微信 获取1对1服务
      微信扫描添加客服
      Baidu
      map