还剩2页未读, 继续阅读
重庆市2025年普通高等学校招生全国统一考试康德调研(四)高考模拟化学试题及答案
展开 这是一份重庆市2025年普通高等学校招生全国统一考试康德调研(四)高考模拟化学试题及答案,文件包含重庆市2025年普通高等学校招生全国统一考试康德调研四化学pdf、重庆市2025年普通高等学校招生全国统一考试康德调研四化学答案pdf等2份试卷配套教学资源,其中试卷共8页, 欢迎下载使用。
相关试卷
重庆市2025年普通高等学校招生全国统一考试康德调研(四)高考模拟化学试题及答案:
这是一份重庆市2025年普通高等学校招生全国统一考试康德调研(四)高考模拟化学试题及答案,文件包含重庆市2025年普通高等学校招生全国统一考试康德调研四化学pdf、重庆市2025年普通高等学校招生全国统一考试康德调研四化学答案pdf等2份试卷配套教学资源,其中试卷共8页, 欢迎下载使用。
重庆市2025年普通高等学校招生全国统一考试康德调研(高考模拟四)化学试题:
这是一份重庆市2025年普通高等学校招生全国统一考试康德调研(高考模拟四)化学试题,共203页。
康德2024届重庆市普通高等学校招生全国统一考试高考模拟调研卷(三)化学:
这是一份康德2024届重庆市普通高等学校招生全国统一考试高考模拟调研卷(三)化学,文件包含康德2024年重庆市普通高中学业水平选择性考试高考模拟调研卷三化学试题docx、康德2024年重庆市普通高中学业水平选择性考试高考模拟调研卷三化学试题pdf、康德2024年重庆市普通高中学业水平选择性考试高考模拟调研卷三化学参考答案docx、康德2024年重庆市普通高中学业水平选择性考试高考模拟调研卷三化学参考答案pdf等4份试卷配套教学资源,其中试卷共21页, 欢迎下载使用。
相关试卷 更多
资料下载及使用帮助
版权申诉
- 1.电子资料成功下载后不支持退换,如发现资料有内容错误问题请联系客服,如若属实,我们会补偿您的损失
- 2.压缩包下载后请先用软件解压,再使用对应软件打开;软件版本较低时请及时更新
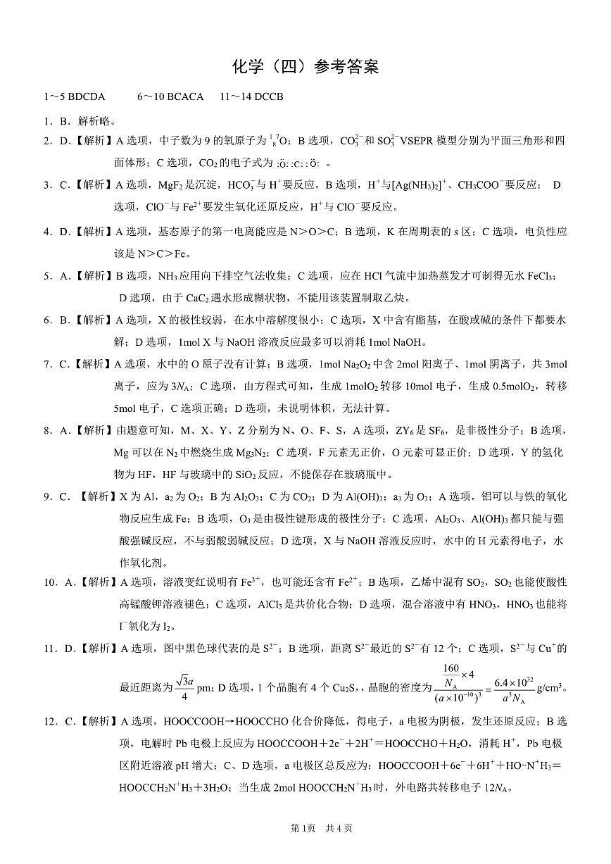
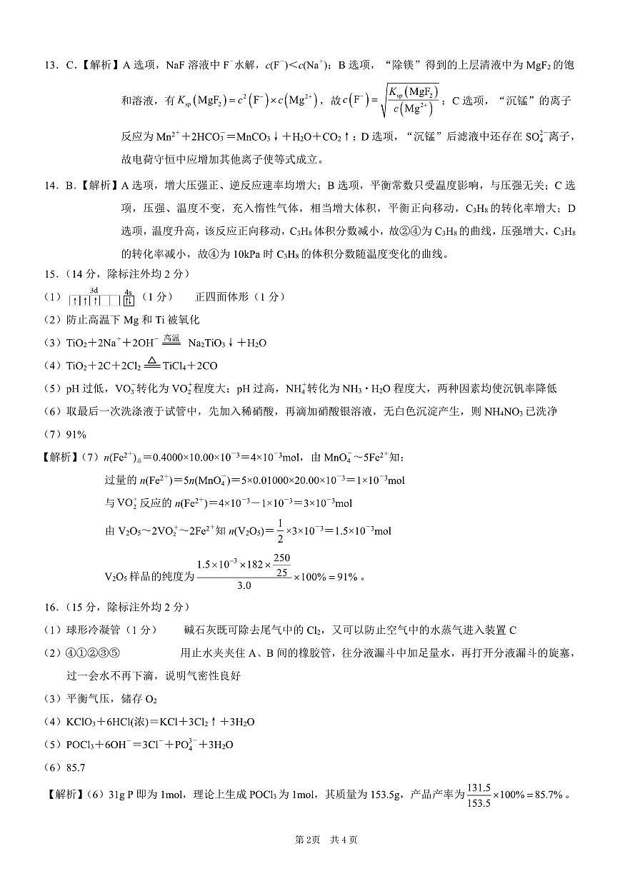
- 3.资料下载成功后可在60天以内免费重复下载
版权申诉
免费领取教师福利 









.png)





