搜索
      上传资料 赚现金

      黑龙江省哈尔滨市第九中学2024-2025学年高三下学期二模历史试卷(PDF版附答案)

      • 3.68 MB
      • 2025-04-07 18:16:34
      • 75
      • 1
      • 教习网3275309
      加入资料篮
      立即下载
      压缩包含2份文件 展开
      文件列表(2份) 收起
      试卷
      哈尔滨市第九中学校2025届高三下学期第二次模拟考试历史.pdf
      预览
      答案
      哈尔滨市第九中学校2025届高三下学期第二次模拟考试历史答案.docx
      预览
      正在预览:哈尔滨市第九中学校2025届高三下学期第二次模拟考试历史.pdf
      哈尔滨市第九中学校2025届高三下学期第二次模拟考试历史第1页
      1/4
      哈尔滨市第九中学校2025届高三下学期第二次模拟考试历史第2页
      2/4
      哈尔滨市第九中学校2025届高三下学期第二次模拟考试历史答案第1页
      1/1
      还剩2页未读, 继续阅读

      黑龙江省哈尔滨市第九中学2024-2025学年高三下学期二模历史试卷(PDF版附答案)

      展开

      这是一份黑龙江省哈尔滨市第九中学2024-2025学年高三下学期二模历史试卷(PDF版附答案),文件包含哈尔滨市第九中学校2025届高三下学期第二次模拟考试历史pdf、哈尔滨市第九中学校2025届高三下学期第二次模拟考试历史答案docx等2份试卷配套教学资源,其中试卷共5页, 欢迎下载使用。
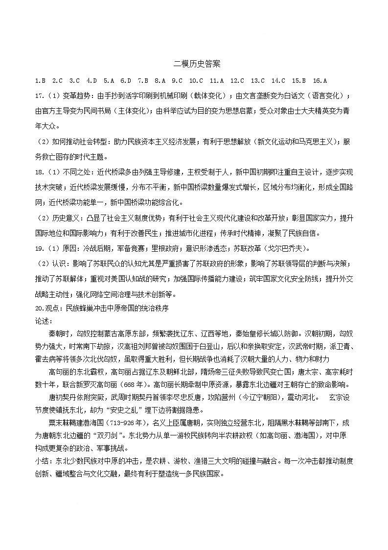
      1.B 2.C 3.C 4.D 5.A 6.D 7.B 8.A 9.C 10.C 11.A 12.C 13.C 14.C 15.B 16.A
      17.(1)变革趋势:由手抄到活字印刷到机械印刷(载体变化);由文言垄断变为白话文(语言变化);
      由官方主导变为民间书局(主体变化);由科举应试为目的变为思想启蒙;受众对象由士大夫精英变为青
      年大众。
      (2)如何推动社会转型:助力民族资本主义经济发展;有利于思想解放(新文化运动和马克思主义);服
      务救亡图存的时代主题。
      18.(1)不同之处:近代桥梁多由列强主导修建,主权受制于人,新中国初期即注重自主设计,逐步实现
      技术突破;近代桥梁发展缓慢,分布不平衡,新中国桥梁数量爆发式增长,区域分布均衡化,形成全国路
      网;近代桥梁功能单一,新中国桥梁功能综合化。
      (2)历史意义:凸显了社会主义制度优势;有利于社会主义现代化建设和改革开放;彰显国家实力,提升
      国际地位和国际影响力;有利于改善民生;推进城市化进程;传承时代精神,凝聚了民族自信。
      19.(1)原因:冷战后期,军备竞赛;里根政府;意识形渗透态;苏联改革(戈尔巴乔夫)。
      (2)认识:影响了苏联民众的认知尤其是严重损害了苏联政府的形象;影响了苏联领导层的判断与决策;
      推动了苏联解体;重视对美国认知战的研究;加强国际传播能力建设;筑牢国家文化安全防线;提升外交
      战略主动性;强化网络空间治理与技术创新等。
      20.观点:民族蜂巢冲击中原帝国的统治秩序
      论述:
      秦朝时,匈奴控制蒙古高原东部,频繁袭扰辽东、辽西等地,秦始皇修长城以防御。汉朝初期,匈奴
      势力强大,时常南下劫掠,汉高祖刘邦曾被匈奴围困于白登山,后以和亲换取安定,汉武帝时期,派卫青、
      霍去病等将领多次北伐匈奴,虽取得重大胜利,但长期战争也消耗了汉朝大量的人力、物力和财力
      高句丽的东北霸权,高句丽占据辽东及朝鲜北部,隋炀帝三征失败导致民变亡国;唐太宗、高宗耗时
      数十年,联合新罗灭高句丽(668 年)。高句丽长期牵制中原资源,暴露东北边疆对王朝存亡的致命影响。
      唐初契丹依附突厥,武周时期契丹首领李尽忠反唐,攻陷营州(今辽宁朝阳),震动河北。 玄宗设
      节度使镇抚东北,却为“安史之乱”埋下边将割据隐患。
      粟末靺鞨建渤海国(713-926 年),名义上臣属唐朝,实则独立经营东北,阻隔黑水靺鞨等部南下,成
      为唐朝东北边疆的“双刃剑”。东北势力从单一游牧民族转向半农耕政权(如高句丽、渤海国),对中原
      构成更复杂的政治、军事挑战。
      小结:东北少数民族对中原的冲击,是农耕、游牧、渔猎三大文明的碰撞与融合。每一次冲击都推动制度
      创新、疆域整合与文化交融,最终有利于塑造统一多民族国家。

      相关试卷 更多

      资料下载及使用帮助
      版权申诉
      • 1.电子资料成功下载后不支持退换,如发现资料有内容错误问题请联系客服,如若属实,我们会补偿您的损失
      • 2.压缩包下载后请先用软件解压,再使用对应软件打开;软件版本较低时请及时更新
      • 3.资料下载成功后可在60天以内免费重复下载
      版权申诉
      若您为此资料的原创作者,认为该资料内容侵犯了您的知识产权,请扫码添加我们的相关工作人员,我们尽可能的保护您的合法权益。
      入驻教习网,可获得资源免费推广曝光,还可获得多重现金奖励,申请 精品资源制作, 工作室入驻。
      版权申诉二维码
      高考专区
      • 精品推荐
      • 所属专辑8份
      欢迎来到教习网
      • 900万优选资源,让备课更轻松
      • 600万优选试题,支持自由组卷
      • 高质量可编辑,日均更新2000+
      • 百万教师选择,专业更值得信赖
      微信扫码注册
      手机号注册
      手机号码

      手机号格式错误

      手机验证码 获取验证码 获取验证码

      手机验证码已经成功发送,5分钟内有效

      设置密码

      6-20个字符,数字、字母或符号

      注册即视为同意教习网「注册协议」「隐私条款」
      QQ注册
      手机号注册
      微信注册

      注册成功

      返回
      顶部
      学业水平 高考一轮 高考二轮 高考真题 精选专题 初中月考 教师福利
      添加客服微信 获取1对1服务
      微信扫描添加客服
      Baidu
      map