搜索
      上传资料 赚现金

      山东省聊城市2024-2025学年高二上学期1月期末生物试题 含解析

      • 1.46 MB
      • 2025-04-03 14:48:28
      • 104
      • 1
      • 教习网2954337
      加入资料篮
      立即下载
      山东省聊城市2024-2025学年高二上学期1月期末生物试题 含解析第1页
      高清全屏预览
      1/22
      山东省聊城市2024-2025学年高二上学期1月期末生物试题 含解析第2页
      高清全屏预览
      2/22
      山东省聊城市2024-2025学年高二上学期1月期末生物试题 含解析第3页
      高清全屏预览
      3/22
      还剩19页未读, 继续阅读

      山东省聊城市2024-2025学年高二上学期1月期末生物试题 含解析

      展开

      这是一份山东省聊城市2024-2025学年高二上学期1月期末生物试题 含解析,共22页。
      2.答题前,考生务必将姓名、考生号填写在答题卡规定的位置。考试结束后,将答题卡交回。
      注意事项:
      1.每小题选出答案后,用2B铅笔把答题卡上对应的答案标号涂黑。如需改动,用橡皮擦干净以后,再涂写其他答案标号。不涂在答题卡,只答在试卷上不得分。
      2.选择题共20小题,1-15每小题2分,16-20每小题3分,共45分。非选择题共5小题,共55分,
      一、选择题:本题共15小题,每小题2分,共30分。每小题只有一个选项符合题目要求。
      1. 内环境与外界环境的物质交换,需要体内各个器官、系统的参与。如图表示人体内细胞与外界环境之间进行物质交换的过程,I、Ⅱ、Ⅲ、V表示人体的4种系统或器官,甲、乙、丙表示三种体液。据图分析,下列说法错误的是( )

      A. I可表示循环系统,Ⅲ可表示呼吸系统或泌尿系统
      B. 甲、乙、丙可分别表示淋巴液、血浆和组织液
      C. 人体长期营养不良会导致乙的渗透压降低,丙增多
      D. 甲、乙、丙维持了人体稳态,确保人体生命活动的正常进行
      【答案】A
      【解析】
      【分析】分析该图可知:乙与丙之间是双向箭头,说明一方是血浆一方是组织液,又因为丙的箭头指向甲,说明甲是淋巴液,丙是组织液,因此乙是血浆。内环境是细胞直接生活的环境,是细胞与外界环境进行物质交换的媒介。
      【详解】A、分析该图可知,I是循环系统,Ⅲ与内环境是双向交换,可表示呼吸系统(气体交换),不能表示泌尿系统,A错误;
      B、乙与丙之间是双向箭头,说明一方是血浆一方是组织液,又因为丙的箭头指向甲,说明甲是淋巴液,丙是组织液,因此乙是血浆,B正确;
      C、人体长期营养不良,蛋白质长期不足,血浆中蛋白质含量减少,则可能会导致乙血浆的渗透压下降,组织液增多,C正确;
      D、甲、乙、丙构成内环境,内环境稳态是机体进行正常生命活动的必要条件,D正确。
      故选A
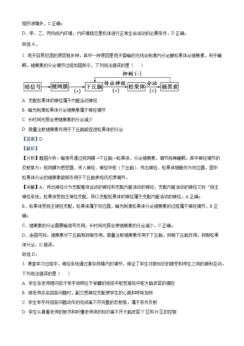
      2. 雨天容易犯困的原因有多种,其中一种原因是雨天昏暗的光线会刺激内分泌腺松果体泌褪黑素,利于睡眠。褪黑素的分泌调节过程如图所示,下列说法错误的是( )
      A. 支配松果体的神经属于内脏运动神经
      B. 暗光刺激松果体分泌褪黑素属于神经调节
      C. 长时间光照会使褪黑素的分泌减少
      D. 微量注射褪黑素作用于下丘脑能促进松果体的分泌
      【答案】D
      【解析】
      【分析】题图分析:暗信号通过视网膜→下丘脑→松果体,分泌褪黑素,调节自身睡眠。其中神经调节的反射弧为:视网膜为感受器、传入神经、神经中枢(下丘脑)、传出神经、松果体细胞作为效应器。图中松果体分泌的褪黑素能够作用于下丘脑表现负反馈调节。
      【详解】A、传出神经分为支配躯体运动的神经和支配内脏活动的神经,支配内脏活动的神经又称“自主神经系统,松果体受自主神经支配,所以支配松果体的神经属于支配内脏活动的神经,A正确;
      B、松果体受自主被经支配,松果体属于效应器,暗光刺激松果体分泌褪黑素的过程属于神经调节,B正确;
      C、褪黑素的分泌需要暗信号作用,长时间光照会使褪黑素的分泌减少,C正确;
      D、由图可知,褪黑素对下丘脑有抑制作用,微量注射褪黑素作用于下丘脑,抑制下丘脑作用,抑制松果体分泌,D错误。
      故选D。
      3. 课堂学习过程中,神经系统通过复杂而精巧的调节,保证了学生对新知识的接受和师生之间的顺利互动。下列说法错误的是( )
      A. 学生在老师提问后才举手说明位于脊髓的低级中枢受高级中枢大脑皮层的调控
      B. 被老师点名回答问题时,副交感神经支配使学生的心跳和呼吸加快
      C. 学生举手并回答问题动作的完成离不开完整的反射弧,属于条件反射
      D. 学生认真看老师的板书和听懂老师讲的知识离不开大脑皮层V区和H区的控制
      【答案】B
      【解析】
      【分析】反射一般可以分为两大类:非条件反射和条件反射。非条件反射是指人生来就有的先天性反射,是一种比较低级的神经活动,由大脑皮层以下的神经中枢(如脑干、脊髓)参与即可完成;条件反射是人出生以后在生活过程中逐渐形成的后天性反射,是在非条件反射的基础上,在大脑皮层参与下完成的,是高级神经活动的基本方式。
      【详解】A、大脑皮层是最高级中枢,同学在老师提问后才举手说明位于脊髓的低级中枢受高级中枢大脑皮层的调控,A正确;
      B、被老师点名回答问题时,交感神经支配使同学的心跳和呼吸加快,B错误;
      C、同学举手并回答问题,这一系列动作的顺利完成离不开完整的反射弧,且是经过后天的学习和训练习得的,属于条件反射,C正确;
      D、同学认真看老师的板书和听懂老师讲的知识离不开大脑皮层V区(视觉性语言中枢)和H区(听觉性语言中枢)的控制,D正确。
      故选B。
      4. 苏木杰现象指糖尿病患者夜间血糖出现最低值后,机体会出现应激反应而造成胰高血糖素等升糖激素代偿性增加,从而出现清晨空腹高血糖的症状,常见于使用胰岛素的糖尿病患者。下列说法错误的是( )
      A. 调节血糖平衡的中枢位于下丘脑,肝脏是重要的执行器官
      B. 清晨空腹血糖明显升高还与糖皮质激素和肾上腺素等激素有关
      C. 人体血糖调节以体液调节为主,神经系统也参与血糖调节
      D. 通过适当增加胰岛素用量或适量加餐可缓解苏木杰现象
      【答案】D
      【解析】
      【分析】血糖调节的过程:血糖浓度升高,刺激机体产生胰岛素,促进组织细胞吸收、摄取和利用葡萄糖,血糖浓度降低,机体分泌胰高血糖素,促进肝糖原分解,升高血糖。
      【详解】A、调节血糖平衡的中枢位于下丘脑,肝脏是重要的执行器官,肝脏通过合成或水解肝糖原调节血糖平衡,A正确;
      B、糖皮质激素和肾上腺素等激素也能升高血糖浓度,因此清晨空腹血糖明显升高还与糖皮质激素和肾上腺素等激素有关,B正确;
      C、人体血糖平衡的调节以体液调节为主,同时又受神经调节,C正确;
      D、苏木杰现象指糖尿病患者夜间血糖出现最低值后,机体会出现应激反应而造成胰高血糖素等升糖激素代偿性增加,从而出现清晨空腹高血糖的症状,可通过适量加餐可缓解苏木杰现象,不能通过增加胰岛素用量缓解,D错误。
      故选D。
      5. 人在恐惧、焦虑、紧张等情况下机体会发生心跳加快、血压升高、排尿量增加等一系列的生理变化,这些变化受肾上腺素和钠尿肽等的调节。钠尿肽是心房壁细胞在受到牵拉(如血输出量过多)时合成并释放的肽类激素,能减少肾脏对水分的重吸收。下列说法错误的是( )
      A. 肾排尿是人体排出水的主要途径,也是Na+排出的主要途径
      B. 合成钠尿肽的心房壁细胞属于内分泌系统的一部分
      C. 在尿量的调节过程中,钠尿肽与抗利尿激素的作用相反
      D. 肾上腺素分泌增多引起心脏血输出量增多,会导致钠尿肽释放量减少
      【答案】D
      【解析】
      【分析】题意显示,钠尿肽是心房壁细胞在一定刺激下合成并分泌的肽类激素,根据其作用可知该激素作用的部位是肾小管和集合管,作用效果是减弱肾小管和集合管对水分的重吸收作用。抗利尿激素是下丘脑分泌细胞合成,通过垂体释放的激素,其作用效果是促进肾小管和集合管对水分的重吸收,进而使尿量减少。
      【详解】A、人体排出水的主要途径是通过肾脏形成尿液,Na+主要来自食盐,主要通过肾脏随尿排出,A正确;
      B、钠尿肽属于激素,激素是由内分泌器官分泌的化学物质,则心房壁细胞属于内分泌细胞,属于内分泌系统的一部分,B正确;
      C、在尿量的调节中,钠尿肽的作用效果是使尿量增多,而抗利尿激素的作用效果是促进肾小管和集合管对水分的重吸收作用,进而使尿量减少,在尿量的调节过程中,钠尿肽与抗利尿激素的作用相反,C正确;
      D、结合题意可知,肾上腺素的作用效果是引起机体体温升高,心跳加快、血压升高,据此可推测肾上腺素分泌增多会引起心脏血输出量增多,进而导致钠尿肽释放量增多,D错误。
      故选D。
      6. 化妆品中的乳化剂可在某些人体内转化为过敏原,引起过敏反应,导致脸部出现红肿、水泡等症状。下图为由乳化剂转化而来的过敏原引起过敏反应的机制。下列说法错误的是( )

      A. 抗原呈递细胞除图中的细胞②外还有树突状细胞和巨噬细胞
      B. 细胞①与②仅通过细胞膜的直接接触完成信息交流
      C. 过敏反应的产生是免疫系统防御功能异常所致
      D. 水泡的出现是毛细血管扩张、血管壁通透性增强造成的
      【答案】B
      【解析】
      【分析】图示为过敏反应的示意图,细胞①是辅助性T细胞,细胞②是B细胞,细胞③是记忆细胞,细胞④是浆细胞。
      【详解】A、细胞②是B细胞,抗原呈递细胞包括树突状细胞、巨噬细胞和B细胞,A正确;
      B、细胞①是辅助性T细胞,辅助性T细胞可以直接接触B细胞完成信息交流,同时还分泌细胞因子作用于B细胞,B错误;
      C、过敏反应的产生是免疫系统免疫防御功能异常时,免疫防御过强导致的,C正确;
      D、水泡的出现是介质引起毛细血管扩张,血管壁通透性增大造成的,D正确。
      故选B。
      7. 为探究下丘脑对哺乳动物生理活动的影响,某学生以实验动物为材料设计一系列实验,并预测了实验结果。下列说法不合理的是( )
      A. 若切除下丘脑,抗利尿激素分泌减少,可导致机体脱水
      B. 若损伤下丘脑的不同区域,可确定散热中枢和产热中枢的具体部位
      C. 若损毁下丘脑,再注射性激素,可抑制促性腺激素释放激素的分泌
      D. 若仅切断大脑皮层与下丘脑的联系,短期内恒温动物仍可维持体温的相对稳定
      【答案】C
      【解析】
      【分析】1、人体对低温的调节:低温→皮肤冷觉感受器兴奋→传入神经→下丘脑体温调节中枢→皮肤立毛肌收缩、皮肤表层毛细血管收缩,散热减少;同时甲状腺激素和肾上腺激素分泌增多,体内物质氧化加快,产热增多。
      2、人体对高温的调节:高温→皮肤温觉感受器兴奋→传入神经→下丘脑体温调节中枢→皮肤立毛肌舒张,皮肤表层毛细血管舒张,汗液分泌增加,散热增加。
      【详解】A、下丘脑可合成分泌抗利尿激素,抗利尿激素可作用于肾小管和集合管,促进肾小管和集合管对水的重吸收,减少尿量,若切除下丘脑,抗利尿激素分泌减少,可导致机体脱水,A正确;
      B、体温调节中枢位于下丘脑,因此损伤下丘脑的不同区域,可确定散热中枢和产热中枢的具体部位,B正确;
      C、性激素可通过负反馈作用于下丘脑,抑制促性腺激素释放激素分泌,若损毁下丘脑,则性激素无法作用于下丘脑,C错误;
      D、体温调节中枢在下丘脑,若仅切断大脑皮层与下丘脑的联系,短期内恒温动物仍可维持体温的相对稳定,D正确。
      故选C。
      8. 植物生命活动受植物激素、环境因素等多种因素的调节。下列说法正确的是( )
      A. 土壤干旱时,豌豆根部合成的脱落酸向地上运输可引起气孔关闭
      B. 菊花是自然条件下秋季开花的植物,遮光处理可使其延迟开花
      C. 植物体中感受光信号的色素均衡分布在各组织中
      D. 年轮的形成是光照对植物生长发育的影响
      【答案】A
      【解析】
      【分析】高等植物的生长发育是受环境因素调节的,光、温度、重力对植物生长发育的调节尤为重要。
      【详解】A、土壤干旱时,豌豆根部合成的脱落酸向地上运输可引起气孔关闭,以减少水分蒸腾,A正确;
      B、菊花是自然条件下秋季开花的植物,菊花是短日照植物,遮光处理可使其促进开花,B错误;
      C、植物体中感受光信号的色素分布在植物的各个部位,其中在分生组织的细胞内比较分布,C错误;
      D、年轮的形成是温度对植物生长发育的影响,D错误。
      故选A。
      9. 种群增长率等于出生率减死亡率。不同物种的甲、乙种群在一段时间内的增长率与种群密度的关系如图所示。已知随时间推移种群密度逐渐增加,a为种群延续所需的最小种群数量所对应的种群密度;甲、乙中有一个种群个体间存在共同抵御天敌等种内互助。下列叙述错误的是( )
      A. 乙种群存在种内互助
      B. 由a至c,乙种群单位时间内增加的个体数逐渐增多
      C. 由a至c,乙种群的数量增长曲线呈“S”形
      D. a至b阶段,甲种群的年龄结构为增长型
      【答案】B
      【解析】
      【分析】种群的数量特征中,种群密度是最基本的数量特征。出生率、死亡率、迁入率、迁出率直接影响种群密度;年龄结构通过影响出生率和死亡率间接影响种群密度,是预测种群密度变化趋势的主要依据;性别比例通过影响出生率间接影响种群密度。
      【详解】A、a为种群延续所需的最小种群数量所对应的种群密度,而由a至c,乙种群的种群增长率先增大后减小,说明其存在种内互助,避免种群灭绝,A正确;
      B、由a至c,乙种群种群增长率先增大后减小,说明呈S形增长,增加的个体数目先增大后减小,B错误;
      C、a至c,乙种群的种群增长率先增大后逐渐下降为0,增长率变为0时,种群数量达到最大,故乙种群数量增长曲线呈“S”形,C正确;
      D、a至b阶段,甲种群增长率大于0,即出生率大于死亡率,其年龄结构为增长型,D正确。
      故选B。
      10. 西双版纳国家自然保护区是由五个互不连通的自然保护区组成的,2023年该地区15头野生亚洲象“离家出走”事件引起了人们广泛的关注。下列叙述错误的是( )
      A. 追踪迁徙中的象群数量可采用逐个计数法
      B. 栖息地碎片化会形成许多小种群,有利于生物多样性的形成
      C. 气温、干旱对种群的作用强度与亚洲象的种群密度无关
      D. 大象利用耳朵收集次声波来辨别方向,大象迁徙时“迷路”可能与信息传递失调有关
      【答案】B
      【解析】
      【分析】影响种群数量变化的因素分两类,一类是密度制约因素,即影响程度与种群密度有密切关系的因素,如食物、流行性传染病等另一类是非密度制约因素,即影响程度与种群密度无关的因素,气候、季节、降水等的变化,影响程度与种群密度没有关系属于非密度制约因素。
      【详解】A、逐个计数适用于调查分布范围较小、个体较大的种群,故追踪迁徙中的象群数量可采用逐个计数法,A正确;
      B、栖息地碎片化造成的小种群会减少个体间交配繁殖的机会,使小种群易于灭绝,因此不利于维持生物多样性,B错误;
      C、气温、干旱对种群的作用强度与亚洲象的种群密度无关,属于非密度制约因素,C正确;
      D、大象利用耳朵收集次声波来辨别方向,这属于物理信息传递,大象迁徙时“迷路”可能与信息传递失调有关,D正确。
      故选B。
      11. 磷循环是生物圈物质循环的重要组成部分。磷经岩石风化、溶解、生物吸收利用、微生物分解,进入环境后少量返回生物群落,大部分沉积并进一步形成岩石。岩石风化后磷再次参与循环。下列叙述错误的是( )
      A. 在生物地球化学循环中,磷元素年周转量比碳元素少
      B. 人类施用磷肥等农业生产活动不会改变磷循环速率
      C. 磷参与生态系统中能量的输入、传递、转化和散失过程
      D. 磷主要以磷酸盐的形式在生物群落与无机环境之间循环
      【答案】B
      【解析】
      【分析】组成生物体的碳、氢、氧、磷、硫等元素,都在不断进行这从非生物环境到生物群落,又从生物群落到非生物环境的循环过程,这就是生态系统的物质循环。
      【详解】A、细胞中碳元素含量高于磷元素,故在生物地球化学循环中,磷元素年周转量比碳元素少,A正确;
      B、人类施用磷肥等农业生产活动,使部分磷留在无机环境里,改变磷循环速率,B错误;
      C、植物吸收利用的磷可用于合成磷脂、ATP、DNA、RNA等物质,故磷参与生态系统中能量的输入、传递、转化和散失过程,C正确;
      D、磷主要以磷酸盐的形式在生物群落与无机环境之间循环,D正确。
      故选B。
      12. 党的十八大以来,政府以史无前例的力度加强生态环境保护,开展了一系列开创性工作,如杭州大力推进西溪国家湿地公园的保护与修复,“绿水青山就是金山银山”的强烈意识和绿色发展理念日渐深入人心。下列说法错误的是( )
      A. 生态足迹是指在现有技术条件下,维持某一人口单位生存所需的各种生产资源
      B. 从湖的近岸区到湖心区分布着不同类型的植物,这属于群落的水平结构
      C. 湿地公园净化水源、蓄洪抗旱等功能体现了生物多样性的间接价值
      D. 人类活动影响了西溪国家湿地公园中群落演替的速度和方向
      【答案】A
      【解析】
      【分析】生物多样性的价值:(1)直接价值:对人类有食用、药用和工业原料等使用意义,以及有旅游观赏、科学研究和文学艺术创作等非实用意义的。(2)间接价值:对生态系统起重要调节作用的价值(生态功能)。(3)潜在价值:目前人类不清楚的价值。
      【详解】A、生态足迹也称“生态占用”,是指在现有技术条件下,维持某一人口单位(一个人、一个城市、一个国家或全人类)生存所需的生产资源和吸纳废物的土地及水域的面积,A错误;
      B、近岸区和湖心区分布着不同类型的植物,是同一个群落在不同的水域生物分布的差异,是群落的水平结构,B正确;
      C、间接价值是对生态系统起重要调节作用的价值(生态功能),湿地公园净化水源、蓄洪抗旱等功能体现了生物多样性的间接价值,C正确;
      D、杭州大力推进西溪国家湿地公园的保护与修复,说明人类活动影响了西溪国家湿地公园中群落演替的速度和方向,D正确。
      故选A。
      13. 某湖泊早年受周边农业和城镇稠密人口的影响,常年处于 CO2过饱和状态。经治理后,该湖泊生态系统每年的有机碳分解量低于生产者有机碳的合成量,实现了碳的零排放。下列叙述错误的是( )
      A. 该湖泊的结构平衡和功能平衡可影响碳排放和碳利用的平衡
      B. 水生消费者对有机碳的利用,没有降低碳排放
      C. 湖泊沉积物中有机碳的分解会随着全球气候变暖而加剧
      D. 在湖泊生态修复过程中,需要遵循整体、协调、循环、共生等生态学原理
      【答案】D
      【解析】
      【分析】碳中和是指通过减少、避免和抵消排放的温室气体,使温室气体净排放量为零的状态。它是应对全球气候变化的一种手段,旨在达到全球减缓气候变化的目标。
      【详解】A、生态平衡包括收支平衡、结构平衡和功能平衡三个方面,生态平衡的状态影响该湖泊对碳的利用和释放,即该湖泊的结构平衡和功能平衡可影响碳排放和碳利用的平衡,A正确;
      B、水生消费者对有机碳的利用,其遗体、粪便还会被分解者利用,不会降低碳排放,B正确;
      C、随着全球气候变暖,酶的活性升高,湖泊沉积物中有机碳的分解会加剧,C正确;
      D、在湖泊生态修复过程中,需要遵循整体、协调、循环、自生等生态学原理,D错误。
      故选D。
      14. 如图为某年度调查非洲草原上甲、乙两种哺乳动物种群数量变化的结果,已知甲、存在捕食关系。下列说法正确的是( )
      A. 甲获得的能量大部分流入乙,少部分以热能形式散失掉
      B. 7月份甲比乙数量少的原因是甲的死亡率更高
      C. 甲、乙两种动物生存的环境相同,所以所处生态位也相同
      D. 决定甲、乙种群数量的直接因素为出生率、死亡率和迁入率、迁出率
      【答案】D
      【解析】
      【分析】捕食关系指一种生物以另一种生物为食的种间关系,前者谓之捕食者,后者谓被捕食者。 种群最基本的数量的特征是种群密度。出生率和死亡率、迁入率和迁出率直接决定种群密度。
      【详解】A、由图可知,甲的数量先增加先减少,是被捕食者,即乙捕食甲,甲同化的能量大部分在呼吸作用中以热能的形式散失了、一部分流向了乙,另一部分流向分解者,A错误;
      B、7甲的数量先增加先减少,是被捕食者,月份甲比乙数量少的原因可能是乙捕食甲数量增多,B错误;
      C、生态位是指一个物种在群落中的地位或作用,包括所处的空间位置,占用资源的情况,以及与其他物种的关系等,甲、乙两种动物生存的环境一样,但所处生态位不一定相同,C错误;
      D、出生率和死亡率、迁入率和迁出率直接决定种群密度,决定两种哺乳动物种群数量的直接因素为出生率、死亡率和迁入率、迁出率,D正确。
      故选D。
      15. 在生物学上,许多生理或生态过程的因果关系是循环的,即一定的事件作为引起变化的原因,所导致的结果又会成为新的条件,施加于原来作为原因的事件,使之产生新的结果,如此循环往复,称之为循环因果关系。下列不符合循环因果关系的是( )
      A. 甲状腺激素的分级和反馈调节
      B. 捕食者与被捕食者的种群数量变化
      C. 生态系统的能量流动和物质循环
      D. 胰岛素调节血糖平衡的过程
      【答案】C
      【解析】
      【分析】在一个系统中,系统本身工作的效果,反过来又作为信息调节该系统的工作,称为反馈调节,进而系统内的两个因素表现为循环因果关系。
      【详解】A、甲状腺激素的分级和反馈调节表现为循环因果关系,即甲状腺激素含量增加会作为一个信息反馈抑制下丘脑和垂体的分泌活动,不符合题意,A错误;
      B、捕食者与被捕食者的种群数量变化存在循环因果关系,如,草增多,导致食草动物增多,而食草动物增多,导致草减少,不符合题意,B错误;
      C、生态系统的能量流动和物质循环表现为相互依存、不可分割,它们之间不存在循环因果关系,符合题意,C正确;
      D、血糖浓度升高,胰岛素含量升高从而降低血糖,而血糖降低导致胰岛素的分泌减少,符合循环因果关系,D错误。
      故选C。
      二、选择题:本题共5小题,每小题3分,共15分。每小题有一个或多个选项符合题目要求,全部选对得3分,选对但不全的得1分,有选错的得0分。
      16. 血浆渗透压的变化会影响抗利尿激素(ADH)的分泌,下图表示ADH调节肾小管细胞重吸收水的过程。下列说法错误的是( )

      A. 如果缺乏ADH受体,下丘脑会减少ADH分泌
      B. 肾小管细胞可通过增加细胞膜上水通道蛋白的数量来增加对水的重吸收
      C. 血浆渗透压升高时可通过下丘脑产生渴觉来调节水的摄入量
      D. 当食物过咸导致血浆渗透压升高时,醛固酮的分泌量会增加
      【答案】ACD
      【解析】
      【分析】抗利尿激素由下丘脑合成分泌,经垂体释放,激素会随体液运送至全身,但只与靶细胞或靶器官的相应受体特异性结合,其主要作用是促进肾小管、集合管对水的重吸收。
      【详解】A、激素需要与受体结合后发挥作用,如果缺乏ADH受体,ADH无法正常发挥作用,下丘脑会增加ADH的分泌,A错误;
      B、从图中看出,ADH和肾小管上皮细胞的特异性受体结合后,促进储存水通道蛋白的囊泡与细胞膜融合,增加细胞膜上水通道蛋白的数量,从而促进肾小管和集合管对水的重吸收作用,B正确;
      C、渴觉的产生部位是大脑皮层而非下丘脑,C错误;
      D、醛固酮会促进钠离子重吸收,当食物过咸导致血浆渗透压升高时,钠离子增多,醛固酮的分泌量会减少,D错误。
      故选ACD。
      17. 原发性甲减是由于甲状腺本身病变引起的甲状腺激素分泌减少,继发性甲减主要指由于下丘脑或垂体病变引起的甲状腺激素分泌减少。为了初步诊断甲、乙、丙三人甲减的原因,做了如下实验:分别给甲、乙、丙三人及一健康人注射适量且等量的TRH,并在注射前30min和注射后30min时分别测量四人血液中TSH的相对含量,结果如下表。下列说法正确的是( )
      A. 甲和丙患有继发性甲减,乙患有原发性甲减
      B. 注射了TRH后,甲和乙体内甲状腺激素的含量不变
      C. 三个患者中,可以注射TSH进行治疗的患者是甲和乙
      D. 下丘脑、垂体和甲状腺之间存在分层调控
      【答案】CD
      【解析】
      【分析】下丘脑分泌促甲状腺激素释放激素促进垂体分泌促甲状腺激素,促甲状腺激素能促进甲状腺分泌甲状腺激素,进而促进代谢增加产热,这属于分级调节。当甲状腺激素含量过多时,会反过来抑制下丘脑和垂体的分泌活动,这叫做负反馈调节。
      【详解】A、分析表格数据可知,甲在注射前TSH分泌较少,但注射后与正常人相比较TSH分泌正常,说明甲状腺和垂体都没有病变,所以病变部位应该是下丘脑,属于继发性甲减;乙在注射前后TSH分泌均不足,病变部位应该是垂体,属于继发性甲减;丙在注射前后TSH都分泌正常,说明病变部位是甲状腺,属于原发性甲减,A错误;
      B、甲是下丘脑病变引起的,乙是垂体病变引起的,都属于继发性甲减,故注射TRH后甲状腺激素分泌也不变,但他们分泌的TSH都偏低,对甲状腺的促进作用减弱,因此甲乙体内甲状腺激素分泌量减少,B错误;
      C、甲是下丘脑病变引起,乙是垂体病变引起的,都属于继发性甲减,他们分泌的TSH都偏低,因此可以给甲乙注射TSH进行治疗,C正确;
      D、下丘脑分泌的TRH可促进垂体分泌TSH,TSH可促进甲状腺分泌甲状腺激素,该过程为分级调节,D正确。
      故选CD。
      18. “淀粉—平衡石假说”是被普遍承认的一种解释重力对植物生长调节的机制。植物对重力的感受是通过体内一类富含“淀粉体”的细胞(平衡石细胞)实现的,当重力方向发生改变时,平衡石中的“淀粉体”就会沿着重力方向沉降,引起植物体内一系列信号分子的改变,从而造成重力对植物生长的影响,下列说法正确的是( )
      A. “淀粉体”能将重力信号转化为影响生长素运输方向的信号
      B. “淀粉体”的沉降方向和生长素运输的方向相反
      C. 茎背地生长是因为平衡石细胞向地一侧生长素分布多,细胞生长快
      D. 根向地生长是因为平衡石细胞使向地一侧生长素分布少,细胞生长慢
      【答案】AC
      【解析】
      【分析】淀粉-平衡石假说是被普遍承认的一种解释中立对植物生长调节的机制,该假说认为,植物对重力的感受是通过体内一类富含淀粉体的细胞,即平衡石细胞来实现的,当重力的方向发生改变时,平衡石细胞中的淀粉体就会沿着重力方向沉降,引起植物体内一系列信息分子的改变。如通过影响生长素的运输导致生长素沿着重力刺激的方向不对称分布,从而造成重力对植物生长的影响。
      【详解】A、当重力方向发生改变时,平衡石中的“淀粉体”就会沿着重力方向沉降,引起植物体内一系列信号分子的改变,说明“淀粉体”能将重力信号转化为影响生长素运输方向的信号,A正确;
      B、“淀粉体”的沉降方向和生长素运输的方向相同,都是沿着重力方向,B错误;
      C、茎对生长素更不敏感,茎背地生长是因为平衡石细胞向地测生长素浓度更高,促进细胞生长作用更强,茎表现为背地生长,C正确;
      D、根的向地生长时,向地侧生长素浓度高,抑制生长,D错误。
      故选AC。
      19. 某同学用黑光灯诱捕法对农田中某昆虫的种群密度进行调查,在该区域均匀放置适宜数量的黑光灯,每日统计捕获到的该昆虫的数量,记为y,该种群的个体数随着捕获次数的增加而逐渐减少,导致每日捕获数依次递减,但捕获的总累积数在逐次增加,记为 x,得到如图所示的曲线。下列说法正确的是( )
      A. 此方法的前提条件是调查期间应该没有出生、死亡、迁入和迁出
      B. M点对应的数值可代表农田中该昆虫种群数量的估计值
      C. 此方法还可以用于探究该农田趋光性昆虫的物种数目
      D. 黑光灯诱捕法可以诱杀农业害虫属于机械防治
      【答案】ABC
      【解析】
      【分析】去除取样法是调查活动能力较强动物种群密度的常用方法,其原理是:在一个封闭的种群里进行随机捕获并去除,随着捕捉次数的增加种群数量逐渐减少,每次捕获数也逐次递减,但捕获的总累积数逐渐增加。
      【详解】A、调查种群密度过程中,要保证调查期间应该没有出生、死亡、迁入和迁出,这样调查结果才会准确,A正确;
      B、当单次捕获数降到0时,捕获的总累积数就等于该种群的总个体数,即该曲线与横轴的交点M可作为该昆虫数量的估算值,B正确;
      C、利用黑光灯诱捕法还可以用于调查该农田趋光性昆虫的物种丰富度,C正确;
      D、采用黑光灯诱捕法属于生物防治,D错误。
      故选ABC。
      20. 下图表示某河流生态系统中各营养级部分生物之间的能量流动情况(甲、乙、丙为3种鱼,丁为1种水鸟)。下列叙述正确的是( )
      A. 乙的部分同化量以粪便的形式流向了分解者
      B. 该生态系统的结构包含生产者、消费者、分解者和非生物的物质与能量
      C. 负反馈调节是该河流生态系统具有自我调节能力的基础
      D. 测算图中食物链各环节的能量值,可构建该生态系统的能量金字塔
      【答案】C
      【解析】
      【分析】生态系统的结构包括:①生态系统的成分:由非生物的物质和能量、生产者、消费者、分解者组成;②生态系统的营养结构:食物链和食物网。
      【详解】A、乙粪便的能量不属于乙的同化量,A错误;
      B、生态系统的结构包括:①生态系统的成分:由非生物的物质和能量、生产者、消费者、分解者组成;②生态系统的营养结构:食物链和食物网,B错误;
      C、负反馈调节能使生态系统保持平衡的状态,是生态系统自我调节能力的基础,C正确;
      D、能量金字塔需测定组成食物链的各个营养级的能量,D错误。
      故选C。
      三、非选择题:共5小题。共55分
      21. 下丘脑在体温、血糖、水盐平衡的调节中都有重要作用。下丘脑参与人体相应活动的调节过程如图所示。
      (1)据图分析,激素c为________;靶细胞A为________,靶细胞C为________。
      (2)若信号刺激为_________,则激素b分泌增多,使细胞代谢活动增强以增加产热;同时有关神经兴奋,引起________,散热量也相应减少;还可以通过增加衣物、使用空调等________性调节来维持体温相对稳定。
      (3)已知链脲佐菌素(STZ)可抑制大脑皮层中神经元的胰岛素受体活性,进而导致某种神经退行性疾病,患者随着年龄增长,认知功能下降、记忆力丧失。与正常个体相比,该患者的血糖浓度________,且STZ可能会抑制机体脑内________的建立。
      (4)请利用生长发育状况相同的发热家兔、生理盐水、溶解于生理盐水的赖氨匹林等实验材料,采用灌胃的方法设计实验验证赖氨匹林是通过影响下丘脑体温调节中枢而使机体退热。请写出实验设计思路并预期实验结果:________。
      【答案】(1) ①. 肾上腺素 ②. 几乎全身细胞 ③. 肾小管和集合管细胞
      (2) ①. 寒冷 ②. 毛细血管收缩 ③. 行为
      (3) ①. 较高 ②. 新突触
      (4)实验思路:将赖氨匹林用生理盐水溶解后,选择生长发育状况相同的发热家兔,随机均分为甲、乙、丙三组,甲组对发热家兔灌胃一定量的生理盐水,乙组对发热家兔灌胃等量的含赖氨匹林的生理盐水,丙组对发热家兔进行下丘脑体温调节中枢损伤处理后灌胃等量的含赖氨匹林的生理盐水,一段时间后观察三组家兔的发热情况
      预期结果:甲组和丙组家兔不退热,乙组家兔退热
      【解析】
      【分析】1、甲状腺激素的分泌存在分级调节和负反馈调节,寒冷环境中,下丘脑分泌促甲状腺激素释放激素增多,促甲状腺激素释放激素促进垂体分泌促甲状腺激素,促甲状腺激素促进甲状腺分泌甲状腺激素,甲状腺激素促进细胞代谢,抵抗寒冷。甲状腺激素分泌过多,会抑制下丘脑和垂体的分泌活动,存在负反馈调节。
      2、甲状腺、肾上腺皮质、性腺都存在下丘脑-垂体-内分泌腺的分级调节和负反馈调节。
      3、下丘脑能合成抗利尿激素,然后在垂体部位释放到血液中,促进肾小管、集合管对水的重吸收。
      【小问1详解】
      据图可知,激素c可参与体温调节,且经下丘脑参与,不存在分级调节,应是肾上腺素;激素b参与体温调节,且存在分级调节,故是甲状腺激素,其作用的靶细胞A是几乎全身细胞;激素a是下丘脑合成垂体释放,因此激素a为抗利尿激素,抗利尿激素促进肾小管、集合管对水的重吸收,使尿液的成分和含量改变,最终使血浆渗透压维持相对稳定,因此靶细胞C为肾小管和集合管细胞。
      小问2详解】
      寒冷环境下,甲状腺激素分分泌增多,故若信号刺激为寒冷,则激素b分泌增多,使细胞代谢活动增强以增加产热;寒冷环境下相关神经兴奋引起毛细血管收缩,散热量也相应减少;通过增加衣物、使用空调等维持体温相对稳定属于行为性调节。
      【小问3详解】
      已知链脲佐菌素(STZ)可抑制大脑皮层中神经元的胰岛素受体活性,所以,与正常个体相比,该患者胰岛素作用较弱,体内的血糖浓度较高,长时记忆的形成与新突触的建立有关,患者随着年龄增长,认知功能下降、记忆力丧失,说明STZ可能会抑制机体脑内新突触的建立。
      【小问4详解】
      实验目的是探究赖氨匹林是否通过影响下丘脑体温调节中枢调控体温,自变量是赖氨匹林的有无以及下丘脑体温调节中枢是否完好,因变量为体温是否恢复正常,且遵循单一变量原则,无关变量要求相同且适宜。因此实验过程为:将赖氨匹林用生理盐水溶解后,选择生长发育状况相同的发热家兔,随机均分为甲、乙、丙三组,甲组对发热家兔灌胃一定量的生理盐水,乙组对发热家兔等量的含赖氨匹林的生理盐水,丙组对发热家兔进行下丘脑体温调节中枢损伤处理后灌胃等量的含赖氨匹林的生理盐水,一段时间后观察三组家兔的发热情况。若赖氨匹林通过影响下丘脑体温调节中枢,使机体退热,则实验现象为甲组和丙组家兔不退热,乙组家兔退热。
      22. Ca2+、Na+等离子在神经调节过程中具有重要作用。某突触小体可分泌抑制性神经递质 GABA 和兴奋性神经递质 Ach,已知Ca2+浓度增加,可促进神经递质的释放, Ca2+通道受到 GABA的调节(图 1) 。TRPV1 受体对辣椒素和热刺激等敏感,是位于疼痛感神经末梢的一种非选择性阳离子通道,当TRPV1 受体被激活时,能引起Ca2+、 Na+等阳离子内流,使神经细胞产生兴奋,进而产生疼痛感(图 2)。
      (1)图 1 突触小体释放的 GABA能引起突触后膜电位变化,其机理是:当GABA与受体结合后,使_____(填“阳”或“阴”)离子通道_____(填“开启”或“关闭”),抑制突触后膜兴奋。
      (2)科研人员连续刺激图1所示的神经元,刺激几次之后,测定突触间隙中的Ach明显减少。试推测其原因是________________。
      (3)某镇痛剂的作用机理是:当其与神经元上的受体结合后,抑制Ca2+内流、促进K+外流。其中,抑制Ca2+内流可以_____,促进K+外流可以_____,起到镇痛作用。
      (4)食用较多辣椒会引起人体产热增多,出现大量出汗的现象。请写出引起大量出汗的神经反射通路____________________________。
      【答案】(1) ①. 阴 ②. 开启
      (2)连续刺激条件下,GABA 与突触前膜上的GABA受体结合,抑制Ca2+通道开放,导致兴奋性神经递质释放量减少
      (3) ①. 抑制兴奋的产生 ②. 促进静息电位形成
      (4)口腔→传入神经→下丘脑体温调节中枢→传出神经→汗腺。
      【解析】
      【分析】由题意可知,Ca2+浓度增加,可促进神经递质的释放, Ca2+通道受到 GABA的调节,当GABA受体受到抑制时,Ca2+内流减小,从而抑制神经递质的释放。Ca2+、 Na+等阳离子内流,使神经细胞产生兴奋,Cl-内流抑制神经元产生兴奋,K+外流使神经元产生静息电位。
      【小问1详解】
      由题意可知,GABA 是抑制性神经递质,当GABA与受体结合后,使阴离子通道开启,阴离子内流,抑制突触后膜兴奋。
      【小问2详解】
      Ca2+浓度增加,可促进神经递质的释放, Ca2+通道受到 GABA的调节,连续刺激条件下,GABA 与突触前膜上的GABA受体结合,抑制Ca2+通道开放,导致兴奋性神经递质释放量减少。
      【小问3详解】
      由题意可知,Ca2+、 Na+等阳离子内流,使神经细胞产生兴奋,抑制Ca2+内流,可以抑制兴奋的产生,K+外流可形成静息电位,促进K+外流,可产生促进静息电位的形成,从而达到镇痛的作用。
      【小问4详解】
      TRPV1对辣椒素和热刺激等敏,故TRPV1主要分布在皮肤(及黏膜)表面。食用辣椒时,感受器兴奋,并通过神经元传至大脑皮层,形成热觉;机体受热刺激,能够通过下丘脑体温调节中枢进行调节,神经元作用于汗腺,出汗增多,散热量增大。即其神经反射通路为:口腔→传入神经→下丘脑体温调节中枢→传出神经→汗腺。
      23. 某自然保护区气候属于半湿润性气候,冬季寒冷,夏季湿润凉爽。森林类型包括落叶松林、白桦-落叶松林和白桦次生林。白桦次生林为原有植被受人类或自然因素干扰后形成的。
      (1)林分是指特征大体一致但与邻近地段有明显区别的林子,调查每种类型林分中灌木优势种通常采用__________法。每种类型林分中的底部土壤中生活着大量小动物,采集这些小动物常用的方法是__________________。
      (2)由于乔木层优势种不同,形成了不同的郁闭度(郁闭度是指林冠层遮蔽地面的程度) ,致使林下小环境产生较大差异,林下植被发生变化。研究者对 3种林分乔木层特征进行了比较(图 1) ,并对灌木层的四类植物重要值进行了统计(图 2) ,重要值(%)是植物在群落中的综合数量指标,体现植物在群落中的地位和作用。
      ①研究发现,落叶松林以落叶松为优势种,其物种多样性较低,据图 1 分析其原因是_______。
      ②结合图 1、图 2分析,白桦次生林中灌木层优势种不同于其他林分的原因是__。
      (3)白桦次生林的产生是_______演替的结果,调查发现乔木层和灌木层的丰富度均表现为白桦-落叶松林>落叶松林>白桦林,请结合上述研究结果,阐述白桦-落叶松林丰富度最高的原因是_________________。
      【答案】(1) ①. 样方 ②. 取样器取样法
      (2) ①. ①落叶松林的郁闭度高,导致遮光,林下植物获得的光照强度小,植物种类少,为动物提供的食物和栖息空间少,动物种类也少,生物多样性较低 ②. ②白桦次生林的郁闭度较低,适合兴安柳的生 长,其重要值最大
      (3) ①. 次生 ②. 白桦-落叶松林同时具有白桦林和落叶松林提供的环境条件,生境更丰富,丰富度最高
      【解析】
      【分析】1、调查植物的种群密度和丰富度,一般采用样方法。调查土壤中小动物类群丰富度常用的方法是取样器取样法。2、初生演替是指在一个从来没有植被覆盖的地面,或者是原来存在过植被、但被彻底消灭了的地方发生的演替;次生演替是指在原有植被虽已不存在,但原有的土壤条件基本保留,甚至还保留了植物的种子或其他繁殖体的地方发生的演替。
      【小问1详解】
      调查植物的种群密度和丰富度等,一般采用样方法。采集小动物常用的方法是取样器取样法。
      【小问2详解】
      由图1可以直接看出,与白桦-落叶松林和白桦次生林相比,落叶松林的郁闭度高,导致遮光,林下植物获得的光照强度小,植物种类少,为动物提供的食物和栖息空间少,动物种类也少,生物多样性较低;从图1、图2可以直接看出,白桦-落叶松林和落叶松林相比,白桦次生林的郁闭度较低适合兴安柳的生长,其重要值最大。
      【小问3详解】
      原有植被受人类或自然因素干扰后,基本的土壤条件被保留,其上发生的演替为次生演替。白桦次生林的产生属于此类。白桦-落叶松林同时具有白桦林和落叶松林提供的环境条件,生境更丰富,所以丰富度最高。
      24. 在碳循环过程中,地球系统存储碳的载体称为碳库,森林土壤碳库在全球气候调控和碳平衡维持方面具有至关重要的作用。作为碎屑食物网的起点,土壤微食物网是森林生态系统地上—地下碳转化的关键驱动者。下图是土壤部分生物微食物网及碳库转化的主要途径。

      (1)土壤微食物网中含碎屑食物链(以有机碎屑为第一营养级,以碎屑为食的腐生细菌和真菌也占营养级)和捕食食物链,请写出上图食物网中捕食食物链_______,土壤微食物网中第三营养级的生物有_______,短时间内若食菌线虫大量减少,根食性线虫数量会______。
      (2)在碳循环中,上图e为_______途径。为了缓解温室效应,我国据出碳中和目标,若要达到此目标,上图要满足________关系(用a~e表示)。
      (3)土壤碳库转化伴随着能量流动,能量流动是指________。
      【答案】(1) ①. 乔木(根)→根食性线虫→捕食性线虫 ②. 杂食性线虫、鞭毛虫、食菌线虫和捕食性线虫 ③. 减少
      (2) ①. 化石燃料燃烧 ②. a=b+c+d+e
      (3)生态系统中能量的输入、传递、转化和散失的过程
      【解析】
      【分析】1、生态系统中能量的输入、传递、转化和散失的过程,称为生态系统的能量流动。
      2、食物链彼此相互交错连接成的复杂营养关系,就是食物网。错综复杂的食物网是使生态系统保持相对稳定的重要条件。如果一条食物链的某种动物减少或消失,它在食物链上的位置可能会由其他生物来取代。一般认为,食物网越复杂,生态系统抵抗外界干扰的能力就越强。食物链和食物网是生态系统的营养结构,生态系统 的物质循环和能量流动就是沿着这种渠道进行的。
      【小问1详解】
      捕食食物链的正确写法是:生产者→初级消费者→次级消费者…直到最高营养级,起始点是生产者,因此上图食物网中捕食食物链为乔木(根)→根食性线虫→捕食性线虫。
      分析题图可知,以有机碎屑为第一营养级,有有机碎屑→腐生细菌、真菌→食菌线虫→捕食性线虫,有机碎屑→腐生细菌、真菌→杂食性线虫→捕食性线虫,有机碎屑→腐生细菌、真菌→鞭毛虫→杂食性线虫→捕食性线虫,结合捕食链,土壤微食物网中第三营养级次级消费者)生物有杂食性线虫、鞭毛虫、食菌线虫和捕食性线虫。
      短时间内若食菌线虫大量减少,捕食性线虫会捕食更多根 食性线虫,根 食性线虫数量会减少。
      【小问2详解】
      在碳循环中,上图e为CO2回归无机环境的途径,表示化石燃料燃烧。碳中和一般是指国家、企业、产品、活动或个人在一定时间内直接或间接产生的二氧化碳或温室气体排放总量,通过植树造林、节能减排等形式,以抵消自身产生的二氧化碳或温室气体排放量,实现正负抵消,达到相对“零排放”,为了缓解温室效应,我国提出碳中和目标,若要达到此目标,上图要满足a=b+c+d+e关系。
      【小问3详解】
      生态系统中能量的输入、传递、转化和散失的过程,称为生态系统的能量流动。
      25. 海水立体养殖是海洋养殖业发展的新方向。在基海水立体养殖的深海网箱中,表层养殖海带等大型藻类,中层养殖以细小浮游植物、有机碎屑等为食的牡蛎、扇贝和以小鱼、贝类、有机碎屑为食的黑鲪、六线鱼,底层养殖以底栖藻类、生物遗体残骸、有机碎屑为食的海参。深海网箱中各营养级的能量流动图解如下图所示,M,N表示营养级,各数值代表能量值(单位为K/m2·a)。
      (1)深海网箱中养殖的扇贝可属于生态系统的_______(填生态系统的组成成分)。图中流经整个生态系统的总能量为_______KJ/m2·a,由M到N的能量传递效率为________%(保留一位小数)。M、N营养级生物的摄食量中均有一部分未被同化的能量,这部分能量的最终去向是_________。
      (2)在用标记重捕法调查黑鳃的种群密度时,由于被标记的鱼受到惊吓后重捕的概率降低,可能会导致估算的种群密度比实际_______(填“偏大”或“偏小”)。该深海网箱养殖需要不断进行物质投入,原因是__________。
      (3)海水立体养殖是立体农业的一种生产模式,它充分利用群落的__________进行立体养殖。在构建海水立体养殖生态系统时,需考虑所养殖生物的环境容纳量、种间关系等因素,从而确立每种生物之间的合适比例,这样做的目的是_________。
      【答案】(1) ①. 消费者和分解者 ②. 24017 ③. 6.5% ④. 通过分解者分解作用,以热能形式散失
      (2) ①. 偏大 ②. 人工生态系统不断有产品输出
      (3) ①. 空间、阳光、食物等资源 ②. 维持生态系统的稳定性,保持养殖产品的持续高产
      【解析】
      【分析】能量流动的过程:①自身呼吸消耗、转化为其他形式的能量和热能;②流向下一营养级;③遗体残骸、粪便等被分解者分解;④未被利用:包括生物每年的积累量,也包括动植物残体以化学燃料形式被储存起来的能量。即一个营养级所同化的能量=呼吸消耗的能量+被下一营养级同化的能量+分解者利用的能量+未被利用的能量。
      【小问1详解】
      扇贝以细小浮游植物、有机碎屑等为食,属于消费者和分解者,流入该生态系统的总能量是生产者固定的太阳能和有机饲料中的化学能,即为6553+3281+6561+7622=24017kJ/m2•a,由M到N的能量传递效率为886÷(3281+2826+7622)×100%=6.5%。M、N营养级生物的摄食量中均有一部分未被同化的能量变成了粪便,即未同化能量的最终通过分解者分解作用,以热能形式散失。
      【小问2详解】
      种群数量=标记个体数×重捕个体数÷重捕标记个体数,标记对象受到惊吓,导致重捕个体中标记个体数减少,估算值偏大,人工生态系统不断有产品输出,因此需要不断投入物质来维持。
      【小问3详解】健康人



      TSH相对含量
      注射前
      8
      1
      0.5
      20
      注射后
      30
      30
      0.5
      43

      相关试卷

      山东省聊城市2024-2025学年高二上学期1月期末生物试题 含解析:

      这是一份山东省聊城市2024-2025学年高二上学期1月期末生物试题 含解析,共22页。

      山东省聊城市2024_2025学年高二生物上学期1月期末试题含解析:

      这是一份山东省聊城市2024_2025学年高二生物上学期1月期末试题含解析,共22页。

      山东省聊城市2024-2025学年高二上学期1月期末生物试题:

      这是一份山东省聊城市2024-2025学年高二上学期1月期末生物试题,共8页。

      资料下载及使用帮助
      版权申诉
      • 1.电子资料成功下载后不支持退换,如发现资料有内容错误问题请联系客服,如若属实,我们会补偿您的损失
      • 2.压缩包下载后请先用软件解压,再使用对应软件打开;软件版本较低时请及时更新
      • 3.资料下载成功后可在60天以内免费重复下载
      版权申诉
      若您为此资料的原创作者,认为该资料内容侵犯了您的知识产权,请扫码添加我们的相关工作人员,我们尽可能的保护您的合法权益。
      入驻教习网,可获得资源免费推广曝光,还可获得多重现金奖励,申请 精品资源制作, 工作室入驻。
      版权申诉二维码
      欢迎来到教习网
      • 900万优选资源,让备课更轻松
      • 600万优选试题,支持自由组卷
      • 高质量可编辑,日均更新2000+
      • 百万教师选择,专业更值得信赖
      微信扫码注册
      手机号注册
      手机号码

      手机号格式错误

      手机验证码 获取验证码 获取验证码

      手机验证码已经成功发送,5分钟内有效

      设置密码

      6-20个字符,数字、字母或符号

      注册即视为同意教习网「注册协议」「隐私条款」
      QQ注册
      手机号注册
      微信注册

      注册成功

      返回
      顶部
      学业水平 高考一轮 高考二轮 高考真题 精选专题 初中月考 教师福利
      添加客服微信 获取1对1服务
      微信扫描添加客服
      Baidu
      map