所属成套资源:2025年中考福建第一次模拟考试卷
2025年中考第一次模拟考试卷:物理(福建卷)(解析版)
展开
这是一份2025年中考第一次模拟考试卷:物理(福建卷)(解析版),共27页。试卷主要包含了填空题,作图题,简答题,实验题,计算题等内容,欢迎下载使用。
一、(本题共14小题,每小题2分,共28分。在每小题给出的四个选项中,只有一项是符合题目要求)
1.下面各图是在物理学的发展历程中做出过大量贡献的科学巨匠,以下选项中与其对应的成就有错误的是( )
A. 图1是哥白尼,他用日心说否定了影响人类达千年之久的地心说
B. 图2是伽利略,实验物理学的先驱,发现了万有引力定律
C. 图3是牛顿,建立了运动三大定律,构建了经典力学体系
D. 图4是爱因斯坦,提出了相对论,实现了物理学新的革命
【答案】B
【解析】
【详解】A.图1是哥白尼,他用日心说否定了影响人类达千年之久的地心说,故A正确,不符合题意;
B.图2是伽利略,实验物理学的先驱;万有引力定律是牛顿发现的,故B错误,符合题意;
C.图3是牛顿,建立了运动三大定律,构建了经典力学体系,故C正确,不符合题意;
D.图4是爱因斯坦,提出了相对论,实现了物理学新的革命,故D正确,不符合题意。
故选B。
2.如图所示,是朱德恩在冬奥会开幕式上用小号吹奏《我和我祖国》时的情景,下列说法正确的是( )
A. 小号是铜管乐器,是靠铜管振动发声
B. 换用更大的力吹气改变了小号声音的音调
C. 听曲知号,观众是通过音色来判断的
D. 听号知曲,说明声音可以传递能量
【答案】C
【解析】
【详解】A.声音是由物体振动产生的,管乐器发声的声源是空气柱的振动,所以小号是铜管乐器,是靠空气柱振动发声的,故A错误;
B.换用更大的力吹气改变了空气柱的振幅,从而小号声音的响度,故B错误;
C.根据音色可以辨别不同的声音,听曲知号,观众是通过音色来判断的,故C正确;
D.声音可以传递能量和信息,听号知曲,说明声音可以传递信息,故D错误。
故选C。
3.中华诗词,寄情于景,包含了各种自然现象。下列有关物态变化的解释正确的是( )
A. “惊蛰云不停,寒到五月中”,云的形成是升华现象,需要吸热
B. “千里冰封,万里雪飘”,冰和雪都是凝固形成的,需要吸热
C. “腾蛇乘雾,终为土灰”,雾是汽化形成的,需要放热
D. “床前明月光,疑是地上霜”,霜是凝华形成的,需要放热
【答案】D
【解析】
【详解】A.云是大气中的水蒸气遇冷液化成的小水滴或凝华成的小冰晶混合组成的漂浮在空中的可见聚合物,形成过程需要放热,故A错误;
B.冰是水凝固形成的,需要放热,雪是水蒸气凝华形成的,需要放热,故B错误;
C.雾是水蒸气液化形成的,需要放热,故C错误;
D.霜是水蒸气凝华形成的,需要放热,故D正确。
故选D。
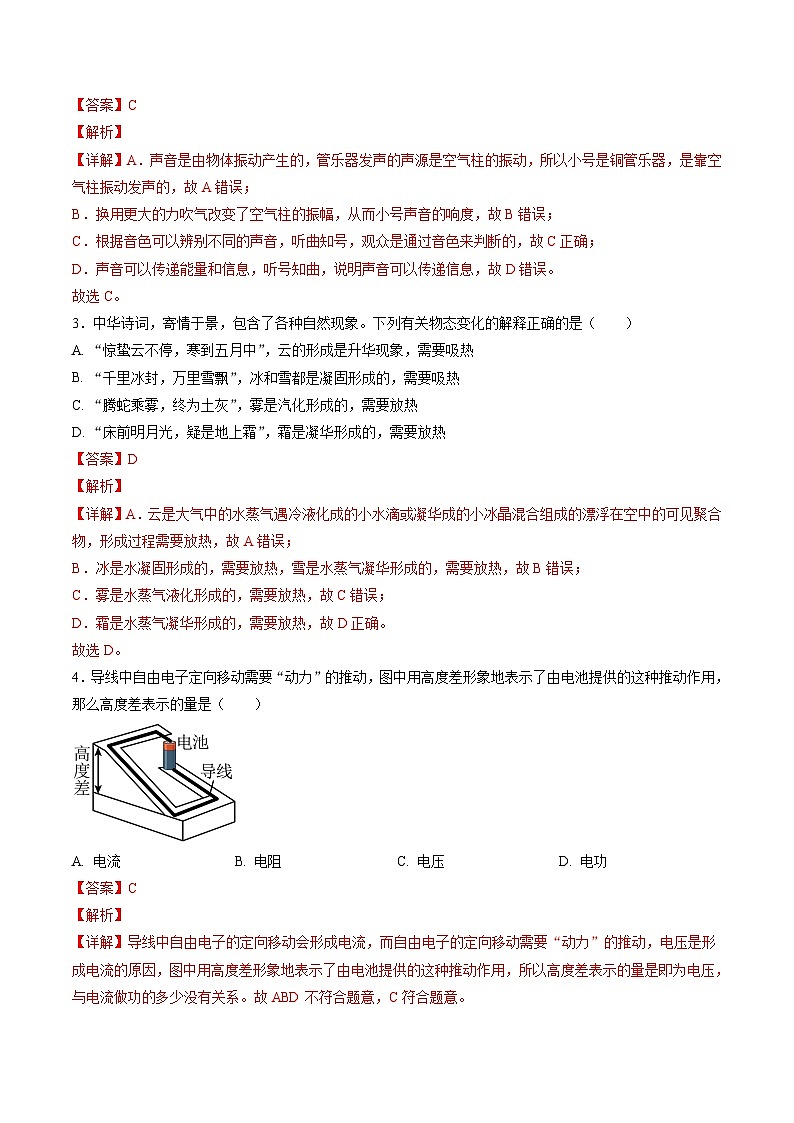
4.导线中自由电子定向移动需要“动力”的推动,图中用高度差形象地表示了由电池提供的这种推动作用,那么高度差表示的量是( )
A. 电流B. 电阻C. 电压D. 电功
【答案】C
【解析】
【详解】导线中自由电子的定向移动会形成电流,而自由电子的定向移动需要“动力”的推动,电压是形成电流的原因,图中用高度差形象地表示了由电池提供的这种推动作用,所以高度差表示的量是即为电压,与电流做功的多少没有关系。故ABD不符合题意,C符合题意。
故选C。
5.某同学利用光具座、凸透镜、蜡烛、光屏探究凸透镜成像规律,记录物距u、像距v得到的图像如图所示,则( )
A. 当u=10cm时,成倒立、等大的像B. 当u=15cm时,成正立、放大的像
C. 当u=20cm时,成倒立、放大的像D. 当u=25cm时,成倒立、缩小的像
【答案】D
【解析】
【详解】由图得,-的图像是一条倾斜向下的直线,图像的斜率为
则-的关系式为
凸透镜的焦距满足
则此时
解得
A.当
时,不成像,故A不符合题意;
B.当
时,成倒立、放大的像,故B不符合题意;
C.当
时,成倒立、等大的像,故C不符合题意;
D.当
时,成倒立、缩小的像,故D符合题意。
故选D。
6. 2023年是兔年,兔首铜像(如图所示)是北京圆明园西洋楼海晏堂十二生肖铜像之一,当它自由放在水平面上静止时,下列说法正确的是( )
A. 兔首铜像静止时处于平衡状态,所以不受力的作用
B. 兔首铜像对水平面的压力就是兔首铜像所受的重力
C. 兔首铜像所受的重力与兔首铜像对水平面的压力是一对平衡力
D. 水平面对兔首铜像的支持力与兔首铜像对水平面的压力是一对相互作用力
【答案】D
【解析】
【详解】A.兔首铜像静止时处于平衡状态,在竖直方向上受到的重力和底座的支持力是一对平衡力,其受到力的作用,故A错误;
B.兔首铜像对水平面的压力和兔首铜像所受的重力,两者施力物体和受力物体均不同,因此兔首铜像对水平面的压力就是兔首铜像所受的重力是不正确的,故B错误;
C.兔首铜像所受的重力方向竖直向下,兔首铜像对水平面的压力方向也是竖直向下,方向相同,不是一对平衡力,故C错误;
D.水平面对兔首铜像的支持力与兔首铜像对水平面的压力,两者大小相等,方向相反,并且作用在不同物体上,因此是一对相互作用力,故D正确。
故选D。
7.如图所示的工具中,属于费力杠杆的是( )
A.钓鱼竿B.开瓶器
C.核桃夹D.钢丝钳
【答案】A
【解析】A.钓鱼竿在使用过程中,动力臂小于阻力臂,是费力杠杆,故A符合题意;
B.开瓶器在使用过程中,动力臂大于阻力臂,是省力杠杆,故B不符合题意;
C.核桃夹在使用过程中,动力臂大于阻力臂,是省力杠杆,故C不符合题意;
D.钢丝钳在使用过程中,动力臂大于阻力臂,是省力杠杆,故D不符合题意。
故选A。
8. 如图所示,光滑水平桌面上的弹性小球被弹出后,经过A点和B点后落到地面,又被多次弹起,图中虚线为小球的运动轨迹。下列有关小球的运动,描述正确的是( )
A. 小球从A点运动到B点的过程中速度增大
B. 小球反弹经过D点时动能为零
C. 若将弹性小球表面涂黑,则会在C、F两点留下等大的黑色圆斑
D. 小球经过E点的机械能大于经过G点的机械能
【答案】D
【解析】
【详解】A.小球从A点运动到B点的过程中,因光滑桌面没有摩擦阻力,小球处于平衡状态,其速度大小不变,故A错误;
B.从轨迹来看,小球既有水平方向的速度又有竖直方向的速度,小球在最高点时,竖直方向速度为零,水平方向速度不为零,则小球在D点的动能不为零,故B错误;
C.弹性势能大小与弹性形变程度有关,黑色圆斑的大小能反映小球弹性形变程度,圆斑越大,形变越大,在C点与在F点时,小球的动能与重力势能都为零,而每次小球反弹到的最高点都比上一次的最高点低,说明小球受到空气阻力作用,机械能逐渐变小,所以小球在C点的机械能大于在F点的机械能,故小球在C点的弹性势能大于在F点的弹性势能,小球在C点的圆要大于在F点的圆斑,故C错误;
D.小球在多次弹起过程中,机械能逐渐变小,而E点在G点之前,故小球在G点的机械能小于在E点的机械能,故D正确。
故选D。
9. 家用电动窗帘的电路主要由电源指示灯L和电动机M组成。先闭合开关,电源指示灯L亮;再闭合开关,电动机M工作拉动窗帘。当断开时,电动机M不能工作。如图所示电路中符合要求的电路是( )
A.B.
C.D.
【答案】B
【解析】由题意,先闭合开关S1,电源指示灯L亮;再闭合开关S2,电动机M工作拉动窗帘。当S1断开时,电动机M不能工作,可知S1是总开关,S2只控制电动机所在电路,故ACD不符合题意,B符合题意。
故选B。
10. 在科技节,小明用传感器设计了如图甲所示的力学装置,竖直细杆B的下端通过力传感器固定在容器底部,它的上端与不吸水的实心正方体A固定,不计细杆B及连接处的质量和体积。力传感器可以显示出细杆B的下端受到作用力的大小,现缓慢向容器中加水,当水深为13cm时正方体A刚好浸没,力传感器的示数大小F随水深变化的图像如图乙所示。(g=10N/kg)( )
A. 物体A所受到的重力10N
B. 竖直细杆B的长度为10cm
C. 当容器内水的深度为4cm时,压力传感器示数为1N
D. 当容器内水的深度为9cm时,压力传感器示数为零
【答案】D
【解析】
【详解】A.由图乙可知,当h0=0cm时,力传感器的示数为F0=6N,由细杆的质量不考虑可知,细杆对力传感器的压力等于正方体A的重力,即正方体A的重力
G=F0=6N
故A不符合题意;
B.分析题意结合图乙可知,当
h1=3cm=0.03m
时,水面恰好与物体A的下表面接触,所以竖直细杆B的长度为3cm,故B不符合题意;
C.当容器内水的深度h2=13cm时,正方体A刚好浸没,则正方体A的边长
L=13cm﹣3cm=10cm=0.1m
当容器内水的深度为
h3=4cm=0.04m
时,物体A排开水的体积为
V排=L2h浸1=L2(h3﹣h1)=(0.1m)2×(0.04m﹣0.03m)=1×10-4m3
正方体A受到浮力为
F浮=ρ水gV排=1.0×103kg/m3×10N/kg×1×10-4m3=1N
物体A对细杆的压力为
F压=G﹣F浮=6N﹣1N=5N
即压力传感器示数为5N,故C不符合题意;
D.当容器内水的深度为
h4=9cm=0.09m
时,物体A排开水的体积为
V排′=L2h浸2=L2(h4﹣h1)=(0.1m)2×(0.09m﹣0.03m)=6×10-4m3
正方体A受到的浮力为
F浮′=ρ水gV排′=1.0×103kg/m3×10N/kg×6×10-4m3=6N
物体A对细杆的压力为
F压′=G﹣F浮′=6N﹣6N=0N
即压力传感器示数为0N,故D符合题意。
故选D。
11. 无线充电是一种增加手机续航时间的方式。无线充电技术用到的原理是受电线圈靠近磁场时就会产生电流,从而给智能手机充电,用到了如图哪个实验的原理( )
A. B.
C. D.
【答案】B
【解析】
【详解】由题意可知,无线充电技术的工作原理是电磁感应现象。
A.该图是探究影响电磁铁磁性强弱因素的实验,不是电磁感应现象,故A不符合题意;
B.图中闭合电路的一部分导体在磁场中做切割磁感线运动时,会产生感应电流,是电磁感应现象,故B符合题意;
C.图中是奥斯特实验,说明通电直导线周围存在磁场,是电流的磁效应,故C不符合题意;
D.图中给导体通电,导体在磁场中会运动,说明通电导体在磁场中受到力的作用,故D不符合题意。
故选B。
12. 下列四个实验电路图,不能够得出定值电阻Rx阻值的电路是( )
A. B.
C. D.
【答案】B
【解析】
【详解】A.如图所示,R与Rx串联,电压表测电源两端电压,电流表测电流,总电阻为
Rx值为
故A不符合题意;
B.如图所示,R与Rx并联,电压表测电源两端电压,电流表测R电流,Rx电流未知,不可求Rx值,故B符合题意;
C.如图所示,R与Rx并联,两个电流表测R电流I1和干路电流I,Rx的电流为
电源电压为
Rx值为
故C不符合题意;
D.如图所示,滑动变阻器R1与Rx串联,电压表测滑动变阻器两端电压,电流表测电流,当滑片在最右端时,滑动变阻器接入电路阻值为0,电源电压可表示为
当滑片在最左端时,滑动变阻器接入电路阻值为最大值R1,电源电压可表示为
联立二式可解得Rx值为
故D不符合题意。
故选B。
13. 如图甲所示,虚线框内是两个滑轮连成的滑轮组,工人利用该滑轮组,用200N竖直向上的拉力F,将物体匀速提高3m,物体和绳子自由端的运动情况如图乙所示,已知动滑轮重120N,不计绳重和摩擦,下列说法正确的是( )
A.绳子自由端移动的速度为0.5m/sB.工人做的有用功为360J
C.该滑轮组的机械效率为80%D.拉力F的功率为100W
【答案】C
【解析】A.滑轮组省力费距离,由图乙可知,内,物体匀速提高,绳子自由端匀速移动,则绳子自由端移动的速度
故A错误;
B.物体提高,绳子自由端移动,则动滑轮上承担物重的绳子段数
不计绳重和摩擦,由可得,物体的重力
工人做的有用功
故B错误;
C.工人做的总功
该滑轮组的机械效率
故C正确;
D.拉力的功率
故D错误。
故选C。
14. 如图所示,R1、R2为长度相同、阻值不同的滑动变阻器。当滑动变阻器R1、R2的滑片均位于距右端总长度的时,滑动变阻器R1消耗的功率是16W;当滑动变阻器均位于距右端总长度时,滑动变阻器R1消耗的功率是18W,再将滑片R1、R2均滑至最左端时,R1消耗的功率应为( )
A. 12WB. 16WC. 24WD. 32W
【答案】B
【解析】
【详解】如图所示,两滑动变阻器串联,当滑动变阻器R1、R2滑片均位于距右端总长度的时,R1接入电路的阻值为
R2接入电路的阻值为
此时滑动变阻器R1消耗的功率为
①
当滑动变阻器均位于距右端总长度时,R1接入电路的阻值为
R2接入电路的阻值为
此时滑动变阻器R1消耗的功率为
②
由①②解得:
当滑动变阻器R1、R2的滑片均位于距右端总长度的时,由串联电路的电阻特点和欧姆定律可知,电源电压为
③
当滑动变阻器均位于距右端总长度时,由串联电路的电阻特点和欧姆定律可知,电源电压为
④
由③④解得
⑤
再将滑片R1、R2均滑至最左端时,R1接入电路的阻值为R1,R2接入电路的阻值为零,此时的电源电压为
⑥
由③⑤⑥解得
由可知,滑片R1、R2均滑至最左端时,R1消耗的功率与R1、R2的滑片均位于距右端总长度的时R1消耗的功率之比为
则再将滑片R1、R2均滑至最左端时,R1消耗的功率为
综上所述,题目各选项中A、C、D不符合题意,B符合题意。
故选B。
二、填空题(本大题共6小题,每空1分,共12分)
15.流传千年的“中国烟花”——打铁花是中华民族非物质文化遗产,也是莆田人闹元宵的精彩节目之一,表演者先将生铁加热使之熔化成铁水,再将高温铁水击向高空后成为粉碎的微小颗粒,化作一场漫天缤纷的“铁花雨”,若在此这个过程中表演者将10kg初温为20℃的生铁加热到1620℃,需要燃烧木炭2kg。此过程中铁吸收的热量为___________J,木炭的热效率为___________。(铁的比热容为,木炭的热值为)
【答案】 ①. ②.
【解析】
【详解】[1]此过程中铁吸收的热量为
[2]燃烧2kg木炭放出的热量为
木炭的热效率为
16.如图所示,放于水平桌面上的两个质量相等但高度和底面积均不相等的圆柱形容器,盛有相同质量的的同种液体,液体对容器底部的压强关系是:p甲_________p乙。容器对桌面的压力关系是F甲_________F乙。(均选填“>”、“ ②. =
【解析】
【详解】[1]由图知,甲容器中液体的深度h甲大于乙容器中液体的深度h乙,根据p=ρgh可知,液体对甲容器底部的压强大于液体对乙容器底部的压强,即p甲>p乙。
[2] 容器对桌面的压力等于容器和容器内液体的总重力,两容器质量相等,容器内液体的质量相等,故两容器和容器内液体的总质量相等,总重力相等,则容器对桌面的压力相等,即F甲=F乙。
17.将A、B两个金属片插入柠檬中制成水果电池,如图是用电压表测量水果电池两端电压的情景。金属片A是水果电池的___________极;若将3个这样的水果电池串联起来,可获得___________V的电压。
【答案】 ① 负 ②. 3.6
【解析】
【详解】[1]电压表的连接方法,电流必须从正接线柱流入,从负接线柱流出时指针向右偏,故由图可观察到电压表的指针的向右偏转,从而确定与电压表负接线柱相连的A金属片是电池的负极。
[2]由图知道,电压表使用的量程是0~3V,分度值是0.1V,示数为1.2V,若将3个这样的水果电池串联起来,根据串联电路的电压规律知道,则电源电压为
1.2V+1.2V+1.2V=3.6V
18. 如图所示为电烤炉的简化电路图,阅读说明书后得知:、均为电热丝,。当开关闭合,处于不同状态时,电烤炉处于不同挡位,闭合、时,电烤炉处于___________ 挡状态(选填“低温”、“高温”);电烤炉分别处于高温挡与低温挡状态时,电路在相同时间内所消耗的电能之比为___________ (忽略温度对电阻的影响)。
【答案】 ①. 高温 ②. 5∶3
【解析】
【详解】[1]由
可知,当、闭合时,电路为的简单电路时,电路中的电阻最小,电功率最大,电烤炉为高温挡。
[2]电烤炉处于高温挡时,电路为的简单电路,电路中的电流为
电烤炉处于低温挡时,、串联,电路中的电流为
由可知,电烤炉处于高温挡与低温挡状态时,电路在相同时间内所消耗的电能之比为
19. 如图甲所示,水平地面上的物体,受到方向不变的推力F的作用,其F-t和v-t的图象分别如图乙、丙所示。由图象可知:t=5s时,物体受到的摩擦力是________N,6~9s内,推力_______(填“大于””等于“或“小于”)摩擦力。
【答案】 ①. 60 ②. 小于
【解析】
【详解】[1]由图丙知,物体在9~12s时做匀速直线运动,受力平衡,推力等于滑动摩擦力,由图乙知,此时的推力F=60N,所以滑动摩擦力为60N,t=5s时,物体加速运动,因为滑动摩擦力的大小只与压力和接触面粗糙程度有关,在整个过程中压力和接触面粗糙程度不变,所以滑动摩擦力是60N。
[2]由图乙知,6~9s时,物体减速运动,摩擦力不变,推力,即小于摩擦力。
20.如图1所示电路中,电源电压恒定不变,电流表所选量程为0~0.6A,电压表所选量程为0~15V,小灯泡L标有“6V 3.6W”,滑动变阻器R标有“50Ω 1.5A”。闭合开关S,调节滑动变阻器使其阻值在某一范围内变化时,电压表与电流表示数的变化情况如图2所示,电压表测量的是_________两端的电压,闭合开关后,滑动变阻器阻值可以调节的范围是_________。
【答案】 ①. 滑动变阻器 ②. 5~50Ω
【解析】
【详解】[1][2]闭合开关,灯泡和滑动变阻器串联接入电路,电压表测滑动变阻器两端的电压;因串联电路各处电流相等,所以灯泡正常发光时通过电路的电流最大,小灯泡L标有“6V 3.6W”,此时通过电路的电流
由图2可知此时滑动变阻器两端的电压为3V,由欧姆定律可知此时滑动变阻器接入电路的电阻最小,最小阻值为
此时灯泡两端的电压为6V,串联电路总电压等于各分电压之和,所以电源电压为
U=U滑小+UL=3V+6V=9V
由题意可知电压表接入电路的量程为0~15V,电源电压为9V,所以滑动变阻器可以接入电路最大阻值,滑动变阻器的最大阻值是50Ω,所以滑动变阻器接入电路的阻值范围为5~50Ω。
三、作图题(本题共2小题,每小题2分,共4分)
21.如图所示,两灯泡的额定电压均为220V。当开关闭合后,两灯泡都正常发光,且插座不受开关控制,请将电路连接完整。
【答案】
【解析】
【详解】家庭电路电压为220V,两灯泡的额定电压均为220V,因两灯都能正常工作,则两灯应并联;开关S控制两灯,S接在干路上,根据安全用电原则,S要控制火线;三孔插座不受开关S控制,按“左零右火上接地”的原则连入电路中,作图如下:
22.如图所示,一小球在水中下沉,请画出此时小球的受力示意图。
【答案】
【解析】
【详解】重力从重心竖直向下画,标出符号G,浮力从重心竖直向上画,标出符号F浮,注意小球下沉,重力大于浮力,重力的长度大于浮力的长度,如图所示
四、简答题(本题共1小题,共4分)
23. 冬日的早晨,爸爸开车送小北去上学,小北发现汽车挡风玻璃的内侧出现了水雾,影响爸爸的视线,这时爸爸打开暖风吹一会,车窗上的水雾很快消失了。请用学过的知识解释水雾形成和很快消失的原因。
【答案】见解析
【解析】
【详解】冬日早晨,气温较低,前窗玻璃上雾气是由于车内空气中的水蒸气遇到温度较低的玻璃,放出热量液化形成小水珠;对着车窗玻璃吹暖风,可使小水珠吸热加速蒸发成水蒸气,车窗玻璃就清晰了。
五、实验题(本题共5小题,每空1分,共30分)
24.在探究“阻力对物体运动的影响”的实验中,小刚同学做了如下实验。如图所示,让小车自斜面上某一固定位置由静止开始自由滑下,分别观察小车从斜面上同一位置滑下后,在粗糙程度不同的水平面上运动的距离,同时用小旗子标记每次小车在相应平面上停止后所处的位置。
(1)实验中每次均让小车从斜面固定位置由静止下滑的目的是:使小车每次在水平面上开始滑行时速度大小______;
(2)实验中改变小车所受摩擦阻力大小,是通过改变______来实现的;
(3)实验中发现小车在毛巾表面滑行的距离最近,在棉布表面滑行的距离较远,在木板表面滑行的距离最远。说明小车受到的阻力越小,速度减小得越______;
(4)推理:如果小车在水平面上滑行,受到的阻力为零,它将做______;
(5)在大量经验事实的基础上,牛顿总结了伽利略等人的研究成果概括出了牛顿第一定律,该定律______
A.能用实验直接验证
B.不能用实验直接验证,所以不能确定这个定律是否正确
C.是在大量经验事实的基础上,通过进一步的推理概括得出的
【答案】 ①. 相等 ②. 接触面的粗糙程度 ③. 慢 ④. 匀速直线运动 ⑤. C
【解析】
【详解】(1)[1]实验中每次让小车从斜面顶端由静止滑下,小车受到阻力和经过的路径相同,是为了使小车到达水平面时具有相同的初速度,这用到了控制变量法。
(2)[2]在做“斜面小车实验”时,由毛巾表面到棉布再到木板,接触面的粗糙程度减小,小车受到的阻力也减小;实验中改变小车所受摩擦阻力大小,是通过改边接触面的粗糙程度来实现的。
(3)[3]从毛巾、棉布到木板,接触面粗糙程度变小,小车受到的阻力变小,比较甲、乙、丙三次实验可得结论:阻力越小,小车滑行的距离就越远,小车运动的速度改变得越慢。
(4)[4]对此实验进行分析,并进一步推测:如果水平面光滑,小车在运动时不受阻力,则小车的速度将不在减小,小车在水平面上做匀速直线运动。
(5)[5]牛顿在前人的研究成果上概括出了“牛顿第一定律”,实际中物体都要受到力的作用,该定律不能通过实验直接验证,而是在大量经验事实的基础上进一步推理得出的,故选C。
25. 利用如图所示装置研究“平面镜成像的特点”。在水平桌面上铺一张白纸,再将玻璃板竖直立在白纸上:
(1)平面镜成像的原理是光的___________;
(2)实验时,不采用平面镜而采用透明玻璃板,不仅能观察到蜡烛的像,也便于___________;
(3)移去蜡烛B,在其原来位置上放置一块光屏,光屏上无法呈现蜡烛的像,这说明平面镜成的是___________像;
(4)当蜡烛A向玻璃板靠近时,像的大小___________;
(5)如图2甲所示,一枚硬币放在竖直的平面镜前,硬币的像在a处,将平面镜平移至如图2乙所示的位置时,硬币的成像情况是___________(选填字母代号);
A.硬币成像在a处 B.硬币成像在b处
C.硬币成像在c处 D.硬币无法通过平面镜成像
(6)小强将硬纸板竖直地立在平面镜上,如图3所示,用以进行“探究光的反射规律”实验,硬纸板上的直线ON垂直于镜面,右侧纸板可绕ON向后转动,如图甲所示。若将右侧纸板向后转动,如图乙所示,此时在右侧纸板上不能看到反射光,这一现象说明___________。
【答案】 ①. 反射 ②. 确定像的位置 ③. 虚 ④. 不变 ⑤. A ⑥. 反射光线、法线、入射光线在同一平面上
【解析】
【详解】(1)[1]平面镜成像是由光的反射形成的,因此平面镜成像的原理是光的反射定律。
(2)[2]实验时,不采用平面镜而采用透明玻璃板,不仅能观察到蜡烛的像,也便于确定像的位置。
(3)[3]能够被光屏承接的像为实像,实像是由真实光线会聚而成;不能被光屏承接的像为虚像,虚像不是由真实光线会聚而成。移去蜡烛B,在其原来位置上放置一块光屏,光屏上无法呈现蜡烛的像,这说明平面镜成的是虚像。
(4)[4]平面镜成的像与物等大,因此当蜡烛A向玻璃板靠近时,像的大小不变。
(5)[5]根据平面镜成像的特点知,当平面镜移动时,物的位置没有变化,则像的位置也不发生变化。
故选A。
(6)[6]如图乙所示,此时在右侧纸板上不能看到反射光,这一现象说明反射光线、法线、入射光线在同一平面上。
26. 在“探究滑动摩擦力大小与哪些因素有关”的实验中,某实验小组选择图中的装置和器材进行实验:
(1)实验中,必须水平拉着木块做匀速直线运动,根据__________原理,使滑动摩擦力大小等于弹簧测力计示数。
(2)由甲、乙实验可得,在接触面粗糙程度相同时,__________,滑动摩擦力越大。
(3)比较甲、丙两次实验,发现甲实验中弹簧测力计的示数大于丙实验中弹簧测力计的示数,就此得出结论:滑动摩擦力大小与接触面积的大小有关。通过分析该结论是__________(选填“正确”或“不正确”)的,理由是__________。
(4)同学们共同设计了一种新的实验方案,将甲图测量摩擦力大小装置改为如图丁所示的装置,该装置的优点是__________。
(5)后来,同学们又利用图戊所示的装置进行了实验,通过比较F1、F2大小,还可进一步探究滑动摩擦力大小与__________的关系。
【答案】 ①. 二力平衡 ②. 压力越大 ③. 不正确 ④. 未保证压力相同 ⑤. 无需匀速转动传送带 ⑥. 接触面粗糙程度的
【解析】
【详解】(1)[1]实验中,必须水平拉着木块做匀速直线运动,木块在水平方向上受到平衡力的作用,根据二力平衡的条件,弹簧测力计的示数等于摩擦力的大小。
(2)[2]由甲、乙实验对比可得,在接触面粗糙程度相等时,压力越大,滑动摩擦力越大。
(3)[3][4]要探究滑动摩擦力大小与接触面积的大小是否有关,要控制压力大小和接触面的粗糙程度,比较甲、丙两次实验,发现甲实验中弹簧测力计的示数大于丙实验中弹簧测力计的示数,由此得出结论:滑动摩擦力大小与接触面积的大小有关。这个结论是错误的,理由是未保证压力相同。
(4)[5]丁图中,木块相对地面处于静止状态,受到测力计的拉力与受到传送带施加的滑动摩擦力为一对平衡力,大小相等,方向相反,这样做的好处是无需匀速转动传送带。
(5)图戊所示装置进行了实验中,压力相同,而接触面粗糙程度不同,通过比较F1、F2大小,还可探究滑动摩擦力大小与触面粗糙程度的关系。
27. 静静想通过实验测量矿石的密度,进行了如下操作:
(1)把天平放在水平工作台上,并将游码移到标尺左端的零刻度线处,发现指针位置如图1所示,此时应将平衡螺母向___________调节,使天平平衡;
(2)如图2所示,矿石的质量是___________g;
(3)矿石放入量筒前后,量筒中水面位置如图3所示,则矿石密度为___________;
(4)若在测量过程中,右盘中有一个磨损的砝码,则测量的物体密度将偏___________;
(5)同组的小明同学,继续用如图4所示的方法测出了物块B的密度,她的具体操作如下:
①将物块B放入漂浮于水面的小烧杯中,如图甲所示,测出小烧杯杯底距水面高度;
②将物块B取出后系在烧杯底静止后,如图乙所示,测出小烧杯杯底距水面高度;
③剪断细绳后物块B沉入杯底,如图丙所示,测出此时小烧杯杯底距水面高度;
④则物块B的密度表达式为___________。(用题目中所测物理量表示,已知水的密度为)
【答案】 ①. 左 ②. 52.4 ③. ④. 大 ⑤.
【解析】
【详解】(1)[1]图甲中天平指针右偏,故平衡螺母应向左调节,使天平横梁在水平位置平衡。
(2)[2]由图可知,天平标尺的分度值为0.2g,所以矿石的质量为
(3)[3]由图可知,矿石体积为
矿石密度为
(4)[4]若在测量过程中,右盘中有一个磨损的砝码,则质量的测量大小于真实值,根据可知测量的物体密度将偏大。
[5]设烧杯的底面积为S,乙与甲相比,由于烧杯与物块总体均处于漂浮状态,故它们受到的浮力不变,即排开水的体积不变,乙中烧杯上浮,排开水的体积减小了,这部分减小的体积等于物块的体积,则物块的体积为
丙与乙相比,烧杯继续上浮,说明烧杯与物块排开水的总体积减小了,二者受到的总浮力减小了。减小的浮力为
乙中,杯与物块的整体处于浮力状态,受到的浮力与总重相等;丙中,烧杯漂浮,受到的浮力与烧杯重相等;物块沉没,受到的浮力小于本身重力。故两图相比,减小的浮力等于物块重力与物块浸没时受到的浮力差,即
即
解得
28. 实验室购买了一批小灯泡,同学们发现其中有一只小灯泡上标有“”字样,小明想知道其额定功率。老师告诉他灯泡的电阻约,并给他准备了如下器材:电流表、电压表、滑动变阻器“”、滑动变阻器“”、电源(电压恒为)、开关、导线若干。
(1)按如图甲的电路图连接实物,为了防止小灯泡被烧坏,应选用滑动变阻器___________(选填“”或“”)连入电路,电压表的量程选择___________(选填“”或“”);
(2)将滑动变阻器的滑片P移到最___________(选填“左”或“右”)端,闭合开关,移动滑动变阻器的滑片P,使灯泡两端电压逐渐增大到,并读出对应的电流值,绘制出了如图乙所示的I-U曲线。由图乙可知小灯泡的额定功率为___________;
(3)小强也想测灯泡的额定功率,老师给他一个额定电流为的小灯泡和一个阻值为的定值电阻,电源电压未知。小强设计的电路图如图丙所示,请将以下实验步骤补充完整。
①闭合开关,调节滑动变阻器的滑片P,使电流表的示数为___________A;
②保持滑片P的位置不变,断开开关,闭合开关,电流表示数为;将滑动变阻器的滑片P移到最左端,电流表的示数为,则电源电压为___________V;
③小灯泡的额定功率:___________。
【答案】 ①. R2 ②. 0~3V ③. 右 ④. 0.625 ⑤. 0.3 ⑥. 6 ⑦. 0.9
【解析】
【详解】(1)[1]图甲中灯泡和滑动变阻器串联接入电路,电源电压恒为6V,小灯泡的额定电压为2.5V,灯丝电阻的最小值约为8Ω, 串联电路总电压等于各部分电压之和,根据串联分压原理可知
代入数据可得
解得RP=11.2Ω,11.2Ω>10Ω,所以为了防止小灯泡被烧坏,应选用滑动变阻器R2连入电路。
[2]灯泡的额定电压为2.5V,电压表与灯泡并联接入电路,电压表的量程选择0~3V。
(2)[3]为保护电路,闭合开关前,滑动变阻器应位于阻值最大处,由图甲可知应将滑片移到最右端。
[4]由图乙可知,灯泡正常发光时的电流为0.25A,则小灯泡的额定功率
P额=U额I额=2.5V×0.25A=0.625W
(3)[5][6][7]用图丙所示电路测量额定电流为0.3A的小灯泡的额定功率,闭合开关S、S2,灯泡和滑动变阻器串联接入电路,电流表测电路中的电流,调节滑动变阻器的滑片P,使电流表的示数为0.3A,此时灯泡正常发光,如图1; 保持滑片P的位置不变,断开开关S2,闭合开关S1,此时定值电阻和滑动变阻器串联接入电路,电流表示数为0.2A,如图2;将滑动变阻器的滑片P移到最左端,此时电路为定值电阻R0的简单电路,电流表的示数为0.3A,如图3,则电源电压
U′=I″R0=0.3A×20Ω=6V
图2中定值电阻两端的电压
U0=I′R0=0.2A×20Ω=4V
此时滑动变阻器接入电路的阻值
图1和图2中变阻器接入电路的阻值相同,则灯泡正常发光时变阻器两端的电压
U滑=IR滑=0.3A×10Ω=3V
则灯泡正常发光时灯泡两端的电压
UL=U′-U滑=6V-3V=3V
小灯泡的额定功率
P额=ULI=3V×0.3A=0.9W
六、计算题(本题共3小题,其中29题6分,30题7分,31题9分,共22分)
29. “引体向上”是一项克服人体重力做功的健身运动。如图所示,该运动的规范动作是:两手正握单杠,由悬垂开始,上提时,下颚须超过杠面。已知小强同学的质量为60kg,每次引体上升的高度为0.5m,双手与杠之间的受力面积为0.01m2。ρ水=1×103 kg/m3,g=10N/kg。求:
(1)人体的密度跟水的密度差不多,根据小强的质量估算一下他身体的体积;
(2)两手正握单杠,悬垂时手对单杠的压强为多少?
(3)某次体育课上,小强同学连续做了16个规范的引体向上动作,在向上的过程中克服重力做了多少功?
【答案】(1)0.06m3;(2)6×104 Pa;(3)4800J
【解析】
【详解】解:(1)人体的密度跟水的密度差不多,小强的密度
根据密度公式小强的体积为
(2)小强的重力
两手正握单杠,悬垂时手对单杠的压力大小等于人的重力大小,悬垂时手对单杠的压强为
(3)做一次引体向上所做的功
在向上的过程中克服重力做的总功
答:(1)人体的密度跟水的密度差不多,他身体的体积是;
(2)两手正握单杠,悬垂时手对单杠的压强为;
(3)某次体育课上,小强同学连续做了16个规范的引体向上动作,在向上的过程中克服重力做了4800J的功。
30. 在如图所示的电路中,电阻R1的阻值为10Ω。闭合开关S,电流表A1的示数为0.3A,电流表A的示数为0.5A。求:
(1)电源电压是多少?
(2)电阻R2的功率是多少?
(3)电路工作100s消耗的电能多少?
【答案】(1)3V;(2)0.6W;(3)150 J
【解析】
【详解】解:由电路图知道,两电阻并联,电流表Al测通过R1的电流,电流表A测干路电流。
(1)由欧姆定律知道,R1两端的电压
U1=I1R1=0.3A×10Ω=3V
由并联电路的电压特点知道,电源电压
U=U2=U1=3V
(2)由并联电路的电流特点知道,通过R2的电流
I2=I−I1=0.5A−0.3A=0.2A
则R2的电功率
P2=U2I2=3V×0.2A=0.6W
(3)电路消耗电能
W=UIt=3V×0.5A×100s=150J
答:(1)电源电压是3V;
(2)电阻R2的功率是0.6W;
(3)电路工作100s消耗的电能是150J。
31. 2023年3月27日是第28个全国中小学生安全教育日,某校开展了安全创意设计比赛活动,物理兴趣小组利用磁性开关S2设计了烟雾报警与自动喷淋联动模拟系统,当烟雾达到一定浓度时触发自动报警喷淋,防范火灾发生。图甲为该模拟系统示意图,Rc为气敏电阻。控制电路中的电流I控≥0.02A时,磁性开关S2动触片被电磁铁吸引与触点a接触,安全指示灯L熄灭,报警喷淋系统同时工作;控制电路中的电流小于0.02A时,动触片被释放,与触点b接触,安全指示灯亮,报警喷淋系统停止工作。已知控制电路电源电压U控大小可调节,电磁铁线圈电阻不计,气敏电阻Rc的阻值与烟雾浓度C的关系如图乙所示,R0为定值电阻。工作电路电源电压U=36V,报警电铃标有“36V 18W”字样。
(1)安全指示灯L标有“0.9W 10Ω”字样(忽略温度对灯丝电阻的影响),要使灯L正常工作,则保护电阻R′的阻值为多大?
(2)报警电铃响时电流表示数为2.5A,喷淋系统工作20s消耗的电能是多少?
(3)通过调节U控大小,可改变该装置对烟雾探测的灵敏度。调至U控1时,触发报警喷淋的最低烟雾浓度C1=8%,电阻R0的功率为0.012W,控制电路消耗的总功率为P控1;将电压增大调至U控2,触发报警喷淋时的最低烟雾浓度为C2,控制电路消耗的总功率为P控2,P控1∶P控2=25∶31,求U控1、U控2和C2的大小。
【答案】(1)110Ω;(2)1440J;(3)U控1=5V,U控2=6.2V,C2=2%
【解析】
【详解】解:(1)由可得,安全指示灯L的额定电压为
由P=UI可得,安全指示灯L的额定电流为
由电路图可知,安全指示灯L与保护电阻R′串联,由串联电路电阻分压规律可知,L正常工作时,保护电阻R′两端电压为
U′=U-UL=36V-3V=33V
由欧姆定律可得,保护电阻R′的阻值为
(2)由电路图可知,报警电铃与喷淋系统并联,电流表测电路中总电流,报警电铃响时电路中的总电流为I总=2.5A,由P=UI可得,流过报警电铃的电流为
故由并联电路的电流规律可知,流过喷淋系统的电流为
I2=I总-I1=2.5A-0.5A=2A
由P=UI可得,喷淋系统的额定功率为
P2=UI2=36V×2A=72W
由W=Pt可得,喷淋系统工作20s消耗的电能为
W=P2t=72W×20s=1440J
(3)由图乙可知,当C=0时,Rc=300Ω,当C=5%时,Rc=250Ω,故由数学知识可知,Rc与C之间的函数关系式为
Rc=-1000C+300
当C1=8%时,带入可得此时Rc1=220Ω,由题意可知,此时电路中电流为I=0.02A,此时电阻R0的功率为P0=0.012W,故由P=I2R可得,电阻R0的阻值为
由欧姆定律可得,此时电源电压为
U控1=I(R0+Rc1)=0.02A×(30Ω+220Ω)=5V
此时电路消耗的总功率为
P控1=U控1I=5V×0.02A=0.1W
由
P控1∶P控2=25∶31
可得
此时电路中的电流仍为I=0.02A,故由P=UI可得,此时电源电压为
此时电阻R0两端电压为
U0=IR0=0.02A×30Ω=0.6V
由串联电路的电压规律可得,此时气敏电阻两端电压为
Uc2=U控2-U0=6.2V-0.6V=5.6V
则此时气敏电阻的阻值为
带入Rc与C的关系式解得C2=2%。
答:(1)要使灯L正常工作,则保护电阻R′的阻值为110Ω;
(2)报警电铃响时电流表示数为2.5A,喷淋系统工作20s消耗的电能是1440J;
(3)U控1 =5V,U控2 =6.2V,C2=2%。
相关试卷
这是一份中考物理(福建卷)--2025年中考物理第二次全真模拟题(考试卷+答题卷+解析+答案),文件包含物理福建卷全解全析docx、物理福建卷考试版docx、物理福建卷考试版A3docx、物理福建卷参考答案及评分标准docx、物理福建卷答题卡pdf等5份试卷配套教学资源,其中试卷共49页, 欢迎下载使用。
这是一份2025年中考第二次模拟考试卷:物理(福建卷)(解析版),共24页。试卷主要包含了填空题,作图题,简答题,实验题,计算题等内容,欢迎下载使用。
这是一份中考物理(福建卷)--2025年中考物理第一次模拟考试(考试卷+答题卷+解析+答案),文件包含物理福建卷全解全析docx、物理福建卷考试版docx、物理福建卷考试版A3docx、物理福建卷参考答案及评分标准docx、物理福建卷答题卡pdf等5份试卷配套教学资源,其中试卷共55页, 欢迎下载使用。
相关试卷 更多
- 1.电子资料成功下载后不支持退换,如发现资料有内容错误问题请联系客服,如若属实,我们会补偿您的损失
- 2.压缩包下载后请先用软件解压,再使用对应软件打开;软件版本较低时请及时更新
- 3.资料下载成功后可在60天以内免费重复下载
免费领取教师福利

