搜索
      上传资料 赚现金
      点击图片退出全屏预览

      [精] 专题01 声现象(讲义,6大考点8大题型)-中考物理一轮复习讲练测(全国通用)

      • 13.61 MB
      • 2025-04-01 19:52:28
      • 74
      • 0
      • 学海无涯泛星光
      加入资料篮
      立即下载
      查看完整配套(共2份)
      包含资料(2份) 收起列表
      练习
      专题01 声现象(讲义)(原卷版).docx
      预览
      讲义
      专题01 声现象(讲义)(解析版).docx
      预览
      正在预览:专题01 声现象(讲义)(原卷版).docx
      专题01  声现象(讲义)(原卷版)第1页
      点击全屏预览
      1/27
      专题01  声现象(讲义)(原卷版)第2页
      点击全屏预览
      2/27
      专题01  声现象(讲义)(原卷版)第3页
      点击全屏预览
      3/27
      专题01  声现象(讲义)(解析版)第1页
      点击全屏预览
      1/34
      专题01  声现象(讲义)(解析版)第2页
      点击全屏预览
      2/34
      专题01  声现象(讲义)(解析版)第3页
      点击全屏预览
      3/34
      还剩24页未读, 继续阅读

      专题01 声现象(讲义,6大考点8大题型)-中考物理一轮复习讲练测(全国通用)

      展开

      这是一份专题01 声现象(讲义,6大考点8大题型)-中考物理一轮复习讲练测(全国通用),文件包含专题01声现象讲义原卷版docx、专题01声现象讲义解析版docx等2份试卷配套教学资源,其中试卷共61页, 欢迎下载使用。

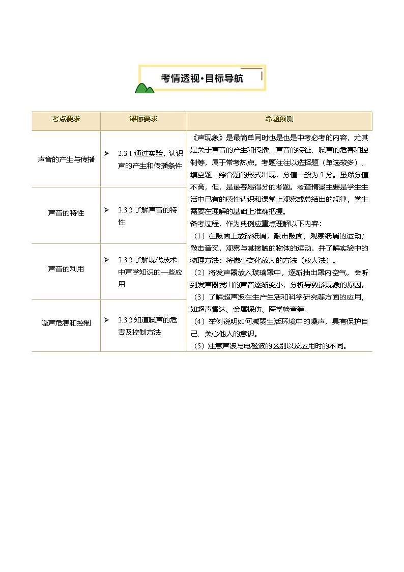
      \l "_Tc2606" \l "_Tc12201" 考情透视·目标导航2
      TOC \ "1-3" \h \u \l "_Tc2910" 知识导图·思维引航 PAGEREF _Tc2910 \h 3
      考点突破·考法探究 \l "_Tc8486" PAGEREF _Tc8486 \h 4
      \l "_Tc3959" 考点一 声音的产生与传播 PAGEREF _Tc3959 \h 4
      \l "_Tc8861" 考点二 声音的特性 PAGEREF _Tc8861 \h 7
      \l "_Tc20048" 考点三 声音的利用 PAGEREF _Tc20048 \h 10
      \l "_Tc23928" 考点四 噪声的危害和控制 PAGEREF _Tc23928 \h 12
      \l "_Tc29738" 考点五 声学实验综述 PAGEREF _Tc29738 \h 15
      \l "_Tc12998" 考点六 跨学科实践:制作隔音房间模型 PAGEREF _Tc12998 \h 18
      \l "_Tc16716" 题型精研·考向洞悉 PAGEREF _Tc16716 \h 20
      \l "_Tc32602" 题型一 声音的产生与传播 PAGEREF _Tc32602 \h 20
      \l "_Tc28221" 题型二 声速及其相关计算 PAGEREF _Tc28221 \h 21
      \l "_Tc13468" 题型三 声音三特性辨析 PAGEREF _Tc13468 \h 21
      \l "_Tc15835" 题型四 探究影响音调高低、响度大小的因素 PAGEREF _Tc15835 \h 22
      \l "_Tc3258" 题型五 声音传递信息与传递能量的辨析 PAGEREF _Tc3258 \h 24
      \l "_Tc8505" 题型六 超声波、次声波及其应用 PAGEREF _Tc8505 \h 25
      \l "_Tc23957" 题型七 噪声与乐音 PAGEREF _Tc23957 \h 26
      \l "_Tc875" 题型八 噪声控制 PAGEREF _Tc875 \h 26
      考点一 声音的产生与传播
      一、声音的产生
      二、声音的传播
      1.发声停止≠声音停止:一切发声的物体都在振动。振动停止时,发声也停止,注意发声停止不是“声音消失”。因为振动停止只是物体不再发声,但物体原来发出的声音仍然在传播。例如,发令枪响后随即停止振动不再发声,过一会终点计时员能听到枪声,说明虽然声源的振动停止了,但是声音仍然在空气中传播,并没有消失。
      2.对声音产生条件的理解:声音是由物体振动产生的。声音的传播需要介质,真空不能传声。所以,有声音必然有振动,但有振动并不一定能听到声音。例如,航天员在太空中通话时,若不借助于电子通讯设备,则彼此间无法交谈,原因是缺少传播声音的介质。
      3.类比法理解声波的传播
      1.【民族传统文化】(2024·河南)甲骨文是中华民族珍贵的文化遗产。如图,甲骨文“殸”,意指手持长柄,敲击乐器发声。这说明古人很早便知道声音与碰击有关,蕴含了声音是由物体 产生的道理。请你写出一个能表明这一道理的现象: 。
      2.(2024·青海)月球是地球唯一的天然卫星。1970年,我国第一颗人造卫星东方红一号成功发射升空,标志着我国踏上了现代航天事业的征程。1978年8月1日,沉睡了2400余年的曾侯乙编钟(如图)首次公开奏响,开篇曲目便是大家熟悉的《东方红》。关于曾侯乙编钟的说法正确的是( )。
      A.编钟的振动产生声音B.编钟的声音一定是乐音
      C.声音的传播不需要介质D.敲击力度越大音调越高
      3.(2024·湖北孝感·一模)在综合实践活动课上小明将长度不同的吸管一端封闭粘在一起制作成了“排箫”,如图所示,并在班级交流会上进行了演奏,得到了同学们的一致好评。下列说法中正确的是( )。
      A.小明演奏时发出的声音是空气柱振动产生的
      B.吸管长短不同,越短的音调越低
      C.排箫的声音能传递信息,不能传递能量
      D.排箫的振动幅度越大,发出的音调会更高
      4.【生活实践】下列的实验和实例,能说明声音的产生或传播条件的一组是( )。
      ①在鼓面上放些碎纸屑,敲鼓时可观察到纸屑在不停地跳动
      ②当放在真空罩里的手机来电时,只见指示灯闪烁,却听不见铃声
      ③拿一张硬纸片,让它在木梳齿上划过,一次快些,一次慢些,比较两次声音的不同
      ④锣发声时用手按住锣,锣声就消失了
      A.①②③B.②③④C.①③④D.①②④
      考点二 声音的特性
      一、音调、响度和音色概念辨析
      二、声音三特性
      1.频率
      (1)定义:物体每秒振动的次数叫频率。用字母f表示。
      (2)物理意义:描述物体振动快慢的物理量。
      (3)单位:赫兹,简称赫,用符号Hz表示。如果一个物体在1s时间内振动100次,它的频率就是100Hz,表示f=100Hz。
      (4)音调与声源振动频率的关系:⑤ 决定声音的音调的高低。频率越高,音调越高,声音听起来越清脆;频率越低,音调越低,声音听起来越低沉。
      (5)音调高低不同的声波波形图
      2.超声波与次声波
      (1)人能感知的声音频率有一定的范围。多数人能听到的频率范围大约在20Hz—20000Hz之间。物理学中把人类能听到的声叫声音
      (2)把高于20000Hz的声叫⑥ ,把低于20Hz的声叫⑦ 。
      3.人和动物的发声和听觉频率范围
      (1)人和动物听觉频率范围各不相同。另外,不同人的听觉频率范围也略有不同,即使是同一个人,在不同年龄段听觉频率范围也不同,所以听觉频率范围20Hz—20000Hz仅仅是理论上的。
      (2)地震、海啸、台风、火山喷发等一般会伴有次声波产生,很多动物都能听到,如狗、大象等。
      (3)海豚、蝙蝠等能发出超声波,而大象能发出次声波,它们可以用人类听不到的声音完成交流和捕食。
      4.振幅:物理学中用⑧ 来描述物体振动的幅度。
      (1)声音的响度与发声体振动的幅度有关。发声体振动的幅度越大,产生声音的响度大;发声体振动的幅度越小,产生声音的响度越小
      (2)人听到的声音是否响亮,除了跟发声体发声时的振幅有关外,还跟人距发声体的远近有关。
      (3)振幅与波形示意图
      甲图振幅大,响度大;乙图振幅小,响度小。
      5.不同音色的声音的波形图
      甲图是音叉发出的声音的音色,乙图是钢琴发出声音的音色。
      6.音色的利用
      (1)根据音色可以分辨出不同乐器(发声体)和不同人的声音。在欣赏交响乐时,人们能根据音色分辨出不同乐器发出的声音;“闻其声而知其人”也是因为不同人发出的声音的因素不同。
      (2)同一发声体,如果其结构发生变化,音色也将发生变化。因此,可以根据音色来辨别瓷器内部是否产生了裂痕、机器运转是否正常等。
      1.音调、响度和音色之间的区别如下表:
      2.超声波与次声波
      (1)超声波和次声波也是由物体振动产生的;
      (2)超声波和次声波的传播也需要介质,在真空中不能传播;
      (3)在相同条件下,超声波和次声波的传播速度与声音的传播速度相同。
      3.对响度的理解:日常生活中所说的声音的“高”、“低”,有时候指的是音调,有时候指的是响度。例如,“高音我唱不上去”、“低音我唱不来”,这里“高”、“低”指的是音调;而“引吭高歌”、“低声细语”,这里的“高”、“低”指的是响度。
      1. (2024·广东深圳)2024年6月 10日是我国传统节日端午节,端午节划龙舟是传统的习俗,弘扬中国传统文化是我们义不容辞的责任。端午节赛龙舟时,赛事激烈,思考乐财财同学的欢呼声越来越大,这个“越来越大”是指( )。
      A. 音色B. 音调C. 响度D. 速度
      2.【民族乐器】(2024·山东滨州·二模)“石磬(qìng)”是一种中国古代石制打击乐器和礼器,被称为“古乐之祖”,演奏时用木槌敲击,发出古朴典雅的乐曲声,可谓“余音绕梁,三日不绝”。对于如图所示的一组“石编磬”,下列分析正确的是( )。
      A.演奏时用木槌敲击石磬是为了让木槌振动发声
      B.“余音绕梁”是指石磬停止振动也能发出声音
      C.敲击大小不同的石磬主要是改变了声音的响度
      D.人们主要依据音色不同来辨别石磬与其他乐器
      3.【生活实践】在音乐会上,一男高音歌唱家小聪在放声歌唱时,一女低音歌唱家小明在轻声伴唱。下列声音波形图中能够正确反映上述男、女歌唱家歌唱时的声音特征的是(纵坐标表示振幅,横坐标表示时间)( )。
      A.B.
      C.D.
      考点三 声音的利用
      一、声音的利用辨析
      二、声音的利用常考热点
      1.声音传递信息和传递能量辨析声音传递的是信息还是能量的关键:
      凡是声音能引起其他物体变化的例子都是声音传递能量;声音未引起其他物体的变化,而是人们根据所听到的声音做出判断的例子,属于声音传递信息。
      1.(2024·江西)在50m短跑测试现场,考生听到发令声立刻起跑,说明声音能传递 (选填“信息”或“能量”),发令声是由物体的 产生的。
      2.(2024·山东东营·二模)下列四幅图片与其对应的说法,正确的是( )。
      A.甲图中通过改变尺子伸出桌面的长度,可以探究响度与振幅的关系
      B.乙图中两列声波的音色相同
      C.丙图中倒车雷达是利用声音传递能量的
      D.丁图中工人佩戴防噪声耳罩是通过防止噪声入耳来控制噪音
      3. (2024·黑龙江齐齐哈尔)声在生活中有着广泛的应用。眼镜店清洗眼镜的设备是利用______(选填“超声波”或“次声波”)使清洗液发生剧烈振动达到去污的效果,这是利用了声可以传递______。
      考点四 噪声的危害和控制
      一、噪声的概念
      二、控制噪声
      1. (2024·天津)发图是我国航空母舰上两位甲板引导员引导飞机起飞的情景。他们工作时要配戴防噪声耳罩,这种控制噪声的措施属于( )。
      A. 防止噪声产生 B. 监测噪声强弱
      C. 防止噪声进入耳朵 D. 减小噪声传播速度
      2.(2024·山东菏泽·一模)在与声有关的四幅图中,与控制噪声无关的是( )。
      A.居民区街道禁鸣喇叭
      B.飞机旁的工作人员佩戴有耳罩的头盔
      C.街头设置噪声监测仪
      D.高架路某些路段两侧设有透明板墙
      3.【中考新考法】(2024·广东广州·一模)声源与监测器1、2在同一直线,它们的位置如图所示.监测器1测得声源发出的甲声音、监测器2测得声源发出的乙声音的特性如表下列说法正确的是( )。
      A.乙声音的音调较高
      B.甲声音的响度较小
      C.声源在发出甲声音时振动幅度一定比发出乙声音大
      D.声源在发出甲声音时每秒内振动次数一定比发出乙声音多
      考点五 声学实验综述
      一、探究声音的产生与传播
      1.探究声音的产生
      常见的实验验证有:
      (1)敲鼓时,鼓面上纸屑的跳动;
      (2)敲鼓时,鼓面附近的蜡烛火焰晃动;
      (3)敲击音叉时,音叉附近的乒乓球跳开;
      (4)敲击音叉,用音叉接触水面,观察水面的变化;
      (5)说话时,用手按住声带,感受声带的振动;
      (6)音箱发声时,用手按住音箱的纸盆;
      (7)确定声源:弦乐是琴弦的振动产生的;管乐是空气柱的振动产生的;打击乐是由被打击乐器的振动产生的等。
      2.探究声音的传播
      二、探究影响音调高低的因素
      特别提醒
      1.振动发声的频率跟发声体的形状、尺寸、材料和松紧程度等有关。
      (1)弦乐器的音调高低取决于弦的粗细、长短和松紧程度。一般来说,弦乐的弦越细、越短、越紧,其发声时的音调越高。
      (2)管乐音调的高低取决于发声的空气柱长短。一般来说,长空气柱振动发声的音调低,短空气柱振动发声的音调高。
      (3)打击乐以鼓为例,鼓皮绷得越紧,振动得越快,音调越高。
      2.我们日常生活中常说的“女高音”“男高音”中的“高”“低”指的是音调,一般来说,儿童发声的音调比成年人高,女声比男声音调高。
      三、探究影响响度大小的因素
      1.(2024·黑龙江哈尔滨)声让我们通过听觉感知世界,下列说法不正确的是( )。
      A.甲图:发声的音叉将乒乓球弹开,说明发声的物体在振动
      B.乙图:弹奏古筝时,手在不同的位置按弦,目的是改变发出声音的音色
      C.丙图:从玻璃罩里向外抽气,听到铃声逐渐减小,推理得出真空不能传声
      D.丁图:静止的烛焰随音箱发出声音的变化而“舞动”起来,说明声音能传递能量
      2.在物理实验活动中,创新实验小组的同学利用日常学习中使用的塑料尺进行了探究活动。
      (1)如图甲所示,用手掌将塑料尺的一端压在桌面上,用手拨动塑料尺伸出桌面的一端进行相关探究,本实验所研究的声源是 (填“塑料尺”或“桌面”);
      (2)先用较小的力轻拨塑料尺,再用较大的力重拨塑料尺。分析比较两次实验现象可探究声音的响度与声源振动的 有关;
      (3)拨动塑料尺的力不变,使塑料尺伸出桌面的长度由短变长,用仪器测得两次实验声音分别为1.3×102和1.2×102,两个数据的单位是 (填单位符号);可见随着塑料尺伸出桌面的长度变长,观察到直尺的振动 (填“变快”“变慢”或“不变”),发出声音的 变低;
      (4)拨塑料尺的力不变,塑料尺伸出桌面的长度不变,在塑料尺右端开小孔,开孔前后两次发声的波形图象如图乙、丙所示。可见结构的不同,会导致发出声音的 改变。
      3.如图所示,小组同学完成以下三个声现象的实验,请回答相关问题。
      (1)如图甲所示,该装置中乒乓球被弹开,说明了发声的音叉在振动;乒乓球在实验中的作用是将实验现象放大,这种实验方法是 (选填“控制变量”或“转换”)法,该装置还可以探究声音响度与 的关系;
      (2)如图乙所示,随着抽气机不断向罩外抽气,小明听到罩内闹钟铃声的 (选填“响度”、“音调”或“音色”)在不断变化。如果罩内的空气被完全抽空则不能听到铃声,由此我们可以推理得出的结论是 ;
      (3)如图丙若钢尺伸出桌面的长度保持不变,改用更大的力拨动钢尺,则听到声音的 有变化(选填“响度”、“音调”或“音色”)。若拨动钢尺的力大小保持不变,逐渐增加钢尺伸出桌面的长度,听到声音的 变低(选填“响度”、“音调”或“音色”)。当钢尺伸出桌面超过一定长度时,虽然用同样的力拨动钢尺振动,却听不到声音,这是由于 。
      考点六 跨学科实践:制作隔音房间模型
      1.一场大雪过后,人们会感到外面万籁俱静。究其原因,你认为正确的是( )。
      A.可能是大雪蓬松且多孔,对噪声有吸收作用
      B.可能是大雪后,行驶的车辆减少,噪声减小
      C.可能是大雪后,大地银装素裹,噪声被反射
      D.可能是大雪后气温较低,噪声传播速度变慢
      2.教科书中对于声音有这样一段描述:不同的障碍物表面对声波的反射和吸收能力不同。坚硬光滑的表面反射声波的能力强,松软多孔的表面吸收声波的能力强。小华学了该知识后,对于材料的隔音性能很感兴趣,于是他设计了如下实验进行探究,实验步骤如下:
      ①先搜集各种材料,如衣服、报纸、平装书、塑料袋、袜子;
      ②把闹钟放到盒子里,将衣服盖在钟上方,逐渐远离盒子直到听不到嘀嗒声,记下此时人离盒子的距离;
      ③依次将各种材料盖在闹钟上方重复以上实验,得到如下表的数据。
      请你回答问题:
      (1)小华设计的实验利用了离声源越远,听到的声音响度越______(填“大”或“小”)的原理;
      (2)根据实验数据,待测材料隔音性能由好到差的顺序为_______;
      (3)根据小华的实验结果,你能够得到的结论是______。
      题型一 声音的产生与传播
      1.【民族乐器】(2024·湖南长沙·模拟预测)如图所示,古筝是中华民族古老的民族乐器,下列对古筝演奏的相关描述正确的是( )。
      A.优美动听的琴声一定不是噪声B.用力拨动琴弦是为了提高声音的音调
      C.琴声越响,在空气中的传播速度越快D.演奏者听到的琴声是通过空气传播到耳中的
      2.【结合生活实际】(2024·四川成都)在成都地铁3号线磨子桥站出口,行人走上“琴键”台阶(如图),台阶亮灯并响起音乐。关于上述情景,下列说法正确的是( )。
      A.该音乐声由行人振动产生B.该音乐声不能在真空中传播
      C.乐曲的音色与行人的心情有关D.乐曲的音调越高响度一定越大
      题型二 声速及其相关计算
      3.【回声测距】(2024·四川泸州)2024年4月10日,雪龙号圆满完成中国第40次南极科考任务。雪龙号在科考活动中经过某海洋区域时,利用回声定位原理从海面竖直向海底发射超声波,从发射到接收到回声所用的时间为4s,若声音在海水中的传播速度为,该处海洋的深度为 m;探测器发出的超声波由声源的 而产生的;在月球表面不能用超声波代替激光来探测距离,原因是 。
      4.【跨学科实践】(24-25八年级上·湖南娄底·阶段练习)如图所示,一辆汽车以72km/h的速度匀速驶向正前方的山崖,鸣笛3s后听到回声,已知声音在空气中的传播速度为340m/s,请问:
      (1)3s内声音传播的距离是多少?
      (2)3s内汽车行驶的路程是多少?
      (3)汽车听到回声时到山崖的距离是多少?
      题型三 声音三特性辨析
      5.【民族传统文化】(2024·湖南)考古人员用两千多年前楚国的编钟演奏《茉莉花》时,用大小不同的力敲击如图所示编钟的相同位置,主要改变了声音的( )。
      A.传播速度B.响度C.音调D.音色
      6.【新科技新情境】(2024·山东潍坊)某新款AI(人工智能)音箱可以识别主人说出的“指令”,进而调控家庭物联网中的设施,而当别人说出同样的“指令”时,却无法调控相关设施,该功能主要依据声音的( )。
      A.音调B.响度C.音色D.声速
      7.(2024·吉林·模拟预测)小明同学用相同的玻璃瓶灌入不同高度的水制作水瓶琴,如图所示,并用小木棒敲击瓶口,为同学们演奏美妙乐曲。下列说法正确的是( )。
      A.敲击水瓶琴发出的乐曲声是由玻璃瓶和水振动产生的
      B.敲击时最左侧瓶子发出声音的音调最高
      C.用不同的力敲击同一个瓶子口可以改变声音的音调
      D.同学们听到的乐曲声是通过水传播的
      题型四 探究影响音调高低、响度大小的因素
      8.(2024·江苏常州)如图所示,拨尺发声实验中,多次改变尺伸出桌面的长度,用相同的力拨动尺端,尺发出不同的声音,不同的声音主要指其( )。
      A.响度不同B.音调不同C.音色不同D.声速不同
      9.【新科技新情境】(2024·上海)如下图所示的风铃有七根长短不同的小棍,物理王兴趣的同学在敲打小棍时,发现它们发出的声音不同,经研究可得:如表一所示是同一铁棍在不同长度L时敲击的振动频率f0。
      (1)判断同一铁棍长度L与音调的关系,并说明理由 。
      (2)要用这种材料做一个乐器,发出d re mi fa s laxi的音时,re的音小于500Hz,请你判断该乐器的长度 10cm(选填“大于”或“等于”或“小于”)。
      10.【中考新考法】(2024·广东广州·一模)如图,手机与音叉位置保持不变,先后两次敲击音叉发声过程中用手机软件测出音叉发声的数据如表,第2次敲击的音叉振动比第1次( )。
      A.振幅小B.振幅大C.振动快D.振动慢
      题型五 声音传递信息与传递能量的辨析
      11.(2024·黑龙江牡丹江)军队中号声就是命令,关于号声下列说法正确的是( )。
      A.号声是由司号员的声带振动产生的
      B.士兵通过声音的响度分辨出号声
      C.司号员利用号声传递信息
      D.号声属于超声波
      12. (2024·湖北武汉)列关于声现象的说法正确的是( )。
      A. 拨动张紧的橡皮筋,能听到声音,说明发声的物体在振动
      B. 逐渐抽出真空罩内的空气,闹钟的铃声逐渐增强
      C. 用大小不同的力敲击同一个编钟,发出声音的响度相同
      D. 超声波清洗机清洗眼镜,说明声可以传递信息
      13.(2024·山西朔州·三模)五月份的太原迎泽公园春和景明,惠风和畅,花香四溢,不仅吸引了大量的蜜蜂(如图),也吸引了人们纷纷踏青出游,感受春天的美好。下列说法正确的是( )。
      A.蜜蜂的“嗡嗡”声是空气振动产生的
      B.蜜蜂的“嗡嗡”声在任何时候都不会成为噪声
      C.蜜蜂的“嗡嗡”声属于超声波
      D.蜜蜂可以通过“嗡嗡”声呼唤同伴,说明声音能传递信息
      题型六 超声波、次声波及其应用
      14.【中考新考法】(2024·广东广州)监测器测得某次鸟鸣和猫叫的声音信息如下表,则( )。
      A. 鸟鸣的响度大B. 猫叫是超声波
      C. 鸟鸣的频率高D. 猫叫的音调高
      15.(2024·广东珠海·一模)关于声现象,下列说法正确的是( )。
      A.甲图把响铃的闹钟放在玻璃罩内,抽出其中的空气,仍能听到较小铃声,说明真空可以传声
      B.乙是手按在小提琴上一根弦的不同位置,其目的是为了改变响度
      C.图丙中禁止鸣笛是在传播过程中减弱噪声
      D.图丁中B超诊断仪是利用超声波可以传递信息的特性工作的
      16.(2024·江苏连云港)在音乐社团活动过程中,乐器发出的声音通过 传到人耳。人耳能区分钢琴和长笛发出的声音,是由于它们所发出声音的 不同(选填“音调”“响度”或“音色”)。声呐是利用 (选填“超声波”或“次声波”)具有方向性好,在水中传播距离远等特点制成的。
      题型七 噪声与乐音
      17.(2024·四川广安)中华民族传统乐器历史悠久、种类繁多。关于乐器使用所涉及的声现象,下列分析正确的是( )。
      A.唢呐表演,模仿鸟儿的叫声令人愉悦,是乐音
      B.笛子演奏,按压不同位置的气孔,主要改变声音的响度
      C.击鼓鸣锣,告知将士冲锋或收兵,说明声音可以传递能量
      D.敲击编钟,周围的人能听到声音,说明声音的传播不需要介质
      18. (2024·山东滨州)对下列诗句中蕴含的声现象,分析正确的是( )。
      A. “牧童骑黄牛,歌声振林樾”,“歌声”是通过空气传入人耳的
      B. “不敢高声语,恐惊天上人”,“高声”是指声音的音调高
      C. “夜深知雪重,时闻折竹声”,“折竹声”说明声音可以传递能量
      D. “朝来山鸟闹,惊破睡中天”,“山鸟闹”一定是乐音
      题型八 噪声控制
      19.(2024·黑龙江牡丹江)考场周围需要安静的环境,车辆从考场附近驶过时,声音会通过 传入人耳。考场附近禁止鸣笛,这是从 处减弱噪声。
      20.【从生活走向物理】(2024·广东江门·一模)小明假期从江门站乘坐复兴号高铁外出旅游,从江门站往南行驶几分钟,小明看到一道泛着金属光泽的蓝灰色拱形长廊覆盖在铁路上,如图所示,他了解到这是为了让近在800米外“小鸟天堂”不闻车声,让小鸟不受列车运行的干扰,这在噪声控制中属于( )。
      A.在产生处减弱噪声
      B.在传播过程中减弱噪声
      C.在接收处减弱噪声
      D.以上三种方式都用到了
      21. (2024·广西)中考期间,为了给考生营造一个安静的环境,各地纷纷“禁噪”。“禁噪”是( )。
      A. 防止噪声的产生B. 使噪声变成乐音
      C. 阻断噪声的传播D. 防止噪声进入人耳考点要求
      课标要求
      命题预测
      声音的产生与传播
      2.3.1通过实验,认识声的产生和传播条件
      《声现象》是最简单同时也是也是中考必考的内容,尤其是关于声音的产生和传播、声音的特征、噪声的危害和控制等,属于常考热点。考题往往以选择题(单选较多)、填空题、综合题的形式出现,分值一般为2分。虽然分值不高,但,是最容易得分的考题。考查情景主要是学生生活中已有的感性认识和课堂上观察或总结出的规律,学生需要在理解的基础上准确把握。
      备考过程,作为典例应重点理解以下内容:
      (1)在鼓面上放碎纸屑,敲击鼓面,观察纸屑的运动;敲击音叉,观察与其接触的物体的运动。并了解实验中的物理方法:将微小变化放大的方法(放大法)。
      (2)将发声器放入玻璃罩中,逐渐抽出罩内空气,会听到发声器发出的声音逐渐变小,分析导致该现象的原因。
      (3)了解超声波在生产生活和科学研究等方面的应用,如超声雷达、金属探伤、医学检查等。
      (4)举例说明如何减弱生活环境中的噪声,具有保护自己、关心他人的意识。
      (5)注意声波与电磁波的区别以及应用时的不同。
      声音的特性
      2.3.2了解声音的特性
      声音的利用
      2.3.2了解现代技术中声学知识的一些应用
      噪声危害和控制
      2.3.2知道噪声的危害及控制方法
      声音的产生
      发声体的①
      一切发声体都在振动,② ,③
      声源
      正在振动发声的物体叫做④
      (1)固体、液体、气体都可以成为声源;
      (2)声音是由物体的振动产生的,但是不能说振动停止,声音也消失。因为振动停止,只是不再发声,但是原来所发出的声音还在继续向外传播并存在
      探究声音的产生
      物理方法:转换法和放大法
      验证声音产生的常见实验:(1)轻压喉部说话或唱歌;(2)拨动橡皮筋时用手捏住橡皮筋;(3)吹响笛子时用手放在笛孔;(4)用筷子搅动水(不要碰触水盆);(5)敲鼓时观察鼓面上的纸屑;(6)敲鼓时,观察鼓面附近的蜡烛火焰;(7)敲击音叉时附近的乒乓球跳开;(8)用手按住正在发声的音箱等
      确定声源
      只有⑤ 物体才叫声源。一个能够发声但没有发声的物体不能称为声源
      弦乐是琴弦的振动产生的;管乐是空气柱的振动产生的;打击乐是由被打击乐器的振动产生的等
      声音的保存
      随着科学技术的进步,人们记录声音的方法也在逐步增多,主要有以下几种:
      (1)把声音的振动记录下来,如早期的机械唱片。
      (2)把声音的振动转换成光信号记录下来,如在电影胶卷的边上有一条透明程度不同的带,叫声道,记录就是声音的信息。
      (3)把声音的振动转换成磁信号记录下来,如电脑硬盘里面存储歌曲就是利用这个方法记录声音的
      声音的传播
      声音的传播需要⑥
      (1)传播声音的介质可以是固体、液体和⑦ ,真空不能传声;
      (2)声音是以⑧ 的形式传播的,叫声波。声波的传播也伴随着⑨ 的传播。
      (3)声音不能在⑩ 中传播
      探究声音的传播
      探究固体、液体和气体可以传声,但真空不能传声
      探究声音传播的实验:
      (1)固体能够传声:一个同学轻敲桌子的一端,另一个同学把耳朵贴在桌子的另一端的桌面上,能听到清晰的敲桌子的声音;
      (2)液体能够传声:轻敲水族馆里的鱼缸体,鱼听到敲击声后迅速跑开;
      (3)气体能够传声:上课时,我们都能听见老师的讲课声;
      (4)真空不能传声:把正在响铃的闹钟放在玻璃罩中,逐渐抽出其中的空气,随着空气被抽出,声音越来越小,最后听不到声音;再充入空气,随着空气越来越多,声音又越来越大
      回声
      声波遇到障碍物会被反射回来
      人耳能分辨出回声和原声的条件是:反射回来的声音到达人耳比原声晚0.1s以上,即:声源到障碍物的距离大于17m
      声波
      声音在介质中是以波的形式进行传播
      (1)声音的传播速度:在15℃,声音在空气中的传播速度是⑪ ;
      (2)影响声速的因素:1)介质的种类,一般情况下v固>v液>v气;2)温度,同种介质,温度越高,声速越大
      回声的应用
      回声测距、回声定位
      (1)回声定位:蝙蝠、倒车雷达等;
      (2)回声测距:当声源静止时,声音从发出到碰到障碍物反射回声源处所走过的距离,是声源到障碍物距离的两倍,即
      水波
      声波
      图示
      分析
      当我们向水平如镜的水中投入一块小石子时,水面会形成一圈一圈的水波,不断地向外传播
      鼓面向左振动时,压缩鼓左侧的空气,使其变密,向右振动时,又会使左侧的空气变疏,所以鼓面的振动使周围空气形成疏密相间的波动,向远处传播
      类比
      水波是一圈一圈向外传播的,而声波是以疏密相间的波动形式向外传播的,水波与声波具有相似的形式
      知识点
      概念解析
      影响因素
      音调
      声音的① 叫音调
      声源振动的② (频率)
      响度
      声音的③ 叫响度
      声源振动的④ 决定声音的响度
      音色
      音色又叫音品,反映声音的品质与特色
      声源的材料、结构等因素有关,不同发声体的材料、结构不同,发出声音的音色也不相同
      音调
      响度
      音色
      定义
      声音的高低
      声音的强弱
      声音的品质
      影响因素
      声源的振动频率,频率越高音调越高
      声源的振幅,振幅越大响度越大
      声源的结构、材料
      听觉表现
      音调高:声音清脆、尖细;
      音调低:声音低沉
      响度大:“震耳欲聋”;
      响度小:“轻声细语”
      不同声源的声音,即使音调、响度相同,听起来也有差异
      声音的利用
      概念解析
      典型事例
      声音传递信息
      能为人们识别自然界和社会中不同事物而提供的“消息”,就是声音传递信息
      回声定位、医用B超等
      声音传递能量
      如果利用声音做某种事情需要通过一定的“力量”来完成,这种“力量”一般是能量
      超声波去污、除尘,次声波武器等
      声音传递信息
      回声定位
      蝙蝠觅食:蝙蝠在飞行过程中,会发出超声波,这些声波遇到障碍物或昆虫时会反射回来,根据回声到来的方位和时间,蝙蝠可以确定目标的位置
      倒车雷达:利用超声波探测汽车后方障碍物的距离,告知驾驶员周围障碍物的情况
      声呐设备:利用声波在水中的传播和反射特性,对水下目标进行探测,广泛用于鱼群探测、船舶导航和海底地质地貌的勘测等
      医用B超
      医生用B型超声波诊断仪向病人体内发射超声波,超声波遇到组织的分界面(不同内脏器官的分界处、内脏与骨骼分界处以及异物与组织的交界处)时会发生反射,根据反射波滞后于发射波的时间,可以知道分界面在体内的深度等信息,并转换成影像,帮助医生判断人体内的组织器官是否正常
      无损探伤
      工业上可以利用超声波透射法对产品进行无损探测。如果产品内部有缺陷,超声波会在缺损处发生反射,根据接收到的声波信息可以鉴定产品是否合格
      其他案例
      远处隆隆的雷声:大雨就要来了
      下课铃声:下课时间到了
      铁路工人用铁锤敲击钢轨,钢轨发出异常声音:有螺栓松动了
      医生用听诊器听心脏跳动的声音:判断人体健康状况
      利用仪器接收次声波:检测地震、台风的位置及强度
      声音传递能量
      医疗
      医生利用超声波碎石机去除病人体内的结石
      工业
      利用超声波对钢铁、陶瓷、宝石、金刚石等坚硬物体进行钻孔和切削加工
      超声波去污:利用超声波使清洗液剧烈振动,把物体上的污垢清洗下来而不损坏被清洗的物体,可以用来清洗机器零件、精密仪器、医疗设备等
      超声波焊接:利用超声波的热效应,人们研制了超声波焊接机,利用这种焊接机可以焊接塑料制品、缝制化纤纺织品等
      超声波除尘:单反相机中的超声波滤镜,安置在快门之后,能够通过每秒万次的高速振动,将吸附在感光器上的灰尘碎屑震落,达到除尘的目的
      日常生活
      利用超声波清洗牙齿、利用超声波出去人体内结石等
      次声波武器
      由于次声波传播的距离远、穿透能力强,且较低频率的次声波达到一定强度时可以致人死亡,因而次声波正越来越多地应用在军事上
      乐音
      人们把物体有规律的振动产生的、听起来感觉非常舒服的声音叫乐音
      在音乐大厅听音乐
      噪声
      从物理学角度:噪声通常是指哪些难听刺耳、令人厌烦的声音,是发声体做① 振动时产生的
      从环保的角度:凡是妨碍人们正常休息、学习和工作的声音,以及对人们要听的声音产生② 的声音,都属于噪声
      噪声的来源
      工业噪声:纺织厂、印刷厂、机械车间的噪声
      施工噪声:筑路、盖楼、打桩等
      社会噪声:家庭噪声、娱乐场所、商店、集贸市场的喧哗声
      交通运输噪声:各种交通工具的喇叭声、汽笛声、刹车声、排气声、机械运转声等
      噪声强弱的等级
      人们以③ 为单位来表示属于强弱的等级,分贝符号是dB。0dB是人们刚刚能听到的最微弱的声音—听觉下限。
      40-50dB属于较为安静的环境
      噪声的危害
      心里效应:使人烦躁、精力不集中,妨碍工作、学习和休息
      生理效应:出现耳聋、头疼、血压升高、视觉模糊等症状,严重时会使人神志不清、休克甚至死亡
      物理效应:高强度噪声能损坏建筑物,并使一些仪表和设备不能正常工作。如超音速飞机的轰鸣声、巨大的爆炸声会将建筑物的玻璃震碎等
      噪声的危害:
      (1)>90dB,会破坏听力,引起神经衰弱、头痛高血压等疾病;
      (2)>70dB,会影响学习和工作;
      (3)>50dB,会影响休息和睡眠
      在声源处控制噪声
      噪声大的机器或换用噪声小的设备,安装消声装置
      在传播过程中控制噪声
      传输的路径上隔离和吸收声波:用隔音或吸音材料把噪声声源与外界隔离开
      在接受处控制噪声
      阻止噪声进入人耳。戴防噪声耳塞、耳罩、防声头盔,或用手指塞住耳朵等
      声音
      声音强弱的等级/dB
      频率/Hz

      70
      1100

      55
      700
      实验结论:
      声音是由物体① 产生的;振动停止,② 也停止。
      图示
      观察
      体验
      总结
      探究一
      轻捏喉部,然后说话或者唱歌
      发声时,手指感到喉咙在振动;停止发声,振动停止
      声带(固体)振动发声
      探究二
      用手拨动张紧的橡皮筋,然后再捏住橡皮筋
      拨动橡皮筋时,橡皮筋发出“嗡嗡”声,能看到橡皮筋在不停地振动;捏住橡皮筋时,橡皮筋不再振动,不再发声
      橡皮筋(固体)振动发声
      探究三
      吹响笛子
      笛子发声时,把手放在笛孔处,能感觉到气流的振动;停止吹气,没有振动的气流,笛声消失
      空气柱(气体)振动发声
      探究四
      用筷子搅动水(不要碰触水盆)
      水发出“哗哗”的声音;当水面平静下来,水不再振动,不再发出声音
      水(液体)振动发声
      实验结论
      声音的传播需要③ ,传声的介质可以是固体,也可以是液体和气体;④ 不能传声
      探究过程
      实验现象
      分析论证
      固体传声
      一个同学轻敲桌子的一端,另一个同学把耳朵贴在桌子的另一端的桌面上
      能听到清晰的敲桌子的声音
      声音能在固体中传播
      气体传声
      上课时,我们都能听见老师的讲课声
      我们通过空气听到了老师讲课声
      空气能传播声音
      液体传声
      轻敲水族馆里的鱼缸体,鱼听到敲击声后迅速跑开
      鱼能听到敲击声才迅速跑开
      液体能够传声
      真空不能传声
      把正在响铃的闹钟放在玻璃罩中,逐渐抽出其中的空气,注意声音的变化,再向玻璃罩中逐渐充入空气,注意声音的变化
      随着空气被抽出,声音越来越小,最后听不到声音;再充入空气,随着空气越来越多,声音又越来越大
      推理:真空不能传声
      实验结论:
      音调高低是由声源振动⑤ 决定的。物体振动得快,发声的音调就⑥ ;振动得慢,发声的音调就⑦
      探究过程
      实验现象
      将一把钢尺压紧在桌面上,分别将钢尺的长伸出桌面边缘,用力波动钢尺伸出桌面的部分,使其振动发声,听声音高低的变化,观察钢尺振动快慢情况
      钢尺伸出桌面1/4
      音调高
      钢尺伸出桌面1/2
      音调较低
      钢尺伸出桌面3/4
      音调低
      实验结论
      声音的响度与发声体振动的⑧ 有关。发声体振动的幅度越大,产生声音的响度⑨ ;发声体振动的幅度越小,产生声音的响度越⑩
      实验
      如图所示,把系好的乒乓球细线拴在铁架台上,用正在发声的音叉轻触乒乓球;用大小不同的力敲击音叉,使音叉发出响度不同的声音,重做上面的实验,观察不同情况下乒乓球被弹开的幅度
      现象
      用加大的力敲击音叉时,音叉发出的声音的响度大,乒乓球被弹开的幅度大;用较小的力敲击音叉时,音叉发出的声音的响度小,乒乓球被弹开的幅度小
      项目主题
      制作隔音房间模型
      项目情景
      随着科技的发展和社会生活的进步,产生了越来越多而且越来越强的噪声。为了降低噪声对我们生活、学习的影响与危害,我们必须合理地实施降噪的措施。比如音乐教室、歌剧院等建筑在设计的时候需要考虑降低噪声,房屋在建造的时候要实施降噪措施等,下面请你和晓豫一起通过制作隔音房间的简易模型,初步探究哪种材料的隔音性能好
      提出问题
      问题一:哪些物品可以充当房间?
      问题二:选择哪些声源比较合适?
      问题三:隔音材料如何选择?
      问题四:隔音材料如何固定和放置?
      问题五:有哪些评测隔音效果的方法?
      项目实施
      1.选择普通鞋盒充当房间;
      2.选择一只闹钟放在距离鞋盒适当位置充当声源;
      3.选择几种合适的隔音材料:隔音板、隔音棉、硬纸板;
      4.将隔音板、隔音棉、硬纸板剪裁为合适尺寸,用双面胶在鞋盒的内壁;
      5.分别测量不同隔音材料中声音的响度并制作数据表格
      问题解决
      1.各种材料隔音效果不同,隔音房不追求把声音完全隔绝,只要能将响度降低到一定程度,以不打扰周围其他人即可。
      2.过大的声音会损坏听力,为了自己也为了他人,即使有了隔音房,也要控制声音的大小;
      3.尝试制作一个防治社区噪声或交通噪声的倡议书,详细介绍噪声对身体健康的危害,并提出解决方案,为控制噪声做出贡献
      材料
      衣服
      报纸
      平装书
      塑料袋
      袜子
      听不见钟声的距离/m
      2.1
      2.8
      3.7
      5.2
      1.2
      (1)声音的产生:所有声音都是由物体振动产生的,但声源(发声体)是什么,声音来源于什么物体的振动是学生容易出现错误的地方。有的时候为了迷惑学生,会考查一些诸如“高科技产品的声音不是由物体振动产生的”之类的问题,但无论怎么出题、如何表达,所有声音都是由物体振动产生的,这是考生需要牢记的。当然,学生在备考过程中,需要结合生活实际,多了解一些有关发声体的知识。
      (2)声音的传播:声音的产生与传播是声现象的基本内容,也是声现象重要知识点。中考题中,考查声音的产生的考题出现频率也很高,但一般不会只考查“声音的产生、声音的传播”单一知识点,把对声音的特性、声音的利用或噪声控制等内容结合起来的考题较多。
      对声速的考查也曾出现,但考查此知识点的考题较少,出现的频率也不是太高。作为知识点需要考生注意以下几个问题:(1)什么是声速,声速在不同介质中传播速度不同;(2)在15℃时,空气中的声速是340m/s;(3)利用回声可以测距。
      声音三特性辨析属于常考热点,其主要特点是对声现象的描述进行辨析。题型大多数以选择题形式出现,甚至有的考题单考声音三特性,多数选择题有一到两个选项考查三特性。
      辨别声音三个特性的方法
      明概念
      响度指声音的强弱,音调指声音的高低,音色指声音的品质
      知因素
      声源的振幅影响声音的响度大小,声源振动的频率影响声音的音调,声源的材料、结构影响音色
      晓听觉
      响度的听觉的感觉是声音的大小,音调的听觉感觉是声音尖细或低沉,音色的听觉感觉是声音品质的差异
      1.探究影响音调高低的因素:音调的高低可能与多个因素有关,故探究各个因素对音调高低的影响时,应采用控制变量法。振动发声的频率跟发声体的形状、尺寸、材料和松紧程度等有关。
      (1)弦乐器的音调高低取决于弦的粗细、长短和松紧程度。一般来说,弦乐的弦越细、越短、越紧,其发声时的音调越高。
      (2)管乐音调的高低取决于发声的空气柱长短。一般来说,长空气柱振动发声的音调低,短空气柱振动发声的音调高。
      (3)打击乐以鼓为例,鼓皮绷得越紧,振动得越快,音调越高。
      2.探究影响响度大小的因素:声音的响度大小与物体振动的振幅有关。探究会利用控制变量法,改变物体振动的振幅。
      声音的响度也就是声音的大小,响度是由物体振动振幅决定的,物体振动振幅越大,响度越大,也就是说声音越大。
      实验序号





      L(cm)
      5
      10
      15
      20
      25
      F0(Hz)
      700
      500
      400
      300
      200
      记录时间
      频率/Hz
      声音的强弱等级/dB
      第1次
      256
      70
      第2次
      256
      50
      声信息与声能量的判断技巧:在声的利用考题中,主要考察方向是声音传递信息、声音传递能量两个方面。一般来说,能为人们识别自然界和社会中不同事物而提供的“消息”,就是信息。如果某种事情需要通过一定的“力量”来完成,这种“力量”一般是能量。
      声音传递信息常见的有:回声定位、医用“B”超、回声测距、无损探伤等;
      声音传递能量主要有:超声波去除结石、超声去污、超声除尘、超声焊接、次声波武器等。
      超声波与次声波的比较
      (1)超声波在生活中有着广泛的应用,概括起来主要有以下两个方面:1)利用超声波传递信息:超声波探伤、测厚、测距等;2)利用超声波传递能量:超声波清洗、超声波加工等。
      (2)次声波可以检测海啸、地震等自然灾害。
      声音
      鸟鸣
      猫叫
      声音的频率/Hz
      5000
      800
      声音强弱的等级/dB
      30
      60
      噪声污染也是环境污染的一种,在重视环境污染的今天,人们对噪声污染的重视程度越来越大,噪声治理也逐渐走进了我们的生活。为此,在中考中,有关噪声危害和控制的试题出现的频率呈逐年增加趋势。噪声危害和控制方面的试题主要集中在如何控制噪声和对噪声的认识两个方面。
      对噪声的认识从以下方面理解:
      (1)物理学角度:振动杂乱无章,波形图无规则的声音;
      (2)环保角度:对人们的正常活动产生影响的声音;
      (3)乐音可能成为噪声,但噪声永远不会成为乐音。

      相关试卷 更多

      资料下载及使用帮助
      版权申诉
      • 1.电子资料成功下载后不支持退换,如发现资料有内容错误问题请联系客服,如若属实,我们会补偿您的损失
      • 2.压缩包下载后请先用软件解压,再使用对应软件打开;软件版本较低时请及时更新
      • 3.资料下载成功后可在60天以内免费重复下载
      版权申诉
      若您为此资料的原创作者,认为该资料内容侵犯了您的知识产权,请扫码添加我们的相关工作人员,我们尽可能的保护您的合法权益。
      入驻教习网,可获得资源免费推广曝光,还可获得多重现金奖励,申请 精品资源制作, 工作室入驻。
      版权申诉二维码
      欢迎来到教习网
      • 900万优选资源,让备课更轻松
      • 600万优选试题,支持自由组卷
      • 高质量可编辑,日均更新2000+
      • 百万教师选择,专业更值得信赖
      微信扫码注册
      手机号注册
      手机号码

      手机号格式错误

      手机验证码 获取验证码 获取验证码

      手机验证码已经成功发送,5分钟内有效

      设置密码

      6-20个字符,数字、字母或符号

      注册即视为同意教习网「注册协议」「隐私条款」
      QQ注册
      手机号注册
      微信注册

      注册成功

      返回
      顶部
      添加客服微信 获取1对1服务
      微信扫描添加客服
      Baidu
      map