2025年安徽省宿州市埇桥区第九中学中考一模英语试题
展开
这是一份2025年安徽省宿州市埇桥区第九中学中考一模英语试题,文件包含2025年安徽省宿州市埇桥区第九中学中考一模英语试题原卷版docx、2025年安徽省宿州市埇桥区第九中学中考一模英语试题解析版docx等2份试卷配套教学资源,其中试卷共36页, 欢迎下载使用。
1.本试卷共四部分,十大题,满分120分,考试时间为120分钟。
2.全卷包括“试题卷”(6页)和“答题卷”(2页)两部分。
3.请务必在“答题卷”上答题,在“试题卷”上答题无效。
4.考试结束后,请将“试题卷”和“答题卷”一并交回。
第一部分 听力(共四大题,满分20分)
Ⅰ.短对话理解(共5小题;每小题1分,满分5分)
你将听到五段对话,每段对话后有一个小题。请在每小题所给的A、B、C三个选项中选出一个最佳选项。每段对话读两遍。
1. Hw will the tw speakers g t the supermarket?
A. B. C.
2. What sprt des the by like when he is free?
A. B. C.
3. What is the prbable relatinship between the tw speakers?
A. Brther and sister. B. Teacher and student. C. Parent and child.
4. Hw much are the tw T-shirts?
A. $25. B. $40. C. $50.
5. Where des the cnversatin prbably take place?
A. In the gym. B. In the library. C. In the classrm.
Ⅱ.长对话理解(共5小题;每小题1分,满分5分)
你将听到两段对话,每段对话后有几个小题。请在每小题所给的A、B、C三个选项中选出一个最佳选项。每段对话读两遍。
听下面一段对话,回答第6、7题。
6. When is the art shw?
A. On Saturday mrning. B. On Sunday mrning. C. On Sunday afternn.
7. Where will the tw speakers meet?
A. At the bus statin. B. Outside the museum. C. In frnt f the cinema.
听下面一段对话,回答第8至10题。
8. What’s Jim ging t d this afternn?
A. Watch TV. B. Play sprts. C. Water flwers.
9. What des Jim think f ding husewrk?
A. Bring but easy. B. Interesting and helpful. C. Difficult but necessary.
10. Hw lng can Jim spend playing cmputer games at the weekend?
A. One hur. B. Tw hurs. C. Three hurs.
Ⅲ.短文理解(共5小题;每小题1分,满分5分)
你将听到一篇短文,短文后有五个小题。请根据短文内容,在每小题所给的A、B、C三个选项中选出一个最佳选项。短文读两遍。
11 What grade is Emily in this term?
A Grade 7. B. Grade 8. C. Grade 9.
12. What did Emily d yesterday?
A. She tk a test. B. She did a fun activity. C. She met a lt f new peple.
13. Hw lng did Amy study in the UK?
A. Fr tw years. B. Fr three years. C. Fr ne year.
14. What was Amy’s schl life like in the UK?
A. She had t take a lt f tests.
B. She didn’t need t wear unifrm.
C. She didn’t need t d much hmewrk.
15. What may Li Ting write in the next email?
A. Smething abut her family.
B. Smething abut her schl life.
C. Smething abut her favrite place.
Ⅳ.信息转换(共5小题;每小题1分,满分5分)
你将听到一篇短文。请根据短文内容,写出下面表格中所缺的单词,每空仅填一词。短文读两遍。
第二部分 语言知识运用(共三大题,满分35分)
V.单项填空(共10小题;每小题1分,满分10分)
从每小题所给的A、B、C、D四个选项中选出一个可以填入空白处的最佳选项。
1. —Cindy spends half an hur reading befre her bedtime every day.
—What a gd ________! Reading makes a full man.
A. styleB. tradeC. habitD. dream
【答案】C
【解析】
【详解】句意:——辛迪每天在睡觉前花半小时阅读。 ——多么好的一个习惯啊!读书使人充实。
考查名词辨析。style风格;trade交易;habit习惯;dream梦想。根据“Cindy spends half an hur reading befre her bedtime every day.”可知,睡前阅读属于好习惯。故选C。
2. My brther tried t buy an English dictinary in tw bkstres, but ________ f them had it.
A. neitherB. nneC. bthD. all
【答案】A
【解析】
【详解】句意:我弟弟试着在两家书店买一本英语字典,但它们都没有卖。
考查代词辨析。neither(两者)都不;nne(三者及以上)都不;bth(两者)都;all(三者及以上)都。根据“My brther tried t buy an English dictinary in tw bkstres, but .…”可知,两家书店都没有我弟弟想买的字典。故选A。
3. —Hw did yu d n the chemistry test, Helen?
—I dn’t want t ________ it. Let’s talk abut smething else.
A. replaceB. mentinC. develpD. explain
【答案】B
【解析】
【详解】句意:——海伦,你的化学考试怎么样?——我不想提它。我们聊点别的吧。
考查动词辨析。replace替换;mentin提到;develp发展;explain解释。根据“I dn’t want t ... it. Let’s talk abut smething else.”可知,此处指“不想提到考试”,故选B。
4. —Chinese is learned by mre and mre freigners.
—That’s true. I’m ________ that ur cuntry is getting strnger and strnger.
A. crazyB. angryC. strictD. prud
【答案】D
【解析】
【详解】句意:——越来越多的外国人学习中文。——确实如此。我为我们国家越来越强大而感到骄傲。
考查形容词辨析。crazy疯狂的;angry生气的;strict严格的;prud骄傲的。根据“ur cuntry is getting strnger and strnger”可知,此处表达的是对国家强大的自豪感,故选D。
5. —Is the science lab right here n the secnd flr?
—N, it isn’t. It’s n the third flr. Yu need t g ________.
A. upstairsB. dwnstairsC. utsideD. abrad
【答案】A
【解析】
【详解】句意:——科学实验室是在二楼的这里吗?——不,不在。它在三楼。你需要上楼。
考查副词辨析。upstairs上楼;dwnstairs下楼;utside外面;abrad国外。根据“Yu need t g ...”和“It’s n the third flr”可知,此处指“需要上楼到三楼”,故选A。
6. — Ry, why dn’t yu get int the huse?
— I lcked the dr ________, s I have t wait utside until my parents cme back.
A. n businessB. withut dubtC. in cmmnD. by mistake
【答案】D
【解析】
【详解】句意:—— 罗伊,你为什么不进屋呢? —— 我错误地把门锁上了,所以我不得不一直在外面等到我父母回来。
考查介词短语。n business出差;withut dubt毫无疑问;in cmmn共同的,共有的;by mistake错误地。根据“I lcked the dr”可知,此处指错误地锁上门导致无法进屋。故选D。
7. —Labr educatin is imprtant fr students.
—I agree. ________ schls put it int practice, students will be mre independent and helpful.
A. BecauseB. UntilC. IfD. Thugh
【答案】C
【解析】
【详解】句意:——劳动教育对学生很重要。——我同意。如果学校将其付诸实践,学生将更加独立和乐于助人。
考查连词辨析。Because因为;Until直到;If如果;Thugh尽管。根据“schls put it int practice, students will be mre independent and helpful”可知,此处表示假设条件,意为“如果学校将其付诸实践”,故选C。
8. —Wuld yu mind telling me if he ________ the meeting in tw days?
—He wn’t, unless he ________.
A. will attend; is invitedB. attends; will be invitedC. will attend; invitesD. attends; will invite
【答案】A
【解析】
【详解】句意:——你介意告诉我他两天后是否会参加会议吗?——他不会,除非他被邀请。
考查从句的时态。第一空,根据“Wuld yu mind telling me if he ... the meeting in tw days?”可知,此处为if引导的宾语从句,主句为现在时,从句看语境,根据“in tw days”可知,从句时态为一般将来时;第二空,根据“He wn’t, unless he”可知,此处为unless引导的条件状语从句,通常从句用一般现在时表示将来,而主句用将来时,且此处需被动语态(“被邀请”)。故选A。
9. — It’s said that ChatGPT has bth gd and bad sides.
— Well. It all ________ hw yu use it.
A. leads tB. hears frmC. stands frD. depends n
【答案】D
【解析】
【详解】句意:——据说ChatGPT既有好的一面,也有不好的一面。——嗯,这都取决于你如何使用它。
考查动词短语辨析。leads t导致;hears frm收到……的来信;stands fr代表;depends n取决于。根据“it all … hw yu use it”可知,此处指“ChatGPT的好坏取决于你如何使用它”,故选D。
10. —I’m srry I can’t g t yur party tmrrw because f a math exam.
—________. Maybe next time.
A. I think sB. It desn’t matterC. Gd luck t yuD. That’s a gd idea
【答案】B
【解析】
【详解】句意:——抱歉,我明天不能参加你的聚会,因为要参加数学考试。——没关系。也许下次吧。
考查情景交际。I think s我认为是这样;It desn’t matter没关系;Gd luck t yu祝你好运;That’s a gd idea那是个好主意。根据“Maybe next time”可知,此处是对对方无法参加聚会的回应,表示理解和不介意。故选B。
Ⅵ.完形填空(共20小题;每小题1分,满分20分)
阅读下列短文,从每小题所给的A、B、C、D四个选项中选出可以填入空白处的最佳选项。
A
What des it take t becme great at smething? D yu believe that sme talented peple are brn that way? Here’s a secret: When it cmes t getting gd at anything, the mst imprtant part is ____11____.
Many peple ____12____ that talent is the nly thing that cunts. They think that greatness is “brn, nt made” and sme peple are just brn with mre ____13____ than everybdy else.
Of curse, sme peple d have mre natural ability than thers. And sme peple have less. But talent alne desn’t make smene ____14____. And peple with less talent can becme wnderful t. Hw? By spending much time practising. Hw much time? One researcher says it ____15____ abut ten thusand hurs.
Yu may think practising fr ten thusand hurs sunds impssible and peple can ____16____ d it. But it’s really abut ten r twelve years f steady practice. S yu’ve gt plenty f time t get ____17____ the thing yu lve ding.
It really ____18____ if yu enjy the activity. Then yu’ll want t spend a lt f time ding it. Yu’ll prbably never spend ten thusand hurs practising the pian if yu ____19____ playing the drums. But if nthing makes yu ____20____ than ding maths equatins, then d it. The mre time yu spend ding it, the better yu’ll get!
11. A. surveyB. chanceC. degreeD. practice
12. A. behaveB. agreeC. knckD. greet
13. A. abilityB. victryC. weightD. purpse
14. A. yungB. upsetC. greatD. lvely
15. A. paysB. spendsC. cstsD. takes
16. A. nearlyB. hardlyC. cheaplyD. ludly
17. A. gd atB. prud fC. famus frD. sure abut
18. A. failsB. risesC. helpsD. hides
19. A. avidB. frgetC. buildD. prefer
20. A. braverB. happierC. strngerD. weaker
【答案】11. D 12. B 13. A 14. C 15. D 16. B 17. A 18. C 19. D 20. B
【解析】
【导语】本文讨论了在某件事情上变得卓越的关键因素,强调练习的重要性,并指出天赋并非决定性因素。
【11题详解】
句意:当谈到在任何事情上变得擅长时,最重要的部分是练习。
survey调查;chance机会;degree程度;practice练习。根据“By spending much time practising.”以及下文描述可知,本文主要是强调练习的重要性。故选D。
【12题详解】
句意:许多人同意天赋是唯一重要的。
behave行为;agree同意;knck敲击;greet问候。根据“They think that greatness is…”可知,下文指出他们认为伟大是“天生的,而非后天造就的”,故此处指他们同意天赋是唯一重要的这个观点。故选B。
【13题详解】
句意:他们认为伟大是“天生的,而非后天造就的”,有些人天生比其他人更有能力。
ability能力;victry胜利;weight重量;purpse目的。根据“Of curse, sme peple d have mre natural ability than thers.”可知,下文提到有些人确实有更多天生的能力,可推知此处指能力。故选A。
【14题详解】
句意:但仅有天赋并不能让一个人变得卓越。
yung年轻;upset沮丧;great伟大的,卓越的;lvely可爱的。根据“And peple with less talent can becme wnderful t.”可知,下文提到天赋稍欠的人也能够变得很出色,此处指并不是有了天赋就会变得很卓越。故选C。
【15题详解】
句意:一位研究者说这需要大约一万小时。
pays支付;spends花费;csts成本;takes需要。根据“abut ten thusand hurs”可知,此处指花费一万小时,且主语是it。故选D。
【16题详解】
句意:你可能会认为练习一万个小时听起来是不可能的,并且人们几乎不可能做到。
nearly几乎;hardly几乎不;cheaply便宜地;ludly大声地。根据“sunds impssible”可知,上文提到练习一万个小时听起来是不可能的,故此处指人们几乎不能做到。故选B。
17题详解】
句意:所以你有足够的时间做好你喜欢做的事情。
gd at擅长;prud f自豪;famus fr著名;sure abut确定。根据“the thing yu lve ding”可知,此处指你有足够的时间做好你喜欢做的事情。故选A。
【18题详解】
句意:如果你享受这项活动,它真的会有帮助。
fails失败;rises上升;helps帮助;hides隐藏。根据“if yu enjy the activity”可知,如果你享受这项活动,它真的会有帮助。故选C。
【19题详解】
句意:如果你更喜欢打鼓,你可能永远不会花一万小时练习钢琴。
avid避免;frget忘记;build建造;prefer更喜欢。根据“Yu’ll prbably never”可知,此处指假设你更喜欢打鼓,那你可能永远不会花一万小时练习钢琴。故选D。
【20题详解】
句意:如果没有什么比做数学题更让你开心,那就去做吧。
braver更勇敢的;happier更开心的;strnger更强壮的;weaker更弱的。根据“then d it”可知,本段描述的是对于喜欢的事情就会愿意练习,此处指喜欢数学,故做数学题会让人开心。故选B。
B
In Western cuntries, afternn nap is nly taken amng ld peple r small children. S it is ____21____ fr them t find that in China, napping is almst dne by every age grup f peple. Actually this is a cmmn ____22____ in much f China.
In cmpanies, wrkers usually recline n their chairs and ____23____ eyes t nap after lunch. At schl, students ften ____24____ part f their lunch time t have a nap befre afternn classes. On the subway, many peple nap even during the rush hur. They sit with their ____25____ ndding repeatedly. Even in their sleep, they are trying really hard t ____26____ themselves frm reclining n the peple next t them.
Many freigners ____27____ why such a hard-wrking natin culd have this relaxed side?
One ____28____ is that the sun’s rays are the strngest at midday. Peple start t feel tired then, s taking a nap can ensure mre ____29____ fr the afternn. Besides, t keep the balance f yin and yang in Chinese culture, peple are ____30____ t have a nap at nn. It’s because ur bdies are naturally experiencing a time f quietness and rest at that time.
21. A. bringB. excitingC. tiringD. surprising
22. A. custmB. decisinC. prjectD. message
23. A. lendB. shutC. giveD. hear
24. A. bringB. driveC. spareD. teach
25. A. handsB. nsesC. legsD. heads
26. A. preventB. punishC. prduceD. prmise
27. A. decideB. wnderC. regretD. shake
28. A. prgramB. chiceC. reasnD. traditin
29. A. wealthB. trafficC. adviceD. energy
30. A. advisedB. suppsedC. remainedD. prvided
【答案】21. D 22. A 23. B 24. C 25. D 26. A 27. B 28. C 29. D 30. A
【解析】
【导语】本篇文章主要介绍了在中国,午睡是各个年龄段人群的普遍习惯,并解释了其背后的原因。
【21题详解】
句意:因此他们发现中国各个年龄段的人都午睡时感到惊讶。
bring无聊的;exciting令人兴奋的;tiring累人的;surprising令人惊讶的。根据“In Western cuntries, afternn nap is nly taken amng ld peple r small children.”可知,此处表达的是西方人很少午睡,因此对中国午睡现象的惊讶。故选D。
【22题详解】
句意:实际上,午睡在中国大部分地区是一种常见的习俗。
custm习俗;decisin决定;prject项目;message信息。结合上下文描述可知,此处表达的是午睡是中国的一种习俗。故选A。
【23题详解】
句意:在公司,员工通常在午饭后靠在椅子上闭眼小憩。
lend借出;shut关闭;give给予;hear听到。根据“eyes t nap after lunch.”可知,此处表达的是闭眼小憩。故选B。
【24题详解】
句意:在学校,学生经常抽出午餐时间的一部分在下午课前小睡。
bring带来;drive驾驶;spare抽出;teach教授。根据“part f their lunch time”可知,此处表达的是抽出午饭的时间进行小睡。故选C。
【25题详解】
句意:他们坐在那里,不停地点着头。
hands手;nses鼻子;legs腿;heads头。根据“ndding repeatedly”可知,此处表达的是不断点头。故选D。
【26题详解】
句意:即使在睡梦中,他们也努力避免靠在旁边的人身上。
prevent防止;punish惩罚;prduce生产;prmise承诺。根据“themselves frm reclining n…”可知,此处表达的是防止自己靠在别人身上。故选A。
【27题详解】
句意:许多外国人想知道为什么这样一个勤劳的国家会有如此放松的一面。
decide决定;wnder想知道,好奇;regret后悔;shake摇动。根据“why such a…”可知,此处表达的是外国人对于中国的午睡现象感觉好奇。故选B。
【28题详解】
句意:一个原因是中午阳光最强。
prgram项目;chice选择;reasn原因;traditin传统。根据“the sun’s rays are the strngest at midday”可知,此处表达的是人们午睡的原因。故选C。
【29题详解】
句意:人们开始感觉疲惫,午睡可以确保下午有更多精力。
wealth财富;traffic交通;advice建议;energy精力。根据“fr the afternn”可知,此处表达的是午睡可以确保下午有精力。故选D。
【30题详解】
句意:在中国文化中,为了保持阴阳平衡,人们被建议在中午小睡。
advised建议;suppsed认为;remained保持;prvided提供。根据“It’s because ur bdies are naturally experiencing a time f quietness and rest at that time.”可知,下文提到在那个时候我们的身体自然地正处于一段安静和休息的时期,故此处指建议进行午睡。故选A。
Ⅶ.补全对话(共5小题;每小题1分,满分5分)
根据对话内容,从选项中选出能填入空白处的最佳选项,其中有两个为多余选项。
A: Lk! I gt a Christmas card frm my sister.
B: It’s beautiful. ____31____ Shuldn’t it be “Happy Hliday”?
A: We dn’t just celebrate Christmas. ____32____
B: Oh, I see.
A: Nw I’m in China. I want t celebrate the hlidays in a Chinese way. Tell me what yu and yur family d at Christmas.
B: ____33____
A: Really? Is Christmas nt special fr yu Chinese?
B: N. We dn’t usually have any special plans.
A: ____34____
B: Well, mst peple dn’t give gifts t each ther.
A: I see. Hw abut the New Year in China? ____35____
B: Yes, but the Spring Festival is much mre imprtant t us.
A: Ww! What a difference ur tw cultures have!
A. Is it a bigger hliday?
B. Hw nice f yur sister!
C. Hw d peple buy their gifts?
D. We dn’t d much at Christmas.
E. D peple give gifts t each ther like we d?
F. We als celebrate the cming f the New Year.
G. Why are the wrds “Happy Hlidays” written n the card?
【答案】31. G 32. F 33. D 34. E 35. A
【解析】
【导语】本文主要讲述了A和B关于圣诞节和新年庆祝方式的对话,A来自西方,B来自中国,两人讨论了不同文化背景下的节日习俗。
【31题详解】
根据“Shuldn’t it be ‘Happy Hliday’?”可知,B对卡片上的文字表示疑问,G选项“为什么卡片上写着‘节日快乐’?”符合语境。故选G。
【32题详解】
根据“We dn’t just celebrate Christmas.”可知,A解释了卡片上写“Happy Hlidays”的原因,F选项“我们也庆祝新年的到来。”符合语境。故选F。
【33题详解】
根据“Tell me what yu and yur family d at Christmas.”可知,A询问B的圣诞节活动,D选项“我们在圣诞节不怎么做。”符合语境。故选D。
【34题详解】
根据“Well, mst peple dn’t give gifts t each ther.”可知,A询问了关于送礼的习俗,E选项“人们会像我们一样互相送礼物吗?”符合语境。故选E。
【35题详解】
根据“Hw abut the New Year in China?”可知,A询问中国新年的重要性,A选项“这是一个更大的假期吗?”符合语境。故选A。
第三部分 阅读(共两节,满分40分)
Ⅷ.阅读理解(共20小题;每小题2分,满分40分)
第一节 阅读下列短文,从每小题所给的A、B、C、D四个选项中选出最佳选项。
A
Earthquake safety tips: What t d befre, during and after the shaking
36. What shuld yu d t prepare fr an earthquake?
A. Put furniture against the wall.B. Practice “drp, cver and hld n”.
C. Keep ne flashlight n in the living rm.D. Plan with yur family abut hw t stay tgether.
37. Which is the right thing t d during an earthquake?
A. Run utside if yu are indrs.B. Find a tall building t hide inside.
C. Prtect yur head in a crwded place.D. Get ut f yur car as quickly as pssible.
38. When can yu mve seriusly injured peple?
A. If a wall will fall n them.B. If the grund is very cld.
C. If their legs and arms are brken.D. If there is t much dirt in the air.
【答案】36. B 37. C 38. A
【解析】
【导语】本文是一篇说明文,主要讲述了在地震发生前、发生时和发生后应采取的安全措施。
【36题详解】
细节理解题。根据文章“Practice ‘drp, cver and hld n’ in each safe place.”可知,地震前应练习“趴下、掩护和抓牢”的动作。故选B。
【37题详解】
细节理解题。根据文章“If yu are in a crwded place, prtect yur head with yur arms r take cver under seats and tables.”可知,在拥挤的地方,应保护头部。故选C。
【38题详解】
细节理解题。根据文章“Dn’t mve seriusly injured peple unless they are in danger f being hurt.”可知,除非重伤者有受伤的危险,否则不应移动他们。故选A。
B
Meish Gldish is an American writer. He has written ver 400 bks fr children. One f his biggest-selling bks is 101 Science Pems and Sngs fr Yung Learners. Here is ne f his pems.
39. Which f the fllwing des the pem NOT talk abut?
A. Playing with a friend.B. Taking a walk in the rain.
C. Getting high marks at schl.D. Having favrite fd fr dinner.
40. A child feels sad when he/she ________.
A. hears a shutB. wrks in schlC. sees an ugly bugD. lses his/her favrite ty
41. Which wrd can we put in ________?
A. relaxedB. bredC. afraidD. smart
42 What’s the purpse f the text?
A. T share a pem with us.B. T tell us t shw ur feelings.
C. T advise us t learn t write pems.D. T ask us t read mre Meish Gldish’s bks.
【答案】39. B 40. D 41. C 42. A
【解析】
【导语】本文是一首儿童诗歌,作者Meish Gldish通过诗歌的形式描述了儿童在不同情境下的情感变化。诗歌中提到了快乐、悲伤、害怕等情感,并通过具体场景展现了这些情感的产生。
【39题详解】
细节理解题。根据诗歌内容,作者提到了“When a friend calls up and says, ‘Let’s play,’”,“When I wrk in schl and get an ‘A’”,“When my favrite dinner’s n its way”,但没有提到“在雨中散步”。故选B。
【40题详解】
细节理解题。根据诗歌内容,“When my favrite ty ges dwn the drain, I’m sad!”,可知孩子失去最喜欢的玩具时会感到悲伤。故选D。
【41题详解】
词句猜测题。根据诗歌内容,“When thunder bms, and the lights g ut, When suddenly I hear a shut, When an ugly bug will crawl abut, I’m ...!”这些情境通常会让人感到害怕。故选C。
【42题详解】
推理判断题。根据“ One f his biggest-selling bks is 101 Science Pems and Sngs fr Yung Learners. Here is ne f his pems.”可知,本文的主要目的是分享一首关于儿童情感的诗歌,通过具体情境展现儿童的情感变化,而不是教导如何表达情感、写诗或推荐书籍。故选A。
C
There are a lt f different kinds f museums all ver the wrld. They each have smething different t shw yu. They are very ppular with peple f all ages. Let’s check ut sme ppular nes!
If yu lve art, there are art museums everywhere. A famus ne is the Luvre in Paris, France. It’s where the Mna Lisa and the Venus de Mil live!
Museums aren’t just fr grwn-ups. They can be fun and educatinal fr kids, t! Children’s museums are made just fr yung minds. These museums have things fr children t play with. They make learning a fun experience fr little kids.
There are als science and space museums! They can take yu n a jurney thrugh space and teach yu abut the wrld arund yu. If yu lve t wnder abut what’s ut there, visit a science r space museum.
If yu are crazy abut histry, yu can’t miss histry museums. They shw yu what life was like in the past. These museums might have mdels f peple and even real things frm lng ag. Fr example, the Shaanxi Histry Museum is knwn fr its cllectin f ancient artifacts.
And finally, dn’t frget abut special museums fr ther interesting things. Sme museums are abut trains, cars, ships, and even tilets!
Anyway, next time yu’re lking fr a fun time, find a museum!
43. Hw des the writer start the text?
A. He tells a stry.B. He shws a saying.C. He gives sme facts.D. He gives sme examples.
44. What is the Venus de Mil prbably in Paragraph 2?
A. A wrk f art.B. A lvely mdel.C. A hands-n activity.D. A cmmn painting.
45. Which f the fllwing may the writer agree with?
A. Museums are the best place fr kids t have fun.
B. Shaanxi Histry Museum is his favrite museum.
C. Art museums are the mst ppular nes in the wrld.
D. Museums can make learning fun fr yung bys and girls.
【答案】43. C 44. A 45. D
【解析】
【导语】本文是一篇说明文,文章介绍了世界各地不同类型的博物馆,包括艺术博物馆、儿童博物馆、科学和太空博物馆、历史博物馆以及一些特殊主题的博物馆,并强调了博物馆对各个年龄段人群的吸引力和教育意义。
【43题详解】
细节理解题。根据文中“There are a lt f different kinds f museums all ver the wrld. They each have smething different t shw yu. They are very ppular with peple f all ages.”可知,作者开篇列举了博物馆的普遍存在和受欢迎的事实。故选C。
【44题详解】
推理判断题。根据文中“If yu lve art, there are art museums everywhere. A famus ne is the Luvre in Paris, France. It’s where the Mna Lisa and the Venus de Mil live!”可知,“the Venus de Mil”与《蒙娜丽莎》并列,位于艺术博物馆,故它应该是艺术品。故选A。
【45题详解】
观点态度题。根据文中“Museums aren’t just fr grwn-ups. They can be fun and educatinal fr kids, t! Children’s museums are made just fr yung minds. These museums have things fr children t play with. They make learning a fun experience fr little kids.”可知,作者认为博物馆可以让孩子们的学习变得有趣。故选D。
D
“Hw was yur weekend?” “Did yu see the game n TV last night?” These questins and the answers t them are examples f “small talk”—the shrt, friendly cnversatins that peple have with friends.
Sme peple avid making small talk at wrk. They think they shuldn’t talk abut things that aren’t imprtant fr the jb, r their partners will think they aren’t serius abut their wrk. And sme peple just dn’t enjy making cnversatins abut themselves.
But small talk is imprtant! Knwing hw t make small talk can help yu a lt. By making cnversatins, yu shw that yu are friendly. Yu becme a better team member. If yu dn’t make small talk, thers might feel uncmfrtable arund yu and think yu’re unfriendly. Peter Harper, a manager at the Apex Cmpany in the USA, says, “We always lk fr friendly wrkers wh knw hw t cmmunicate with each ther and with ur custmers.”
T make successful small talk, yu can talk abut safe tpics such as the weather, sprts, and famus peple like mvie stars. Yu can als share sme infrmatin abut yur family, but dn’t share very persnal infrmatin like family prblems. Yu can talk abut the news t. But avid tpics n mney, age, weight and s n.
Making cnversatins takes practice. The mre yu d it, the better yu’ll be at making small talk!
46. Why des the writer start the text with sme examples?
A. T shw his pinin.B. T ffer sme reasns.C. T intrduce the tpic.D. T slve sme prblems.
47. What is Paragraph 2 mainly abut?
A. Why sme peple dn’t make small talk.
B. Why sme peple dn’t trust their partners.
C. Hw sme peple realize the imprtance f small talk.
D. Hw sme peple learn t be serius abut their wrk.
48. Which f the fllwing will Peter Harper prbably agree with?
A. It’s necessary fr a team wrker t make small talk.
B. Mst custmers like small talk with friendly wrkers.
C. Gd managers shuld make small talk with their wrkers.
D. One with gd cmmunicating skills can be a gd wrker.
49. Accrding t the text, which f the fllwing is OK fr small talk?
A. Hw ld are yu?B. Wh is yur favrite actr?
C. Why did yur parents fight?D. Hw much mney did yu get?
【答案】46. C 47. A 48. D 49. B
【解析】
【导语】本文是一篇说明文,主要讲述了“small talk”的重要性以及如何进行有效的闲聊。
【46题详解】
推理判断题。根据文章开头“‘Hw was yur weekend?’ ‘Did yu see the game n TV last night?’ These questins and the answers t them are examples f “small talk”—the shrt, friendly cnversatins that peple have with friends.”可知,作者通过举例引入“small talk”这一话题。故选C。
【47题详解】
主旨大意题。根据文章第二段“Sme peple avid making small talk at wrk.”可知,本段主要讨论了一些人不进行闲聊的原因。故选A。
【48题详解】
推理判断题。根据文章第三段“Peter Harper, a manager at the Apex Cmpany in the USA, says, ‘We always lk fr friendly wrkers wh knw hw t cmmunicate with each ther and with ur custmers.’”可推知,Peter Harper认为具备良好沟通技巧的人可以成为一名优秀的员工。故选D。
【49题详解】
推理判断题。根据文章第四段“T make successful small talk, yu can talk abut safe tpics such as the weather, sprts, and famus peple like mvie stars.”可知,谈论电影明星等安全话题是适合闲聊的。故选B。
E
The British are knwn t be great sprts lvers. When they are neither playing nr watching games, they like t talk abut them. Many f the games we play nw cme frm Britain.
The British like all kinds f races. The famus bat race between the teams f Oxfrd and Cambridge interests many peple.
T many British peple, cricket is bth a game and a standard f behavir. When they cnsider smething unfair, they may say, “It’s nt cricket.”
But the game which draws the greatest attentin in Britain is ftball. Every Saturday frm late August until the beginning f May, lts f peple cheer fr their favrite sides n ftball fields. True fans will travel frm ne cuntry t anther t see their favrite team play. There are a lt f prfessinal ftball clubs all ver Britain.
The British als like t play baseball, glf and hckey. Many ther sprts, such as running, jumping, swimming, bxing, are als ppular. Yu may smetimes hear that there are n winter sprts in Britain since the English weather is nt always cld enugh t ski r skate. Hwever, winter is a gd time fr fishing!
All in all, ding sprts is an imprtant part f daily life in Britain.
50. What des it prbably mean when a British persn says “It’s nt cricket”?
A. It is nt fair.B. The standard is t high.
C. The rule isn’t strict enugh.D. It wasn’t carefully cnsidered.
51. What’s Paragraph 4 mainly abut?
A. The life f British peple is busy.B. The ftball fans in Britain are crazy.
C. The natinal game f Britain is ftball.D. The mst ppular sprt in Britain is ftball.
52. What is the best title fr the text?
A. Sprts in BritainB. Winter Sprts f Britain
C. Daily Life f British PepleD. British Standards f Behavir
【答案】50. A 51. D 52. A
【解析】
【导语】本文是一篇说明文,主要介绍了英国人对体育的热爱以及英国流行的各种体育运动。
【50题详解】
词句猜测题。根据“T many British peple, cricket is bth a game and a standard f behavir. When they cnsider smething unfair, they may say, ‘It’s nt cricket.’”可知,当英国人认为某事不公平时,他们会说“It’s nt cricket”。因此,这句话的意思是“这不公平”。故选A。
【51题详解】
主旨大意题。根据该段第一句“But the game which draws the greatest attentin in Britain is ftball.”可知,本段主要讲的是足球在英国是最受欢迎的体育运动。故选D。
【52题详解】
最佳标题题。根据全文内容,文章主要介绍了英国人对体育的热爱以及英国流行的各种体育运动。因此,最适合的标题是“Sprts in Britain”。故选A。
第二节 阅读下面短文,并用英语回答问题(请注意每小题的词数要求)。
F
There was nce a peacck in the frest. He had beautiful feathers. Hwever, his terrible vice made him think f his shrtcmings. He was sad.
One day, he heard a nightingale singing nearby. After listening t the nightingale’s sweet vice, he gt sadder. He began wndering why he was unlucky nt t have a sweet vice. At that mment, a mnkey appeared. He fund the peacck unhappy.
“Why are yu unhappy?” the mnkey asked.
The peacck talked abut his terrible vice and hw sad he was because f it. “The nightingale has such a beautiful vice. Why dn’t I?”
After listening t the peacck, the mnkey explained, “Every living being is special in his wn way. The nightingale has a beautiful vice, but yu are als lucky—yu have beautiful feathers! Just accept what yu have and take full advantage f it.”
The peacck understd hw silly he had been in cmparing himself t thers and frgetting his wn advantages. Fr anyne wh is like the peacck, I wuld say: _______________
53. What made the peacck sad? (不超过5个词)
___________________________
54. Wh helped the peacck ut? (不超过5个词)
___________________________
55. What wuld the writer say at the end f the text? (不超过15个词)
___________________________
【答案】53. His terrible vice.
54. A mnkey.
55. Accept what yu have and take full advantage f it.
【解析】
【导语】本文是一篇寓言故事,主要讲述了一只孔雀因为自己的声音难听而感到悲伤,后来在猴子的开导下认识到自己的优点,并学会了接受自己。
【53题详解】
根据文中“his terrible vice made him think f his shrtcmings. He was sad.”可知,他难听的声音让他想到了自己的缺点,他感到悲伤,故孔雀因为自己的声音难听而感到悲伤。故填His terrible vice.
【54题详解】
根据文中“a mnkey appeared. He fund the peacck unhappy…the mnkey explained”可知,猴子帮助了孔雀。故填A mnkey.
【55题详解】
通读全文可知,本文主要讲述了孔雀认识到自己的优点,并学会了接受自己的故事,故作者最后会表达这种观点,开放性作答,结合实际,言之有理即可。参考答案为:Accept what yu have and take full advantage f it.
第四部分 写(共两大题,满分25分)
Ⅸ.单词拼写(共5小题;每小题1分,满分5分)
根据首字母及汉语提示,完成下列单词的拼写,使句意明确,语言通顺。
56. While I was watching TV, the drbell r________ (响).
【答案】(r)ang
【解析】
【详解】句意:当我在看电视时,门铃响了。ring“响”;根据“While I was watching TV”可知,主句时态为一般过去时,所以填动词过去式。故填(r)ang。
57. Sme firefighters lst their lives in the terrible fire. They are h________ (英雄) in ur heart.
【答案】(h)eres
【解析】
【详解】句意:一些消防员在那场可怕的火灾中牺牲了。他们是我们心中的英雄。根据汉语及首字母提示可知,空处为her,根据“They are”可知,此处要用复数形式。故填(h)eres。
58. It’s i________ (不礼貌的) fr each f us t speak ludly in public places.
【答案】(i)mplite
【解析】
【详解】句意:对于我们每个人来说,在公共场所大声喧哗是不礼貌的。根据汉语及首字母提示可知,空处为implite,此处作表语。故填(i)mplite。
59. Being verweight i________ (增加) the risk f having a heart prblem. Yu’d better exercise mre.
【答案】(i)ncreases
【解析】
【详解】句意:超重会增加患心脏病的风险。你最好多运动。increase“增加”;此处讲事实,为一般现在时,主语为单数,所以填动词的第三人称单数形式。故填(i)ncreases。
60. Bb is such a(n) h________ (诚实的) by that all his friends trust him a lt.
【答案】(h)nest
【解析】
【详解】句意:鲍勃是如此一个诚实的男孩,以至于他所有的朋友都非常信任他。根据汉语及首字母提示可知,空处意为hnest,此处作表语。故填(h)nest。
X.书面表达(共1小题;满分20分)
61. 假如你班本周五下午将开展以“家庭环保活动”为主题的英语班会。请你根据以下信息提示,用英语写一篇短文,谈一谈在日常生活中你和你的家人是如何做到绿色环保、低碳生活的,为班会上的发言作准备。词数80-100,开头和结尾已给出,不计入总词数。
提示:
1.绿色出行;
2.节约用水;
3.回收利用。
Gd afternn, everyne! My family and I d small things t imprve the envirnment.
_______________________________________________________________________________________________________________________________________________________________________________________________________________________________________________________________________________________________________________________________________________________________________________________________________________________________________________________________________________________________________________________________________________________________________________________________________________________________________________________________________________________________________________________________________________
That’s all. Thanks fr listening!
【答案】例文
Gd afternn, everyne! My family and I d small things t imprve the envirnment.
T start with, we use public transprt ften. My parents drive their cars less and ride shared-bikes mre. I take a bus t schl. What’s mre, we save water by turning ff the water while washing vegetables and fruit in a bwl f water instead f leaving the water running. Last but nt least, we try t reuse things. Fr example, when my mther ges shpping, she always takes hme-made bags which are made f ur ld clthes. As fr my father, he uses a china cup instead f a paper cup t drink water.
That’s all. Thanks fr listening!
【解析】
【详解】[总体分析]
①题材:本题是一篇讲稿;
②时态:本文用一般现在时;
③提示:谈一谈在日常生活中你和你的家人是如何做到绿色环保、低碳生活的,需要遵照所给要求,信息覆盖全面,适当补充细节。
[写作步骤]
第一步,指出自己和家人会做一些小事来改善环境,引出下文;
第二步,介绍自己和家人是如何做到绿色环保、低碳生活的,注意细节充分,三观正确;
第三步,致谢。
[亮点词汇]
①t start with 首先
②what’s mre 此外
③last but nt least 最后同样重要的是
[高分句型]
①My parents drive their cars less and ride shared-bikes mre.(比较级)
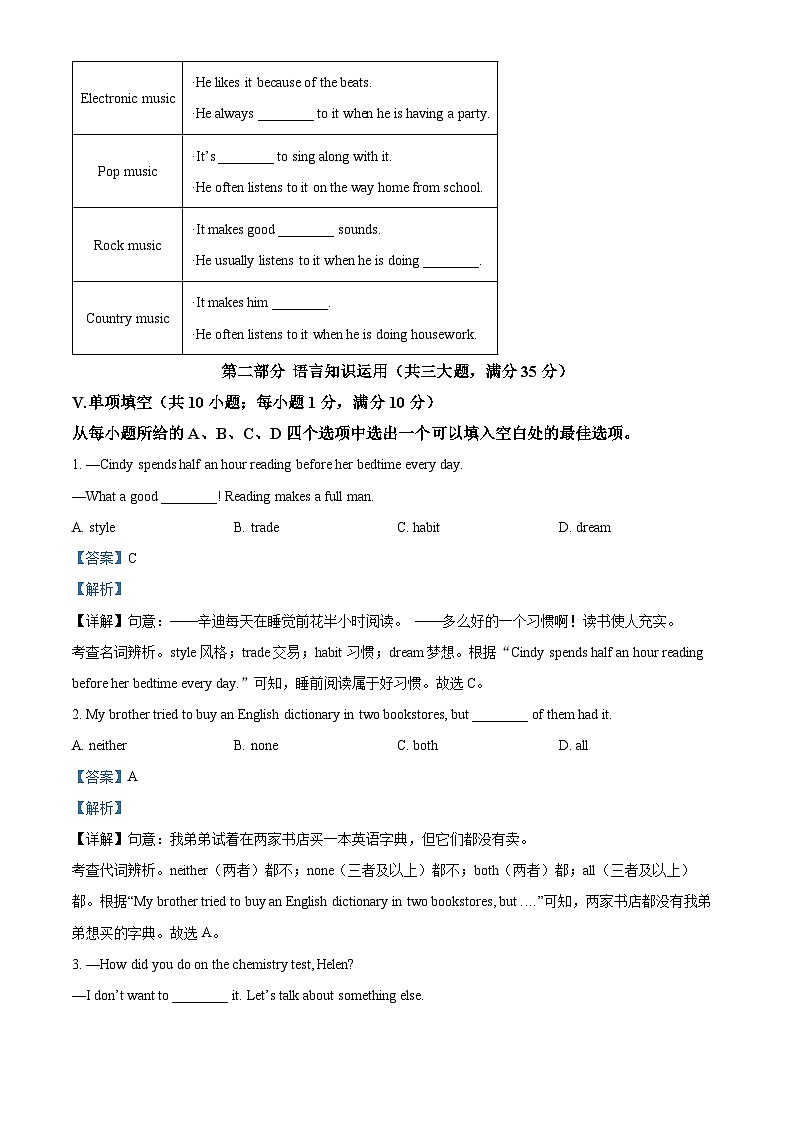
②Fr example, when my mther ges shpping, she always takes hme-made bags which are made f ur ld clthes.(定语从句和被动语态)Music David Likes
Electrnic music
·He likes it because f the beats.
·He always ________ t it when he is having a party.
Pp music
·It’s ________ t sing alng with it.
·He ften listens t it n the way hme frm schl.
Rck music
·It makes gd ________ sunds.
·He usually listens t it when he is ding ________.
Cuntry music
·It makes him ________.
·He ften listens t it when he is ding husewrk.
Befre
* Plan with yur family.
Talk abut where t g and what t d t stay safe if an earthquake happens. Knwing what t d will help peple stay calm.
* Find “safe places”.
Pick “safe places” in each rm f yur hme and yur schl. A safe place culd be under a piece f furniture, such as a strng table r desk. Or stay against a wall away frm windws, bkcases, r tall furniture, s they wn’t fall n yu. The clser yu are t yur safe place, the better.
* Practice
“drp, cver and hld n” in each safe place.
·Drp t the flr.
·Take cver under strng furniture.
* If the safe place is nt near yu, sit n the flr next t a safe wall and cver yur head and neck with yur arms.
* Keep a flashlight and shes by yur bed.
* Always keep yur smartphne n hand.
During
* Stay calm.
If yu’re indrs, stay inside. If yu’re utside, stay utside.
* Indrs
Stay away frm windws and lamps
* Outdrs
Stay away frm buildings, walls and pwer ples.
If yu are in a car, stp in a safe place and stay inside the car until the earthquake stps.
If yu are in a crwded place, prtect yur head with yur arms r take cver under seats and tables.
After
* Turn ff water, electricity and gas.
* Use the stairs instead f lifts.
* Pat ut any fire. Use flashlights, nt fire.
* Dn’t g int damaged buildings.
* If yu are trapped, cver yur muth and nse. Dn’t shut. Hit with an bject t shw where yu are.
* Dn’t mve seriusly injured peple unless they are in danger f being hurt.
* Dn’t use the phne unless it’s very necessary.
* Pay attentin nly t infrmatin frm the authrities.
My Feelings
There are things I have that I can’t see,
Things that change inside f me.
What, h what, can thse things he?
My feelings!
When a friend calls up and says, “Let’s play,”
When I wrk in schl and get an “A”,
When my favrite dinner’s n its way,
I’m happy!
When I can’t g ut because f rain
When my tummy (胃) hurts and I’m in pain,
When my favrite ty
ges dwn the drain (下水道),
I’m sad!
When thunder (雷) bms, and the lights g ut,
When suddenly I hear a shut,
When an ugly bug (丑陋的虫子) will crawl (爬行) abut,
I’m ________!
At times I’m happy, at times I’m sad,
At times I’m scared (害怕的), at times I’m glad,
I knw I’m me, because I’ve had
My feelings!
相关试卷
这是一份安徽省宿州市埇桥区协作区2025-2026学年九年级上学期10月月考英语试题,共8页。
这是一份安徽省宿州市埇桥区第九中学2025-2026学年七年级上学期10月月考英语试题,共4页。
这是一份2025年安徽省宿州市埇桥区第九中学中考一模英语试题含答案,共36页。试卷主要包含了全卷包括“试题卷”两部分, B等内容,欢迎下载使用。
相关试卷 更多
- 1.电子资料成功下载后不支持退换,如发现资料有内容错误问题请联系客服,如若属实,我们会补偿您的损失
- 2.压缩包下载后请先用软件解压,再使用对应软件打开;软件版本较低时请及时更新
- 3.资料下载成功后可在60天以内免费重复下载
免费领取教师福利

