搜索
      上传资料 赚现金

      湖南省怀化市2023_2024学年高一生物上学期期末第二次模拟考试试题含解析

      • 658.5 KB
      • 2025-04-01 15:44:24
      • 86
      • 0
      • 教习网2972821
      加入资料篮
      立即下载
      湖南省怀化市2023_2024学年高一生物上学期期末第二次模拟考试试题含解析第1页
      高清全屏预览
      1/23
      湖南省怀化市2023_2024学年高一生物上学期期末第二次模拟考试试题含解析第2页
      高清全屏预览
      2/23
      湖南省怀化市2023_2024学年高一生物上学期期末第二次模拟考试试题含解析第3页
      高清全屏预览
      3/23
      还剩20页未读, 继续阅读

      湖南省怀化市2023_2024学年高一生物上学期期末第二次模拟考试试题含解析

      展开

      这是一份湖南省怀化市2023_2024学年高一生物上学期期末第二次模拟考试试题含解析,共23页。
      B. 原核生物中既有自养生物,又有异养生物
      C. 原核生物和真核生物的细胞中都具有核糖体
      D. 破伤风杆菌、大肠杆菌、酵母菌等都属于原核生物
      【答案】D
      【解析】
      【分析】蓝藻是原核生物,原核细胞与真核细胞相比,最大的区别是原核细胞没有被核膜包被的成形的细胞核,没有核膜、核仁和染色体,但含有拟核,其中有裸露的环状DNA分子;原核生物没有复杂的细胞器,只有核糖体一种细胞器;原核细胞细胞壁的成分与真核细胞不同,主要是肽聚糖。
      【详解】A、原核细胞没有核膜,遗传物质是一个裸露的环状DNA分子,该区域称为拟核,A正确;
      B、原核生物中既有自养生物(硝化细菌、蓝细菌),又有异养生物(寄生或腐生生活的细菌),B正确;
      C、原核生物和真核生物的细胞中都具有核糖体,核糖体是合成蛋白质的场所,C正确;
      D、酵母菌属于真核生物,D错误。
      故选D。
      2. “DNA指纹法”在案件工作中有着重要作用。从案发现场取样出为案件侦破提供证据。下列相关叙述不正确的是( )
      A. DNA彻底水解后的产物有6种B. “DNA指纹法”可以用于亲子鉴定
      C. 人体细胞中的DNA全部分布于细胞核中D. 不同的DNA所含脱氧核苷酸排列顺序不同
      【答案】C
      【解析】
      【分析】每个特定的DNA分子中具有特定的碱基排列顺序,而特定的排列顺序代表着遗传信息,所以每个特定的DNA分子中都贮存着特定的遗传信息,这种特定的碱基排列顺序就决定了DNA分子的特异性。
      【详解】A、DNA彻底水解后所得的化合物有磷酸、脱氧核糖和4种含氮碱基(A、T、G、C),其化合物的种类共1+1+4=6种,A正确;
      B、DNA指纹根据人与人之间的遗传信息不同,也就是所含脱氧核苷酸的排列顺序不同,可用于亲子鉴定,B正确;
      C、DNA主要分布于细胞核中,除此之外,线粒体和叶绿体中也有少量的DNA,C错误;
      D、遗传信息储藏在碱基对的排列顺序中,不同的DNA所含脱氧核苷酸排列顺序不同,D正确。
      故选C。
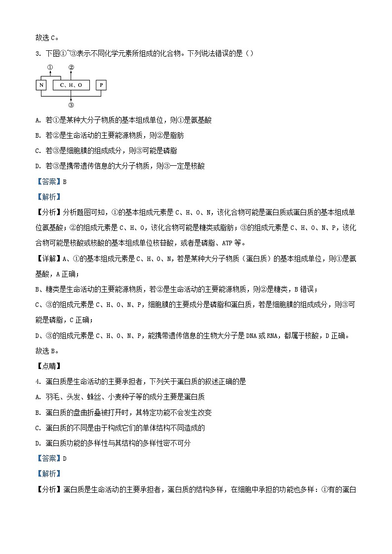
      3. 下图①~③表示不同化学元素所组成的化合物。下列说法错误的是()
      A. 若①是某种大分子物质的基本组成单位,则①是氨基酸
      B. 若②是生命活动的主要能源物质,则②是脂肪
      C. 若③是细胞膜的组成成分,则③可能是磷脂
      D. 若③是携带遗传信息的大分子物质,则③一定是核酸
      【答案】B
      【解析】
      【分析】分析题图可知,①的基本组成元素是C、H、O、N,该化合物可能是蛋白质或蛋白质的基本组成单位氨基酸;②的组成元素是C、H、O,该化合物可能是糖类或脂肪;③的组成元素是C、H、O、N、P,该化合物可能是核酸或核酸的基本组成单位核苷酸,或者是磷脂、ATP等。
      【详解】A、①的基本组成元素是C、H、O、N,若是某种大分子物质(蛋白质)的基本组成单位,则①是氨基酸,A正确;
      B、糖类是生命活动的主要能源物质,若②是生命活动的主要能源物质,则②是糖类,B错误;
      C、③的组成元素是C、H、O、N、P,细胞膜的主要成分是磷脂和蛋白质,若是细胞膜的组成成分,则③可能是磷脂,C正确;
      D、③的组成元素是C、H、O、N、P,能携带遗传信息的生物大分子是DNA或RNA,都属于核酸,D正确。
      故选B。
      【点睛】
      4. 蛋白质是生命活动的主要承担者,下列关于蛋白质的叙述正确的是
      A. 羽毛、头发、蛛丝、小麦种子等的成分主要是蛋白质
      B. 蛋白质的盘曲折叠被打开时,其特定功能不会发生改变
      C. 蛋白质的不同是由于构成它们的单体结构不同造成的
      D. 蛋白质功能的多样性与其结构的多样性密不可分
      【答案】D
      【解析】
      【分析】蛋白质是生命活动的主要承担者,蛋白质的结构多样,在细胞中承担的功能也多样:①有的蛋白质是细胞结构的重要组成成分,如肌肉蛋白;②有的蛋白质具有催化功能,如大多数酶的本质是蛋白质;③有的蛋白质具有运输功能,如载体蛋白和血红蛋白;④有的蛋白质具有信息传递,能够调节机体的生命活动,如胰岛素;⑤有的蛋白质具有免疫功能,如抗体。
      【详解】A.小麦种子等的成分主要是淀粉,A错误;
      B. 蛋白质的盘曲折叠被打开时,结构发生改变,其特定功能也会发生改变,B错误;
      C. 蛋白质的不同是由于构成蛋白质的单体氨基酸的种类、数目、排列顺序,以及形成蛋白质的空间结构不同造成的,C错误;
      D. 蛋白质功能的多样性与其结构的多样性密不可分,D正确。
      故选D。
      5. 几丁质由N-乙酰葡糖胺组成,多存在于节肢动物的外骨骼和真菌的细胞壁中。下列有关说法错误的是()
      A. 几丁质和糖原属于多糖,二者组成元素相同
      B. 几丁质可用于制作人造皮肤和食品的包装纸
      C. 几丁质酶可以分解甲壳类动物和昆虫的外骨骼
      D. 几丁质能吸附重金属离子,可用于废水处理
      【答案】A
      【解析】
      【分析】壳多糖又称几丁质,为N-乙酰葡萄糖胺通过β连接聚合而成的结构同多糖。广泛存在于甲壳类动物的外壳、昆虫的甲壳和真菌的胞壁中,也存在于一些绿藻中,主要是用来作为支撑身体骨架以及对身体起保护的作用。
      【详解】A、几丁质和糖原属于多糖,糖原的组成元素是C、H、O,而几丁质组成元素是C、H、O、N,两者组成元素不同,A错误;
      B、几丁质可用于制作食品的包装纸和食品添加剂,也可用于制作人造皮肤,B正确;
      C、几丁质属于多糖,广泛存在于甲壳类动物和昆虫的外骨骼中,几丁质酶可以水解几丁质,故可以分解甲壳类动物和昆虫的外骨骼,C正确;
      D、几丁质能与溶液中的重金属离子有效结合,可用于废水处理,D正确。
      故选A。
      6. 青蒿素是一种脂质类物质,主要用于治疗疟疾。下列有关脂质的叙述不正确的是
      A. 内质网是脂质合成的“车间”
      B. 胆固醇和雌性激素属于固醇类脂质
      C. 脂质在哺乳动物精子形成中具有重要作用
      D. 磷脂是细胞膜主要成分,它是由甘油和脂肪酸构成
      【答案】D
      【解析】
      【分析】脂质的种类以及主要功能:
      脂类物质主要包括(1)脂肪,是主要的储能物质,并且有保温作用;(2)磷脂是构成细胞膜的主要成分;(3)固醇类:胆固醇是动物细胞膜的主要成分,参与血液中脂质的运输;性激素有促进生殖器官的生殖发育,激发并维持第二性征;维生素D有促进人和动物肠道对钙磷的吸收。
      【详解】A、脂质合成的“车间”是内质网,正确;
      B、常见的脂质有脂肪、磷脂和固醇,而固醇类物质包括胆固醇、性激素和维生素D等,正确;
      C、性激素能促进生殖细胞的形成,故雄性激素在哺乳动物精子形成中具有重要作用,雄性激素属于脂质,正确;
      D、磷脂是细胞膜的主要成分,组成细胞膜的基本骨架,脂肪的基本组成单位是甘油和脂肪酸,错误。
      故选D。
      【点睛】磷脂是组成生物膜的主要成分,分为甘油磷脂与鞘磷脂两大类,分别由甘油和鞘氨醇构成。磷脂为两性分子,一端为亲水的含氮或磷的头,另一端为疏水(亲油)的长烃基链。由于此原因,磷脂分子亲水端相互靠近,疏水端相互靠近,常与蛋白质、糖脂、胆固醇等其它分子共同构成脂双分子层,即细胞膜的结构。
      7. 实验测得小麦、大豆、花生三种生物干种子中三大类有机物含量如图,叙述正确的是()
      A. 用于鉴定还原糖的斐林试剂甲液和乙液,可直接用于蛋白质的鉴定
      B. 选用花生检验细胞中有脂肪存在时需要使用显微镜,可以选苏丹Ⅲ染色液
      C. 向小麦种子的研磨滤液中加入斐林试剂水浴加热后,呈砖红色
      D. 萌发时相同质量的三种种子需要的O2量不同,其中花生种子需要得最少
      【答案】B
      【解析】
      【分析】斐林试剂与还原糖在水浴加热的条件下,溶液的颜色变化为砖红色(沉淀);蛋白质可与双缩脲试剂产生紫色反应;脂肪与苏丹Ⅲ染液反应,颜色变化为橘黄色;淀粉遇碘液变蓝。
      【详解】A、斐林试剂的甲液与双缩脲试剂的A液组成和浓度相同,但斐林试剂乙液和双缩脲试剂B液的浓度不同,因此用于鉴定还原糖的斐林试剂乙液不可直接用于蛋白质的鉴定,A错误;
      B、苏丹Ⅲ染液与脂肪反应生成橘黄色。花生子叶中含有较多的脂肪,若要观察其中的脂肪颗粒,可以选苏丹Ⅲ染色液,并需要在显微镜下观察,B正确;
      C、小麦种子的研磨滤液中主要含有的是淀粉,淀粉是非还原糖,不能用斐林试剂鉴定,C错误;
      D、花生种子中含有的脂肪最多,与糖类相比,脂肪含氢量高,含氧少,萌发时相同质量的三种种子需要的O2量不同,其中花生种子需要得最多,D错误。
      故选B。
      8. 细胞质膜作为系统的边界,在细胞的生命活动中起重要作用。下列有关细胞质膜的叙述,错误的是()
      A. 蛋白质的水溶性部分和脂溶性部分能影响其在膜中的分布
      B. 细胞质膜的流动镶嵌模型能很好地解释变形虫的胞吞摄食现象
      C. 功能越复杂的细胞质膜,蛋白质的种类与数量就越多
      D. 细胞质膜是细胞的一道屏障,对细胞有害的物质不能进入细胞
      【答案】D
      【解析】
      【分析】1、细胞质膜的功能:将细胞与外界环境分开;控制物质进出细胞;进行细胞间的信息交流。
      2、细胞质膜“流动镶嵌模型”的要点是:磷脂双分子层构成膜的基本支架(其中磷脂分子的亲水性头部朝向两侧,疏水性的尾部朝向内侧),蛋白质分子有的镶嵌在磷脂双分子层表面,有的部分或全部嵌入磷脂双分子层中,有的横跨整个磷脂双分子层。
      【详解】A、蛋白质的水溶性部分和脂溶性部分能影响其在膜中的分布,A正确;
      B、变形虫的胞吞摄食现象体现细胞膜的流动性,细胞质膜的流动镶嵌模型能很好地解释变形虫的胞吞摄食现象,B正确;
      C、蛋白质是生命活动的主要承担者,功能越复杂的细胞质膜,蛋白质的种类与数量就越多,C正确;
      D、细胞质膜是细胞的一道屏障,但具有相对性,对细胞有害的物质也能进入细胞,D错误。
      故选D。
      9. 某同学以洋葱鳞片叶外表皮细胞为材料将其放入质量浓度为的蔗糖溶液中,探究植物细胞的吸水和失水,一段时间后观察到质壁分离现象。相关叙述错误的是()
      A. 蔗糖分子不能通过表皮细胞的原生质层
      B. 低倍镜下观察到不同的细胞质壁分离程度都相同
      C. 质壁分离过程中,细胞液浓度小于外界溶液浓度
      D. 将质壁分离的细胞置于清水中可能发生质壁分离复原
      【答案】B
      【解析】
      【分析】质壁分离与复原的原理:成熟的植物细胞构成渗透系统,可发生渗透作用。质壁分离的原因分析:外因:外界溶液浓度>细胞液浓度;内因:原生质层相当于一层半透膜,细胞壁的伸缩性小于原生质层。
      【详解】A、蔗糖是二糖,原生质层具有选择透过性,蔗糖分子不能通过表皮细胞的原生质层,A正确;
      B、低倍镜下观察到不同的细胞质壁分离程度可能不同, B错误;
      C、质壁分离过程中,细胞液浓度小于外界溶液浓度,细胞失水,C正确;
      D、将质壁分离的细胞置于清水中,若细胞存货则可发生质壁分离复原,若细胞死亡则不能复原,D正确。
      故选B。
      10. 如图为真核细胞中某分泌蛋白的合成和运输的部分过程示意图,下列有关分析错误的是()
      A. 分泌蛋白的合成与运输过程体现了生物膜在功能上的协调配合
      B. 破伤风杆菌分泌外毒素(一种蛋白质)离不开上述过程
      C. 内质网膜和高尔基体膜的结构具有相似性
      D. 若囊泡转运机制发生缺陷,可能使内质网与高尔基体间积累大量囊泡
      【答案】B
      【解析】
      【分析】分泌蛋白的合成与分泌过程大致是:首先在游离的核糖体中以氨基酸为原料开始多肽链的合成,当合成了一段肽链后,这段肽链会与核糖体一起转移到粗面内质网上继续其合成过程,并且边合成边转移到内质网腔内,再经过加工、折叠,形成具有一定空间结构的蛋白质。内质网膜鼓出形成囊泡,包裹着蛋白质离开内质网,到达高尔基体,与高尔基体膜融合,囊泡膜成为高尔基体膜的一部分。高尔基体对蛋白质做进一步的修饰加工,然后由高尔基体膜形成包裹着蛋白质的囊泡,囊泡转运到细胞膜,与细胞膜融合,将蛋白质分泌到细胞外。在分泌蛋白的合成、加工、运输的过程中,需要消耗能量,这些能量主要来自线粒体。
      【详解】A、分泌蛋白的合成与运输过程体现了生物膜在功能上的协调配合,说明生物膜在功能上既有分工,又密切联系,A正确;
      B、破伤风杆菌是原核生物,原核生物中只含有核糖体这一种细胞器,故其不能完成上述过程,B错误;
      C、由题图信息分析可知,内质网与高尔基体膜可以通过囊泡进行转化,说明内质网和高尔基体膜在组成成分和结构上相似,C正确;
      D、若囊泡转运机制发生缺陷,会导致囊泡运输遭到破坏,可能会使内质网与高尔基体间积累大量囊泡,D正确。
      故选B。
      11. “银烛秋光冷画屏,轻罗小扇扑流萤。”这是唐代诗人描写萤火虫发光现象的诗句。下列相关叙述错误的是( )
      A. 萤火虫体内生命活动的直接能源物质是ATP
      B. ATP分子中的腺苷由脱氧核糖和腺嘌呤构成
      C. ATP分子中远离腺苷的特殊化学键更易水解
      D. 细胞内的化学能转变为光能使萤火虫发光
      【答案】B
      【解析】
      【分析】ATP的中文名称叫腺苷三磷酸,其结构简式为A-P~P~P,其中A代表腺苷,P代表磷酸基团,ATP为直接能源物质,在体内含量不高,可与ADP在体内迅速转化。
      【详解】AD、生物体内生命活动直接能源物质是ATP,萤火虫能发光是由于细胞中的荧光素接受ATP提供的能量后被激活从而发光,即细胞内ATP中的化学能转变成光能,AD正确;
      B、ATP分子中的腺苷由1分子核糖和1分子腺嘌呤构成,B错误;
      C、ATP的中文名称叫腺苷三磷酸,其结构简式为A-P~P~P,一分子ATP中含有3个磷酸基团,2个特殊化学键,其中远离腺苷的特殊化学键更易水解,C正确。
      故选B。
      12. 加酶洗衣粉与普通洗衣粉相比,具有更强的去污能力。下列有关说法错误的是( )
      A. 加酶洗衣粉是经过酶工程改造的产品,比一般的酶稳定性强
      B. 加酶洗衣粉不易受外界环境影响,先用沸水溶解,洗涤效果更好
      C. 羊绒、蚕丝衣物含有蛋白纤维,不适于用含蛋白酶的洗衣粉洗涤
      D. 只要条件适宜,即便离开活细胞,酶的催化能力仍然保持高效性
      【答案】B
      【解析】
      【分析】1、酶是由活细胞产生的具有催化作用的有机物,绝大多数酶是蛋白质,极少数酶是RNA。
      2、酶的特性:高效性、专一性和作用条件温和的特性。
      3、酶促反应的原理:酶能降低化学反应的活化能。
      【详解】A、加酶洗衣粉中的酶不是直接来自生物体的,而是经过酶工程改造的产品,比一般的酶稳定性强,A正确;
      B、加酶洗衣粉中添加的是纤维素酶、脂肪酶、淀粉酶和碱性蛋白酶,酶在高温下会变性,失去活性,不能用沸水溶解,B错误;
      C、蛋白酶可水解蛋白质,羊绒、蚕丝衣物含有蛋白纤维,不适于用含蛋白酶的洗衣粉洗涤,C正确;
      D、酶促反应需要适宜的条件,酶具有高效性,在细胞内和细胞外都可以发挥作用,D正确。
      故选B。
      13. 液泡是植物细胞中储存 Ca2+的主要细胞器,液泡膜上的 H+焦磷酸酶可利用水解无机焦磷酸释放的能量跨膜运输 H+,建立液泡膜两侧的 H+浓度梯度。该浓度梯度驱动 H+通过液泡膜上的载体蛋白 CAX 完成跨膜运输,从而使 Ca2+以与 H+相反的方向同时通过 CAX 进行进入液泡并储存。下列说法错误的是()
      A. Ca2+通过 CAX 的跨膜运输方式属于协助扩散
      B. Ca2+通过 CAX 的运输有利于植物细胞保持坚挺
      C. 加入 H+焦磷酸酶抑制剂,Ca2+通过 CAX 的运输速率变慢
      D. H+从细胞质基质转运到液泡跨膜运输方式属于主动运输
      【答案】A
      【解析】
      【分析】由题干信息可知,H+通过液泡膜上的载体蛋白 CAX 完成跨膜运输,且该过程需要借助无机焦磷酸释放的能量,故H+跨膜运输的方式为主动运输; Ca2+通过 CAX 进行进入液泡并储存的方式为主动运输(反向协调运输)。
      【详解】A、Ca2+通过 CAX 的跨膜运输方式为主动运输,所需要的能量由H+顺浓度梯度产生的势能提供,A错误;
      B、Ca2+通过 CAX 的运输进入液泡增加细胞液的浓度,细胞液的渗透压,有利于植物细胞从外界吸收水分,有利于植物细胞保持坚挺,B正确;
      C、加入 H+焦磷酸酶抑制剂,则液泡中的H+浓度降低,液泡膜两侧的 H+浓度梯度差减小,为Ca2+通过 CAX 的运输提供的能量减少,C正确;
      D、H+从细胞质基质转运到液泡的跨膜运输方式需要水解无机焦磷酸释放的能量来提供,为主动运输,D正确。
      故选A。
      14. 人体肌肉组织分为快肌纤维和慢肌纤维两种,其中快肌纤维无氧呼吸能力强,慢肌纤维中线粒体的体积大而且数量多。下列判断不合理的是()
      A. 快肌纤维不含线粒体,进行无氧呼吸会产生大量乳酸
      B. 慢肌纤维对氧气的需求较多,所含毛细血管较为丰富
      C. 不同个体、不同骨骼肌所含有的两种肌纤维比例不同
      D. 根据题意,快肌纤维主要用于时间短、强度大的活动
      【答案】A
      【解析】
      【分析】1、由题意可知,快肌纤维几乎不含有线粒体,因此主要进行无氧呼吸,慢肌纤维与慢跑等有氧运动有关,因此慢肌纤维含有线粒体,主要进行有氧呼吸。
      2、有氧呼吸和无氧呼吸的第一阶段相同,都是葡萄糖酵解产生丙酮酸、还原氢,同时合成少量ATP,发生在细胞中基质中。
      3、快肌纤维进行无氧呼吸,产物是乳酸,由于乳酸中含有大量的能量未被释放出来,因此1ml葡萄糖氧化分解,快肌纤维释放的能量少,慢肌纤维进行有氧呼吸,有氧呼吸过程产生的能量多,因此1ml葡萄糖氧化分解,慢肌纤维释放的能量多。
      【详解】A、快肌纤维无氧呼吸能力强,不代表其不能进行有氧呼吸,快肌纤维也含线粒体,A错误;
      B、慢肌纤维中线粒体体积大而且数量多,主要进行有氧呼吸,对氧气需求量大,所含毛细血管较多,B正确;
      C、两种肌纤维比例在不同个体、不同骨骼肌中是有区别的,这和遗传因素有关,C正确;
      D、根据题意可知,快肌纤维无氧呼吸能力强,负责缺氧的剧烈运动,即用于时间短、强度大的活动,D正确。
      故选A。
      15. 如图表示叶肉细胞某些生理过程中H元素的转移途径。下列叙述正确的是( )
      H2ONADPH(CH2O) [H]H2O
      A. ①④过程能产生ATP且都在基质中完成
      B. ②③过程需消耗ATP且都在内膜上进行
      C. ①②过程表示光合作用,③④过程表示无氧呼吸
      D. ①③过程有H2O参与反应,②④过程需要酶的催化
      【答案】D
      【解析】
      【分析】根据题意和图示分析可知:①是光反应阶段,在叶绿体类囊体膜上;②是暗反应阶段,在叶绿体基质中,需要光反应产生的NADPH和ATP,同时需要多种酶;③是有氧呼吸第一、二阶段,在细胞质基质和线粒体基质中;④是有氧呼吸第三阶段,在线粒体内膜。
      【详解】A、由图可知,①是光反应阶段,能产生ATP,发生在类囊体薄膜上,④是有氧呼吸第三阶段,发生在线粒体内膜,A错误;
      BC、②是暗反应阶段,发生在叶绿体基质中,③是有氧呼吸第一、二阶段,分别发生在细胞质基质和线粒体基质中,B、C错误;
      D、①过程中有水的光解,③有氧呼吸第二阶段需要水参与分解丙酮酸,两个过程均有H2O参与反应,②暗反应阶段和④有氧呼吸第三阶段都需要酶的催化,D正确。
      故选D。
      16. 下列关于光合作用和细胞呼吸原理在实践中应用的说法,错误的是( )
      A. 温室栽培时可通过增大昼夜温差提高有机物积累量
      B. 种子贮存时先晒干以降低自由水含量,从而降低细胞呼吸
      C. 荔枝在干燥、低温和无氧环境中,可延长保鲜时间
      D. 适时进行灌溉可以缓解作物的“光合午休”程度
      【答案】C
      【解析】
      【分析】1、温度能影响呼吸作用,主要是影响呼吸酶的活性。一般而言,在一定的温度范围内,呼吸强度随着温度的升高而增强。
      2、种子贮存的条件是:低温、低氧和干燥。水果保鲜的条件是:零上低温、低氧和一定湿度。
      3、对于板结的土壤及时进行松土透气,可以使根细胞进行充分的有氧呼吸,从而有利于根系的生长和对无机盐的吸收。此外,松土透气还有利于土壤中好氧微生物的生长繁殖,这能够促使这些微生物对土壤中有机物的分解,从而有利于植物对无机盐的吸收。
      【详解】A、白天适当提高温度,有利于光合作用积累有机物,晚上适当降低温度,可减少细胞呼吸对有机物的消耗,从而提高有机物积累量,A正确;
      B、细胞中的自由水越多,细胞代谢越旺盛,因此种子贮存时应先晒干,降低其自由水的含量,从而降低细胞呼吸,减少有机物的消耗,B正确;
      C、荔枝在低氧、一定湿度和零上低温的环境下,可延长保鲜时间,无氧、干燥和零下低温都不利于荔枝的保鲜,C错误;
      D、“光合午休”是由于中午光照过强,温度过高,蒸腾作用旺盛,气孔关闭导致二氧化碳供应不足引起的,故适时进行灌溉可以缓解作物的“光合午休”程度,D正确。
      故选C。
      17. 科研人员用显微镜观察被化学药剂处理过的其种植物根尘分生区细胞,发现有的细胞中姐妹染色单体末端黏合,进而在着丝粒分裂后向两极移动时形成“染色体桥”,如图所示。下列叙述正确的是()
      A. 分生区细胞经解离,相互分离并保持细胞活性
      B. 用碱性染料染色后,需要漂洗染液便于观察
      C. 据图中染色体形态判断,此细胞处于分裂中期
      D. 图中细胞与同时期正常细胞的着丝粒数目相同
      【答案】D
      【解析】
      【分析】低温诱导染色体数目加倍实验:(1)低温诱导染色体数目加倍实验的原理:低温能抑制纺锤体的形成,使子染色体不能移向细胞两极,从而引起细胞内染色体数目加倍。(2)该实验的步骤为选材→固定→解离→漂洗→染色→制片。(3)该实验采用的试剂有卡诺氏液(固定)、改良苯酚品红染液(染色),体积分数为15%的盐酸溶液和体积分数为95%的酒精溶液(解离)。
      【详解】A、解离的目的是让细胞相互分离,解离液中的盐酸和酒精会杀死细胞,A错误;
      B、制作大蒜根尖细胞有丝分裂装片的流程为解离、漂洗、染色、制片,即需要经解离、漂洗后再用碱性染料染色,B错误;
      C、结合题干信息“在着丝粒分裂后向两极移动时形成染色体桥”,着丝粒向两极移动的时期为有丝分裂后期,故该细胞处于分裂后期,C错误;
      D、染色体桥的末端连接处并不形成着丝粒,故图中有染色体桥的细胞中着丝粒数目与同时期(有丝分裂后期)正常细胞的着丝粒数目相同,D正确。
      故选D。
      18. 下列关于细胞衰老和死亡的叙述,错误的是()
      A. 细胞衰老是细胞生理状态发生复杂变化的过程,是一种正常的生命现象
      B. 细胞衰老过程中酪氨酸酶的活性降低,这可能与自由基有关
      C. 细胞凋亡过程中,常常会引起炎症的发生,导致细胞坏死
      D. 细胞凋亡是一种程序性死亡,受细胞自身遗传机制的调控
      【答案】C
      【解析】
      【分析】衰老细胞的特征:(1)细胞内水分减少,细胞萎缩,体积变小,但细胞核体积增大,染色质固缩,染色加深;(2)细胞膜通透性功能改变,物质运输功能降低;(3)细胞色素随着细胞衰老逐渐累积;(4)有些酶的活性降低;(5)呼吸速度减慢,新陈代谢减慢。
      【详解】A、细胞的分裂、分化、衰老、凋亡都属于正常的生命现象,细胞衰老是细胞生理状态发生复杂变化的过程,A正确;
      B、细胞衰老的学说之一为自由基学说,自由基会攻击蛋白质导致蛋白质的活性下降,导致细胞衰老,酪氨酸酶的化学本质是蛋白质,故细胞衰老过程中酪氨酸酶的活性降低,这可能与自由基有关,B正确;
      C、炎症反应清除被感染细胞,属于细胞凋亡,C错误;
      D、细胞凋亡受基因控制的程序性死亡,D正确。
      故选C。
      19. 果蝇体细胞中含有8条染色体。下列关于果蝇体细胞有丝分裂的叙述,正确的是()
      A. 在间期,DNA进行复制,形成16条染色体
      B. 在前期,从细胞两极发出纺锤丝形成纺锤体
      C. 在中期,8条染色体的着丝粒排列在细胞板上,形态清晰,易于观察
      D. 在后期,着丝粒分裂,每条染色体上含有1个DNA分子
      【答案】D
      【解析】
      【分析】有丝分裂特点是细胞在分裂的过程中有纺锤体和染色体出现,使已经在S期复制好的子染色体被平均分配到子细胞,这种分裂方式普遍见于高等动植物(动物和高等植物)。动物细胞(低等植物细胞)和高等植物细胞的有丝分裂是不同的。
      【详解】A、在间期,DNA复制后,染色体条数为8条,A错误;
      B、在前期,果蝇细胞的纺锤体是通过中心体发出星射线连接在着丝粒上形成的,植物的纺锤体是两极发出的,B错误;
      C、在中期,8条染色体的着丝粒排列在赤道板上,C错误;
      D、后期,着丝粒分裂,染色单体变成染色体,每条染色体上含有1个DNA分子,D正确。
      故选D。
      20. 夏季某晴朗的一天对一密闭蔬菜大棚中的某种气体的含量进行24小时监测,结果如图所示。下列相关叙述正确的是()
      A. 该实验中所监测的气体是CO2
      B. b点时蔬菜细胞中ATP仅来自细胞质基质和线粒体
      C. cd段的出现可能是气温过高使部分气孔关闭所致
      D. 该大棚蔬菜一天中有机物积累量最多的时刻是f点时
      【答案】C
      【解析】
      【分析】分析图示:5-7时气体含量减少,7到17时含量增加,可推测有光照时气体增加,无光时减少,则曲线中气体相对量为氧气的含量。图中7点和17点时氧气浓度达到平衡,此两点为光补偿点,此时光合作用等于呼吸作用。
      【详解】A、结合分析可知,检测的气体与光照有无密切相关,推测所测气体为氧气,A错误;
      B、b点时,外界气体变化量为0,此时仍然进行光合作用和呼吸作用,蔬菜细胞中ATP可来自细胞质基质、叶绿体和线粒体,B错误;
      C、cd段的出现可能是光照过强,使温度升高,气孔关闭,导致二氧化碳供应不足所致,C正确;
      D、分析题图,e点以后氧气减少,说明e点以后植物的光合作用小于呼吸作用,有机物开始消耗,一天当中,e点有机物积累最多,D错误。
      故选C。
      21. 20世纪以来,CO2的大量排放引起全球气候变暖。为研究温度和CO2浓度对植物光合速率的影响,科研小组以玉米(生长周期为120天)为实验材料,在三组不同条件(连续处理)下种植,一段时间后分别测定其光合速率,实验结果如下表。下列分析错误的是( )
      A. 实验因变量的数据与光照强度、土壤的含水量密切相关
      B. A组和B组说明长期增温可能会降低玉米植株的生长速率
      C. A组和C组说明增加CO2可明显提高玉米植株的光合速率
      D. 长期生长在温室环境中农作物可能会减产
      【答案】C
      【解析】
      【分析】表格分析:本实验研究增温、增CO2对植物光合速率的影响,自变量为二氧化碳、温度和种植天数,因变量为光合速率。表中数据显示:A与B相比在种植天数为34天时,增加温度光合速率会增加,种植82天时,增加温度光合速率会减少。B和C相比,种植34和82天时,增加二氧化碳浓度,光合速率都增加。
      【详解】A、由题意可知,该实验的因变量是光合速率,光照强度和土壤的含水量等都会对光合速率产生影响,因此该数据与光照强度、土壤的含水量密切相关,A正确;
      BD、A组与B组相比,种植34天时,B组的光合速率大于A组,说明短期内增加温度,光合速率会增大,种植82天时,B组的光合速率小于A组,说明长期增加温度光合速率会减小,由此可说明长期增温可能会降低玉米植株的生长速率,同时可推测长期生长在温室环境中的农作物可能会减产,B、D正确;
      C、A组和C组不符合单一变量原则,不能说明增加CO2可提高玉米植株的光合速率,C错误。
      故选C。
      二、选择题:本题共4小题,每题3分,共12分。在每小题给出的四个选项中,有的只有一项符合题目要求,有的有多项符合题目要求。全部选对的得3分,选对但不全的得2分,有选错的得0分。
      22. 反渗透法指的是在半透膜的原水一侧施加适当强度的外界压力,原水透过半透膜时,只允许水透过,其他物质不能透过而被截留在原水一侧半透膜表面的过程。下列相关叙述错误的是( )
      A. 渗透作用发生的必备条件是有半透膜和膜两侧有浓度差
      B. 反渗透法淡化海水时,施加的外界压力应小于海水渗透压
      C. 植物的原生质层相当于一种具有选择透过性的半透膜
      D. 反渗透法淡化海水时,所用半透膜上含有多种载体蛋白
      【答案】BD
      【解析】
      【分析】1、渗透作用发生的条件是具有半透膜、膜两侧具有浓度差,在渗透装置中,水分子从低浓度溶液中通过半透膜进入高浓度溶液中。
      2、当细胞液的浓度小于外界溶液的浓度时,细胞就会通过渗透作用而失水,细胞液中的水分就透过原生质层进入到溶液中,由于原生质层比细胞壁的收缩性大,当细胞不断失水时,原生质层就会与细胞壁分离。
      【详解】A、渗透指的是水分子通过半透膜由低浓度处向高浓度处运动的现象,因此渗透作用发生的必备条件是有半透膜和膜两侧有浓度差,A正确;
      B、施加的外界压力应大于海水渗透压才能迫使海水通过半透膜,B错误;
      C、植物的原生质层由细胞膜、液泡膜及之间的细胞质组成,相当于一种具有选择透过性的半透膜,C正确;
      D、反渗透法淡化海水时,所用的是人工合成的半透膜,不含有载体蛋白,D错误。
      故选BD。
      23. 科研人员研究了不同温度下,胆固醇对人工膜(人工合成的脂质膜)流动性的影响,结果如图所示,其中微粘度的大小与膜流动性的高低呈负相关。下列相关叙述错误的是()
      A. 由图可知在温度较高时,胆固醇可以提高膜的流动性
      B. 由图可知适当提高温度可降低微粘度提高膜的流动性
      C. 与人工膜相比,动物细胞细胞膜的成分还有蛋白质和糖类
      D. 胆固醇使膜的流动性在较大温度范围内保持相对稳定的状态
      【答案】A
      【解析】
      【分析】由题图信息分析可知,该实验的目的是不同温度下胆固醇对人工膜微粘度影响,自变量是不同温度和人工膜的类型(是否含胆固醇),因变量为人工膜微粘度;膜的微粘度与其流动性呈负相关。
      【详解】A、由图可知,在温度较高时,含有胆固醇的人工膜微粘度高于不含胆固醇的人工膜,由于膜的微粘度与其流动性呈负相关,即说明温度较高时,含有胆固醇的人工膜流动性较低,即胆固醇可以降低膜的流动性,A错误;
      B、随着温度升高,两种人工膜的微粘度均降低,说明膜的流动性升高,即适当提高温度可降低微粘度提高膜的流动性,B正确;
      C、人工膜主要含有磷脂,与人工膜相比,动物细胞细胞膜的成分还有蛋白质和糖类,C正确;
      D、根据题图可知,胆固醇对膜流动性的作用是在温度较高时,胆固醇可以降低膜的流动性;在温度较低时,又可以提高膜的流动性;胆固醇使膜的流动性在较大温度范围内保持相对稳定的状态,D正确。
      故选A。
      24. 上海生命科学研究院诱导人成纤维细胞重编程(类似细胞分化)为hiHep细胞获得成功,hiHep细胞具有肝细胞的许多功能,包括分泌血清白蛋白、积累糖原、代谢药物等。下列相关叙述中正确的是( )
      A. 人成纤维细胞与hiHep细胞中的核DNA和蛋白质完全相同
      B. 人成纤维细胞重编程为hiHep细胞,存在基因的选择性表达
      C. 该项成果表明,分化了的细胞其分化后的状态是可以改变的
      D. hiHep细胞的诱导成功为人类重症肝病的治疗提供了可能性
      【答案】BCD
      【解析】
      【分析】在个体发育中,由一个或一种细胞增殖产生的后代,在形态、结构和生理功能上发生稳定性差异的过程,叫作细胞分化。细胞分化是一种持久性的变化,一般来说,分化的细胞将一直保持分化后的状态,直到死亡。细胞分化的实质是基因的选择性表达。
      【详解】A、hiHep细胞是由人成纤维细胞重编程获得的,所以它们的核DNA完全相同,但由于基因的选择性表达,蛋白质不完全相同,A错误;
      B、将人成纤维细胞重编程获得hiHep细胞属于细胞分化,细胞分化的实质是基因的选择性表达,B正确;
      C、该项成果表明,分化了的细胞其分化后的状态在一定的诱导条件下是可以改变的,C正确;
      D、由题意可知,hiHep细胞具有肝细胞的许多功能,故hiHep细胞的诱导成功为人类重症肝病的治疗提供了可能性,D正确。
      故选BCD。
      25. 吡唑醚菌脂是一种线粒体呼吸抑制剂,通过阻止线粒体内膜的反应过程而抑制细胞呼吸,常应用于防治真菌引起的农作物病害。下列有关叙述正确的是( )
      A. 吡唑醚菌脂主要抑制真菌的线粒体内膜上[H]与氧结合生成水
      B. 细胞呼吸产生的[H]主要来自线粒体基质中有氧呼吸过程的第一阶段
      C. 抑制丙酮酸转运蛋白的活性,有氧呼吸过程中产生的CO2减少
      D. 吡唑醚菌脂可以用于治理由厌氧型微生物引起的环境污染
      【答案】AC
      【解析】
      【分析】有氧呼吸过程分为三个阶段,第一阶段是葡萄糖分解形成丙酮酸和[H],发生在细胞质基质中;有氧呼吸的第二阶段是丙酮酸和水反应产生二氧化碳和[H],发生在线粒体基质中;有氧呼吸的第三阶段是[H]与氧气反应形成水,发生在线粒体内膜上。
      【详解】AD、吡唑醚菌脂通过阻止线粒体内膜的反应过程而抑制细胞呼吸,有氧呼吸第三阶段是[H]与氧结合生成水的过程,发生在线粒体内膜上,故吡唑醚菌脂主要抑制真菌的线粒体内膜上[H]与氧结合生成水,其可以用于治理由好氧型微生物引起的环境污染,A正确,D错误;
      B、有氧呼吸的第一阶段发生在细胞质基质中,只产生少量[H],细胞呼吸产生的[H]主要来自线粒体基质中有氧呼吸过程的第二阶段,B错误;
      C、抑制丙酮酸转运蛋白的活性,导致丙酮酸不能进入线粒体基质参与有氧呼吸第二阶段的反应,则有氧呼吸过程中产生的CO2减少,C正确。
      故选AC。
      三、非选择题:本题共5小题,共46分。
      26. 溶液培养法是一种在无土壤溶液中培育植物的方法。请回答下列相关问题:
      (1)利用溶液培养法培育植物时,根毛细胞主要通过_____________(细胞器)调节细胞内渗透压,以调节对水分的吸收。根细胞从溶液中吸收NH4+的方式为_______________。
      (2)利用溶液培养法培育植物时,培养液中Fe2+的浓度有所升高,原因是_____________,若对根细胞使用某种毒素。结果Mg2+的吸收显著减少,而Ca2+的吸收没有受到影响,这说明_______________。
      (3)溶液培养法培育植物脱离了土壤的限制,与传统的土壤种植相比,溶液培养法培养植物的优点有________________。(答出一点即可)
      【答案】(1) ①. 液泡 ②. 主动运输
      (2) ①. 植物吸收水的相对速度(相对量)大于吸收Fe2+的相对速度(相对量) ②. 该毒素抑制了运输Mg2+的载体蛋白的活性
      (3)能根据植物的需求,人为调整营养成分及其比例(或更好地给根细胞供氧;能避免;土壤中的细菌和杂质的影响等)。
      【解析】
      【分析】1、无机盐主要以离子的形式存在,其生理作用有:
      (1)细胞中某些复杂化合物的重要组成成分,如Fe2+是血红蛋白的必要成分;Mg2+是叶绿素的必要成分。
      (2)维持细胞的生命活动,如Ca2+可调节肌肉收缩和血液凝固,血钙过高会造成肌无力,血钙过低会引起抽搐。
      (3)维持细胞的酸碱平衡和细胞的形态。
      2、根细胞对各种离子的吸收是主动运输的过程,需要载体蛋白的协助和消耗能量。根系对水分的吸收和对离子的吸收是相对独立的过程。
      【小问1详解】
      根毛细胞主要通过液泡调节细胞内液渗透压,以调节对水分的吸收。植物根细胞吸收无机盐离子的方式是主动运输,故植物根细胞从溶液中吸收NH4+的方式为主动运输。
      【小问2详解】
      根系对不同无机盐的吸收速率的差异主要是由细胞膜上不同载体蛋白的数量决定的。利用水培法培育植物时,培养液中Fe2+的浓度有所升高,原因是植物对水分的吸收比例大于对Fe2+的吸收比例,使得培养液中水减少的量大于Fe2+的减少速率。若对根细胞使用某种毒素。结果Mg2+的吸收显著减少,而Ca2+的吸收没有受到影响,这说明该毒素抑制了运输Mg2+的载体蛋白的活性。
      【小问3详解】
      溶液培养法培育植物脱离了土壤的限制,与传统的土壤种植相比,溶液培养法培养植物能根据植物的需求,人为调整营养成分及其比例;更好地给根细胞供氧;能避免土壤中的细菌和杂质的影响等。
      【点睛】本题考查无机盐和物质的运输的相关知识,意在考查学生识记所学知识要点,把握知识间的内在联系,形成知识网络的能力,同时获取题干信息准确答题。
      27. 酶的抑制剂能降低酶的活性,不同的抑制剂对酶活性的影响不同。某科研小组通过实验研究了两种抑制剂对某消化酶酶促反应速率的影响,对实验的结果进行分析并绘图,如图所示。请回答下列问题:
      (1)酶的本质是蛋白质或者是______,酶与无机催化剂相比催化效率更高的原因是______________________________。
      (2)该实验的自变量是______________________________。
      (3)据图分析,随着底物浓度的升高,抑制剂______(填类型)的作用逐渐减弱甚至消失。
      (4)某同学认为该实验小组的实验过程应是:
      a.将某消化酶溶液等分为①②③三组,将每组等分为若干份;
      b.在一定条件下将三组消化酶溶液均与等量的不同浓度的底物混合;
      c.在①中加入一定量的蒸馏水,②中加入等量的抑制剂Ⅰ,③中加入等量的抑制剂Ⅱ;
      d.定时取样检测各反应中底物的量或产物的量,并计算酶促反应速率,记录实验结果并绘图。你认为该实验操作是否正确?______,如果不正确,请进行改正:______________________________。
      【答案】(1) ①. RNA ②. 酶降低化学反应活化能的效果更显著
      (2)温度、pH、酶浓度、抑制剂的使用量等(3)Ⅰ
      (4) ①. 不正确 ②. 步骤c应与步骤b互换,即先对酶溶液进行处理再加入底物
      【解析】
      【分析】图示表示两种抑制剂对某消化酶酶促反应速率的影响,该实验的自变量是抑制剂种类和底物浓度,因变量是酶促反应速率,无关变量是温度、pH、酶浓度、抑制剂的使用量等。与①无抑制剂相比,②抑制剂Ⅰ降低化学反应活化能的能力下降,酶的活性(催化效率)降低;与①无抑制剂相比,③抑制剂Ⅱ降低化学反应活化能的能力上升,酶的活性(催化效率)升高。
      【小问1详解】
      酶的本质绝大多数是蛋白质,少数是RNA;酶与无机催化剂相比催化效率更高,原因是酶降低活化能的作用更显著。
      【小问2详解】
      由图可知,该实验的自变量有两个,分别是抑制剂种类和底物浓度。
      【小问3详解】
      由图可知,随着底物浓度的升高,曲线②的酶促反应速率逐渐与曲线①无抑制剂时相同,即抑制剂I的作用逐渐减小甚至消失。
      【小问4详解】
      不正确,若对酶处理前先将酶与底物混合,则酶会先与底物发生反应,故应先对酶进行不同的处理,然后再将处理后的酶与底物混合。
      【点睛】本题结合曲线图,考查两种抑制剂对某消化酶酶促反应速率影响的实验,考生对酶的概念和化学本质的识记、掌握酶促反应的原理、能分析题图明确竞争性抑制剂和非竞争性抑制剂的作用原理及区别是解题的关键。
      28. 早酥梨是我国西北地区优良的梨品种,进食后可刺激胃肠道,防治便秘、痔疮等疾病。下图表示光照、贮藏温度对早酥梨果实呼吸强度的影响。请回答下列问题:
      (1)早酥梨果实细胞在氧气充足时以葡萄糖分子作为底物进行有氧呼吸,有氧呼吸第一阶段和第二阶段都会产生NADH,NADH中H元素来自细胞呼吸反应物中的_______。有氧呼吸过程中发生的能量转化是________。
      (2)早酥梨果实细胞在氧气不足时既可以进行有氧呼吸,又可以进行无氧呼吸,此时细胞呼吸过程中CO2的产生场所是_______,为检测早酥梨果实细胞在贮藏过程中是否进行了无氧呼吸,可将梨果实榨汁后,加入______溶液来检测是否有酒精产生,若果汁颜色变成了______色,则可判断细胞进行了无氧呼吸。
      (3)分析柱形图表示的实验结果可知,影响早酥梨果实呼吸强度的因素有________,早酥梨果实最有利的贮藏条件是______。
      【答案】(1) ①. 葡萄糖和水 ②. 有机物中稳定的化学能转化为热能和ATP中活跃的化学能
      (2) ①. 细胞质基质和线粒体基质 ②. 酸性重铬酸钾 ③. 灰绿
      (3) ①. 温度和光照 ②. 有光照、温度为2℃
      【解析】
      【分析】分析图形:自变量为温度和有无光照,因变量为呼吸强度,图中数据表明温度和光照会影响早酥梨细胞呼吸速率,且在有光照、温度为2℃其呼吸速率最低。
      【小问1详解】
      有氧呼吸第一阶段是葡萄糖分解成丙酮酸和NADH,第二阶段是丙酮酸和水反应生成CO2和NADH,有氧呼吸第一阶段和第二阶段都会产生NADH,NADH中的H元素来自细胞呼吸反应物葡萄糖和水,有氧呼吸过程中发生的能量转化是有机物中稳定的化学能转化为热能和ATP中活跃的化学能。
      【小问2详解】
      早酥梨果实细胞在氧气不足时既可以进行有氧呼吸,又可以进行无氧呼吸,此时细胞呼吸过程中CO2的产生场所是细胞质基质(无氧呼吸的场所)和线粒体基质(有氧呼吸第二阶段的场所)。早酥梨果实细胞无氧呼吸会产生酒精和二氧化碳,故可将梨果实榨汁后,加入酸性重铬酸钾溶液来检测是否有酒精产生,若果汁颜色变成了灰绿色,则可判断细胞进行了无氧呼吸。
      【小问3详解】
      由实验结果可知,影响早酥梨果实呼吸强度的因素有温度和光照,且在有光照、温度为2 ℃时其呼吸速率最低,有机物消耗最少,最适宜储存。
      29. 以景天科植物为代表的多种植物,其体内具有特殊的CO2固定方式,即CAM途径,又称为景天酸代谢途径,其夜间气孔开放,固定CO2产生苹果酸储存在液泡中,白天气孔关闭,苹果酸脱羧释放CO2用于光合作用,基本过程如下图所示。请据图分析回答问题:
      (1)在叶绿体中,吸收光能的色素分布在______,可以用_____提取色素,研磨时,加入CaCO3的目的是_____。
      (2)白天,影响该植物光合作用强度的外界环境因素有_______(答出两点即可),光合作用所需CO2的来源有苹果酸经脱羧作用释放和______。
      (3)该植物细胞在夜间能产生ATP的场所有______。夜间能吸收CO2,却不能合成糖类等有机物的原因是______。
      【答案】(1) ①. 类囊体的薄膜上 ②. 无水乙醇 ③. 防止研磨时色素分子被破坏
      (2) ①. 温度、光照强度和水分等 ②. 细胞的呼吸作用产生
      (3) ①. 细胞质基质和线粒体 ②. 光反应必须为暗反应过程提供NADPH和ATP,夜晚无光不能进行光反应,所以这类植物虽然夜间能吸收二氧化碳,但不能合成糖类
      【解析】
      【分析】据图分析:图示植物吸收的CO2生成苹果酸储存在液泡中,夜晚能吸收CO2,却不能合成C6H12O6,故其白天进行光反应及暗反应合成有机物,夜晚只进行二氧化碳固定。
      【小问1详解】
      在叶绿体中,吸收光能的色素分布在类囊体的薄膜上,色素能溶于有机溶剂,故可以用无水乙醇提取色素,研磨时,加入CaCO3可以防止研磨时色素分子被破坏。
      【小问2详解】
      据图可知,白天时该植物不吸收二氧化碳,故影响该植物光合作用强度的外界环境因素有温度、光照强度和水分等,该植物白天进行光合作用所需CO2的来源有液泡中的苹果酸经脱羧作用释放和细胞的呼吸作用产生。
      【小问3详解】
      细胞呼吸可以产生ATP,场所为细胞质基质和线粒体;该植物细胞在夜间进行呼吸作用,故可以产生ATP的场所有细胞质基质和线粒体。光合作用暗反应阶段二氧化碳和C5结合形成C3,C3还原成(CH2O)的过程需要光反应提供NADPH和ATP,夜晚无光不能进行光反应,所以这类植物虽然夜间能吸收二氧化碳,但不能合成糖类。
      30. 科学家用含的磷酸盐作为标记物浸泡某植物幼苗,追踪其根尖细胞分裂情况,得到根尖分生区细胞连续分裂的时间数据如下:
      (1)根尖分生区细胞分裂具有周期性,上述数轴中可表示一个细胞周期的字母线段为__________。cd段保证遗传物质平均分配的染色体关键行为是__________。
      (2)根尖细胞有丝分裂过程中,DNA、染色体、染色单体三者数量比为2:1:2的时期是__________。根尖分生区细胞进一步分化形成伸长区和根毛区细胞,该过程的实质是__________,引起细胞之间功能差异的直接原因是__________(填物质)不同。
      (3)细胞每分裂一次端粒DNA序列会缩短一截,在端粒DNA序列被“截”短后,端粒内侧的__________受到损伤会导致细胞衰老。研究发现,端粒酶能以自身的RNA为模板合成端粒DNA使端粒延长从而延缓细胞衰老,据此分析引起细胞衰老的原因可能是__________。
      【答案】(1) ①. bd或df ②. 着丝粒分裂,姐妹染色单体分开,在纺锤丝的牵引下分别移向细胞两极
      (2) ①. 前期和中期 ②. 基因的选择性表达 ③. 蛋白质
      (3) ①. 正常基因的DNA序列(或“基因”或“DNA”) ②. 端粒酶活性降低(或“端粒酶活性受到抑制”)
      【解析】
      【分析】细胞周期是指连续分裂的细胞从一次分裂完成开始到下一次分裂完成时为止,称为一个细胞周期。细胞周期包括分裂间期和分裂期,分裂间期持续的时间长。细胞周期开始于分裂间期,止于分裂期结束。图中ab段、cd段、ef段表示分裂期,bc段、de段表示间期。
      【小问1详解】
      根据分析可知,细胞周期开始于分裂间期,止于分裂期结束,间期时间长于分裂期,因此可表示一个细胞周期的字母线段为bd或df。cd段为分裂期,其保证遗传物质平均分配的染色体关键行为是着丝粒分裂,姐妹染色单体分开,在纺锤丝的牵引下分别移向细胞两极,使形成的两个子细胞获取了相同的遗传物质。
      【小问2详解】
      DNA、染色体、染色单体三者数量比为2∶1∶2的时期表示含有染色单体的时期,包括有丝分裂前期和中期。根尖分生区细胞进一步分化形成伸长区和根毛区细胞,分化的实质是基因的选择性表达,导致细胞内形成不同的mRNA和蛋白质,因此引起细胞之间功能差异的直接原因是蛋白质不同。
      【小问3详解】
      端粒位于染色体的两端,染色体是由DNA和蛋白质构成的,在端粒DNA序列被“截”短后,端粒内侧正常基因的DNA序列会受到损伤,导致细胞衰老。研究发现,端粒酶能以自身的RNA为模板合成端粒DNA使端粒延长从而延缓细胞衰老,据此可说明引起细胞衰老的原因可能是端粒酶活性降低。
      组别
      实验条件
      光合速率/μmlCO2·m-2·s-1
      种植34天
      种植82天
      A组
      环境温度,大气CO2浓度
      37.6
      24.9
      B组
      环境温度+2 ℃,大气CO2浓度
      40
      18.7
      C组
      环境温度+2 ℃,两倍大气CO2浓度
      42.6
      22.9

      相关试卷

      湖南省怀化市2023_2024学年高一生物上学期期末第二次模拟考试试题含解析:

      这是一份湖南省怀化市2023_2024学年高一生物上学期期末第二次模拟考试试题含解析,共23页。

      湖南省怀化市2023_2024学年高二生物上学期期末模拟试题含解析:

      这是一份湖南省怀化市2023_2024学年高二生物上学期期末模拟试题含解析,共20页。试卷主要包含了单选题,非选择题等内容,欢迎下载使用。

      2023怀化高二上学期期末生物试题含解析:

      这是一份2023怀化高二上学期期末生物试题含解析,文件包含湖南省怀化市2022-2023学年高二上学期期末生物试题含解析docx、湖南省怀化市2022-2023学年高二上学期期末生物试题无答案docx等2份试卷配套教学资源,其中试卷共29页, 欢迎下载使用。

      资料下载及使用帮助
      版权申诉
      • 1.电子资料成功下载后不支持退换,如发现资料有内容错误问题请联系客服,如若属实,我们会补偿您的损失
      • 2.压缩包下载后请先用软件解压,再使用对应软件打开;软件版本较低时请及时更新
      • 3.资料下载成功后可在60天以内免费重复下载
      版权申诉
      若您为此资料的原创作者,认为该资料内容侵犯了您的知识产权,请扫码添加我们的相关工作人员,我们尽可能的保护您的合法权益。
      入驻教习网,可获得资源免费推广曝光,还可获得多重现金奖励,申请 精品资源制作, 工作室入驻。
      版权申诉二维码
      欢迎来到教习网
      • 900万优选资源,让备课更轻松
      • 600万优选试题,支持自由组卷
      • 高质量可编辑,日均更新2000+
      • 百万教师选择,专业更值得信赖
      微信扫码注册
      手机号注册
      手机号码

      手机号格式错误

      手机验证码 获取验证码 获取验证码

      手机验证码已经成功发送,5分钟内有效

      设置密码

      6-20个字符,数字、字母或符号

      注册即视为同意教习网「注册协议」「隐私条款」
      QQ注册
      手机号注册
      微信注册

      注册成功

      返回
      顶部
      学业水平 高考一轮 高考二轮 高考真题 精选专题 初中月考 教师福利
      添加客服微信 获取1对1服务
      微信扫描添加客服
      Baidu
      map