搜索
      上传资料 赚现金

      重庆市西南大学附属中学2024-2025学年高三下学期3月月考生物试卷(Word版附解析)

      • 8.81 MB
      • 2025-04-01 10:07:23
      • 48
      • 0
      • 教习网3275309
      加入资料篮
      立即下载
      查看完整配套(共2份)
      包含资料(2份) 收起列表
      原卷
      重庆市西南大学附属中学2024-2025学年高三下学期3月月考生物试题(原卷版).docx
      预览
      解析
      重庆市西南大学附属中学2024-2025学年高三下学期3月月考生物试题 Word版含解析.docx
      预览
      正在预览:重庆市西南大学附属中学2024-2025学年高三下学期3月月考生物试题(原卷版).docx
      重庆市西南大学附属中学2024-2025学年高三下学期3月月考生物试题(原卷版)第1页
      1/13
      重庆市西南大学附属中学2024-2025学年高三下学期3月月考生物试题(原卷版)第2页
      2/13
      重庆市西南大学附属中学2024-2025学年高三下学期3月月考生物试题(原卷版)第3页
      3/13
      重庆市西南大学附属中学2024-2025学年高三下学期3月月考生物试题 Word版含解析第1页
      1/25
      重庆市西南大学附属中学2024-2025学年高三下学期3月月考生物试题 Word版含解析第2页
      2/25
      重庆市西南大学附属中学2024-2025学年高三下学期3月月考生物试题 Word版含解析第3页
      3/25
      还剩10页未读, 继续阅读

      重庆市西南大学附属中学2024-2025学年高三下学期3月月考生物试卷(Word版附解析)

      展开

      这是一份重庆市西南大学附属中学2024-2025学年高三下学期3月月考生物试卷(Word版附解析),文件包含重庆市西南大学附属中学2024-2025学年高三下学期3月月考生物试题原卷版docx、重庆市西南大学附属中学2024-2025学年高三下学期3月月考生物试题Word版含解析docx等2份试卷配套教学资源,其中试卷共38页, 欢迎下载使用。
      一、选择题:本大题共 15 小题,每小题 3 分,共 45 分。在每小题给出的四个选项中,只有
      一项是符合题目要求的。
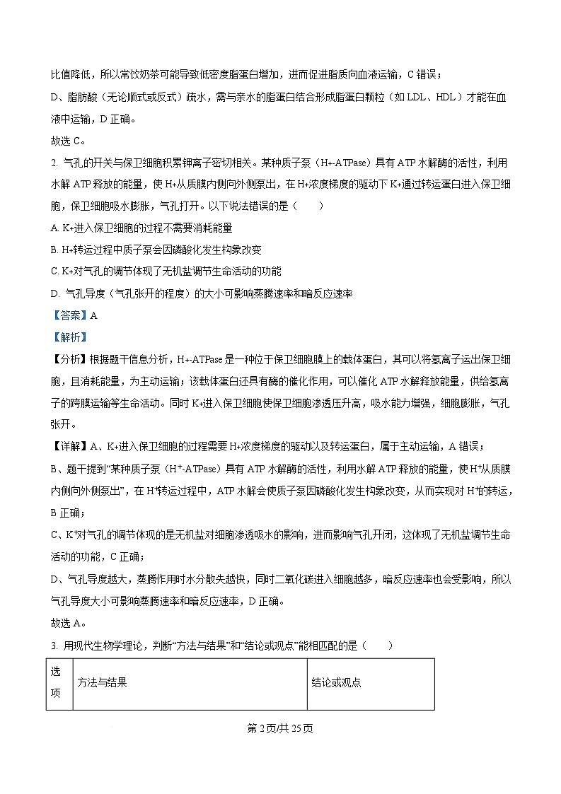
      1. 奶茶中含有反式脂肪酸、高浓度果糖、淀粉、乳化剂、甜味剂、咖啡因等。其中反式脂肪酸不易被人体
      分解,而顺式脂肪酸容易被分解,二者的结构如图甲所示。另外,反式脂肪酸还可影响智力发育,使高密
      度脂蛋白与低密度脂蛋白(参与体内胆固醇的运输,如图乙)的比值降低。以下分析错误的是( )
      A. 图甲中顺式脂肪酸属于不饱和脂肪酸,室温下不容易凝固
      B. 相比顺式脂肪酸,反式脂肪酸可能更容易储存在人体中
      C. 常饮奶茶可能导致高密度脂蛋白增加,进而促进脂质向肝脏运输
      D. 由于顺式和反式脂肪酸不溶于水,故需结合脂蛋白才能在血液中运输
      【答案】C
      【解析】
      【分析】组成脂质的化学元素主要是 C、H、O,有些脂质还含有 P 和 N,细胞中常见的脂质有:(1)脂肪:
      是由三分子脂肪酸与一分子甘油发生反应而形成的,作用:①细胞内良好的储能物质;②保温、缓冲和减
      压作用。(2)磷脂:构成膜(细胞膜、核膜、细胞器膜)结构的重要成分。(3)固醇:维持新陈代谢和生
      殖起重要调节作用,分为胆固醇、性激素、维生素 D 等。①胆固醇:构成动物细胞膜的重要成分,参与血
      液中脂质的运输。②性激素:促进生殖器官的发育和生殖细胞的形成。③维生素 D:促进肠道对钙和磷的
      吸收。
      【详解】A、长链上 每个碳原子与相邻的碳原子都是单键相连,该碳原子可以连接 2 个氢原子,这个碳原
      子就是饱和的,饱和脂肪酸熔点高,容易凝固。根据图示可知,图甲中顺式脂肪酸属于不饱和脂肪酸,室
      温下不容易凝固,A 正确;
      B、根据题意信息可知,反式脂肪酸不易被人体分解,而顺式脂肪酸容易被分解所以,相比顺式脂肪酸,反
      式脂肪酸可能更容易储存在人体中,B 正确;
      C、根据题意信息可知,反式脂肪酸使高密度脂蛋白与低密度脂蛋白(参与体内胆固醇的运输,如图乙)的
      第 1页/共 25页
      比值降低,所以常饮奶茶可能导致低密度脂蛋白增加,进而促进脂质向血液运输,C 错误;
      D、脂肪酸(无论顺式或反式)疏水,需与亲水的脂蛋白结合形成脂蛋白颗粒(如 LDL、HDL)才能在血
      液中运输,D 正确。
      故选 C。
      2. 气孔的开关与保卫细胞积累钾离子密切相关。某种质子泵(H+-ATPase)具有 ATP 水解酶的活性,利用
      水解 ATP 释放的能量,使 H+从质膜内侧向外侧泵出,在 H+浓度梯度的驱动下 K+通过转运蛋白进入保卫细
      胞,保卫细胞吸水膨胀,气孔打开。以下说法错误的是( )
      A. K+进入保卫细胞的过程不需要消耗能量
      B. H+转运过程中质子泵会因磷酸化发生构象改变
      C. K+对气孔的调节体现了无机盐调节生命活动的功能
      D. 气孔导度(气孔张开的程度)的大小可影响蒸腾速率和暗反应速率
      【答案】A
      【解析】
      【分析】根据题干信息分析,H+-ATPase 是一种位于保卫细胞膜上的载体蛋白,其可以将氢离子运出保卫细
      胞,且消耗能量,为主动运输;该载体蛋白还具有酶的催化作用,可以催化 ATP 水解释放能量,供给氢离
      子的跨膜运输等生命活动。同时 K+进入保卫细胞使保卫细胞渗透压升高,吸水能力增强,细胞膨胀,气孔
      张开。
      【详解】A、K+进入保卫细胞的过程需要 H+浓度梯度的驱动以及转运蛋白,属于主动运输,A 错误;
      B、题干提到“某种质子泵(H⁺-ATPase)具有 ATP 水解酶的活性,利用水解 ATP 释放的能量,使 H⁺从质膜
      内侧向外侧泵出”,在 H⁺转运过程中,ATP 水解会使质子泵因磷酸化发生构象改变,从而实现对 H⁺的转运,
      B 正确;
      C、K⁺对气孔的调节体现的是无机盐对细胞渗透吸水的影响,进而影响气孔开闭,这体现了无机盐调节生命
      活动的功能,C 正确;
      D、气孔导度越大,蒸腾作用时水分散失越快,同时二氧化碳进入细胞越多,暗反应速率也会受影响,所以
      气孔导度大小可影响蒸腾速率和暗反应速率,D 正确。
      故选 A。
      3. 用现代生物学理论,判断“方法与结果”和“结论或观点”能相匹配的是( )

      方法与结果 结论或观点 项
      第 2页/共 25页
      观察到植物通过细胞分裂产生新细胞,观察到动物受 新细胞都是由老细胞分裂 A
      精卵分裂产生新细胞 产生的
      单侧光照射下,金丝雀虉草胚芽鞘弯曲生长,去尖端
      B 胚芽鞘的尖端是感光部位
      的胚芽鞘不生长也不弯曲
      将载有水绵和好氧细菌的装片置于黑暗且缺氧的环
      C 光合作用需要光、产生了氧
      境中,用极细光束照射后,细菌集中于有光照的部位
      将活的 R 型肺炎链球菌与加热杀死的 S 型肺炎链球
      D DNA 是遗传物质
      菌混合后注入小鼠体内,小鼠体内出现活的 S 型菌
      A. A B. B C. C D. D
      【答案】A
      【解析】
      【分析】恩格尔曼把载有水绵和好氧性细菌的临时装片放在无空气的黑暗环境里,用极细的光束照射水绵。
      显微观察发现,好氧性细菌只集中在叶绿体被光束照射到的部位附近;如将上述装片完全暴光,则好氧性
      细菌集中在叶绿体所有受光部位周围。可知:好氧细菌只集中在叶绿体照光部位,说明这些部位含有氧气,
      即水绵的这些部位进行了光合作用,从而说明光照是光合作用的必要条件。
      【详解】A、植物细胞通过有丝分裂、动物受精卵通过有丝分裂产生细胞,说明新细胞(子细胞)来自亲代细
      胞(老细胞),A 正确;
      B、达尔文向光性实验的结论是:单侧光照射使胚芽鞘的尖端产生某种刺激,并传递到下部的伸长区时,会
      造成背光面比向光面生长快,因而出现向光性弯曲,B 错误;
      C、恩格尔曼采用水绵和好氧细菌进行实验得出的结论是:叶绿体是光合作用的场所,C 错误;
      D、格里菲斯的体内转化实验证明 S 型细菌中存在某种转化因子,能将 R 型细菌转化为 S 型细菌,D 错误。
      故选 A。
      4. 光补偿点是指光合过程中固定的 CO2 与呼吸过程中释放的 CO2 量相等时的光照强度。研究发现水稻中野
      生型(WT)和突变体(ygl)在不同栽培条件下产量有差异。测得两种水稻植株在弱光条件下净光合速率的
      变化如下图。为进一步探究其原因,研究者在相同光照强度的强光条件下,测定了两种水稻植株的相关生
      理指标见表格。下列叙述错误的是( )
      第 3页/共 25页
      注:RuBP 羧化酶是指催化 CO2 固定的酶。
      水稻植 叶绿 RuBP 羧化酶含 O2 产生速
      类胡萝卜素
      株 素 量 率
      WT 4.08 0.63 4.6 25.6
      ygl 1.73 0.47 7.5 30.9
      (单位:略)
      A. ygl 在光强度下降到 30uml·m-2·s-1 时,叶片的总光合速率仍大于其呼吸速率
      B. RuBP 羧化酶能催化 3-磷酸甘油酸形成,该过程不消耗 ATP 和 NADPH
      C. 相比 ygl,WT 的光合色素多,WT 在此强光条件下光反应较强
      D. 相比 ygl,WT 光补偿点低,WT 在光照不足 地区有较强的竞争优势
      【答案】C
      【解析】
      【分析】光合作用包括光反应和暗反应两个阶段,其中光反应包括水的光解和 ATP 的生成,暗反应包括二
      氧化碳的固定和三碳化合物的还原等。
      【详解】A、ygl 在光强度下降到 30uml·m-2·s-1 时,水稻植株的净光合速率为 0,由于植株有些细胞不能进
      行光合作用,只进行呼吸作用,所以叶片的总光合速率仍大于其呼吸速率,A 正确;
      B、RuBP 羧化酶是指催化 CO2 固定的酶,RuBP 羧化酶催化 CO2 与 RuBP 结合生成 3-磷酸甘油酸,是 CO2
      固定的过程,该过程无需消耗 ATP 和 NADPH,B 正确;
      C、表格显示,WT 的叶绿素含量(4.08)显著高于 ygl(1.73),但 O2 产生速率却低于 ygl(WT 为 25.6,ygl
      为 30.9),O2 产生速率由光反应效率决定,说明 WT 的光合色素更多,但在此强光条件下光反应较弱,C 错
      误;
      D、光补偿点低表明 WT 在弱光下更易达到光合与呼吸平衡,适合光照不足环境,D 正确。
      第 4页/共 25页
      故选 C。
      5. 人体中的促红细胞生成素(EPO)是由肾脏等分泌的一种蛋白质类激素,能够促进红细胞生成,研究发
      现细胞内的 HIF-1α(低氧诱导因子)可以控制 EPO 的表达水平,并且会随着氧浓度的改变发生相应的改变,
      调节人体和大多数动物细胞对氧气变化的复杂又精确的反应。在正常氧条件下,HIF-1α在脯氨酸羟化酶、
      蛋白酶体和 VHL 的作用下被降解。下列推测错误的是( )
      A. 正常氧气条件下 EPO 基因不表达
      B. 低氧环境下,HIF-1α能提高 EPO 基因的表达水平
      C. 静脉注射适量的 EPO 可以使肌肉更有力量
      D. 骨髓造血干细胞存在 EPO 受体
      【答案】A
      【解析】
      【分析】由题意可知,在正常氧条件下,HIF-1α被降解;而在缺氧环境下,HIF-1α可促进 EPO 的表达,进
      而刺激骨髓生成新的红细胞,使细胞适应低氧环境。
      【详解】A、正常氧气条件下,虽然 HIF-1α被降解,但不意味着 EPO 基因不表达,只是其表达水平可能受
      到一定调控,并非完全不表达,A 错误;
      B、低氧环境下,HIF-1α不被降解,进而能提高 EPO 基因的表达水平,促进红细胞生成,以适应低氧环境,
      B 正确;
      C、静脉注射适量的 EPO 可促进红细胞生成,红细胞能运输氧气,为肌肉细胞提供更多氧气用于有氧呼吸,
      产生更多能量,使肌肉更有力量,C 正确;
      D、EPO 能够促进红细胞生成,而骨髓造血干细胞可分化为红细胞,所以骨髓造血干细胞存在 EPO 受体,
      EPO 才能作用于骨髓造血干细胞发挥促进红细胞生成的作用,D 正确。
      故选 A。
      6. 坐骨神经可以支配包括腓肠肌在内的多块骨骼肌,由多种神经纤维组成,不同神经纤维的兴奋性和传导
      速率均有差异,多根神经纤维兴奋时,其动作电位幅值(即大小变化幅度)可以叠加,单根神经纤维的动
      作电位存在“全或无”现象。取坐骨神经腓肠肌标本,将电位表的两个电极置于坐骨神经表面Ⅱ、Ⅲ两处,如
      图甲。在坐骨神经 I 处,给一个适当强度的电刺激,指针偏转情况如图乙,其中 h1>h2,t1MA
      【答案】A
      【解析】
      第 10页/共 25页
      【分析】题图分析:图 1 中为细胞处于质壁分离状态,但下一刻怎么变化无法确定;图 2 和 3 中半透膜可
      以让水分子自由通过,而蔗糖分子不能透过。
      【详解】A、若图 1 是某同学观察植物细胞质壁分离与复原实验时拍下的显微照片,由于不知道该细胞是正
      在继续发生质壁分离还是复原,还是达到了动态平衡,因此不能确定此时细胞液浓度与外界溶液浓度的关
      系,细胞液浓度大于、小于或等于外界溶液浓度都有可能,A 错误;
      B、图 2 中,若 A 为 0.3g/mL 葡萄糖溶液,B 为清水,由于葡萄糖分子能透过半透膜,则液面会出现左侧
      先升高,然后右侧液面升高,最后两侧液面相平,B 正确;
      C、图 3 中,若每次平衡后都将产生的水柱 h 移走,则半透膜两侧的浓度差会逐渐减少,随着时间的推移,
      h 将会越来越小,C 正确;
      D、图 3 中开始时漏斗内液面上升,可推测 Ma>MA,但由于漏斗内液柱压力的作用,当液面不再上升时,
      由于浓度差和液柱压力的作用相等,水分进出平衡,因此 Ma>MA,D 正确。
      故选 A。
      12. 一个 AaBb 的雄性果蝇(2N=8,双亲为 AABB 和 aabb)体内,一个精原细胞的每条染色体 DNA 的一
      条链被 32P 标记,将其放在不含 32P 的培养液中进行减数分裂,观察到的初级精母细胞如图所示。不考虑突
      变,下列叙述错误的是( )
      A. 该细胞中最多有 8 条染色单体含有 32P
      B. 该细胞产生的次级精母细胞中含有 8 个核 DNA 分子
      C. 产生的 4 个精细胞中含 32P 的核 DNA 分子数可以相同
      D. 该细胞产生的精子中 aB 的精子只有一个
      【答案】A
      【解析】
      【分析】1、减数分裂过程:
      (1)减数第一次分裂间期:染色体的复制;
      (2)减数第一次分裂:
      ①前期:联会,同源染色体上的非姐妹染色单体交叉互换;
      第 11页/共 25页
      ②中期:同源染色体成对的排列在赤道板上;
      ③后期:同源染色体分离,非同源染色体自由组合;
      ④末期:细胞质分裂;
      (3)减数第二次分裂过程:
      ①前期:核膜、核仁逐渐解体消失,出现纺锤体和染色体;
      ②中期:染色体形态固定、数目清晰;
      ③后期:着丝点分裂,姐妹染色单体分开成为染色体,并均匀地移向两极;
      ④末期:核膜、核仁重建、纺锤体和染色体消失。
      2、题图分析:一个精原细胞的每条染色体 DNA 的一条链被 32P 标记,将其放在不含 32P 的培养液中进行减
      数分裂,得到图示细胞,图示细胞中含有同源染色体,且每条染色体含有两个染色单体,由于亲代 DNA 中
      只有一条链带有 32P 标记,因此图示细胞中每条染色体含有的两个染色单体中只有一条带有 32P 标记,图示
      细胞处于减数第一次分裂前期。
      【详解】A、该细胞为雄性果蝇的初级精母细胞,其中含有 8 条染色体,16 条染色单体,由于亲代 DNA 中
      只有一条链带有 32P 标记,因此该细胞中每条染色体中只有一条染色单体具有 32P 标记,且又知图示的同源
      染色体之间发生了交换,因而图示细胞中最多有 9 条染色单体含有 32P,A 错误;
      B、图示细胞中含有 16 个 DNA 分子,因此该细胞分裂产生的次级精母细胞中含有 8 个核 DNA 分子,B 正
      确;
      C、由于在减数第一次分裂后期同源染色体彼此分离、非同源染色体自由组合,因而产生的 4 个精细胞中含
      32P 的核 DNA 分子数可以相同,C 正确;
      D、该细胞处于减数第一次分裂前期,经过两次连续的分裂,形成 AB、Ab、aB、ab 四种精子,其中 aB 的
      精子只有一个,D 正确。
      故选 A。
      13. 在制备单克隆抗体的过程中 HAT 选择培养基可以筛选出融合成功的杂交瘤细胞,一种杂交瘤细胞只能
      产一种抗体。科学家通过动物细胞融合技术,将两株不同的杂交瘤细胞(A 和 B)融合形成双杂交瘤细胞 AB。
      双杂交瘤细胞能够悬浮在培养基中生长繁殖,可以产生双特异性抗体 AB。据图分析,下列说法正确的是
      ( )
      第 12页/共 25页
      A. 杂交瘤细胞 A、B 混合并诱导融合后,利用 HAT 选择培养基筛选出双杂交瘤细胞 AB
      B. 双杂交瘤细胞同时识别α、β抗原后,才能产生双特异性抗体
      C. 对培养到一定密度的双杂交瘤细胞进行传代培养时,不需要使用蛋白酶使之分散
      D. 体外培养双克隆抗体需要定期更换培养液以创设无菌环境
      【答案】C
      【解析】
      【分析】单克隆抗体制备流程:先给小鼠注射特定抗原使之发生免疫反应,之后从小鼠脾脏中获取已经免
      疫的 B 淋巴细胞;诱导 B 细胞和骨髓瘤细胞融合,利用选择培养基筛选出杂交瘤细胞;进行抗体检测,筛
      选出能产生特定抗体的杂交瘤细胞;进行克隆化培养,即用培养基培养和注入小鼠腹腔中培养;最后从培
      养液或小鼠腹水中获取单克隆抗体。
      【详解】A、单克隆抗体制备过程中,杂交瘤细胞需要进行两次筛选,第一次利用选择培养基筛选出能在特
      定培养基(HAT 培养基)生长且能无限增殖的杂交瘤细胞,第二次筛选可用抗原-抗体杂交的方法筛选出产
      生特异性抗体的杂交瘤细胞,双杂交瘤细胞本身就是由两个杂交瘤细胞融合而成,利用选择培养基无法筛
      选出双杂交瘤细胞 AB,A 错误;
      B、分析题意可知,杂交瘤细胞是由已免疫的 B 细胞和骨髓瘤细胞融合,无需接触抗原就能产生抗体,B 错
      误;
      C、杂交瘤细胞是悬浮培养的细胞,细胞之间并未接触,若要传代培养,细胞培养液直接离心,去除上清液
      培养基,加入新鲜培养基即可,不用胰蛋白酶处理,C 正确;
      D、体外培养双克隆抗体需要定期更换培养液以提供充足的营养,减少代谢废物的积累,D 错误。
      故选 C。
      14. 下图是某种基因突变引起的单基因遗传病的遗传系谱图,和部分个体用某种限制酶处理相关基因(A、
      a)得到的电泳结果(数字表示酶切片段碱基对的数目)。下列叙述错误的是( )
      第 13页/共 25页
      A. 该病的遗传方式是常染色体隐性遗传
      B. 推测 X 可能是系谱图中的Ⅱ4 的电泳结果
      C. 碱基对的替换导致 A 基因突变为 a 基因
      D. 若Ⅲ3 为男孩,其正常的概率为 1/2
      【答案】A
      【解析】
      【分析】人类遗传病分为单基因遗传病、多基因遗传病和染色体异常遗传病:
      (1)单基因遗传病包括常染色体显性遗传病(如并指)、常染色体隐性遗传病(如白化病)、伴 X 染色体隐
      性遗传病(如血友病、色盲)、伴 X 染色体显性遗传病(如抗维生素 D 佝偻病);
      (2)多基因遗传病是由多对等位基因异常引起的,如青少年型糖尿病;
      (3)染色体异常遗传病包括染色体结构异常遗传病(如猫叫综合征)和染色体数目异常遗传病(如 21 三
      体综合征)。
      【详解】A、由图乙分析:DNA 片段电泳结果有 11.5kb、6.5kb、5.0kb 三种,可知其中一个基因在 6.5kb 与
      5.0kb 中间多了一个酶切位点,Ⅲ4 患病,且只有一种片段,说明 11.5bp 代表了致病基因 a。图甲中 I1 和 I2
      为正常个体,子女中Ⅱ4 为患者,所以该病为隐性遗传病,相关基因可能位于常染色体上,也可能位于 X
      染色体上,又因为Ⅱ4 患病,但图乙中的 I2 的电泳结果不存在 11.5bp 的条带,说明不含 a 基因,因此可判定
      该病的遗传方式是伴 X 染色体隐性遗传,A 错误;
      B、据电泳条带可知,X 个体只含 11.5kb 条带,说明只含有 a 基因,表现为患病,因此,推测 X 可能是图
      甲Ⅱ代中的Ⅱ4(或 4)号个体,B 正确;
      C、结合之前的分析可知 11.5kb 条带对应致病基因,6.5kb 和 5.0kb 条带对应正常基因被酶切后的两个片段,
      两种基因的总长度相等,应该是基因突变中发生了碱基的替换所致,从而导致基因的碱基序列发生改变,C
      正确;
      第 14页/共 25页
      D、Ⅱ1 和Ⅱ2 基因型分别为 XAXa 和 XAY,若Ⅲ3 为男孩,该男孩基因型可能为 XAY 或 XaY,则其正常的
      概率为 ,D 正确。
      故选 A。
      15. 自交不亲和是一种植物界常见的现象,指的是在不同基因型的株间授粉能正常结籽,但自交不能结籽。
      玉米的自交不亲和由 H1、H2、H3 等复等位基因和 R1、R2、R3 等复等位基因控制,H 基因和 R 基因完全连
      锁不发生重组。在受精过程中,R 基因只在雌蕊花柱中表达,编码 R 酶(进入花粉管后抑制花粉管的伸长,
      导致精子不能与卵细胞结合);H 基因只在花粉中表达,编码 H 蛋白(降解进入花粉管的 R 酶),但对相同
      来源的 R 基因编码的 R 酶无效(如 H1 蛋白对 R1 酶无效)。已知不同 R 基因在同一花柱中能同时表达,现
      有多株不同品种的玉米,下列说法错误的是( )
      注:1.受精时,精子随着花粉管的伸长移动到胚珠内部,进而与卵细胞结合完成受精;2.图中 x、y 可以代
      表任意数字。
      A. 基因型为 的玉米自交,会出现无法结籽的现象
      B. 基因型 与 杂交,大量后代只有 2 种基因型
      第 15页/共 25页
      C. 基因型 与 玉米自由交配,能产生纯合子
      D. 若想在短期内获得纯合子 可以采用单倍体育种
      【答案】C
      【解析】
      【分析】 由题意可知,H 基因只在花粉中表达,编码 H 蛋白(降解进入花粉管的 R 酶),但对相同来源的
      R 基因编码的 R 酶无效(如 H1 蛋白对 R1 酶无效),所以只要精子与卵细胞或极核同时含有下角标一致的基
      因,则不能形成受精卵。
      【详解】A、 由题意可知,H 基因只在花粉中表达,编码 H 蛋白(降解进入花粉管的 R 酶),但对相同来
      源的 R 基因编码的 R 酶无效(如 H1 蛋白对 R1 酶无效),所以基因型为 R1R2H1H2 的玉米自交,H1 蛋白对
      R1 酶无效,H2 蛋白对 R2 酶无效,导致无法受精,会出现无法结籽的现象,A 正确;
      B、已知不同 R 基因在同一花柱中能同时表达,雄性个体基因型 R2R3H2H3 与雌性个体 R1R2H1H2 杂交,大
      量后代只有 2 种基因型,即 R1R3H1H3 和 R2R3H2H3,B 正确;
      C、基因型基因型 R1R2H1H2 与雌性个体 R1R3H1H3 的玉米自由交配,由于 H1 蛋白对 R1 酶无效,所以不能产
      生纯合子 R1R1H1H1,C 错误;
      D、单倍体育种可以极大的缩短育种年限,若想要短期内获得纯合子 R1R1H1H1,可采用相应植株的 H1R1 花
      粉进行单倍体育种的方式获得,D 正确。
      故选 C。
      二、非选择题
      16. 真核细胞合成的多种蛋白质,依赖其是否含有信号序列以及信号序列的差异,进而完成准确分选和运输,
      如图 1 所示。细胞内的生物膜在结构和功能上是紧密联系的,其部分联系如图 2 所示。请回答下列问题:
      第 16页/共 25页
      (1)图 1 中,某些蛋白质经过程⑦通过某结构进入细胞核_____(填“具有”或“不具有”)选择性,该结构的
      作用是_____。结合图 2 阐述细胞内蛋白质定向运输至内质网的可能机制_____。
      (2)图 3 中的溶酶体内部含有多种酸性水解酶,其作用是_____。COPI、COPII 是被膜小泡,可以介导蛋
      白质在甲与乙之间的运输。若定位在甲中的某些蛋白质偶然掺入到乙中,则图中的_____可以帮助实现这些
      蛋白质的回收。
      (3)图 3 中的结构乙靠近细胞核的一面称为形成面,面向细胞膜的一面称为成熟面。从形成面到成熟面,
      膜的厚度和化学成分逐渐发生改变,下列有关结构乙叙述正确的有_____(多选)。
      A. 在细胞的囊泡运输中,高尔基体起着重要的交通枢纽作用
      B. 与口腔上皮细胞相比,唾液腺细胞中高尔基体的数量可能较多
      C. 高尔基体可直接接收来自游离核糖体的蛋白质,并准确分选和运输
      D. 形成面膜的厚度和化学成分可能与内质网膜相似,而成熟面可能与细胞膜相似
      【答案】(1) ①. 具有 ②. 实现核质之间频繁的物质交换和信息交流 ③. 信号序列
      (2) ①. 在酸性环境下能够分解蛋白质、脂质和核酸等多种生物大分子 ②. COPI (3)ABD
      【解析】
      【分析】1、高尔基体:(1)结构:单层膜结构,与内质网相同;(2)分布:动物、植物细胞中;(3)作用:
      在动物细胞中与细胞分泌有关,在植物细胞中与细胞壁的形成有关;
      2、生物膜之间是相互联系、相互转化的,内质网形成小泡与高尔基体融合,所以形成面与内质网相似;高
      尔基体形成小泡与细胞膜融合,分泌物质,所以成熟面与细胞膜更相似。
      【小问 1 详解】
      某些蛋白质经过程⑦进入细胞核需要通过核孔,核孔是细胞核与细胞质进行物质交换的通道,这一过程具
      有选择性,因为核孔可以对进出细胞核的物质进行选择,不是所有物质都能自由通过。核孔的作用是实现
      核质之间频繁的物质交换和信息交流。
      它能选择性地允许某些物质进出细胞核,保证细胞核内环境的相对稳定以及细胞功能的正常进行;图中除
      了途径④运送的蛋白质,送往其他细胞结构的蛋白质前端都具有信号序列。因为信号序列是细胞内蛋白质
      定向运输所必须的标识,能引导蛋白质准确地到达目的地。
      【小问 2 详解】
      溶酶体内含有各种水解酶,能分解衰老、损伤的细胞器、吞噬并杀死侵入细胞的病毒或细菌,这是溶酶体
      的重要功能,水解酶可以将这些物质分解为小分子物质,以便细胞重新利用;若定位在甲(内质网)中的
      某些蛋白质偶然掺入到乙(高尔基体)中,则图中的 COPI 可以帮助实现这些蛋白质的回收。因为 COPI 小
      泡负责从高尔基体向内质网运输物质,从而实现对误运蛋白质的回收。
      第 17页/共 25页
      【小问 3 详解】
      A、在细胞的囊泡运输中,高尔基体起着重要的交通枢纽作用。高尔基体可以接收来自内质网的囊泡,对
      其中的蛋白质进行加工、分类和包装,然后再将囊泡发送到细胞的其他部位,如细胞膜或溶酶体等,A 正
      确;
      B、与口腔上皮细胞相比,唾液腺细胞能分泌唾液淀粉酶等蛋白质类分泌物,高尔基体与分泌蛋白的加工和
      分泌有关,所以唾液腺细胞中高尔基体的数量可能较多,B 正确;
      C、高尔基体可通过囊泡接收来自内质网的蛋白质,并将其从形成面向成熟面转运,C 错误;
      D、内质网形成的囊泡可与高尔基体的形成面融合,高尔基体成熟面形成的囊泡可与细胞膜融合,因此形成
      面膜的厚度和化学成分可能与内质网膜相似,而成熟面可能与细胞膜相似,D 正确。
      故选 ABD。
      17. 光敏色素(phyB)是一类能接受光信号的分子。农田中玉米-大豆间作时,高位作物(玉米)对低位作
      物(大豆)具有遮阴作用,严重时引发“荫蔽胁迫”,此时,低位植物体内的光敏色素及多种激素共同响应荫
      蔽胁迫。请回答下列问题。
      (1)光照影响幼苗叶色的机制如图 1 所示(SPA1、COP1 和 HY5 都是调节因子),在光照环境下,光敏色
      素进入细胞核前会_____,进入细胞核后通过_____来缓解幼苗发生黄化。
      (2)已知 phyB 存在非活化(Pr)和活化(Pfr)两种形式(如图 2)。荫蔽胁迫下,phyB 主要以_____形式
      存在,由此_____(填“减弱”或“增强”)对 PIFs 的抑制作用,导致幼苗下胚轴过度伸长,以适应“荫蔽胁迫”
      环境。玉米-大豆间作时,受荫蔽胁迫的大豆产量明显降低,从有机物分配的角度分析,主要原因是_____。
      (3)为了研究红光与蓝光的比例对玉米产量、有机物分配的影响,以日光温室中的玉米为实验材料,补充
      不同比例的红光和蓝光进行实验,实验结果如图 3 所示。从增加产量的角度考虑,三种补光比例中最佳比
      例为_____,判断依据是_____。
      第 18页/共 25页
      【答案】(1) ①. 改变结构 ②. 抑制 HY5 的降解(或促进基因转录或表达)
      (2) ①. 非活化(Pr) ②. 减弱 ③. 更多的物质和能量供给下胚轴、叶柄及茎秆生长
      (3) ①. 红光∶蓝光=7∶1 ②. 该条件下,番茄地上部有机物质量最多,且分配至果实中的有机物
      质量所占比例最大
      【解析】
      【分析】在植物个体生长发育和适应环境的过程中,各种植物激素不是孤立地起作用,而是相互协调、共
      同调节,植物激素的合成受基因的控制,也对基因的程序性表达具有调节作用。
      【小问 1 详解】
      幼苗生长在黑暗条件下时,会出现黄化现象导致叶绿素含量降低,叶绿素主要吸收红光和蓝紫光,所以黄
      化现象会导致幼苗吸收红光与蓝紫光的能力减弱。由图可知,光照环境下,进入细胞核的光敏色素抑制 HY5
      降解,HY5 影响特定基因的表达,使幼苗发生去黄化反应。
      【小问 2 详解】
      荫蔽胁迫下,R∶FR 降低,Pfi 转化为 Pr,Pfi 的减少降低了对 PIFs 的抑制作用,导致下胚轴过度伸长。下胚
      轴、叶柄和茎秆的过度伸长,有利于植株在“胁迫”下捕获光能。在玉米-大豆间作模式下,正是由于植物将
      更多的能量供给下胚轴、叶柄及茎秆的生长,影响了叶片面积、分枝数以及生殖器官的生长发育,而导致
      大豆的产量降低。
      【小问 3 详解】
      从增加产量的角度考虑,三种补光比例中,最佳比例为红光∶蓝光=7∶1。判断依据是从图中可以看出,在红
      光∶蓝光=7∶1 时,该条件下,番茄地上部有机物质量最多,且分配至果实中的有机物质量所占比例最大。
      18. 着色性干皮病(XP)是一种单基因遗传病,该病与编码 DNA 聚合酶 eta 的 POLH 基因有关。患者表现
      为曝光部分出现皮炎,皮肤过早老化以及皮肤癌高发等。
      第 19页/共 25页
      (1)图 1 为正常 POLH 基因中部分序列,测得突变基因中,该序列某一位点 碱基 C 被 T 替换,使原密码
      子变成了终止密码子(5’-UAG-3’),导致 DNA 聚合酶 eta 的氨基酸序列缩短。据此推断,该序列中的模板
      链为_____(填“A 链”或“B 链”)。
      (2)研究表明,紫外线照射可导致脱氧核苷酸链上的相邻两个胸腺嘧啶形成胸腺嘧啶二聚体(图 2 中圈出
      部分),造成 DNA 损伤。正常人体内有多种酶参与的 DNA 损伤修复机制,如图 2 所示。而 XP 患者无法进
      行 DNA 损伤修复,但其体内细胞分裂的过程相对正常,推测其体内功能丧失的酶最有可能是图中的_____。
      随着年龄的增长,XP 患者几乎都会发展为皮肤癌,推测其原因可能是_____。
      (3)紫外辐射会导致皮肤细胞损伤并诱发细胞凋亡,人体表皮层有一种特殊的细胞称为黑色素细胞,它产
      生的黑色素能阻挡紫外线。OCA2 蛋白是黑色素细胞上的膜蛋白,起到转运黑素体、增加黑色素的作用。
      研究肤色进化时,可检测不同地区人群的 OCA2 基因序列,OCA2 基因序列属于_____证据。长期生活在紫
      外线较弱地区的人群具有肤色较浅的适应性特征,根据达尔文的自然选择学说,阐述适应性形成的必要条
      件是_____。
      【答案】(1)B 链 (2) ①. UvrC 酶、UvrB 酶 ②. 随着年龄的增长,XP 患者体内无法修复的
      DNA 损伤累积增多,导致多个基因累积突变
      (3) ①. 分子水平 ②. 群体中出现可遗传的有利变异和环境的定向选择
      【解析】
      【分析】1、人类遗传病通常是指由遗传物质改变而引起的人类疾病,主要可以分为单基因遗传病、多基因
      遗传病、染色体异常遗传病三大类。2、产前诊断是指在胎儿出生前,医生用专门的检测手段,如羊水检查、
      B 超检查、孕妇血细胞检查以及基因检测等,确定胎儿是否患有某种遗传病或先天性疾病。3、基因突变是
      指 DNA 分子中发生碱基的替换、增添或缺失,而引起基因碱基序列的改变。
      第 20页/共 25页
      【小问 1 详解】
      该序列某一位点的碱基 C 被 T 替换,使原密码子变成了终止密码子(5’-UAG-3’),密码子与模板链配对,
      说明变化后的模板链为 3,ATC5,,则变化前的模板链为 3,ACC5,,存在于 B 链中,说明 B 链是模板链。
      【小问 2 详解】
      研究表明,XP 患者无法进行 DNA 损伤修复,但其体内细胞分裂的过程相对正常,说明该患者体内酶①是
      正常的,则推测其体内功能丧失的酶最有可能是图中的 UvrC 酶和 UvrB 酶,从而不能切除受损伤的链,进
      行后续的损伤修复机制;随着年龄的增长,XP 患者体内无法修复的 DNA 损伤累积增多,导致多个基因累
      积突变,故随着年龄的增长,XP 患者几乎都会发展为皮肤癌。
      【小问 3 详解】
      检测不同地区人群的 OCA2 基因序列,是比较 DNA 的分子结构,所以这种证据属于分子水平证据;关于
      适应的形成,达尔文的自然选择学说认为群体中出现可遗传的有利变异和环境的定向选择是适应形成的必
      要条件。
      19. 西方蜜蜂和东方蜜蜂是人工饲养的两个主要蜂种。西方蜜蜂因具有更优的生产效益而在世界各地被广泛
      引种,但当把它引入到亚洲的东方蜜蜂自然分布区后,虽然导致当地东方蜜蜂的数量锐减,但随后不久却
      又发现入侵者西方蜜蜂也不断出现蜂群损失现象。
      (1)每年 3 月脐橙花开,脐橙花散发出的香味能吸引数公里外的蜜蜂前来吸食花蜜和传粉,脐橙花的香味
      给蜜蜂传递的是_____信息,该信息传递在生态系统中的作用是_____。
      (2)研究发现,狄斯瓦螨(一种微小的节肢动物)可从原始寄主东方蜜蜂向西方蜜蜂转移。人们推测狄斯
      瓦螨可能是导致西方蜜蜂数量减少的原因。为验证推测,研究者采用针刺模拟实验方法(用针刺模拟狄斯
      瓦螨的叮咬,同时也可排除螨传播病毒等其他致病生物对实验的影响),多次进行对比分析研究。
      ①实验设计如下表:
      组别 操作方法 检测指标
      实验
      b.成年工蜂巢内清理行为(移除死亡或不健康的幼虫)出现
      对照 不针刺幼
      的频率
      组 虫
      ②实验结果如下图(说明:左图中的东方蜜蜂对照组曲线与横坐标重叠,在图中无法显示出来)。
      第 21页/共 25页

      针刺幼虫 a.幼虫死亡率
      ③进一步实验:研究者欲进一步探究自然状态下两种蜜蜂幼虫的死亡原因,他们设计的实验方法是:用携
      带病毒的狄斯瓦螨感染两种蜜蜂幼虫,与模拟实验中的_____(填“实验组”或“对照组”)进行比较,若发现
      与同种幼虫相比,两种蜜蜂被携带病毒的狄斯瓦螨感染的幼虫死亡率均_____(填“低于”或“高于”)模拟实
      验,再结合其他实验得出:由狄斯瓦螨传播的病毒是蜜蜂幼虫死亡的主要原因。
      ④经多年的实验跟踪研究,研究者发现,长期来看西方蜜蜂种群比东西方蜜蜂种群更难以抵抗狄斯瓦螨传
      播的病毒。请结合上述检测指标,解释可能的原因_____。
      (3)东方蜜蜂与狄斯瓦螨的种间互作是经过长期_____的结果,这种模式限制了西方蜜蜂在入侵地数量的
      持续增长。两类蜜蜂数量的减少会影响到植物的种群数量和物种多样性,进而降低当地生态系统的_____稳
      定性。
      【答案】(1) ①. 化学 ②. 有助于种群的繁衍
      (2) ①. 实验 ②. 高于 ③. 因西方蜜蜂的清理行为较少,使得狄斯瓦螨在蜂群中数量较多,被
      狄斯瓦螨携带的病毒感染的西方蜜蜂较多;同时因为清理行为少,且西方蜜蜂幼虫死亡时间晚,导致病毒
      第 22页/共 25页
      在群体中滞留时间长而不断扩散
      (3) ①. 自然选择 ②. 抵抗力
      【解析】
      【分析】生态系统的信息分为物理信息、化学信息和行为信息。生态系统的光、声、温度、湿度、磁力等,
      通过物理过程传递的信息,称为物理信息。生物在生命活动过程中,产生一些可以传递信息的化学物质,
      诸如植物的生物碱、有机酸等代谢产物,以及动物的性外激素等,这就是化学信息。动物的特殊行为,对
      于同种和异种也能够传递某种信息,即生物的行为特征可以体现为行为信息。
      【小问 1 详解】
      香味是化学物质引起的,香味给蜜蜂传递的是化学信息;该信息吸食花蜜和传粉,有助于生物的繁衍。
      【小问 2 详解】
      ③由于实验组的处理是打开蜂房盖针刺幼虫,用透明盖封口;则对照组不处理,应是打开蜂房盖不针刺幼
      虫,用透明盖封口。根据图示的两条曲线情况可知,东方蜜蜂幼虫死亡时间更早、比例更高。研究者欲进
      一步探究自然状态下两种蜜蜂幼虫的死亡原因,设计实验用携带病毒的狄斯瓦螨感染两种蜜蜂幼虫,与模
      拟实验中的实验组进行比较,发现同种幼虫相比,被携带病毒的狄斯瓦螨感染的幼虫死亡率高于模拟实验,
      说明东方蜜蜂和西方蜜蜂致死机制相似,即由狄斯瓦螨传播的病毒是蜜蜂幼虫死亡的主要原因。
      ④因西方蜜蜂的清理行为较少,使得狄斯瓦螨在蜂群中数量较多,被狄斯瓦螨携带的病毒感染的西方蜜蜂
      较多;同时因为清理行为少,且西方蜜蜂幼虫死亡时间晚,导致病毒在群体中滞留时间长而不断扩散。上
      述原因导致西方蜜蜂种群比东西方蜜蜂种群更难以抵抗狄斯瓦螨传播的病毒。
      【小问 3 详解】
      东方蜜蜂与狄斯瓦螨的互作模式是长期自然选择的结果,这种模式限制了西方蜜蜂在入侵地的数量增长。
      两类蜜蜂数量的减少会影响到植物的种群数量和物种多样性,进而降低当地生态系统的抵抗力稳定性。
      20. 抗凝血酶Ⅲ(AT-Ⅲ)为一种含有 432 个氨基酸的单链糖蛋白,是血浆中抗凝血系统最重要的成分,它
      主要由肝脏合成后进入血液,AT-III 水平降低可发生血栓或 DIC(弥散性血管内凝血)。研究人员利用转基
      因奶山羊乳腺生物反应器生产人抗凝血酶Ⅲ。
      (1)获取人抗凝血酶Ⅲ基因:从人肝细胞获取相应的 mRNA,经逆转录形成人抗凝血酶ⅢcDNA 后,PCR
      扩增。PCR引物碱基数一般在15-30个之间,过短则导致DNA扩增的_____差。另外,设计引物时需注意_____
      ,以防止自身折叠成发夹结构或形成二聚体。
      (2)构建基因表达载体:首先从奶山羊基因组文库分离出 β-酪蛋白基因,然后利用限制性内切核酸酶或
      _____(技术)去除其部分序列,保留启动部位,将人抗凝血酶Ⅲ基因连接至其启动序列后,在人抗凝血酶
      Ⅲ基因及前端的β—酪蛋白分泌肽 DNA 序列之间加一段 DNA 序列(蛋白酶 E 能识别并切割对应蛋白质),
      第 23页/共 25页
      人抗凝血酶Ⅲ基因之后加入一个新霉素抗性基因,如图所示:
      (3)胚胎成纤维细胞的转化:从奶山羊胚胎中分离成纤维细胞,放在动物细胞培养液中培养,常用_____
      法将前述表达载体导入成纤维细胞。转化后的细胞放入含_____的培养液中培养,以筛选出转化细胞。
      (4)奶山羊经过超数排卵和_____处理,分别获得体内成熟的卵母细胞和受体母羊。阳性转基因成纤维细
      胞体外培养一段时间后,将其与去核卵母细胞一起用电刺激以促进细胞融合,从而完成核移植。经胚激活、
      培养获得早期胚胎移入受体母羊,妊娠产出克隆羊羔。
      (5)克隆羊的阳性鉴定:取少量克隆羊组织经研磨、过滤及离心,取上清液加入_____以析出 DNA,用限
      制性内切核酸酶处理,得到的产物进行电泳。将扩增得到的 PCR 产物与_____混合,再用微量移液器将混合
      液缓慢注入凝胶的加样孔内。留一个加样孔加入指示分子大小的标准参照物。电泳后将 DNA 变性成单链后
      转移到硝酸纤维素膜上,用 32P 标记的探针进行杂交,经放射显影检测克隆羊细胞是否成功转化。
      (6)待克隆羊成年并产奶,收集奶样,可用_____技术鉴定克隆羊是否成功表达人抗凝血酶Ⅲ。经电泳、
      比对,发现克隆羊产生的抗凝血酶分子量比人抗凝血酶大,可用_____处理以得到与人抗凝血酶Ⅲ完全相同
      的产物。
      【答案】(1) ①. 特异性 ②. 避免引物内部和引物之间有互补配对序列 (2)PCR
      (3) ①. 显微注射 ②. 新霉素
      (4)同期发情 (5) ①. 95%的冷酒精 ②. 凝胶载样缓冲液
      (6) ①. 抗原-抗体杂交 ②. 蛋白酶 E
      【解析】
      【分析】1、基因工程中获取目的基因的方法有三种:从基因文库中获取目的基因、利用 PCR 技术扩增目的
      基因、人工合成法(反转录法和化学合成法)。2、启动子:是一段有特殊结构的 DNA 片段,位于基因的首
      端,是 RNA 聚合酶识别和结合的部位,能驱动基因转录出 mRNA,最终获得所需的蛋白质。
      【小问 1 详解】
      PCR 引物碱基数过短会导致 DNA 扩增的特异性差。设计引物时需注意避免引物内部和引物之间有互补配对
      序列,因为如果引物内部有互补配对序列,容易自身折叠成发夹结构;引物之间有互补配对序列,则容易
      形成二聚体。
      【小问 2 详解】
      第 24页/共 25页
      可以利用限制性内切核酸酶或 PCR 技术去除β - 酪蛋白基因的部分序列,保留启动部位。因为 PCR 技术可
      以通过设计引物,扩增特定的 DNA 片段,从而实现对目的基因部分序列的去除或保留等操作。
      【小问 3 详解】
      将表达载体导入成纤维细胞常用显微注射法。因为成纤维细胞是动物细胞,对于动物细胞导入外源基因,
      显微注射法是一种常用且有效的方法。转化后的细胞放入含新霉素的培养液中培养,因为构建基因表达载
      体时加入了新霉素抗性基因,只有成功导入表达载体的转化细胞才能在含新霉素的培养液中存活,从而筛
      选出转化细胞。
      【小问 4 详解】
      奶山羊经过超数排卵和同期发情处理,同期发情处理可以使供体和受体母羊的生理状态同步,为胚胎移植
      提供适宜的生理环境,以便分别获得体内成熟的卵母细胞和受体母羊。
      【小问 5 详解】
      取少量克隆羊组织经研磨、过滤及离心,取上清液加入 95%的冷酒精以析出 DNA,因为 DNA 不溶于酒精,
      尤其是冷酒精,所以可以用其来析出 DNA。将扩增得到的 PCR 产物与凝胶载样缓冲液混合,凝胶载样缓冲
      液可以增加样品的密度,使其能够沉入加样孔,同时还含有指示剂,便于观察电泳进程。
      【小问 6 详解】
      可用抗原-抗体杂交技术鉴定克隆羊是否成功表达人抗凝血酶Ⅲ,因为抗原 - 抗体杂交技术可以特异性地检
      测目的蛋白是否存在。经电泳、比对,发现克隆羊产生的抗凝血酶分子量比人抗凝血酶大,可用蛋白酶 E
      处理,因为在构建基因表达载体时,在人抗凝血酶Ⅲ基因及前端的β - 酪蛋白分泌肽 DNA 序列之间加了一
      段 DNA 序列(蛋白酶 E 能识别并切割对应蛋白质),所以用蛋白酶 E 处理可以得到与人抗凝血酶Ⅲ完全相
      同的产物。
      第 25页/共 25页

      相关试卷 更多

      资料下载及使用帮助
      版权申诉
      • 1.电子资料成功下载后不支持退换,如发现资料有内容错误问题请联系客服,如若属实,我们会补偿您的损失
      • 2.压缩包下载后请先用软件解压,再使用对应软件打开;软件版本较低时请及时更新
      • 3.资料下载成功后可在60天以内免费重复下载
      版权申诉
      若您为此资料的原创作者,认为该资料内容侵犯了您的知识产权,请扫码添加我们的相关工作人员,我们尽可能的保护您的合法权益。
      入驻教习网,可获得资源免费推广曝光,还可获得多重现金奖励,申请 精品资源制作, 工作室入驻。
      版权申诉二维码
      欢迎来到教习网
      • 900万优选资源,让备课更轻松
      • 600万优选试题,支持自由组卷
      • 高质量可编辑,日均更新2000+
      • 百万教师选择,专业更值得信赖
      微信扫码注册
      手机号注册
      手机号码

      手机号格式错误

      手机验证码 获取验证码 获取验证码

      手机验证码已经成功发送,5分钟内有效

      设置密码

      6-20个字符,数字、字母或符号

      注册即视为同意教习网「注册协议」「隐私条款」
      QQ注册
      手机号注册
      微信注册

      注册成功

      返回
      顶部
      学业水平 高考一轮 高考二轮 高考真题 精选专题 初中月考 教师福利
      添加客服微信 获取1对1服务
      微信扫描添加客服
      Baidu
      map