若您为此资料的原创作者,认为该资料内容侵犯了您的知识产权,请扫码添加我们的相关工作人员,我们尽可能的保护您的合法权益。

1/34

2/34

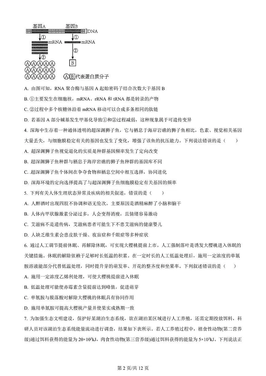
3/34
还剩31页未读, 继续阅读
2024届广东省六校高三上学期第三次联考试卷-生物试题(含答案)
展开 这是一份2024届广东省六校高三上学期第三次联考试卷-生物试题(含答案),共34页。
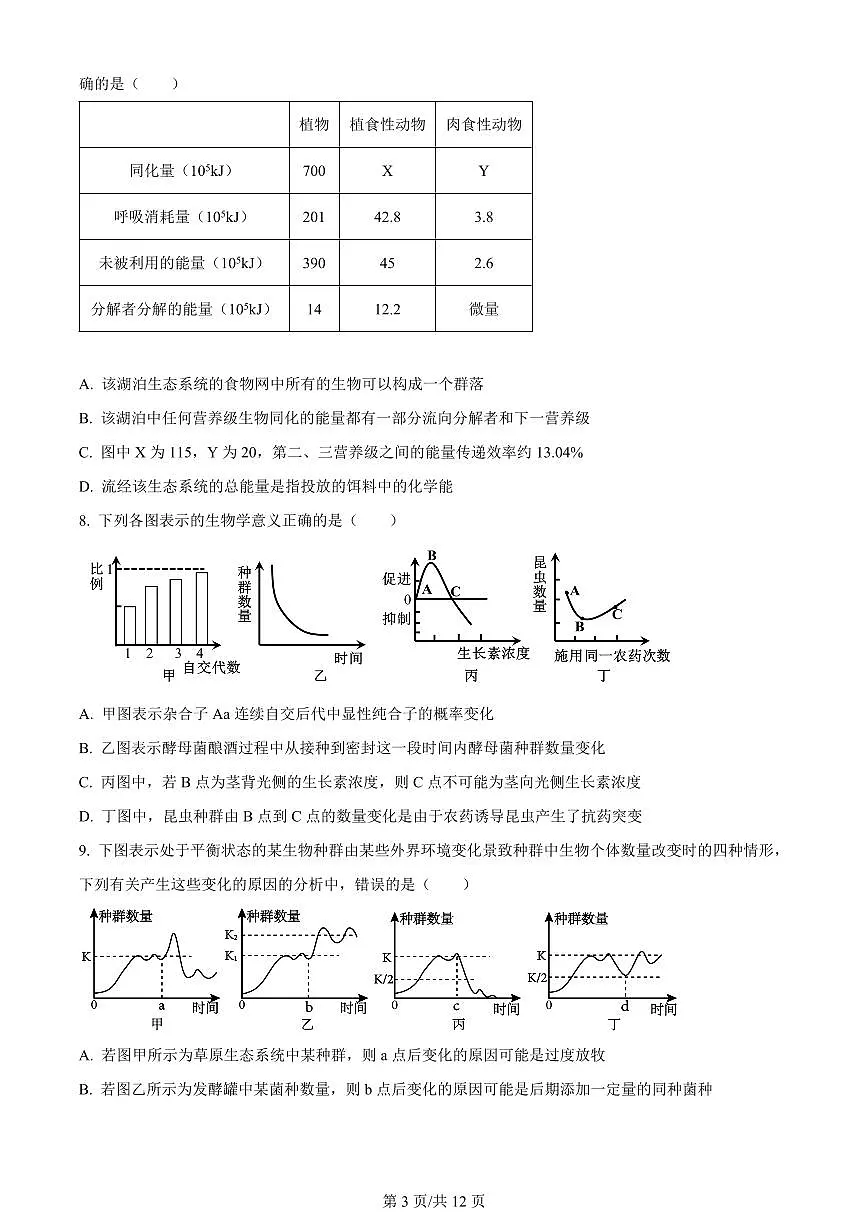
相关试卷
2024届广东省六校高三上学期第三次联考试卷-生物试题(含答案):
这是一份2024届广东省六校高三上学期第三次联考试卷-生物试题(含答案),共34页。
2024届广东省四校高三上学期联考试卷-生物试题(含答案):
这是一份2024届广东省四校高三上学期联考试卷-生物试题(含答案),共9页。
广东省六校2024届高三上学期第三次联考生物试题(Word版附解析):
这是一份广东省六校2024届高三上学期第三次联考生物试题(Word版附解析),共23页。试卷主要包含了选择题等内容,欢迎下载使用。
相关试卷 更多
资料下载及使用帮助
版权申诉
- 1.电子资料成功下载后不支持退换,如发现资料有内容错误问题请联系客服,如若属实,我们会补偿您的损失
- 2.压缩包下载后请先用软件解压,再使用对应软件打开;软件版本较低时请及时更新
- 3.资料下载成功后可在60天以内免费重复下载
版权申诉
免费领取教师福利 




.png)




