搜索
      上传资料 赚现金

      [精] 第20讲 人口分布与人口增长备战2025年高考地理一轮复习讲义(新高考通用)

      • 3.9 MB
      • 2025-03-25 12:57:30
      • 111
      • 0
      • 教习网会员03
      加入资料篮
      立即下载
      查看完整配套(共2份)
      包含资料(2份) 收起列表
      原卷
      第20讲 人口分布与人口增长(原卷版).docx
      预览
      解析
      第20讲 人口分布与人口增长(解析版).docx
      预览
      正在预览:第20讲 人口分布与人口增长(原卷版).docx
      第20讲 人口分布与人口增长(原卷版)第1页
      高清全屏预览
      1/7
      第20讲 人口分布与人口增长(原卷版)第2页
      高清全屏预览
      2/7
      第20讲 人口分布与人口增长(原卷版)第3页
      高清全屏预览
      3/7
      第20讲 人口分布与人口增长(解析版)第1页
      高清全屏预览
      1/10
      第20讲 人口分布与人口增长(解析版)第2页
      高清全屏预览
      2/10
      第20讲 人口分布与人口增长(解析版)第3页
      高清全屏预览
      3/10
      还剩4页未读, 继续阅读

      第20讲 人口分布与人口增长备战2025年高考地理一轮复习讲义(新高考通用)

      展开

      这是一份第20讲 人口分布与人口增长备战2025年高考地理一轮复习讲义(新高考通用),文件包含第20讲人口分布与人口增长原卷版docx、第20讲人口分布与人口增长解析版docx等2份学案配套教学资源,其中学案共17页, 欢迎下载使用。
      第I卷(选择题)
      一、单选题
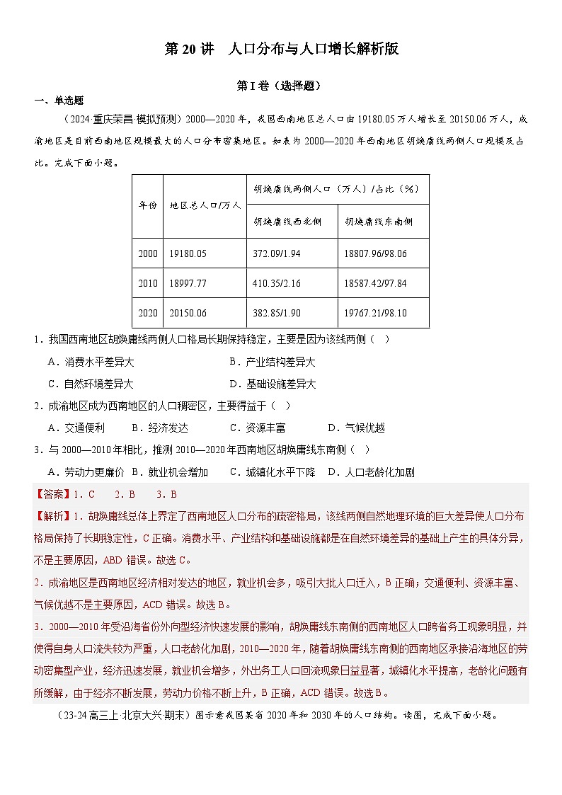
      (2024·重庆荣昌·模拟预测)2000—2020年,我国西南地区总人口由19180.05万人增长至20150.06万人,成渝地区是目前西南地区规模最大的人口分布密集地区。如表为2000—2020年西南地区胡焕庸线两侧人口规模及占比。完成下面小题。
      1.我国西南地区胡焕庸线两侧人口格局长期保持稳定,主要是因为该线两侧( )
      A.消费水平差异大B.产业结构差异大
      C.自然环境差异大D.基础设施差异大
      2.成渝地区成为西南地区的人口稠密区,主要得益于( )
      A.交通便利B.经济发达C.资源丰富D.气候优越
      3.与2000—2010年相比,推测2010—2020年西南地区胡焕庸线东南侧( )
      A.劳动力更廉价B.就业机会增加C.城镇化水平下降D.人口老龄化加剧
      【答案】1.C 2.B 3.B
      【解析】1.胡焕庸线总体上界定了西南地区人口分布的疏密格局,该线两侧自然地理环境的巨大差异使人口分布格局保持了长期稳定性,C正确。消费水平、产业结构和基础设施都是在自然环境差异的基础上产生的具体分异,不是主要原因,ABD错误。故选C。
      2.成渝地区是西南地区经济相对发达的地区,就业机会多,吸引大批人口迁入,B正确;交通便利、资源丰富、气候优越不是主要原因,ACD错误。故选B。
      3.2000—2010年受沿海省份外向型经济快速发展的影响,胡焕庸线东南侧的西南地区人口跨省务工现象明显,并使得自身人口流失较为严重,人口老龄化加剧,2010—2020年,随着胡焕庸线东南侧的西南地区承接沿海地区的劳动密集型产业,经济迅速发展,就业机会增多,外出务工人口回流现象日益显著,城镇化水平提高,老龄化问题有所缓解,由于经济不断发展,劳动力价格不断上升,B正确,ACD错误。故选B。
      (23-24高三上·北京大兴·期末)图示意我国某省2020年和2030年的人口结构。读图,完成下面小题。
      4.2020-2030年,该省人口结构变化的特点之一是( )
      A.老年人口中男性占比减少B.女性高龄人口占比增加
      C.少儿人口中女性占比增加D.劳动力人口结构年轻化
      5.针对该省人口结构状况,下列措施正确的是( )
      A.提倡晚婚晚育B.增加义务教育教师数量
      C.增建养老机构D.延长劳动人口工作时间
      【答案】4.B 5.C
      【解析】4.根据图中信息可知,2020-2030年期间,65岁以上的人口占比在加大,A错误;80岁及其以上女性人口比例在增加,B正确;0-14岁人口中女性的比例在减少,C错误;该省2020-2030年期间,人口老龄化加剧,劳动人口年龄结构趋于老龄化,D错误;故选B。
      5.该省人口老龄化现象趋于严重,增建养老机构可以缓解养老问题,C正确;该省人口出生率下降,人口老龄化加剧,晚婚晚育不利于社会发展,A错误;新生儿减少,受教育的群体在减少,义务教育教师的需求会减少,B错误;老龄化严重,劳动力趋于老龄化,工作时长应减少,D错误;故选C。
      (2024高三下·全国·专题练习)文莱位于加里曼丹岛北部,被马来西亚的沙捞越州分隔为不相连的东西两部分,东部地势较高,西部多沼泽,首都斯里巴加湾系文莱最大城市。文莱森林茂密,覆盖率72.11%,沿海石油资源丰富。全国共有四个行政区。下图为文莱四个行政区分布图。据此完成下面小题。
      6.文莱人口密度最大的行政区是( )
      A.淡布隆区B.都东区C.文莱一穆阿拉区D.马来奕区
      7.马来奕区人口分布受到一定限制,其因素主要是( )
      A.丛林茂密,沼泽遍布B.远离海洋,气候干燥
      C.雨季过长,洪涝频发D.土壤贫瘠,难以耕种
      【答案】6.C 7.A
      【解析】6.由图可知,文莱一穆阿拉区面积最小,首都位于该区,且大多数地区距离海洋较近,对外联系便利,成为人口集聚区,因此该地人口密度最大,C正确,剩余三个区交通条件、经济条件、地形条件不如文莱一穆阿拉区,面积又都比文莱一穆阿拉区大,人口密度不如文莱一穆阿拉区,排除ABD。故选C。
      7.根据“东部地势较高,西部多沼泽”“文莱森林茂密,覆盖率72.11%”的信息,以及文莱地理位置可知,马来奕区尤其是其南部热带丛林密布,沼泽遍布,开发难度较大,限制人口的增长和分布,A正确;该地区有较长的海岸线,并没有远离海洋,排除B;文莱整体属于热带雨林气候区,各区均高温多雨,不是马来奕区人口分布的限制因素,排除C;该地为沼泽,土壤较为肥沃,但湿热黏重,丛林广布,不适合耕作,排除D。故选A。
      (2023·河北·高考真题)人口年龄结构三角图适合刻画国家人口结构的演变路径。三角图中的点坐标记作(C,L,A),C、L、A分别表示少儿、劳动力和老年人的人口比重,且C+L+A=100%,如下图a点P所示。任意点0的运动方向含义如左图所示。图b描述了1966-2020年我国人口年龄结构演变路径。据此完成下面小题。
      8.1966-1982年,我国人口年龄结构演变呈现出的显著特征为劳动力比重(%)( )
      A.少子化、红利化B.多子化、年轻化
      C.少子化、老龄化D.红利化、年轻化
      9.假设自2020年到2100年,我国总和生育率(相当于育龄妇女平均的终身可能生育数)由1.3逐步提升到2.1,人口预期寿命由78岁逐步提升到85岁,那么我国人口年龄结构演变趋势如右图中( )
      A.①B.②C.③D.④
      【答案】8.A 9.D
      【解析】8.读右图可知,1966-1982年,人口年龄结构演变路径往图的右方移动,少子化和红利化明显;路径上下变化不大,说明年轻化或老龄化区时不明显。综上所述,A正确,BCD错误,故选A。
      9.如果我国总和生育率(相当于育龄妇女平均的终身可能生育数)由1.3逐步提升到2.1,那么少年儿童比重应逐步上升,人口年龄结构路径应逐步变到往左移动;人口预期寿命由78岁逐步提升到85岁,那么老年人口的比重会逐步上升,老龄化的程度会逐步加深,人口年龄结构路径应逐步往上移动。综上所述,人口年龄结构路径应逐步变到往左上方移动,④符合题意,D正确;①②③都明显往下移动,不符题意。故选D。
      (2024·海南海口·模拟预测)下图为“2018~2022年我国某省常住人口数量和自然增长率统计图”。据此完成下面小题。
      10.该省最可能是( )
      A.江苏B.浙江C.安徽D.海南
      11.2022年该省净增人口主要源自( )
      A.本省自然增长B.西部省份流入C.中部省份迁入D.东部地区回流
      12.2018~2022年该省人口增长方式的转变有助于( )
      A.推动经济快速发展B.缓解农村劳力紧张
      C.优化人口性别结构D.减轻资源环境压力
      【答案】10.C 11.D 12.A
      【解析】10.图示省份的常住人口数量超过6000万,人口数量多,该省是我国人口大省,海南人口较少,D错误;人口自然增长率在2018--2021年都是正值,且自然增长率较高,说明该省的经济发展较慢,AB错误;安徽省经济起步晚,人口多,C正确;故选C。
      11.由上题可知,该省为安徽省,安徽省曾是我国劳动力输出大省,由于社会经济发展水平、地理位置、交通、地域文化等,人口主要流向东部地区迁移。但近几年人口增长有了显著的改变,人口的自然增长率下降,但是人口总量增加,结合近年安徽省经济发展速度较快,说明2022年安徽省净增人口大部分是东部回流的这部分劳动力,D正确;本省自然增长率低,且2022年自然增长率为负值,A错误;西部省份距离安徽省远,迁入少,B错误;中部省份与安徽省经济差异小,人口迁入少,C错误。故选D。
      12.2018~2022年安徽省人口增长逐渐以回流的人口为主,但回流的区域主要在城市,对缓解农村劳力紧张影响小,B错误;人口迁入为经济发展提供动力,推动经济快速发展,A正确;回流人口有男有女,对优化人口性别结构的作用很小,C错误;人口迁入会增加资源环境压力,D错误;故选A。
      (2024·湖南·高考真题)某学者以2010年常住人口为基础,在不考虑城乡人口迁移的条件下,测算出2020年我国乡村各年龄段常住人口数量。下图示意2020年我国乡村常住人口的测算结果与统计结果。据此完成下面小题。
      13.测算人口数量与统计人口数量差异最显著的年龄段及该年龄段两者数量差异形成的原因( )
      A.15~21岁人口自然增长慢B.36~42岁人口自然增长慢
      C.15~21岁人口净流出量高D.36~42岁人口净流出量高
      14.图示统计人口的年龄结构可能会给乡村振兴带来的影响是( )
      ①阻碍农民增收 ②造成生态破坏 ③导致乡愁淡化 ④增加耕地撂荒
      A.①②B.②③C.①④D.③④
      【答案】13.C 14.D
      【分析】13.某年龄段测算人口数量与统计人口数量差异=该年龄段时期人口数量最大值-该年龄段时期人口数量最小值。结合题干选项并读图分析可知,15~21岁年龄段,统计人口数量最小值为300万人左右,而同期测算人口数量最大值为900万人左右,两者数量差异约为600万人;36~42岁年龄段,测算人口数量最大值为900万人左右,同期统计人口数量最小值为500万人,两者数量差异约为400万人,故测算人口数量与统计人口数量差异最显著的年龄段为15~21岁,排除BD选项;2020年我国乡村15~21岁常住人口的测算结果大于统计结果,说明该年我国乡村存在青壮年劳动力外出务工现象,人口净流出量高,C正确;人口自然增长率=人口出生率-人口死亡率,根据图文材料信息无法判断2020年我国乡村人口自然增长快慢,A错误。故选C。
      14.结合上题分析可知,2020年我国乡村15~21岁人口净流出量高。乡愁是深切思念家乡的忧伤的心情,太年轻的时候就离开家乡,对家乡的感情不深,以后乡愁会变淡,③正确;青壮年人口迁出导致乡村人才外流,劳动力不足,影响乡村经济的进一步发展,增加耕地撂荒现象,④正确;农民增收的途径有外出打工、发展特色种养殖业、结合旅游开展乡村服务业、利用振兴乡村战略创业致富等,乡村青壮年人口外出务工有利于农民增收,①错误;人口迁出可缓解当地人地矛盾,有利于生态环境改善,②错误。故本题选D。
      (2024·河北秦皇岛·三模)武汉现有高等院校84所,在校大学生(含研究生)120多万名,是全世界在校大学生人数最多的城市。国家光电子产业基地即“武汉·中国光谷”集结大量青年才俊在此就业与创业。武汉房价收入比(每套住房总价/居民家庭年总收入)低于直辖市及东部省会城市。下图及下表为武汉第七次人口普查常住人口相关数据与“六普”的对比。据此完成下面小题。
      15.推测湖北武汉成为“大学生之城”的主要原因是武汉( )
      ①人口密度大②高校数量多③基础教育水平高④人才需求量大⑤学科专业优势强
      A.①②B.②③C.②⑤D.③④
      16.武汉十年来人口构成的变化对该城市社会经济发展的有利影响有( )
      ①生活成本提高②就业竞争激烈③优势产业集聚
      ④公共服务不断完善⑤城市文化融合度变高⑥流动人口管理难度增大
      A.①②③B.③④⑤C.②④⑥D.④⑤⑥
      【答案】15.C 16.B
      【分析】本题组以武汉人口结构为背景材料创设试题,涉及人口分布、人口迁移的影响因素及带来的影响、人口结构变化对区域经济的影响等相关知识,学生对所学知识的掌握程度、获取和解读地理信息能力、区域认知和综合思维素养。
      15.本题考查学校规模与地理环境的关系。据图文材料可知,武汉的大学数量多,学科专业优势强,吸引湖北乃至全国、其他国家的学生报读,成为“大学生之城”,②⑤正确。武汉相对于北京、上海及东部省会城市,人口密度、基础教育水平、人才需求量方面没有突出优势,①③④错误。故选C。
      16.生活成本提高属于城市经济发展的不利影响,①错误;因大学众多,大学毕业生就业竞争激烈,可能导致部分大学毕业生离开武汉外出就业,部分人才外流,属于不利影响,②错误;武汉高等院校数量多,且学科专业性强,优势明显,由表中数据可知,十年来,大专及以上文化程度的人口比重大幅度提升,劳动力素质提高,增强了优势产业,③正确;随着人口增多和受教育程度提高,为了能够吸引人才留下,促进城市发展,城市会不断完善基础教育、医疗、保障住房等公共服务,④正确;外来人员的文化与武汉本地文化交融,使武汉更为开放、包容、创新,利于城市的国际化发展,⑤正确;流动人口管理难度增大属于不利影响,⑥错误。③④⑤正确,故选B。
      第II卷(非选择题)
      二、综合题
      17.(2024·山东·一模)阅读图文材料,回答下列问题。
      公元前5世纪,印度的雅利安人通过亚当桥来到了斯里兰卡。早期,雅利安人聚居在降水较少的西北沿海地区,经历刀耕火种,依赖降雨种植粮食。随着人口增长,雅利安人的居住地逐渐扩展到岛屿北部平原。公元3~10世纪,雅利安人修筑众多蓄水池,并逐步形成庞大的堤坝—水渠—蓄水池—水库灌溉系统,斯里兰卡进入繁荣的农业文明时期。20世纪70年代,马哈威利河调水工程启动。该工程预计2024年完工,建成后可向北部供水,使蓄水池一年四季均能蓄满。
      (1)简述早期雅利安人选择在斯里兰卡岛西北沿海平原聚居的自然原因。
      (2)说明公元3~10世纪雅利安人在斯里兰卡岛北部地区建设大灌溉系统的原因。
      (3)斯里兰卡岛北部地区通常每年只能种一季粮食,试判断马哈威利河调水工程建成后斯里兰卡岛北部粮食产量的变化,并分析原因。
      【答案】(1)降水少,森林覆盖率低,易清除;地势低平,适合开垦种植。
      (2)人口增长,粮食需求增加;季风区降水季节分配不均,堤坝、蓄水池和水库可减轻旱涝灾害,使粮食稳产、增产;水渠建设可扩大灌溉区域,增加耕地面积。
      (3)粮食产量提高。原因:纬度低,光热条件能满足粮食作物全年生长;(调水工程建成后),满足作物旱季用水需求,复种指数提高,种植范围扩大,粮食产量提高。
      18.(2024·山东·模拟预测)阅读图文资料,完成下列要求。
      日本在经济和城镇化快速发展过程中,城市与乡村聚落的兴衰随之演变,少子老龄化、老龄化等人口问题也日益突出。出于减缓乡村衰退、积极应对老龄化,提高行政管理效率等多方面考虑,日米政府进行了多次町(镇)村合并以适应经济城镇化和人口发展的阶段性变化特征。图示意1920—2015年日本城镇化过程中不同等级町村聚落人口的变化。
      (1)概述1920—2015年不同等级町村聚落人口数量减少过程的异同点。
      (2)图示意1920—2015年日本町村数量变化趋势曲线,在虚线框内将缺失部分补充完整。
      (3)社区居家养老指老年人在家中居住,由居住地社区护工照护的养老模式。有学者认为,町村合并有利于日本地方政府推行社区居家养老并使老年人从中享受更好的养老服务,请为此作出合理解释。
      【答案】(1)异:町村规模越小,人口数量减少出现的时间越早(或町村规模越大,人口数量减少出现的时间越晚);总体来看,町村规模越小,人口减少的规模越大(或町村规模越大,人口减少的规模越小)。同:城镇化后期(2000—2015年),不同规模的町村人口数量均有比较明显地减少。
      (2)绘图如下所示:
      评分标准:1950—1960年町村数量快速下降,1960—1970年町村数量保持平稳(或略有下降);1990—2000年町村数量保持平稳,2000—2010年町村数量有明显下降。
      (3)町村合并有利于整合周边町村养老资源(服务社区居家养老),减少日本地方政府财政支出;町村合并使老年人分布更加集中,有利于集中看护和老年人互助养老,减少个人养老支出;(町村合并使生活在町村的老年人增多,)合并后的町村养老服务设施更齐全,医护水平更高,利于满足老年人多样化的养老需求并享受更高水平的医护服务。
      19.(2024·河北邯郸·模拟预测)阅读图文资料,回答问题。
      老龄化城乡倒置现象即一个国家或地区农村人口老龄化水平高于城镇的现象。倒置程度用农村65岁以上人口占比减去城镇65岁以上人口占比表示。倒置现象出现后,城乡之间要素流动可能发生变化,进一步影响城乡收入差距。下图示意人口老龄化城乡倒置与城乡收入差距趋势对比。
      (1)指出图示时段人口老龄化城乡倒置开始出现的时间和发展变化趋势,并分析倒置现象出现的主要原因。
      (2)随着老龄化城乡倒置程度加剧,城乡收入差距呈减小趋势,请推测其原因。
      (3)针对目前农村老龄化现状,有专家提出“循环互助性养老”模式,即鼓励低龄身体健康老年人先为高龄老年人提供服务,随年龄增长可免费享受养老服务。请说明这种模式的合理性。
      【答案】(1)人口老龄化城乡倒置的开始出现于2003-2005年之间; 倒置程度整体呈上升趋势。
      原因:城乡之间经济发展水平差异,农村壮年劳动力流向城镇,导致农村老年人口占比增加,城市人口年龄结构优化。
      (2)劳动力外迁使农村抚养负担加重,外出务工收入转移到农村的比重增加;劳动力外迁使土地流转比重增加,提高土地租金收益;农业集约化、产业化和规模化发展,提高农业经营性收入;老龄化程度增加,促进农村养老服务业发展,提供就业岗位,提高工资收入;人口老龄化倒置促使养老政策向农村倾斜,农村养老保障补贴增加,从而减小城乡收入差别。
      (3)目前低龄老年人口比重较大/数量大;现代医疗生活水平高,平均寿命长,低龄老人身体健康,可从事养老服务工作;农村养老负担增加,养老服务就业需求大;我国具有邻里互助的优秀传统。年份
      地区总人口/万人
      胡焕庸线两侧人口(万人)/占比(%)
      胡焕庸线西北侧
      胡焕庸线东南侧
      2000
      19180.05
      372.09/1.94
      18807.96/98.06
      2010
      18997.77
      410.35/2.16
      18587.42/97.84
      2020
      20150.06
      382.85/1.90
      19767.21/98.10
      武汉人口受教育情况变化
      每10万人拥有大学文化程度人数
      拥有大学(大专及以上)文化程度人数
      拥有大学(大专及以上)文化程度占全市常驻人口比重
      2020
      33867
      417.46万
      33.87%
      2010
      25191
      246.51万
      25.19%

      相关学案

      第20讲 人口分布与人口增长备战2025年高考地理一轮复习讲义(新高考通用):

      这是一份第20讲 人口分布与人口增长备战2025年高考地理一轮复习讲义(新高考通用),文件包含第20讲人口分布与人口增长原卷版docx、第20讲人口分布与人口增长解析版docx等2份学案配套教学资源,其中学案共17页, 欢迎下载使用。

      第21讲 人口迁移与人口容量备战2025年高考地理一轮复习讲义(新高考通用):

      这是一份第21讲 人口迁移与人口容量备战2025年高考地理一轮复习讲义(新高考通用),文件包含第21讲人口迁移与人口容量原卷版docx、第21讲人口迁移与人口容量解析版docx等2份学案配套教学资源,其中学案共15页, 欢迎下载使用。

      20届高考地理一轮复习讲义 必修② 第1章 第15讲 人口的数量变化与人口合理容量:

      这是一份20届高考地理一轮复习讲义 必修② 第1章 第15讲 人口的数量变化与人口合理容量,共22页。

      资料下载及使用帮助
      版权申诉
      • 1.电子资料成功下载后不支持退换,如发现资料有内容错误问题请联系客服,如若属实,我们会补偿您的损失
      • 2.压缩包下载后请先用软件解压,再使用对应软件打开;软件版本较低时请及时更新
      • 3.资料下载成功后可在60天以内免费重复下载
      版权申诉
      若您为此资料的原创作者,认为该资料内容侵犯了您的知识产权,请扫码添加我们的相关工作人员,我们尽可能的保护您的合法权益。
      入驻教习网,可获得资源免费推广曝光,还可获得多重现金奖励,申请 精品资源制作, 工作室入驻。
      版权申诉二维码
      高考专区
      • 精品推荐
      • 所属专辑23份
      欢迎来到教习网
      • 900万优选资源,让备课更轻松
      • 600万优选试题,支持自由组卷
      • 高质量可编辑,日均更新2000+
      • 百万教师选择,专业更值得信赖
      微信扫码注册
      手机号注册
      手机号码

      手机号格式错误

      手机验证码 获取验证码 获取验证码

      手机验证码已经成功发送,5分钟内有效

      设置密码

      6-20个字符,数字、字母或符号

      注册即视为同意教习网「注册协议」「隐私条款」
      QQ注册
      手机号注册
      微信注册

      注册成功

      返回
      顶部
      学业水平 高考一轮 高考二轮 高考真题 精选专题 初中月考 教师福利
      添加客服微信 获取1对1服务
      微信扫描添加客服
      Baidu
      map