搜索
      上传资料 赚现金

      湖南省郴州市2024-2025学年高一上学期期末考试地理试题 含解析

      • 4.02 MB
      • 2025-03-22 13:45:32
      • 130
      • 0
      • 教习网2954337
      加入资料篮
      立即下载
      湖南省郴州市2024-2025学年高一上学期期末考试地理试题 含解析第1页
      1/17
      湖南省郴州市2024-2025学年高一上学期期末考试地理试题 含解析第2页
      2/17
      湖南省郴州市2024-2025学年高一上学期期末考试地理试题 含解析第3页
      3/17
      还剩14页未读, 继续阅读

      湖南省郴州市2024-2025学年高一上学期期末考试地理试题 含解析

      展开

      这是一份湖南省郴州市2024-2025学年高一上学期期末考试地理试题 含解析,共17页。试卷主要包含了本试卷分试题卷和答题卡, 据图可知, 石炭纪时期的气候变化特征是等内容,欢迎下载使用。
      注意事项:
      1.本试卷分试题卷和答题卡。试题卷共 6 页,有两道大题,共 29 道小题,满分 100 分。考试
      时间 75 分钟。
      2.答题前,考生务必将自己的姓名、准考证号写在答题卡和该试题卷的指定位置上,并认真核
      对答题卡上的姓名、准考证号和科目。
      3.考生作答时,选择题和非选择题均须作答在答题卡上,在本试题卷上答题无效。考生在答题
      卡上按答题卡中注意事项的要求答题。
      4.考试结束后,将本试题卷和答题卡一并交回。
      一、选择题(本大题 25 小题,每小题 2 分,共 50 分。在每小题给出的四个选项中,只有一
      项符合题目要求。)
      为提高数据采集效率,某矿山借助“3S”技术绘制矿山精细地形图。下图示意基于“3S”技术的矿山
      精细地形图测绘流程。据此完成下面小题。
      1. 北斗卫星导航系统为绘制矿山精细地形图提供的数据主要来自其( )
      ①定位功能②测量高程功能③导航功能④测量速度功能
      A. ①② B. ③④ C. ①③ D. ②④
      2. 与之前的人工测量相比,借助“3S”技术绘制精细地形图的优势是( )
      ①提高测量工作效率②增强测量过程中的人身安全
      ③延长数据处理时间④削弱环境对测量精度的影响
      A. ①②③ B. ①②④ C. ①③④ D. ②③④
      【答案】1. A 2. B
      【解析】
      【1 题详解】
      结合材料信息可知,某矿山借助 3s 技术绘制矿山精细地形图,利用北斗卫星导航系统完成控制点和碎步点
      的检测和测量,因此,利用北斗卫星导航提供定位功能以及测量高程的功能,①②正确;并未体现北斗卫
      第 1页/共 17页
      星导航的导航功能,③错误;也没有体现其测量速度的功能,④错误。故选 A。
      【2 题详解】
      结合所学知识,与之前人工测量相比,利用 3s 技术绘制精细地形图,提高了数据采集效率,可以提高其测
      量的工作效率,①正确;减少人工测量的工作量,同时增强了测量过程中的人身安全,②正确;利用 3s 技
      术进行数据汇总处理,缩短了数据处理时间,③错误;同时,利用大数据进行处理,削弱了环境对测量精
      度的影响,能够反映矿山数据的精准度,④正确。故选 B。
      【点睛】遥感技术是获取信息的主要手段,主要是监测功能;地理信息系统主要是对地理数据进行管理、
      分析,并提供对人类实践有用的信息;全球导航卫星系统的功能是导航和定位。
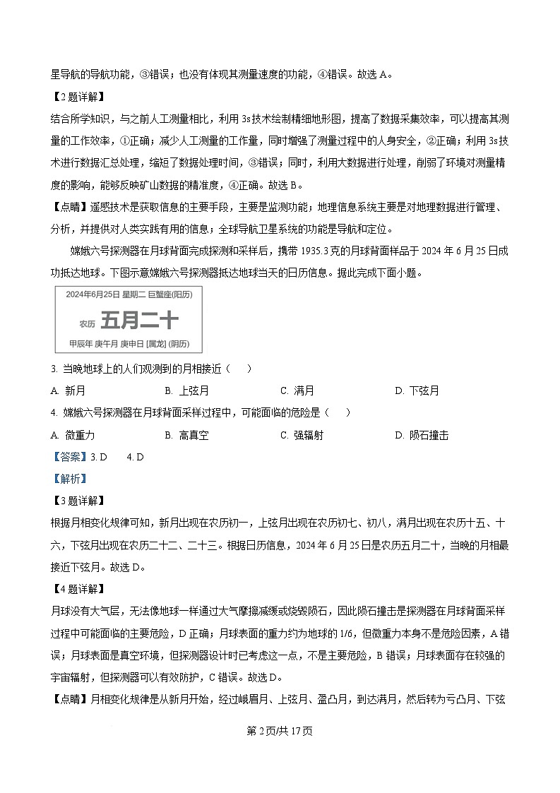
      嫦娥六号探测器在月球背面完成探测和采样后,携带 1935.3 克的月球背面样品于 2024 年 6 月 25 日成
      功抵达地球。下图示意嫦娥六号探测器抵达地球当天的日历信息。据此完成下面小题。
      3. 当晚地球上的人们观测到的月相接近( )
      A. 新月 B. 上弦月 C. 满月 D. 下弦月
      4. 嫦娥六号探测器在月球背面采样过程中,可能面临的危险是( )
      A. 微重力 B. 高真空 C. 强辐射 D. 陨石撞击
      【答案】3. D 4. D
      【解析】
      【3 题详解】
      根据月相变化规律可知,新月出现在农历初一,上弦月出现在农历初七、初八,满月出现在农历十五、十
      六,下弦月出现在农历二十二、二十三。根据日历信息,2024 年 6 月 25 日是农历五月二十,当晚的月相最
      接近下弦月。故选 D。
      【4 题详解】
      月球没有大气层,无法像地球一样通过大气摩擦减缓或烧毁陨石,因此陨石撞击是探测器在月球背面采样
      过程中可能面临的主要危险,D 正确;月球表面的重力约为地球的 1/6,但微重力本身不是危险因素,A 错
      误;月球表面是真空环境,但探测器设计时已考虑这一点,不是主要危险,B 错误;月球表面存在较强的
      宇宙辐射,但探测器可以有效防护,C 错误。故选 D。
      【点睛】月相变化规律是从新月开始,经过峨眉月、上弦月、盈凸月,到达满月,然后转为亏凸月、下弦
      第 2页/共 17页
      月、残月,最终回到新月。这个周期大约持续 29.53 天,称为一个朔望月,反映了月亮被太阳照亮部分在地
      球上的可见情况。
      地球表层 99.8%的能量来源于太阳。距平指某一系列数值中的某一个数值与平均值的差,分正距平和负
      距平。下图示意 1991~2020 年成都市年太阳总辐射距平及累积距平。据此完成下面小题。
      5. 源自太阳辐射的能源有( )
      A. 水能、核能 B. 地热能、石油 C. 煤炭、风能 D. 潮汐能、波浪能
      6. 据图可知( )
      A. 1991~2003 年太阳总辐射为正距平 B. 1991~2003 年累积距平呈上升趋势
      C. 2004~2011 年太阳辐射总量稳定 D. 2012~2020 年累积距平呈上升趋势
      7. 图示年份中,成都市年太阳总辐射最大值出现在( )
      A. 2009 年 B. 2013 年 C. 2018 年 D. 2020 年
      【答案】5. C 6. D 7. C
      【解析】
      【5 题详解】
      煤炭是地质历史时期的植物通过光合作用固定太阳能,经过漫长的地质作用形成的;风能是由于太阳辐射
      对各纬度加热不均,造成不同地区间的温度差异,进而引起大气运动形成的,其能量来源也是太阳辐射,C
      正确。水能是水体的动能、势能等能量的总和,其能量来源是太阳辐射(通过蒸发、降水等环节参与水循
      环)和地球引力(水的重力作用);核能是通过核反应从原子核释放的能量,主要来自地球内部放射性元素
      的衰变,与太阳辐射无关,A 错误;地热能主要来自地球内部放射性元素衰变产生的热能,石油是古代生
      物经过漫长地质过程形成,能量源于太阳辐射,B 错误。潮汐能是因月球和太阳对地球的引力作用形成的,
      波浪能是风作用于海面产生的机械能,其能量部分源于太阳辐射(风的形成与太阳辐射有关),但潮汐能主
      要与天体引力有关,D 错误。故选 C。
      第 3页/共 17页
      【6 题详解】
      1991-2003 年期间,太阳总辐射为负距平,A 错误。从图中累积距平曲线在此期间整体向下倾斜可以看出,
      1991-2003 年累积距平呈下降趋势,B 错误。2004-2011 年距平数值有正有负,说明太阳辐射总量不稳定,C
      错误。从图中累积距平曲线可以明显看出,2012-2020 年累积距平呈上升趋势,D 正确。故选 D。
      【7 题详解】
      年太阳总辐射距平是某一年的太阳总辐射值与平均值的差值,累积距平是各年距平的累加。当距平值最大
      且为正值时,说明年太阳总辐射最大,结合距平柱状图可知,2018 年成都市年太阳总辐射最大,C 正确,
      ABD 错误。故选 C。
      【点睛】影响太阳辐射的因素是:纬度高低;天气状况;海拔高低;日照时间长短;坡向。1、纬度高低:
      纬度越低,太阳辐射越强。2、天气状况:我国东部地区阴天多,太阳辐射少;西北地区深居内陆,降水少,
      多晴天,太阳辐射多。3、海拔高低:海拔高,空气稀薄,大气透明度好,太阳辐射强。4、日照时间长短:
      日照时间长,太阳辐射强,5、阳坡太阳辐射强,阴坡太阳辐射弱。
      2024 年 4 月 3 日 7 时 58 分,台湾花莲县海域发生 7.3 级地震,震源深度 12 千米。左图示意地震波的
      传播速度,下图示意地震构造。据此完成下面小题。
      8. 此次地震的地震波传播速度从震源到地表的变化是( )
      A. 横波速度增加,纵波速度增加 B. 横波速度增加,纵波速度减少
      C. 横波速度减少,纵波速度减少 D. 横波速度减少,纵波速度增加
      9. 关于地震的叙述,正确的是( )
      A 震源越深,震级越小 B. 同一等震线,烈度相同
      C. 离震中越近,烈度越小 D. 不同等震线,震级不同
      【答案】8. C 9. B
      【解析】
      【8 题详解】
      第 4页/共 17页
      结合材料信息可知,2024 年 4 月 3 日 7 时 58 分,台湾花莲县海域发生 7.3 级地震,震源深度为 12 千米。
      结合所学知识,地震波中横波可以穿越固态物质,在地壳和地幔中随深度增加速度加快,纵波可以穿越固
      液气三态物质,在地壳地幔中随深度增加速度加快,在地核内部速度有所减慢,震源在古登堡面以上。因
      此,从震源到地表地震波传播速度变化为横波速度逐渐减少,纵波速度逐渐减少,C 正确,ABD 错误。故
      选 C。
      【9 题详解】
      结合所学知识,地震中震源深度与震级关联性不大,A 错误;地震时某一地区地面受到的影响和破坏程度
      用地震烈度表示,把地面破坏程度相似的各点连接起来的曲线称为等震线,因此同一等震线上烈度相同,B
      正确;距离震中越近则烈度越大,C 错误;一个地震只有一个震级,具有不同的等震线,D 错误。故选 B。
      【点睛】地震波分为纵波和横波,纵波可以通过固体,液体,气体物质,横波只可以通过固体。纵波使地
      面出现上下颠簸,横波使地面出现左右摇晃。
      石炭纪是古生代的第 5 个纪,开始于距今 3.5 亿年,延续了约 6500 万年,该时期形成的地层中含有丰
      富的煤炭,故名“石炭纪”。下图示意石炭纪全球气温、降水量变化。据此完成下面小题。
      10. 石炭纪时期的气候变化特征是( )
      A. 暖干→暖湿→冷湿 B. 暖湿→暖干→冷湿
      C. 冷湿→暖湿→暖干 D. 冷干→冷湿→暖湿
      11. 该时期形成煤炭的主要植物类型是( )
      A. 海生藻类 B. 蕨类植物 C. 裸子植物 D. 被子植物
      12. 据图可推断出石炭纪后期的地理大事件是( )
      A. 青藏高原不断隆起 B. 蕨类植物明显衰退
      C. 爬行动物繁盛时期 D. 大陆冰川面积增加
      【答案】10. A 11. B 12. D
      【解析】
      【10 题详解】
      第 5页/共 17页
      结合图中信息可知,石炭纪全球气温在最开始时趋向于温暖,降水量较少趋于干燥,属于暖干的气候,随
      着时间推移,降水量逐渐增加,气候变得湿润,气温先是保持温暖然后逐渐降低,因此,该时期的气候变
      化特征由暖干演变为暖湿,逐渐变为冷湿状态,A 正确,BCD 错误。故选 A。
      【11 题详解】
      结合材料信息可知,该时期形成的地层中含有丰富的煤炭。石炭纪是古生代的第五个纪,属于晚古生代,
      此时蕨类植物繁盛,为煤炭形成提供大量的枯枝落叶以及生物残体,B 正确;海生藻类繁盛于古生代的早期,
      晚古生代是海生藻类较少,A 错误;裸子植物繁盛于中生代,C 错误;被子植物繁盛于新生代,D 错误。故
      选 B。
      【12 题详解】
      结合所学知识,青藏高原不断隆起出现在新生代,A 错误;蕨类植物明显衰退出现在古生代的末期二叠纪
      时期,B 错误;爬行动物繁盛于中生代时期,C 错误;石炭纪的末期,全球气候变冷进入大冰期,此时大陆
      冰川面积增加,D 正确。故选 D。
      【点睛】石炭纪时期,地球上的陆地面积不断增加,气候温暖湿润,沼泽遍布,形成了大规模的森林。这
      一时期,蕨类植物繁盛,形成了丰富的煤炭资源。石炭纪因此得名,因为这一时期形成的煤炭储量约占全
      世界总储量的 50%以上。
      雅鲁藏布江大拐弯地区位于青藏高原东南部,区内滑坡灾害严重。右图示意雅鲁藏布江大拐弯处及拐
      弯处大峡谷景观。据此完成下面小题。
      13. 形成图示大峡谷的主要外力是( )
      A. 流水侵蚀 B. 冰川侵蚀 C. 风力侵蚀 D. 海浪侵蚀
      14. 雅鲁藏布江大拐弯地区滑坡灾害严重的主要原因是( )
      A. 全年降水均匀 B. 两侧山体陡峭 C. 植被覆盖率高 D. 人类活动频繁
      【答案】13 A 14. B
      【解析】
      第 6页/共 17页
      【13 题详解】
      雅鲁藏布江大拐弯地区,河流流量大,流速快,河水携带的泥沙等物质对河床和两岸岩石不断进行冲刷、
      磨蚀等作用,随着时间的推移,逐渐形成了深邃的大峡谷,这是典型的流水侵蚀作用的结果,A 正确。冰
      川侵蚀形成的地貌多为角峰、U 形谷等,而雅鲁藏布江大峡谷并不是典型的冰川侵蚀地貌,B 错误;风力侵
      蚀主要发生在干旱、半干旱地区,形成风蚀蘑菇、风蚀城堡等地貌,雅鲁藏布江大拐弯地区气候湿润,风
      力侵蚀作用较弱,C 错误。海浪侵蚀主要发生在沿海地区,雅鲁藏布江大拐弯地区位于内陆高原,远离海洋,
      不会受到海浪侵蚀作用的影响,D 错误。故选 A。
      【14 题详解】
      雅鲁藏布江大拐弯地区地处青藏高原东南部,两侧山体陡峭,岩石和土体在重力作用下容易失去稳定性,
      一旦遇到降水、地震等诱发因素,就很容易发生滑坡,所以两侧山体陡峭是该地区滑坡灾害严重的主要原
      因,B 正确。该地区受季风气候影响,降水季节变化大,并非全年降水均匀,A 错误。植被覆盖率高会增强
      土体的稳定性,减少滑坡发生的概率,而不是导致滑坡灾害严重的原因,C 错误。该地区位于高原山区,
      人口相对稀少,人类活动相对较少,且人类活动虽然可能对山体稳定性产生一定影响,但不是该地区滑坡
      灾害严重的主要原因,D 错误。故选 B。
      【点睛】河流侵蚀是指河道水流破坏地表,并冲走地表物质的过程。除了水流本身的冲蚀作用外,其携带
      的大量碎屑物质也会对河床产生冲蚀。按照流水对河床冲蚀作用方向的不同,可以分为下蚀、侧蚀和溯源
      侵蚀,流水加深河床、增长河谷的作用称为下蚀;扩宽河谷的作用成为侧蚀;溯源侵蚀使得河流加长。
      阳伞效应,指尘埃、水汽等物质对太阳辐射的削弱作用而引起的地表气温降低效应。下图示意大气受
      热过程。据此完成下面小题。
      15. 图中与“阳伞效应”密切相关的箭头是( )
      A. ① B. ② C. ③ D. ④
      16. “阳伞效应”可能会导致( )
      A. 阴雨天增多 B. 沙尘暴增加 C. 紫外线过多 D. 能见度上升
      第 7页/共 17页
      【答案】15. A 16. A
      【解析】
      【15 题详解】
      在大气受热过程中,大气对太阳辐射起削弱作用的主要是反射、散射和吸收等。图中①箭头表示大气对太
      阳辐射的反射等削弱作用,尘埃、水汽等物质增多时,大气对太阳辐射的反射等削弱作用增强,就如同给
      地球撑起了一把“阳伞”,使得到达地面的太阳辐射减少,地表气温降低,所以①与“阳伞效应”密切相关,A
      正确,②为地面辐射,③为大气逆辐射,④为到达地面的太阳辐射,②③④与“阳伞效应”不是最密切相关的,
      BCD 错误。故选 A。
      【16 题详解】
      当“阳伞效应”发生时,大气中尘埃、水汽等物质增多,这些物质可以作为水汽凝结的凝结核,有利于水汽的
      凝结,从而使得云量增多,降水概率增加,阴雨天增多,A 正确;“阳伞效应”主要强调的是大气中物质对太
      阳辐射的削弱以及对地表气温的影响,与沙尘暴的增加没有直接关联,B 错误。“阳伞效应”增强了大气对太
      阳辐射的削弱作用,会使到达地面的太阳辐射减少,其中包括紫外线,所以紫外线应该是减少,而不是过
      多,C 错误。大气中尘埃等物质增多,会使得大气的透明度降低,能见度下降,而不是上升,D 错误。故选
      A。
      【点睛】阳伞效应“是指人类的生产生活、战争,森林草原火灾、火山爆发等人文与自然的活动,向大气排
      入大量的烟尘,这些弥漫于大气中的烟尘犹如地球的一把遮阳伞”,削弱了到达地面的太阳辐射能,使地面
      和底层大气温度降低。
      为了提高农田灌溉水的利用率,我国东部季风区将农田中坑塘湿地改建为储存降雨、径流和农田灌溉
      排水的水循环利用系统。下图示意东部季风区农田灌溉水循环利用系统。据此完成下面小题。
      17. 农田灌溉水循环利用系统的建设减少了区域的( )
      A. 蒸发量 B. 外排的水量 C. 降水量 D. 农田需水量
      18. 东部季风区的农田灌溉水循环利用系统蓄水的季节通常是( )
      第 8页/共 17页
      A. 春季 B. 夏季 C. 秋季 D. 冬季
      19. 下列关于农田灌溉水循环利用系统的叙述,正确的是( )
      ①有效利用现有的自然坑塘洼地②用地紧张区域可深挖坑塘湿地
      ③通过自流进行径流水体的收集④循环调蓄湿地的水质通常较好
      A. ①②③ B. ②③④ C. ①③④ D. ①②④
      【答案】17 B 18. B 19. A
      【解析】
      17 题详解】
      结合材料信息可知,我国东部季风区将农田中坑塘湿地改建为储存降雨、径流和农田灌溉排水的水循环利
      用系统,相当于该水循环利用系统增加了该地区蓄水量,减少了区域外排水量,B 正确;区域蓄水量增加,
      水域面积增加,理论上蒸发量也会有所增加,A 错误;降水量与当地气候有关,与水循环利用系统关联性
      较小,C 错误;农田需水量与水循环利用系统建设关联性较小,D 错误。故选 B。
      【18 题详解】
      结合所学知识,东部季风区属于典型的季风气候,降水多集中在夏季,雨热同期,因此,利用降雨、径流
      进行蓄水应出现在降水较多的夏季,B 正确;春季,秋季以及冬季降水量相对较少,ACD 错误。故选 B。
      【19 题详解】
      结合材料信息可知,我国东部季风区是指将农田中坑塘湿地改建为储存降雨、径流和农田灌溉排水的水循
      环利用系统,有效利用现有的自然坑塘洼地,在部分用地紧张地区可以深挖坑塘湿地,增加其蓄水量,同
      时,由于洼地地区地势较低,可以通过自流进行径流水体的收集,①②③正确;但是该循环利用系统是农
      田利用过后进行水资源的循环利用,因此其水质较差,④错误。故选 A。
      【点睛】水循环包括三大类型:海上内循环,陆地内循环和海陆间大循环。其中,海陆间循环是促进陆地
      水体更新的最重要的循环类型。水循环环节包括蒸发,水汽输送,降水,下渗,地表径流,地下径流等方
      面,其中,受人类活动影响最明显的为地表径流和下渗。
      雾是水汽凝结现象;霾是大量大气污染物集合,属大气污染。我国不少地区将雾并入霾一起作为灾害
      性天气现象进行预警预报,统称为“雾霾天气”。据此完成下面小题。
      20. 形成雾的条件包括( )
      ①水汽充足②近地面气温下降③风力强劲④大气中尘埃较多
      A. ②③④ B. ①③④ C. ①②④ D. ①②③
      21. 下图示意某地不同时段的对流层气温随高度的变化,最有利于雾霾扩散的时段是( )
      第 9页/共 17页
      A. 阶段Ⅰ B. 阶段Ⅱ C. 阶段Ⅲ D. 阶段Ⅳ
      【答案】20. C 21. A
      【解析】
      【20 题详解】
      结合材料信息可知,雾是水汽凝结的现象,因此形成雾的条件包括要有充足的水汽,近地面气温下降容易
      导致水汽凝结,再加上空气中的尘埃较多充当凝结核,①②④正确;风力强劲则水气不易凝结,③错误。
      故选 C。
      【21 题详解】
      结合所学知识,对流层气温随海拔升高而降低,对流活动较为强烈,但对流层极易出现逆温现象,即气温
      随海拔升高而升高,此时对流活动减弱,大气较为稳定,雾霾不易扩散。结合图中信息可知,最有利于雾
      霾扩散的时段应是没有逆温现象的时期,A 图中气温随海拔升高而降低,没有逆温现象存在,A 符合题意,
      BCD 中均存在气温随海拔升高而升高的现象,即逆温现象,不利于雾霾扩散,BCD 不符合题意。故选 A。
      【点睛】逆温现象是指在一定条件下,对流层的某一高度范围内,气温随高度增加而升高的现象。这种现
      象通常发生在晴朗无风的夜晚或黎明,由于大气逆辐射较弱,地面辐射散失热量多,近地面气温迅速下降,
      而高处大气降温较少,从而形成上暖下冷的逆温。
      郴州的仰天湖位于南岭北麓,海拔高约 1300 米,附近区域以草原为主,草原周围零星分布着矮小的“旗
      形树”。下图示意仰天湖草原周围的“旗形树”景观。据此完成下面小题。
      22. 郴州的地带性植被及其特征依次是( )
      第 10页/共 17页
      A. 热带雨林板状树根 B. 亚热带常绿阔叶林革质叶片
      C. 温带草原根系发达 D. 温带落叶阔叶林季相变化显著
      23. 关于“旗形树”的描述,正确的是( )
      A. 迎风一侧枝叶多 B. 背风一侧枝叶少 C. 风向多变易形成 D. 风向稳定易形成
      【答案】22. B 23. D
      【解析】
      【22 题详解】
      结合所学知识,郴州位于南岭附近地区,属于亚热带季风气候区,因此,其地带性植被为亚热带常绿阔叶
      林,植被特征体现为其叶片呈现革质,B 正确;热带雨林位于热带雨林气候区,位于南北纬 10 度之间,其
      多板状树根,A 不符合题意;温带草原位于温带大陆性气候区,C 不符合题意;温带落叶阔叶林位于温带季
      风气候或温带海洋性气候区,具有明显的季相变化,D 不符合题意。故选 B。
      【23 题详解】
      结合材料信息可知,郴州的仰天湖位于南岭北麓,海拔高约 1300 米,附近区域以草原为主,草原周围零星
      分布着矮小的旗形树,旗形树的形成与当地多大风天气有关,常年受大风吹拂,因此迎风一枝叶较少,背
      风一侧枝叶较多,AB 错误;因此,该地受同一风向的风影响较为明显形成旗形树,因此风向较为稳定,D
      正确,C 错误。故选 D。
      【点睛】亚热带常绿阔叶林分布在南北纬 25°~35°之间的大陆东部,叶片椭圆形,革质,具光泽,没有茸
      毛,叶面向着太阳光,能反射光线,所以这类森林又称为“照叶林”。林内最上层的乔木树种枝端的冬芽有芽
      鳞保护,而林下植物则没有芽鳞保护。此外,在常绿阔叶林中,没有热带雨林中常见的板根、老茎生花和
      叶附生现象。
      黑土地的形成是一种特殊化的草甸过程,是成土母质、植被、气候、构造运动和水文条件等综合作用
      的结果。东北黑土地的成土母质以黄土性黏土为主。右图示意我国东北黑土形成过程。据此完成下面小题。
      第 11页/共 17页
      24. 图示腐殖质层是( )
      A. 甲 B. 乙 C. 丙 D. 丁
      25. 成土母质以黄土性黏土为主,其对土壤性质的影响是( )
      A. 透气性好 B. 保水性好 C. 酸性较强 D. 有机质多
      【答案】24. A 25. B
      【解析】
      【24 题详解】
      结合图中信息可知,该地表示我国东北黑土形成过程,我国黑土地最表层为黑色或暗黑色具有腐殖质表土
      层的土壤,因此其土壤剖面中最表层的甲为腐殖质层,A 正确,BCD 错误。故选 A。
      【25 题详解】
      结合所学知识,成土母质在一定程度上影响土壤性质。结合材料信息可知,成土母质以黄土性黏土为主,
      黏土其透气性较差,但保水性较好,A 错误,B 正确;黄土酸性较弱,属于偏碱性土壤,C 错误;成土母质
      以黄土性黏土为主,对土壤有机质影响较小,D 错误。故选 B。
      【点睛】土壤剖面指从地面垂直向下的土壤纵剖面,也就是完整的垂直土层序列,是土壤成土过程中物质
      发生淋溶、淀积、迁移和转化形成的。土层厚、层次多或分层明显,表明土壤发育程度高。分层:土层通
      常可分为有机层、腐殖质层、淋溶层、淀积层、母质层和母岩层。
      二、非选择题(本大题 4 小题,共 50 分)
      26. 阅读图文资料,完成下列要求。
      火星基本上是沙漠行星,地表沙丘、砾石遍布,沙丘中有冲沟,大气稀薄且温度低。下表示意火星与
      地球部分数据对比。
      自转周期 质量 体积
      行星 赤道半径/km 公转周期(年) 昼夜温差(℃)
      (地球为 1) (地球为 1) (地球为 1)
      地球 6378.14 1 1 1 1 10~20
      火星 3396.20 1.88 1.03 0.11 0.15 100
      (1)研究表明,在火星上曾经存在过液态水。结合材料对此做出合理解释。
      (2)简析火星大气较地球大气稀薄且温度低的原因。
      (3)从大气受热过程的角度,简析火星表面昼夜温差大的原因。
      【答案】(1)火星地表沙丘有冲沟形态的地貌,说明曾经历过流水侵蚀作用(证明存在过液态水)。
      第 12页/共 17页
      (2)(与地球相比,)火星质量、体积小,引力小,大气易散失;距太阳较远,火星地表温度低,地面辐射
      提供的热量少;火星大气稀薄,对地面辐射吸收少。
      (3)火星表面大气稀薄;白天,大气对太阳辐射的削弱作用弱,到达地面的太阳辐射多,升温快,温度高;
      夜晚,大气对火星地面的保温作用弱,降温快,温度低;故昼夜温差大。
      【解析】
      【分析】本题以火星与地球部分数据等相关材料为背景,设置 3 道题目,知识点涉及生命存在的条件、大
      气受热过程原理等内容,考查学生地理知识的迁移与调动能力,蕴含综合思维、区域认知等地理学科核心
      素养。
      【小问 1 详解】
      根据题干材料信息,火星地表沙丘中有冲沟形态的地貌,在地球上,冲沟一般是由液态水的侵蚀作用形成
      的。所以据此推测,火星上曾经可能存在过液态水,这些液态水对地表进行侵蚀,从而形成了冲沟地貌。
      【小问 2 详解】
      与地球相比,火星的质量(为地球的 0.11 倍)和体积(为地球的 0.15 倍)都较小,根据万有引力定律,其
      产生的引力也小。引力小就难以束缚住大量的气体,导致大气容易散失到宇宙空间中,所以火星大气较地
      球大气稀薄。火星距离太阳较远,获得的太阳辐射相对较少,这使得火星地表温度较低。此外,火星大气
      稀薄,能够吸收地面辐射的能力较弱,地面辐射是近地面大气的直接热源,吸收地面辐射少,大气获得的
      热量就少,温度也就较低。
      【小问 3 详解】
      火星表面大气稀薄,白天时,大气对太阳辐射的削弱作用较弱,这意味着太阳辐射能够较多地穿透大气层
      到达地面,使地面获得大量的太阳辐射能量,从而升温快,温度较高。到了夜晚,由于火星大气稀薄,大
      气对火星地面的保温作用较弱。地面辐射大部分直接散失到宇宙空间中,大气逆辐射返回给地面的热量少,
      地面降温快,温度较低。综合白天升温快、温度高和夜晚降温快、温度低的情况,就导致火星表面昼夜温
      差大。
      27. 阅读图文资料,完成下列要求。
      河漫滩在发育演变过程中,新的裸露、湿润土地的形成,为树木的生长创造了条件。河漫滩上不同树
      龄树木的分布隐含着河道演变的许多信息。右图示意 1968 年科研人员绘制的美国小密苏里河河漫滩上树龄
      等值线分布。
      第 13页/共 17页
      (1)河漫滩的发育演变主要受____(填“地下径流”或“地表径流”)影响;河漫滩在发育演变过程中形
      成的裸露、湿润土地,主要是____(填“风力”或“流水”)沉积作用形成。
      (2)图中①②两处示意河流不同河段的河岸,与 1968 年相比,由于两处河岸持续受到____(填“流水堆
      积”或“流水侵蚀”)作用的影响,目前二者的直线距离明显____(填“延长”或“缩短”)。
      (3)图中甲、乙两处均为废弃的曲流段,其中形成时间较早的是____处,判断理由是____。
      【答案】(1) ①. 地表径流 ②. 流水
      (2) ①. 流水侵蚀 ②. 缩短
      (3) ①. 乙 ②. 河漫滩形成后开始生长树木;
      【解析】
      【分析】本题以河漫滩发育为背景材料,涉及河漫滩的发育过程、树龄判断等知识,主要考查学生获取和
      解读地理信息、调动和运用地理知识、描述和阐释地理事物的能力,培养学生区域认知和综合思维的素养。
      【小问 1 详解】
      河漫滩是河流洪水期淹没的河床以外的谷底部分,其形成、演变与河流的活动密切相关。地表径流携带大
      量泥沙等物质,在流速减缓等条件下沉积塑造河漫滩,而地下径流主要在地下运动,对河漫滩发育演变的
      直接影响较小,所以河漫滩的发育演变主要受地表径流影响。河漫滩在发育演变过程中,主要是流水沉积
      作用的结果。风力沉积一般在干旱、半干旱地区表现明显,这里是河漫滩环境,主要是流水沉积。
      【小问 2 详解】
      图中①②两处河岸为河流凹岸。在河流弯曲处,受惯性影响,河水冲向凹岸,使得凹岸水流速度快,对河
      岸的侵蚀作用强,所以①②两处河岸持续受到流水侵蚀作用的影响。由于①②两处凹岸不断受到流水侵蚀,
      河岸不断后退,所以与 1968 年相比,目前二者的直线距离明显缩短。
      【小问 3 详解】
      树龄等值线可以反映河漫滩形成的先后顺序,树木是在河漫滩形成且条件适宜后才开始生长的,所以通过
      比较树龄大小能判断河漫滩形成早晚,进而判断废弃曲流段形成的早晚。河漫滩形成后开始生长树木,树
      木年龄越大,说明其所在河漫滩形成时间越早。从图中树龄等值线可以看出,乙处树龄大于甲处树龄,这
      第 14页/共 17页
      意味着乙处河漫滩形成时间比甲处早,乙处废弃曲流段形成时间较早。
      28. 阅读图文资料,完成下列要求。
      近年来,重庆主城区的热岛效应显著,热岛强度排序:九龙坡区>南岸区>巴南区。有专家提出构建冷
      空气通道缓解重庆的城市热岛效应。冷空气通道是表面粗糙度很低的开放区域,这些区域将冷空气生成区
      域与城市冷空气作用区域连接起来。图 1 示意重庆市玫瑰风频图(象限方向即为风向),图 2 示意重庆主城
      区,图 3 示意城市热岛环流。
      (1)城市热岛强弱取决于城市中建成区与其周围郊区的____(填“同期温差”或“昼夜温差”),重庆九
      龙坡区热岛强度大于南岸区,说明同期九龙坡区与周围郊区的温差____(填“大于”或“小于”)南岸区
      与周围郊区的温差。
      (2)重庆冷空气通道设计的走向主要是____(填“东北-西南走向”或“西北-东南走向”),适合布局在冷
      空气通道的是____(填“城市道路”或“高大建筑)。
      (3)一般污染较大的企业应布局在城市热岛环流圈____(填“之内”或“之外”),阐述理由____。
      【答案】(1) ①. 同期温差 ②. 大于
      (2) ①. 西北—东南走向 ②. 城市道路
      (3) ①. 之外 ②. 在城市热岛环流圈中,近地面风由郊区吹向城市中心区
      【解析】
      【分析】本大题以重庆市为材料设置试题,涉及热力环流、工业布局等相关内容,考查学生获取和解读地
      理信息、调动和运用地理知识的能力,体现区域认知、综合思维的学科素养。
      【小问 1 详解】
      城市热岛效应是指城市因大量的人工发热、建筑物和道路等高蓄热体及绿地减少等因素,造成城市 “高温
      化” ,城市热岛强弱取决于城市中建成区与其周围郊区的同期温差。当同期城市建成区温度比郊区高得越
      多,即同期温差越大时,热岛效应就越强;反之则越弱。因为重庆九龙坡区热岛强度大于南岸区,根据上
      述热岛强弱与同期温差的关系可知,同期九龙坡区与周围郊区的温差大于南岸区与周围郊区的温差。
      小问 2 详解】
      第 15页/共 17页
      从重庆市玫瑰风频图可知,重庆的盛行风向是西北——东南风,且结合冷空气通道要将冷空气生成区域与
      城市冷空气作用区域连接起来,所以重庆冷空气通道设计的走向主要是西北—东南走向,这样能更好地引
      导冷空气进入城市,缓解热岛效应。冷空气通道是表面粗糙度很低的开放区域,城市道路表面相对平滑,
      能减少对冷空气流动的阻碍,有利于冷空气顺畅通过;而高大建筑会增加空气流动的阻力,不利于冷空气
      的输送,所以适合布局在冷空气通道的是城市道路。
      【小问 3 详解】
      根据材料信息及所学知识可知,一般污染较大的企业应布局在城市热岛环流圈之外。在城市热岛环流圈中,
      近地面风由郊区吹向城市中心区。如果污染企业布局在城市热岛环流圈之内,企业排放的污染物会随着近
      地面风被吹向城市中心区,从而加重城市中心区的环境污染;而将污染企业布局在城市热岛环流圈之外,
      污染物不易被吹入城市中心区,可减少对城市中心区的大气污染等环境影响。
      29. 阅读图文资料,完成下列要求。
      咸潮是河流入海口附近的一种水文现象,由太阳和月球对地表海水的吸引力引起的。涨潮时,海水沿
      河道自河口向上游上溯,致使海水倒灌入河,河水变咸。每年 11 月至次年 4 月,长江入海口河段受咸潮影
      响较大。右图示意长江入海口附近区域。
      (1)崇明岛是我国第三大岛,属____(填“沉积岛”或“大陆岛”),主要是____(填“流水堆积”或“海
      浪堆积”)而成。
      (2)夏季,长江口海域盐度从河口向外海呈____(填“递增”或“递减”)趋势,主要是地表径流汇入对
      海水起____(填“稀释”或“浓缩”)作用,使入海口处盐度偏低。
      (3)长江入海口河段受咸潮影响较大的季节是____(填“夏季”或“冬季”),其主要的自然原因是____。
      【答案】(1) ①. 沉积岛 ②. 流水堆积
      (2) ①. 递增 ②. 稀释
      (3) ①. 冬季 ②. 长江流域冬季降水少,河流处于枯水期,水位低。
      第 16页/共 17页
      【解析】
      【分析】本题以长江入海口地理特征为材料设置试题,涉及海水性质,流水地貌等相关内容,考查学生综
      合分析能力,地理实践力和综合思维素养。
      【小问 1 详解】
      结合所学知识,崇明岛是我国的第三大岛屿,属于沉积岛,主要是长江携带大量泥沙在河流入海口处不断
      堆积而成。
      【小问 2 详解】
      结合所学知识,夏季时该地区降水量较大,因此,河流径流量较大,地表径流汇入量较多,对沿海地区海
      水起到稀释作用,使入海口盐度较低,使得长江口海域盐度从河口向外海逐渐递增。
      【小问 3 详解】
      结合材料信息可知,每年 11 月到次年 4 月,长江入海口河段受咸潮影响较大,因此,受咸潮影响较大的季
      节为冬季。主要原因在于冬季时该区域降水量较少,河流径流量较少,长江流域处于枯水期,因此水位较
      低,海水沿河道至河口向上游上溯,影响河流河水性质。
      第 17页/共 17页

      相关试卷 更多

      资料下载及使用帮助
      版权申诉
      • 1.电子资料成功下载后不支持退换,如发现资料有内容错误问题请联系客服,如若属实,我们会补偿您的损失
      • 2.压缩包下载后请先用软件解压,再使用对应软件打开;软件版本较低时请及时更新
      • 3.资料下载成功后可在60天以内免费重复下载
      版权申诉
      若您为此资料的原创作者,认为该资料内容侵犯了您的知识产权,请扫码添加我们的相关工作人员,我们尽可能的保护您的合法权益。
      入驻教习网,可获得资源免费推广曝光,还可获得多重现金奖励,申请 精品资源制作, 工作室入驻。
      版权申诉二维码
      欢迎来到教习网
      • 900万优选资源,让备课更轻松
      • 600万优选试题,支持自由组卷
      • 高质量可编辑,日均更新2000+
      • 百万教师选择,专业更值得信赖
      微信扫码注册
      手机号注册
      手机号码

      手机号格式错误

      手机验证码 获取验证码 获取验证码

      手机验证码已经成功发送,5分钟内有效

      设置密码

      6-20个字符,数字、字母或符号

      注册即视为同意教习网「注册协议」「隐私条款」
      QQ注册
      手机号注册
      微信注册

      注册成功

      返回
      顶部
      学业水平 高考一轮 高考二轮 高考真题 精选专题 初中月考 教师福利
      添加客服微信 获取1对1服务
      微信扫描添加客服
      Baidu
      map