搜索
      上传资料 赚现金

      广东省深圳市2025届高三第一次调研考试生物试卷(Word版附答案)

      • 5.12 MB
      • 2025-03-21 16:33:59
      • 111
      • 1
      • 教习网3275309
      加入资料篮
      立即下载
      广东省深圳市2025届高三第一次调研考试生物试卷(Word版附答案)第1页
      1/8
      广东省深圳市2025届高三第一次调研考试生物试卷(Word版附答案)第2页
      2/8
      广东省深圳市2025届高三第一次调研考试生物试卷(Word版附答案)第3页
      3/8
      还剩5页未读, 继续阅读

      广东省深圳市2025届高三第一次调研考试生物试卷(Word版附答案)

      展开

      这是一份广东省深圳市2025届高三第一次调研考试生物试卷(Word版附答案),共8页。试卷主要包含了细胞周期中存在一些检验点等内容,欢迎下载使用。
      本试卷共 10 页,21 小题, 满分 100 分。 考试用时 75 分钟。
      一、 选择题: 共 16 小题, 共 40 分。 第 1~12 小题, 每小题 2 分; 第 13~16 小题, 每小题 4 分。在
      每小题给出的四个选项中,只有一项是符合题目要求的。
      1.2024 年全国生态日的主题是“加快经济社会发展全面绿色转型”,其中强调绿色发展、低碳生活。下列
      日常做法中,不符合低碳生活理念的是
      A.纸张尽量双面使用 B.夏天空调温度不要调太低
      C.随手关灯、休息时关闭电脑 D.尽量使用一次性的塑料筷子
      2.细胞周期中存在一些检验点。有丝分裂中的后期到末期主要检查的是
      A.纺锤体的组装 B.赤道板的形成
      C.染色体的联会 D.染色体的分离
      3. ATP 检测试剂盒检测微生物数量的原理是:试剂盒中含充足荧光素和荧光素酶,荧光素接受 ATP 提供
      的能量,在荧光素酶的催化下产生荧光,根据荧光的强度可推算出待测样品中微生物的数量。上述推算依
      据的主要前提是
      A.试剂盒中 ATP 的含量相同 B.试剂盒中荧光素的含量相同
      C.每个活细胞中 ATP 的含量大致相同 D.微生物细胞中 ATP 的合成场所相同
      4.动物神经细胞膜上的钠钾泵具有 ATP 水解酶活性,可以将 Na+泵出细胞,同时将 K+泵入细胞。钠钾泵对
      Na+和 K+的运输方式是
      A.都是主动运输
      B.都是协助扩散
      C.Na+是协助扩散,K+是主动运输
      D.Na+是主动运输,K+是协助扩散
      5.患者 1 和患者 2 的性染色体组成分别是 XXY 和 XYY。经研究发现两位患者都是由于父方减数分裂异常导
      致。分析精母细胞发生异常分裂最可能的时期是
      选项 患者 1 患者 2
      A 减数分裂Ⅰ 减数分裂Ⅰ
      B 减数分裂 II 减数分裂Ⅱ
      C 减数分裂Ⅰ 减数分裂Ⅱ
      D 减数分裂Ⅱ 减数分裂Ⅰ
      6. T 细胞被激活并快速增殖时,T 细胞内 tRNA 反密码子环中的“滑动”位点上的甲基化修饰显著减少。
      则甲基化修饰作用的结果是
      A.提高转录效率 B. 降低转录效率 C.提高翻译效率 D. 降低翻译效率
      7.研究人员在实验室使用杀虫剂处理螺旋蝇,实验结果如图 1。据图分析杀
      虫剂处理后群体中个体数上升的原因是
      A.杀虫剂处理导致螺旋蝇产生抗药性基因突变
      B.在杀虫剂作用下螺旋蝇的基因频率发生不定向改变
      C.杀虫剂处理导致螺旋蝇生殖隔离的形成
      D.杀虫剂使抗药性变异得到保留并逐渐积累
      8.可卡因是一种多巴胺转运蛋白阻断剂,它会使多巴胺无法被运回突触小体,此时机体会做出调整,使神
      经元的兴奋维持在正常水平。据此判断吸食可卡因导致的后果是
      A.突触间隙多巴胺增多,突触后膜上多巴胺受体减少
      B.突触间隙多巴胺减少,突触后膜上多巴胺受体增加,
      C.突触间隙多巴胺增多,突触后膜上多巴胺受体增加
      D.突触间隙多巴胺减少,突触后膜上多巴胺受体减少
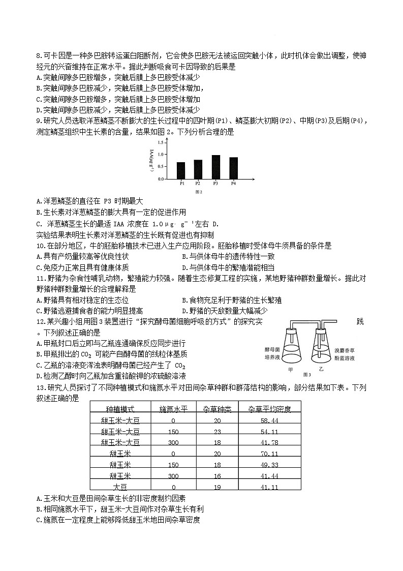
      9.研究人员选取洋葱鳞茎不断膨大的生长过程中的四叶期(P1)、鳞茎膨大初期(P2)、中期(P3)及后期(P4),
      测定鳞茎组织中生长素的含量,结果如图 2。下列分析合理的是
      A.洋葱鳞茎的直径在 P3 时期最大
      B.生长素对洋葱鳞茎的膨大具有一定的促进作用
      C. 洋葱鳞茎生长的最适 IAA 浓度在 1.0μg⋅ g⁻ ¹左右 D.实验结果表明生长素对洋葱鳞茎的生长既有促进也有抑制
      10.在部分地区,牛的胚胎移植技术已进入生产应用阶段。胚胎移植时受体母牛须具备的条件是
      A.具有产奶量较高等优良性状 B.与供体母牛的遗传特性一致
      C.免疫力正常且具有健康体质 D.与供体母牛的繁殖潜能相当
      11.野猪为杂食性哺乳动物,繁殖能力较强。随着生态修复工程的实施,某地野猪种群数量增长。据此对
      野猪种群数量增长的合理解释是
      A.野猪具有相对稳定的生态位 B.食物充足利于野猪的生长繁殖
      C.野猪逃避捕食者的能力明显提高 D.野猪的天敌数量大幅减少
      12.某兴趣小组用图 3 装置进行“探究酵母菌细胞呼吸的方式”的探究实 践
      。下列叙述正确的是
      A.甲瓶封口后立即与乙瓶连通确保反应同步进行 B.甲瓶排出的 CO₂ 可能产自酵母菌的线粒体基质 C.乙瓶的溶液变浑浊表明酵母菌已经产生了 CO₂ D.检测乙醇时向乙瓶加含重铬酸钾的浓硫酸溶液
      13.研究人员探讨了不同种植模式和施氮水平对田间杂草种群和群落结构的影响,部分结果如下表。下列
      叙述正确的是
      种植模式 施氮水平 杂草种类 杂草平均密度
      甜玉米-大豆 0 20 58.44
      甜玉米-大豆 150 23 54.11
      甜玉米-大豆 300 18 41.78
      甜玉米 0 20 70.11
      甜玉米 150 18 49.33
      甜玉米 300 16 41.44
      大豆 0 19 41.11
      A.玉米和大豆是田间杂草生长的非密度制约因素
      B.相同施氮水平下,甜玉米-大豆间作对杂草生长有利
      C.施氮在一定程度上能够降低甜玉米地田间杂草密度
      D.甜玉米单独种植条件下杂草的物种丰富度更高
      14.为探究甲状腺激素(FT3、FT4)和 TSH 的表达水平对甲状腺结节性质的评估价值,研究人员进行了分组
      实验,部分结果如下表。下列分析正确的是
      组别 FT3 (nml/L) FT4 (nml/L) TSH (mIU/mL)
      恶性结节组 5.84 20.78 2.92
      良性结节组 5.67 18.90 2.23
      健康对照组 4.26 14.61 1.94
      A.甲状腺结节患者同时也是甲状腺机能亢进患者
      B.甲状腺结节患者机体的代谢水平会明显降低
      C.恶性结节患者甲状腺激素分泌过程不存在反馈调节
      D.三个指标对于恶性结节的临床诊断都具有价值
      15.家族性高胆固醇血症是常染色体单基因遗传病,发病主要原因是低密度脂蛋白受体基因突变为 E140K
      基因,使血清低密度脂蛋白胆固醇(LDL-C)水平升高。下表为某患者(Ⅲ-1)相关家庭成员的基因型,图 4
      为其家庭的遗传系谱图。下列分析错误的是
      成员 基因型
      II-1 +/+
      II-2 E140K/+
      II-3 E140K/+
      III-1 E140K/E140K
      注: +表示正常基因
      A. I-1 的基因型一定为 E140K/+
      B. I-2 一定带有正常基因
      C. III-1 的致病基因一定来自 I-1 和 II-3
      D. III-1 父母生育的女儿正常的概率为 1/4
      16.为探究 DNA 片段 P 与 O2 蛋白结合的关键位点,研究者获得片段 P 不同位点的突变体 M1、M2 和 M3,用
      O2 蛋白进行结合试验,并用指示探针 (带荧光的片段 P)等进行检测,结果如图 5。下列分析正确的是
      A.条带 1 越宽说明 O2 蛋白与待测物的结合越强
      B.显示条带 2 就说明 O2 蛋白与 P 无法结合
      C. M1 的突变位点几乎不影响 O2 蛋白的结合
      D. M2 和 M3 与 O2 蛋白的结合强度相同
      二、非选择题: 共 5 小题,共 60 分。
      17. (11 分)为选育适应弱光环境的优质水稻品种,研究人员通过γ射线诱变籼稻获得 1 株早熟鲜绿突变
      体水稻 pe-1,并对水稻弱光胁迫的响应机制进行一系列研究。回答下列问题:
      (1)为了进行后续研究,研究人员通过 获得更多能稳定遗传的 pe-1 水稻。
      (2)在水稻生长关键期,对野生型和 pe-1 水稻进行 25%遮光处理 7 天,定期采集等量叶片浸泡在
      (试剂)中浸提光合色素,直至叶片的颜色变成 ,再进行后续操作。
      (3)经测定,野生型和 pe-1 叶绿素含量如图 6。据图分析,弱光胁迫后 pe-1 水稻叶片的黄化程度比野生
      型 (填“低”或“高”),依据是 。
      (4)除光照外, 浓度也是影响光合作用的重要因素。绿叶吸收的 CO₂ ,在 Rubisc 催化下,与 C,
      结合,该过程是在细胞内的 发生, 被称作 。在水稻大田种植过程中,试提 出提高 CO₂ 供应量的一种具体措施 。
      18.(11 分)玉米是雌雄同株异花作物,利用雄性不育系开展玉米杂交育种能提高玉米产量。科研人员对玉
      米雄性不育系进行研究。回答下列问题:
      (1)科研人员获得了玉米核雄性不育系 7024,其性状由单基因控制。其与野生型杂交的 F₁ 群体均可育,
      再将 F₁ 自交、F₁ 与亲本 7024 进行杂交,结果如下表。据表分析,该不育系的不育性状为 (填
      “显性”或“隐性”)性状,F₁ 的基因型为 (相关基因用 M/m 表示)。
      群体 总株数 可育株数 不可育株数
      F₁ 自交 964 717 247 F₁ ×7024 218 116 102
      (2)科研人员通过培育筛选获得温敏核雄性不育系 zm/zm,该不育系表现出高温不育低温可育的特性,当
      处于低温环境时,其基因型为 (相关基因用 ZM/zm 表示)。与 7024 核雄性不育系相比,温敏核雄
      性不育系的缺点主要表现在 。
      (3)科研人员采用玉米隐性核雄性不育系 ms7/ms7 创建了多控不育(MCS)技术体系,将育性恢复基因(Ms7)、
      花粉失活基因以及荧光标记基因组成串联表达框(pMCS),通过转基因技术获得转基因保持系,过程如图 7
      所示。
      ①转基因保持系与核雄性不育系杂交,子代不育系的比例为 。
      ②pMCS 中的荧光标记基因表达的荧光蛋白能使玉米呈现红色,野生型玉米为黄色,则转基因保持系自交获 得 F₁ 种子的颜色及比例是 。
      19. (13 分)为研究睡眠缺失致死机制,研究人员以小鼠为研究对象,通过睡眠剥夺处理,进行了一系列实
      验。回答下列问题:
      (1)长时间睡眠剥夺后,小鼠会出现多器官衰竭。临床上,多器官衰竭往往伴随着免疫系统功能异常,研
      究人员对睡眠剥夺小鼠的血清细胞因子进行检测,结果如图 8。据图推测的结论是:由免疫细胞分泌的细
      胞因子会随着 ,细胞因子具有 的作用,
      并且这种作用会表现出正反馈调节,导致免疫系统 ,引发多器官衰竭。
      (2)PGD₂ 是一种主要存在于中枢神经系统的内源性促睡眠因子,研究人员对循环系统中 进行检测,
      得到如图 9 结果。根据图并结合前述研究,推测睡眠缺失与致死之间最有可能的联系是
      。ABCC 转运蛋白是将 转运到循环系统的关键载体蛋白,为验证上述联系,研究人员设计的实验
      思路是 。
      (3) 研究发现 DP1 与 DP2 都是 作用的受体,为了确定引起免疫反应的信号通路,进行下表 4 组实
      验。若实验结果为 ,表明可支持 是免疫反应信号的通路。
      组别 处理
      1 睡眠剥夺小鼠
      2 睡眠剥夺小鼠+DP1 激动剂
      3 睡眠剥夺小鼠+DP2 激动剂
      4 睡眠剥夺小鼠+DP1 激动剂+DP2 激动剂
      注:DP1 激动剂只与 DP1 结合,DP2 激动剂只与 DP2 结合,两种激动剂与 PGD₂ 的作用效果类似
      (4)根据以上信息,为了减少睡眠缺失导致的小鼠死亡,试提出一个潜在的干预思路 (答出 1 点
      即可)。
      20. (11 分)苦草是一种适应能力强的沉水植物,可以有效修复受多环芳烃(PAHs)污染的沉积物。回答下
      列问题:
      (1)苦草富集的内生菌能促进 PAHs 的分解,降低 PAHs 对苦草的毒害,而苦草可以向内生菌提供养料,推
      测内生菌与苦草之间的种间关系是 ,二者相互作用并不断演化的过程称为 。
      (2)为研究苦草分解 PAHs 的机制,研究人员开展了如下实验。
      ①选取多株长势优良的苦草,并重点检查苦草的 (填部位),避免采集过程的影响。
      ②将处理后的苦草分成三组,对苦草根表面和沉积物进行下表中的处理,根据整个实验分析,推断表格中
      a 和 b 的处理分别是 。
      处理组 苦草根表面 沉积物
      I 不灭菌 灭菌
      II 灭菌 不灭菌
      III a b
      ③在三种处理条件下分别进行 PAHs 分解的模拟实验,15 天后所测得结果如图 10。据图分析,
      (填“苦草根表面”或“沉积物”)的微生物在 PAHs 降解过程中发挥着更大的作用。根据实验结果,从种
      间关系的角度提出进一步研究的假说 。
      (3)综合上述分析,从生态学的角度就增强 PAHs 污染修复效果提出合理方案 。
      21. (14 分)乳糖操纵子是大肠杆菌中一个经典的基因表达调控系统,该系统在生物工程和分子生物学中
      有广泛应用。图 11 表示乳糖操纵子调控结构基因表达的过程。回答下列问题:
      (1)大肠杆菌会优先利用葡萄糖,同时添加葡萄糖和乳糖的培养基培养大肠杆菌,早期大肠杆菌主要是利
      用 (填“①”或“②”)途径调控结构基因。当培养基中的葡萄糖消耗完,大肠杆菌开始利用
      乳糖进行自身代谢,此时乳糖作为 为大肠杆菌提供营养,阻遏蛋白主要与
      结合,从而调控结构基因表达。
      (2)研究人员对传统乳糖操纵子的阻遏蛋白进行分子内的光控化改造,利用蓝光可以改变阻遏蛋白的结构,
      如图 12。用蓝光照射时,GFP 基因的表达情况是 。根据该原理,研究人员构建
      了如图 13 基因表达载体,除未标出终止子外,该表达载体缺少的结构是 。
      (3)为验证阻遏蛋白光控化改造后的调控效果,研究人员用野生型大肠杆菌、IPTG(诱导物)、光控化改造
      后的大肠杆菌进行验证实验,请完成以下表格中 4 组实验的设置情况,表格里填“-”和“+”分别表示不
      处理和处理。
      组别
      1 2 3 4
      处理
      野生型大肠杆菌 光控化改造后的大肠杆菌
      IPTG
      蓝光
      (4)为验证阻遏蛋白光控化改造后的空间控制效果,将光控化改造后的大肠
      杆菌涂布在培养基上,蓝光环境下用三角形遮光板遮挡培养基(图 14),适
      宜温度下培养一段时间后,描述紫外灯下培养基的实验现象
      。若用成功转化后的大肠杆菌构建其他形状的荧光图案,需要进行的调
      控是 。
      2025 年深圳市高三年级第一次调研考试试题
      生物学参考答案
      1 2 3 4 5 6 7 8
      D D C A C D D A
      9 10 11 12 13 14 15 16
      B C B B C D C C
      17. (1)连续自交或单倍体育种 (2 分) (2) 无水乙醇 (1 分) 白色 (1 分)
      (3)低(1 分) pe-1 叶片中叶绿素含量随着天数的增加而变多,而野生型的却减少(2 分)
      (4)叶绿体基质 (1 分) 二氧化碳的固定 (1 分) 施用农家肥(有机肥)(2 分)
      18. (1) 隐性(1 分) Mm(2 分) (2) zm/ zm(2 分) 容易受到环境温度的影响(2 分) (3) ①100%
      (2 分) ②红色: 黄色=1:1 (2 分)
      19.(1)睡眠剥夺时间的增加而增加 (2 分) 促进免疫反应 (1 分) 攻击自身的组织和细胞(2 分) (2)睡眠缺失会引发中枢神经系统 PGD₂ 的增加,从而导致血浆中的 PGD₂ 增加进而引发免疫反应异常,攻 击自身细胞导致死亡(2 分) 用 ABCC 转运蛋白抑制剂处理睡眠剥夺小鼠,检测细胞因子的含量,与未用 ABCC 转运蛋白抑制剂的睡眠剥夺小鼠比较(或者用敲除 ABCC 基因的方法也可以)(2 分) (3)DP1 激动剂处理组与 DP1 和 DP2 激动剂混合处理组的细胞因子含量明显增加 (2 分)
      (4)抑制 PGD₂ 的合成、抑制 PGD₂ 转运到循环系统、抑制 PGD₂ 与 DP1 的结合、抑制免疫反应(2 分)
      20. (1) 互利共生(1 分) 协同进化(1 分) (2) ①根部(2 分) ②灭菌(1 分) 灭菌 (1 分)
      ③苦草根表面 (1 分) 苦草 (根表面)能够改善沉积物中 PAHs 分解菌的生长环境,或促进沉积物
      中 PAHs 分解菌的生长(答出一点即可)(2 分)
      (3)适当增加苦草的种群数量;改善沉积物中 PAHs 分解菌的生存环境(合理即可)(2 分)
      21. (1) ①(1 分) 碳源(1 分) 诱导物 ((乳糖、别乳糖)(1 分) (2) GFP 基因不表达(1 分) 光控
      化改造后的调节基因(表达光控化改造后的阻遏蛋白的基因)(2 分)(3)(4 分)
      组别
      处理 1 2 3 4
      野生型大肠杆菌 光控化改造后的大肠杆菌
      IPTG — + — —
      蓝光 — — + —
      (4)显示三角形的荧光区域(2 分) 用相应图案的遮光板遮盖培养基并用蓝光照射(2 分)

      相关试卷

      广东省深圳市2025届高三第一次调研考试生物试卷(Word版附答案):

      这是一份广东省深圳市2025届高三第一次调研考试生物试卷(Word版附答案),共8页。试卷主要包含了细胞周期中存在一些检验点等内容,欢迎下载使用。

      广东省深圳市2025届高三下学期第一次调研考试(一模)生物试卷(Word版附解析):

      这是一份广东省深圳市2025届高三下学期第一次调研考试(一模)生物试卷(Word版附解析),文件包含广东省深圳市2025届高三下学期第一次调研考试一模生物试卷原卷版docx、广东省深圳市2025届高三下学期第一次调研考试一模生物试卷Word版含解析docx等2份试卷配套教学资源,其中试卷共35页, 欢迎下载使用。

      2025届广东省深圳市高三下学期第一次调研考试(一模)生物试卷:

      这是一份2025届广东省深圳市高三下学期第一次调研考试(一模)生物试卷,共24页。试卷主要包含了单选题,非选择题等内容,欢迎下载使用。

      资料下载及使用帮助
      版权申诉
      • 1.电子资料成功下载后不支持退换,如发现资料有内容错误问题请联系客服,如若属实,我们会补偿您的损失
      • 2.压缩包下载后请先用软件解压,再使用对应软件打开;软件版本较低时请及时更新
      • 3.资料下载成功后可在60天以内免费重复下载
      版权申诉
      若您为此资料的原创作者,认为该资料内容侵犯了您的知识产权,请扫码添加我们的相关工作人员,我们尽可能的保护您的合法权益。
      入驻教习网,可获得资源免费推广曝光,还可获得多重现金奖励,申请 精品资源制作, 工作室入驻。
      版权申诉二维码
      欢迎来到教习网
      • 900万优选资源,让备课更轻松
      • 600万优选试题,支持自由组卷
      • 高质量可编辑,日均更新2000+
      • 百万教师选择,专业更值得信赖
      微信扫码注册
      手机号注册
      手机号码

      手机号格式错误

      手机验证码 获取验证码 获取验证码

      手机验证码已经成功发送,5分钟内有效

      设置密码

      6-20个字符,数字、字母或符号

      注册即视为同意教习网「注册协议」「隐私条款」
      QQ注册
      手机号注册
      微信注册

      注册成功

      返回
      顶部
      学业水平 高考一轮 高考二轮 高考真题 精选专题 初中月考 教师福利
      添加客服微信 获取1对1服务
      微信扫描添加客服
      Baidu
      map