所属成套资源:安徽省江南十校2025届高三下学期第一次联考(一模)各学科试题(Word版附解析)
安徽省江南十校2025届高三下学期第一次联考(一模)生物试题(Word版附解析)
展开
这是一份安徽省江南十校2025届高三下学期第一次联考(一模)生物试题(Word版附解析),文件包含2025届安徽省”江南十校“高三下学期联考生物试题Word版含解析docx、2025届安徽省”江南十校“高三下学期联考生物试题Word版无答案docx等2份试卷配套教学资源,其中试卷共29页, 欢迎下载使用。
注意事项:
1.答卷前,考生务必将自己的姓名、准考证号填写在答题卡上。
2.回答选择题时,选出每小题答案后,用铅笔把答题卡上对应题目的答案标号框涂黑。如需改动,用橡皮擦干净后,再选涂其他答案标号框。回答非选择题时,将答案写在答题卡上,写在本试卷上无效。
3.考试结束后,将答题卡交回。
一、选择题:本题共15小题,每小题3分,共45分,每小题只有一个选项符合题目要求。
1. 科学知识的获得离不开实验。下列有关生物学实验的叙述正确的是( )
A. 人鼠细胞融合实验运用了同位素标记法来研究细胞膜的流动性
B. 希尔反应发现水的光解会产生氧气,证明了氧气中的氧元素全部来自于水
C. 观察洋葱鳞片叶外表皮细胞质壁分离及复原的实验中不需要另设对照组
D. 科学家通过伞形帽、菊花形帽两种伞藻的嫁接实验,证明了细胞核决定伞帽的性状
2. 协同运输是一类靠间接提供能量完成的主动运输方式,下图为小肠上皮细胞转运葡萄糖的过程示意图。下列叙述错误的是( )
A. 葡萄糖通过SGLT1进入小肠上皮细胞的方式是协助扩散
B. 图示过程中Na+-K+泵体现了蛋白质具有催化、运输的功能
C. 维持图中协同运输所需电化学浓度梯度可由Na+-K+泵维持
D. 小肠上皮细胞排出葡萄糖的方式与红细胞吸收葡萄糖的方式相同
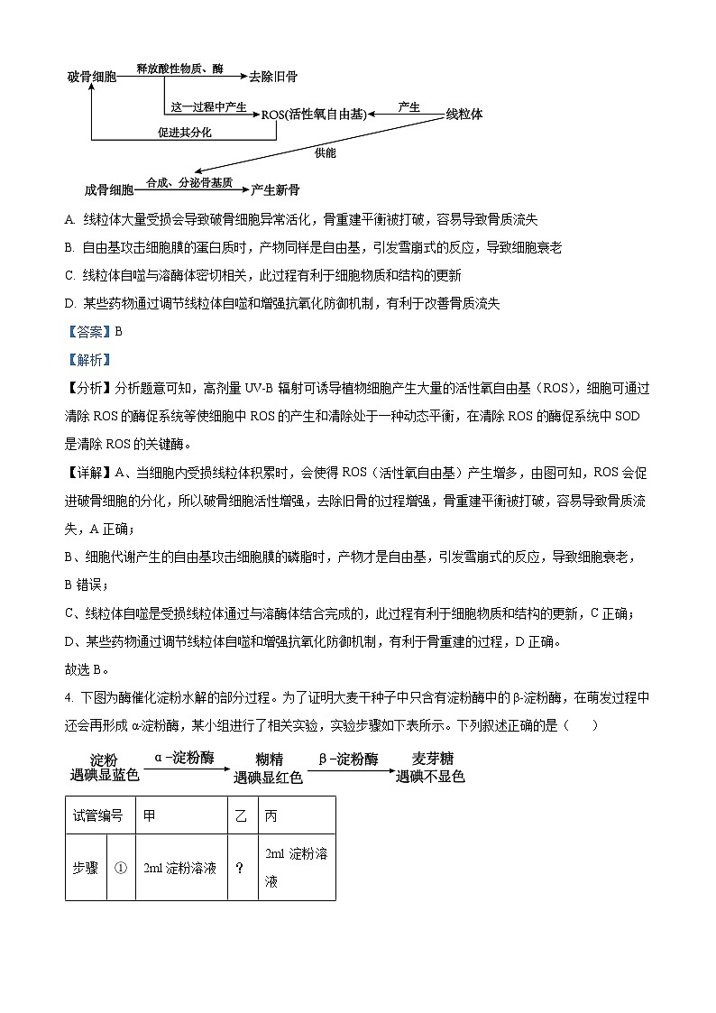
3. 骨重建是一个由破骨细胞去除旧骨,随后由成骨细胞产生新骨的过程,如下图所示。骨重建的平衡与“线粒体自噬”密切相关。“线粒体自噬”指的是专门针对细胞内受损线粒体的降解,以维持正常线粒体的质量和数量。当细胞内受损线粒体积累时,会使得ROS(活性氧自由基)产生增多,供能减少。下列叙述错误的是( )
A. 线粒体大量受损会导致破骨细胞异常活化,骨重建平衡被打破,容易导致骨质流失
B. 自由基攻击细胞膜的蛋白质时,产物同样是自由基,引发雪崩式的反应,导致细胞衰老
C. 线粒体自噬与溶酶体密切相关,此过程有利于细胞物质和结构更新
D. 某些药物通过调节线粒体自噬和增强抗氧化防御机制,有利于改善骨质流失
4. 下图为酶催化淀粉水解的部分过程。为了证明大麦干种子中只含有淀粉酶中的β-淀粉酶,在萌发过程中还会再形成α-淀粉酶,某小组进行了相关实验,实验步骤如下表所示。下列叙述正确的是( )
A. 乙试管中?处应为2ml糊精溶液,预期实验结果是甲出现蓝色,乙出现红色
B. 丙试管中?处应为1ml萌发的大麦种子研磨液,预期实验结果是丙出现红色
C. 可用斐林试剂检测丙试管的产物,预期实验结果是产生砖红色沉淀
D. 该实验的自变量是干种子和萌发种子中淀粉酶的类型
5. 下图为一个具有甲、乙两种单基因遗传病的家族系谱图,两种病独立遗传,甲病在人群中的发病率为1/1600,不考虑X、Y同源区段和突变。下列叙述错误的是( )
A. 甲病的遗传方式为常染色体隐性遗传,乙病不可能为伴Y染色体遗传
B. 若乙病为伴X染色体显性遗传,Ⅲ-2与一患乙病男性结婚,后代同时患两种病概率为1/246
C. 若Ⅲ-3正常,Ⅰ-2一定为两种遗传病相关基因的双杂合子
D. 若Ⅰ-1不携带乙病致病基因,乙病一定为显性遗传病
6. 防御相关逆转录酶(DRT)系统在细菌抵抗噬菌体侵染方面发挥着重要作用,科研人员最新解析了肺炎克雷伯菌的DRT2系统抵御T5噬菌体侵染的机制如图所示。下列叙述正确的是( )
A. 该研究表明细菌能以RNA为模板创造自身不含有的基因
B. 抑制细菌生长影响了噬菌体从细菌中获取相应的氨基酸、核酸、能量等
C. ①、②过程都有氢键、磷酸二酯键的形成与断裂
D. 图示过程包括了中心法则的所有内容
7. 某昆虫(2N=24)雌体的性染色体成对,为XX,雄体只有一条单一的X染色体,为XO。该昆虫翅色遗传机理如图所示,基因A/a和B/b独立遗传。有一对蓝翅昆虫杂交产生的子代中绿翅昆虫全是雄性,且有一只绿翅昆虫(甲)出现了黄色斑点。下列叙述正确的是( )
A. 该昆虫雌雄个体在减数分裂Ⅰ前期出现12个四分体
B. 白翅昆虫有2种基因型
C. 甲若是因为发生了基因突变,则变异细胞的基因型可能为aabb
D. 甲可能是发生了常染色体的数目变异或结构变异
8. 起源于南美洲的辣椒是茄科辣椒属的一年生或有限多年生植物,有许多辣度(来自于辣椒素)不同的品种。研究人员通过分析相关植物的基因组发现,辣椒属与酸浆属的亲缘关系比与茄属的更近,辣椒素合成途径可能是在约500万~1340万年前起源的。下列叙述错误的是( )
A. 辣椒素合成关键酶基因的出现不是自然选择的结果
B. 研究人员在分子水平上揭示了辣椒属与其他物种的亲缘关系
C. 辣椒进化过程中辣椒素合成关键酶基因的基因频率一直在上升
D. 生殖隔离在茄科植物的进化过程中起了重要作用
9. 放牧强度可影响人工草地的物质循环和能量流动。下图表示亚热带某人工草地在不放牧和不同放牧强度下牧草净光合产量(净光合产量=光合作用合成量-呼吸作用消耗量)的变化情况。下列叙述错误的是( )
A. 4月份不放牧情况下牧草净光合产量最高,原因可能是牧草处于幼苗生长旺盛时期
B. 8月份不放牧情况下牧草净光合产量明显偏低,原因可能是牧草衰老组织较多
C. 5~10月份中度放牧时净光合产量较高,是因为适量的消费者减慢了生态系统的物质循环
D. 控制放牧强度的目的是合理调整能量流动关系,使能量持续高效地流向对人类最有益的部分
10. 下列关于植物生命活动调节的叙述,错误的有几项( )
①生长素在植物体各器官中都有分布,乙烯在植物体各部位都能合成
②光敏色素是一种主要吸收红光和蓝紫光的色素-蛋白复合体
③年轮的形成和植物的春化作用都体现了温度对植物生长发育的调节作用
④植物分布的地域性很大程度上是由光照决定的
⑤茎的背地生长是因为感受重力的物质和细胞将重力信号转换成合成生长素的信号,从而调节植物生长方向
⑥在调节种子萌发的过程中,赤霉素促进种子萌发,脱落酸抑制种子萌发,二者的作用效果相反
A. 二项B. 三项C. 四项D. 五项
11. 下图表示机体在受到相关刺激时下丘脑-垂体-肾上腺轴(HPA)调控肾上腺皮质分泌糖皮质激素(GC)的过程,GC是一种类固醇激素,在应激反应中GC可调控免疫系统的功能。下列叙述错误的是( )
A. GC通过自由扩散的方式进入细胞,与胞内受体结合发挥作用
B. GC含量相对稳定是因为在其分泌过程中存在负反馈调节机制
C. 在器官移植过程中,可使用药物减少体内GC含量以提高移植成功率
D. GC分泌过程中存在分级调节机制,该机制可放大激素调节效应
12. 孤独症患者常伴有中枢神经系统发育异常,患者大脑皮层前额叶中的氨基丁酸(GABA)能中间神经元数量较正常人多,该类神经元释放GABA作用于邻近细胞,促进Cl-借助通道蛋白向细胞内扩散,导致患者出现语言交流障碍、情绪低落等症状,GABA可被氨基丁酸转氨酶降解。下列叙述错误的是( )
A. GABA是一种抑制性神经递质,能引起突触后膜电位变化
B. GABA贮存在突触小泡内,可防止被细胞质基质内的酶破坏
C. 人类的语言交流功能、情绪表现属于大脑的不同高级功能
D. 当使用氨基丁酸转氨酶抑制剂后,可缓解患者的部分症状
13. 群落具有空间异质性特点,空间异质性是指生态学过程和格局在空间分布上的不均匀性及其复杂性。下列叙述错误的是( )
A. 群落空间异质性的程度越高,意味着有更加多样的小生境,能允许更多的物种共存
B. 可以根据森林植物的垂直分布情况和各层次枝叶茂盛程度来预测鸟类多样性
C. 在土壤和地形变化频繁的地段,群落含有更少的植物种,而平坦同质土壤的群落多样性更高
D. 某些种类植物种子落在母株周围形成集群,某些却随风散播很远,这体现了群落的水平结构
14. 免疫器官、免疫细胞和免疫活性物质等是机体进行免疫调节的结构与物质基础。下列叙述错误的是( )
①免疫活性物质包含抗体、细胞因子、溶菌酶等,都由免疫细胞产生
②骨髓是B淋巴细胞发生、分化和成熟的场所,是机体重要的免疫器官
③树突状细胞对抗原识别具有非特异性,能摄取、处理和呈递抗原
④机体识别和清除癌细胞,体现了免疫系统的免疫自稳功能
⑤给儿童接种卡介苗预防肺结核属于被动免疫
A. ①④⑤B. ②③④C. ①③⑤D. ③④⑤
15. 哺乳动物细胞合成DNA有D途径和S途径,氨基蝶呤可阻断细胞利用D途径合成DNA,S途径合成DNA需要次黄嘌呤鸟嘌呤磷酸核糖基转移酶(简称HGPRT)和胸腺嘧啶核苷激酶(简称TK)的参与,这两种酶可以催化次黄嘌呤和胸腺嘧啶核苷分别产生肌苷酸和胸腺嘧啶脱氧核苷酸,它们可以用来合成DNA。在单克隆抗体制备过程中,一般用HAT培养基来筛选杂交瘤细胞,HAT培养基中通常会加入次黄嘌呤、氨基蝶呤和胸腺嘧啶核苷3种关键成分。B淋巴细胞中有HGPRT和TK两种酶,而骨髓瘤细胞没有这两种酶。下列叙述错误的是( )
A. 从功能上划分,单克隆抗体制备过程使用的HAT培养基属于选择培养基
B. 在HAT培养基中,骨髓瘤细胞的D途径被阻断,也无S途径,不能合成DNA
C. 在HAT培养基中,杂交瘤细胞的D途径被阻断,但可利用S途径合成DNA
D. 经HAT培养基筛选得到的杂交瘤细胞即可用于大量生产单克隆抗体
二、非选择题:本题共5小题,共55分。
16. 如下图所示,PSI、PSⅡ、ATP合成酶等是植物叶绿体类囊体膜上与光合作用密切相关的一系列蛋白质复合体。回答下列问题:
(1)实验室中常用______(试剂)分离绿色植物叶片中的色素,得到四条色素带,PSⅡ、PSI中特殊状态的叶绿素a应在距离滤液细线的第______条色素带中。
(2)图中所示的电子传递链中,电子(e-)由水释放出来后,经过一系列的传递体形成电子流,电子的最终受体是______。ATP的形成与类囊体膜两侧的H⁺浓度梯度有关,据图判断,______H+浓度较高。在类囊体薄膜上,光能被转化为______中的化学能。
(3)某同学想设计实验证明光反应中ATP合成所需的能量来自类囊体膜两侧H+浓度差形成的电化学势能,请利用实验材料,完成实验设计。
实验材料:离体的叶绿体类囊体、pH为4的缓冲溶液、pH为8的缓冲溶液、ADP和Pi等。
实验思路:将离体的叶绿体类囊体置于______的缓冲溶液中一段时间;在______(填“黑暗”或“光照”)条件下,将上述离体的叶绿体类囊体转移到______的缓冲溶液中一段时间,并向缓冲溶液中添加______,一段时间后,检测有无ATP的合成。
17. 科研人员在研究小鼠性状遗传时发现灰色鼠群中出现了一只黄色小鼠。将这只黄色小鼠与纯合灰鼠杂交,后代中两种鼠各占一半,再将子代中的多对黄鼠和黄鼠交配,每对黄鼠后代中均2/3是黄鼠,1/3是灰鼠。回答下列问题:
(1)黄鼠和黄鼠交配的后代出现上述性状分离比的最可能原因是____________。控制小鼠体色的等位基因的根本区别是________________________。该实例体现的基因与性状的具体关系是__________________。
(2)若将多只雌雄黄鼠组成的群体连续自由交配n代,子代中控制黄色的基因频率为______。为使黄色性状稳定的保存下来,可设法在黄鼠染色体上获得某一隐性纯合致死基因b(其等位基因B不具备致死效应),使其自交后不发生性状分离(不考虑杂交过程中发生新的变异)。在下图染色体中标注符合条件的小鼠相关基因的位置______(若控制体色的A/a基因在1号染色体上)。
(3)利用上述黄鼠可检测野生型灰鼠的一条1号染色体上是否出现决定新性状的隐性突变基因(与体色无关),具体操作如下(不考虑杂交过程中发生新的变异):黄鼠和待测野生型灰鼠杂交;挑选子代雌雄黄鼠自由交配;统计F2代的表现型及比例。
若F2代为黄鼠∶灰鼠=____________,说明待检野生型灰鼠的1号染色体上没有出现决定新性状的隐性突变基因;
若F2代为老性状黄鼠∶新性状黄鼠∶老性状灰鼠∶新性状灰鼠=____________,说明待检野生型灰鼠的1号染色体上出现了决定新性状的隐性突变基因。
18. 心迷走神经为支配心脏的传出神经之一。以蛙心为实验材料,刺激心迷走神经节后纤维,可以引起心脏活动的抑制,表现为心率减慢等现象。回答下列问题:
(1)题中所述心迷走神经为______(填“交感神经”或“副交感神经”)。心迷走神经与引起心跳加速的神经作用相反,它们对同一器官具有不同的调节作用,其意义是__________________,使机体更好地适应环境的变化。
(2)有研究者提出“在神经元和心肌细胞之间传递的信号是化学信号”。现提供培养于任氏液(相当于蛙的组织液)中的离体蛙心A、B(均保留心迷走神经)、胶头滴管、心率检测仪等。设计实验验证这一假说:
实验思路:______________________________________________________________。
实验结果:______________________________________________________________。
(3)中枢神经系统对心血管活动的调节是通过各级神经反射来实现的。其中,脑干是脊髓向上延伸的部分,自下而上分为延髓、脑桥和中脑。实验表明:横断延髓上缘,则实验动物血压正常,横断延髓下缘,则血压大幅降低,说明维持血压正常的中枢位于______(填“延髓”、“脑桥”或“中脑”)。
19. 种间竞争是指两种或更多种生物共同利用同样的有限资源和空间而产生的相互竞争的现象。以下是种间竞争的几个典型实例:
实例一:Gause以双小核草履虫和大草履虫为观察对象,发现当它们分别在酵母菌介质中培养时,均生长良好。当共同培养时,会出现排斥现象,双小核草履虫占据优势,最后大草履虫死亡消失。
实例二:Gause将双小核草履虫和袋状草履虫放在酵母菌和细菌介质中共同培养时,二者会共存,但两种草履虫的密度均低于单独培养时的密度。观察发现,双小核草履虫多生活于试管中、上部,袋状草履虫多生活于试管底部。
实例三:Tilman研究了星杆藻和铁杆藻两种硅藻之间的竞争,它们在生长过程中均需要硅酸盐。当两种硅藻分别培养在含有硅酸盐的培养液中时,二者均生长良好,当二者共同培养时,星杆藻很快被排斥。回答下列问题:
(1)实例一,培养液中的草履虫可以用______的方法进行计数。调查发现,自然水体中会同时存在双小核草履虫和大草履虫,大草履虫并不会死亡消失,推测原因是____________________________________(答出两点)。
(2)实例二,两种草履虫分布为群落空间结构的______,说明两种草履虫出现了栖息环境的分化,推测二者共存的原因还有可能是因为出现了______的分化。
(3)实例三中星杆藻和铁杆藻均未分泌杀死对方的物质,推测星杆藻被排斥最可能的原因是____________。综合以上实例,种间竞争的结果包括____________。
20. 某些植物凝集素如雪花莲凝集素和尾穗苋凝集素对一部分昆虫有毒性,可用作抗虫转基因植物的目的基因。研究人员将雪花莲凝集素基因(GNA)和尾穗苋凝集素基因(ACA)与载体(pBI121)结合,然后导入棉花细胞,获得转基因抗虫棉。部分过程如图所示,图中KpnⅠ及XhⅠ为载体上限制酶的识别位点。回答下列问题:
(1)限制酶SmaⅠ的识别序列为,可使用SmaⅠ处理GNA及ACA,然后用______DNA连接酶处理可获得二者的融合基因。若图1中融合基因的①链为模板链,使用限制酶KpnⅠ及XhⅠ构建基因表达载体时,需在融合基因的ACA侧添加限制酶____________的识别序列。
(2)将基因表达载体导入植物细胞常用的方法是____________(答出两种)。取一部分在添加了卡那霉素的培养基上正常生长的棉花细胞,通过______技术获得的棉花植株不一定具有抗虫性状的原因是________________________(答出两点)。试管编号
甲
乙
丙
步骤
①
2ml淀粉溶液
?
2ml淀粉溶液
②
1ml大麦干种子研磨液
?
③
40℃水浴锅中保温5min
④
滴加碘液进行检测
相关试卷
这是一份安徽省江南十校2025届高三下学期第一次联考试题(一模) 生物 PDF版含解析,共14页。
这是一份安徽省江南十校2025届高三下学期第一次联考试题(一模) 生物 含解析,共20页。试卷主要包含了考试结束后,将答题卡交回等内容,欢迎下载使用。
这是一份【安徽卷】安徽省江南十校2025届高三下学期3月联考(江南十校一模)生物试题及答案,共14页。
相关试卷 更多
- 1.电子资料成功下载后不支持退换,如发现资料有内容错误问题请联系客服,如若属实,我们会补偿您的损失
- 2.压缩包下载后请先用软件解压,再使用对应软件打开;软件版本较低时请及时更新
- 3.资料下载成功后可在60天以内免费重复下载
免费领取教师福利

