搜索
      上传资料 赚现金

      浙江省余姚中学2024-2025学年高二下学期3月月考信息技术(选考)试题(PDF版附答案)

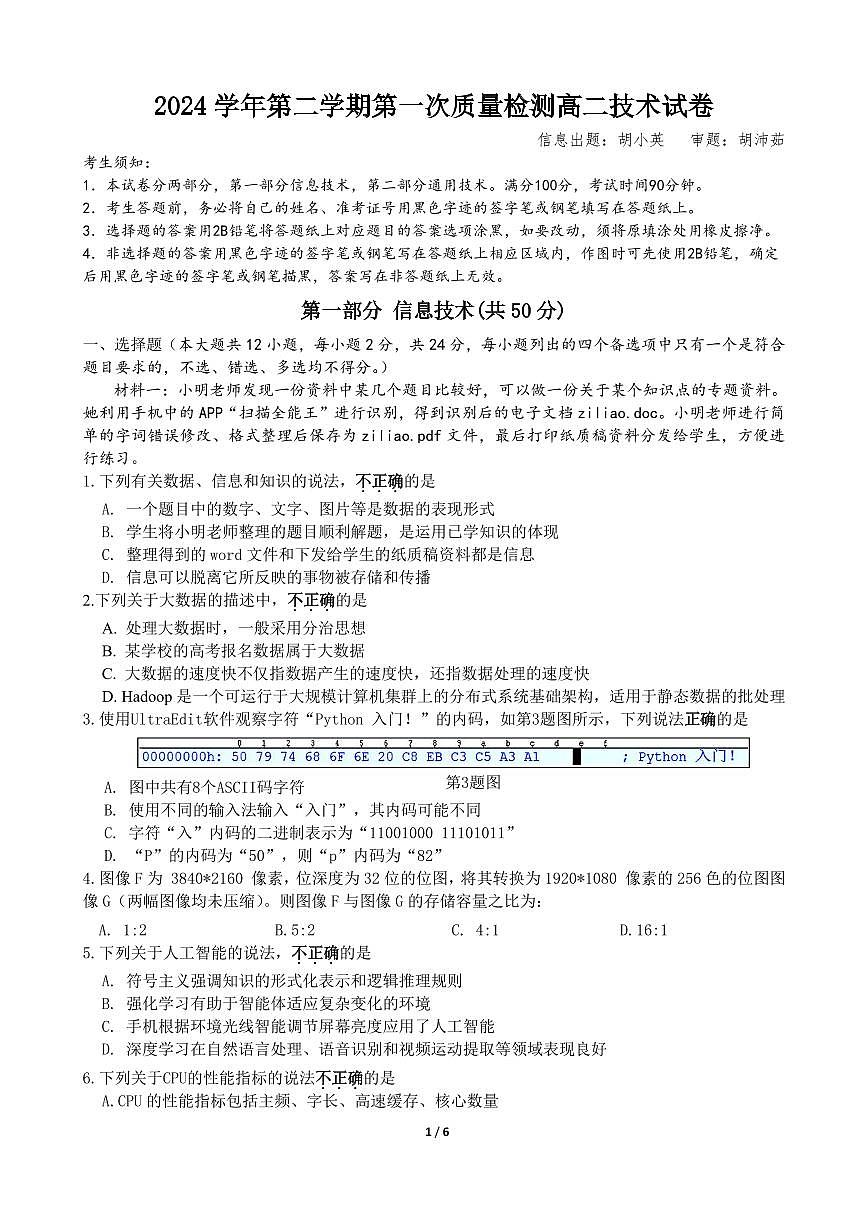
      • 563.14 KB
      • 2025-03-19 11:45:40
      • 85
      • 0
      • 教习网3275309
      加入资料篮
      立即下载
      查看完整配套(共3份)
      包含资料(3份) 收起列表
      试卷
      高二技术月考20250305修改稿2.pdf
      预览
      答案
      高二月考技术答卷和答案20250305.docx
      预览
      试卷
      高二月考技术答卷20250305.pdf
      预览
      正在预览:高二技术月考20250305修改稿2.pdf
      高二技术月考20250305修改稿2第1页
      高清全屏预览
      1/6
      高二技术月考20250305修改稿2第2页
      高清全屏预览
      2/6
      高二技术月考20250305修改稿2第3页
      高清全屏预览
      3/6
      高二月考技术答卷和答案20250305第1页
      高清全屏预览
      1/2
      高二月考技术答卷20250305第1页
      高清全屏预览
      1/1
      还剩3页未读, 继续阅读

      浙江省余姚中学2024-2025学年高二下学期3月月考信息技术(选考)试题(PDF版附答案)

      展开

      这是一份浙江省余姚中学2024-2025学年高二下学期3月月考信息技术(选考)试题(PDF版附答案),文件包含高二技术月考20250305修改稿2pdf、高二月考技术答卷和答案20250305docx、高二月考技术答卷20250305pdf等3份试卷配套教学资源,其中试卷共9页, 欢迎下载使用。
      班级 姓名
      选择题(本大题共12小题,每小题2分,共24分。)
      二、非选择题(本大题共3小题,其中第13题7分、14小题7分,第15小题12分,共26分)
      13.(1) (1分)
      (2)① (2分)
      ② (2分)
      (3) (2分)
      14.(1) (1 分)
      (2)
      ① (2 分)
      ② (2 分)
      ③ (2 分)
      15.(1) (2 分)
      (2) (2 分)
      (3) ① (2 分)
      ② (2 分)
      (4) ① (2 分)
      ② (2 分)
      答案:
      一、选择题(每题2 分,共24 分)
      二、非选择题(第13 题7 分,第14 题10 分,第15 题9 分)
      13.(1)B (1分)
      (2)①i=0 (2分)
      ②ttal-=bike[i]-cash[j] (2分)
      (3)A (2分)
      14.(1)A (1 分)
      (2)
      ①df[df.商品原价>=1000] (2 分)
      ②ascending=False (2 分)
      ③ plt (2 分)
      15.(1)8 (2 分)
      (2)[t,link[p][1]](2 分)
      (3) ①st=pre(2 分)
      ②p=link[p][1] (2 分)
      (4) ① qhead!=qtail(2 分)
      ② g=fun()(2 分)
      题号
      1
      2
      3
      4
      5
      6
      7
      8
      9
      10
      11
      12
      答案
      1
      2
      3
      4
      5
      6
      7
      8
      9
      10
      11
      12
      C
      B
      C
      D
      C
      B
      C
      A
      A
      B
      B
      C

      相关试卷 更多

      资料下载及使用帮助
      版权申诉
      • 1.电子资料成功下载后不支持退换,如发现资料有内容错误问题请联系客服,如若属实,我们会补偿您的损失
      • 2.压缩包下载后请先用软件解压,再使用对应软件打开;软件版本较低时请及时更新
      • 3.资料下载成功后可在60天以内免费重复下载
      版权申诉
      若您为此资料的原创作者,认为该资料内容侵犯了您的知识产权,请扫码添加我们的相关工作人员,我们尽可能的保护您的合法权益。
      入驻教习网,可获得资源免费推广曝光,还可获得多重现金奖励,申请 精品资源制作, 工作室入驻。
      版权申诉二维码
      月考专区
      • 精品推荐
      • 所属专辑13份
      欢迎来到教习网
      • 900万优选资源,让备课更轻松
      • 600万优选试题,支持自由组卷
      • 高质量可编辑,日均更新2000+
      • 百万教师选择,专业更值得信赖
      微信扫码注册
      手机号注册
      手机号码

      手机号格式错误

      手机验证码 获取验证码 获取验证码

      手机验证码已经成功发送,5分钟内有效

      设置密码

      6-20个字符,数字、字母或符号

      注册即视为同意教习网「注册协议」「隐私条款」
      QQ注册
      手机号注册
      微信注册

      注册成功

      返回
      顶部
      学业水平 高考一轮 高考二轮 高考真题 精选专题 初中月考 教师福利
      添加客服微信 获取1对1服务
      微信扫描添加客服
      Baidu
      map