所属成套资源:四川省南充市高级中学2024-2025学年高二下学期3月月考各学科试题(Word版附答案)
四川省南充市高级中学2024-2025学年高二下学期3月月考生物试题(Word版附答案)
展开
这是一份四川省南充市高级中学2024-2025学年高二下学期3月月考生物试题(Word版附答案),文件包含高二月考生物试卷1docx、生物答案doc等2份试卷配套教学资源,其中试卷共5页, 欢迎下载使用。
二、非选择题(共55分)
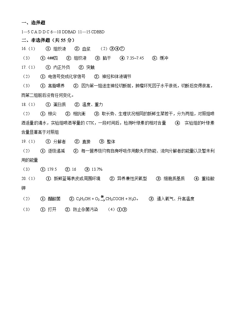
16.(1) ①. 组织液 ②. 血浆 (2)③④⑦
(3) ①. 4##四 ②. 组织液 ③. 脑干 ④. 7.35~7.45 ⑤. 缓冲
17.(1) ①. 内正外负 ②. 突触
(2) ①. 电信号变成化学信号 ②. 神经和体液调节
(3) ①. 高脂喂养 ②. 因为第一组迷走神经切断前,肿瘤坏死因子水平很低,切断后变得很高,而第二组前后没有任何变化。
18.(1) ①. 蛋白质 ②. 温度、重力
(2) ①. 根尖 ②. 相抗衡 ③. 取长势、生理状况相同的新鲜生菜若干,分为两组,对照组喷洒适量的清水,实验组喷洒等量的CTK,一段时间后,检测叶绿素的相对含量 ④. 实验组的叶绿素含量显著高于对照组
19.(1) ①. 分解者 ②. 直接 ③. 整体
(2) ①. 逐级递减 ②. 每一营养级均有自身呼吸作用散失热能、流向分解者的能量以及暂未利用的能量
(3) ①. 179.5 ②. 16 ③. 13.7%
20.(1) ①. 新鲜蓝莓表皮或周围环境 ②. 异养兼性厌氧型 ③. 细胞质基质 ④. 重铬酸钾
(2) ①. 醋酸菌 ②. C2H5OH + O2CH3COOH + H2O。 ③. 通入氧气、升高温度
(3) ①. 打开 ②. 防止杂菌污染 (4)①③
相关试卷
这是一份四川省南充市高级中学2024-2025学年高二下学期5月月考生物试卷(Word版附答案),文件包含高2023级生物试卷第二次月考docx、5月月考答案pdf等2份试卷配套教学资源,其中试卷共5页, 欢迎下载使用。
这是一份四川省南充市高级中学2024-2025学年高二下学期期中考试生物试卷(Word版附答案),文件包含半期考试卷doc、半期考参考答案docx等2份试卷配套教学资源,其中试卷共6页, 欢迎下载使用。
这是一份四川省南充市南充高级中学2024-2025学年高二下学期4月月考生物试卷(Word版附解析),文件包含四川省南充市南充高级中学2024-2025学年高二下学期4月月考生物试题原卷版docx、四川省南充市南充高级中学2024-2025学年高二下学期4月月考生物试题Word版含解析docx等2份试卷配套教学资源,其中试卷共33页, 欢迎下载使用。
相关试卷 更多
- 1.电子资料成功下载后不支持退换,如发现资料有内容错误问题请联系客服,如若属实,我们会补偿您的损失
- 2.压缩包下载后请先用软件解压,再使用对应软件打开;软件版本较低时请及时更新
- 3.资料下载成功后可在60天以内免费重复下载
免费领取教师福利

