搜索
      上传资料 赚现金

      宁夏回族自治区石嘴山市第一中学2024-2025学年高一上学期1月期末考试地理试题(Word版附解析)

      • 18.52 MB
      • 2025-03-11 19:17:55
      • 43
      • 0
      • 教习网3275309
      加入资料篮
      立即下载
      查看完整配套(共2份)
      包含资料(2份) 收起列表
      解析
      宁夏回族自治区石嘴山市第一中学2024-2025学年高一上学期1月期末地理试题 Word版含解析.docx
      预览
      原卷
      宁夏回族自治区石嘴山市第一中学2024-2025学年高一上学期1月期末地理试题 Word版无答案.docx
      预览
      正在预览:宁夏回族自治区石嘴山市第一中学2024-2025学年高一上学期1月期末地理试题 Word版含解析.docx
      宁夏回族自治区石嘴山市第一中学2024-2025学年高一上学期1月期末地理试题  Word版含解析第1页
      高清全屏预览
      1/18
      宁夏回族自治区石嘴山市第一中学2024-2025学年高一上学期1月期末地理试题  Word版含解析第2页
      高清全屏预览
      2/18
      宁夏回族自治区石嘴山市第一中学2024-2025学年高一上学期1月期末地理试题  Word版含解析第3页
      高清全屏预览
      3/18
      宁夏回族自治区石嘴山市第一中学2024-2025学年高一上学期1月期末地理试题  Word版无答案第1页
      高清全屏预览
      1/9
      宁夏回族自治区石嘴山市第一中学2024-2025学年高一上学期1月期末地理试题  Word版无答案第2页
      高清全屏预览
      2/9
      宁夏回族自治区石嘴山市第一中学2024-2025学年高一上学期1月期末地理试题  Word版无答案第3页
      高清全屏预览
      3/9
      还剩15页未读, 继续阅读

      宁夏回族自治区石嘴山市第一中学2024-2025学年高一上学期1月期末考试地理试题(Word版附解析)

      展开

      这是一份宁夏回族自治区石嘴山市第一中学2024-2025学年高一上学期1月期末考试地理试题(Word版附解析),文件包含宁夏回族自治区石嘴山市第一中学2024-2025学年高一上学期1月期末地理试题Word版含解析docx、宁夏回族自治区石嘴山市第一中学2024-2025学年高一上学期1月期末地理试题Word版无答案docx等2份试卷配套教学资源,其中试卷共27页, 欢迎下载使用。
      期末考试地理试题
      一、选择题:本题共30小题,每题2分,共60分。在每小题给出的选项中,只有一项是符合题目要求的。
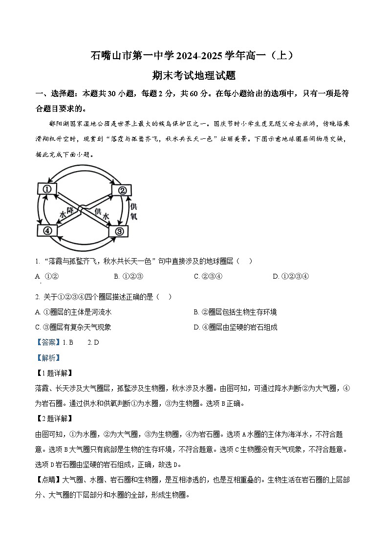
      鄱阳湖国家湿地公园是世界上最大的候鸟保护区之一。国庆节时小学生虎见随父母去旅游,傍晚搭乘滑翔机升空时,现赏到“落霞与孤鸶齐飞,秋水共长天一色”壮丽美景。下图示意地球圈层间物质交换,据此完成下面小题。
      1. “落霞与孤鹜齐飞,秋水共长天一色”句中直接涉及的地球圈层( )
      A ①②B. ①②③C. ②③④D. ①②③④
      2. 关于①②③④四个圈层描述正确的是( )
      A. ①圈层的主体是河流水B. ②圈层包括生物生存环境
      C. ③圈层有复杂天气现象D. ④圈层由坚硬的岩石组成
      【答案】1. B 2. D
      【解析】
      【1题详解】
      落霞、长天涉及大气圈层,孤鹜涉及生物圈,秋水涉及水圈。由图可知,可通过降水判断②为大气圈,④为岩石圈。通过供水和供氧判断①为水圈,③为生物圈。选项B正确。
      【2题详解】
      由图可知,①为水圈,②为大气圈,③为生物圈,④为岩石圈。选项A水圈的主体为海洋水,不符合题意。选项B大气圈只有底部是生物的生存环境,不符合题意。选项C生物圈没有天气现象,不符合题意。选项D岩石圈由坚硬的岩石组成,正确,故选D。
      【点睛】大气圈、水圈、岩石圈和生物圈,是互相渗透的,也是互相重叠的。生物生活在岩石圈的上层部分、大气圈的下层部分和水圈的全部,形成生物圈。
      3. “双十一”期间,杭州市民张先生从网上选购了一批花卉,为了能让花卉顺利越冬,他专门建了一个小型阳光房(图甲)。图乙为大气受热过程示意图。建阳光房可以( )
      A. 增强①B. 减弱②C. 增强③D. 增强④
      【答案】C
      【解析】
      【详解】根据题意可知,为了使花卉顺利越冬而建阳光房,阳光房可以透过太阳辐射,但不会增加进入房内的太阳辐射①,A错;进入阳光房内的太阳辐射可以被地面吸收使地面增温,地面增温后又以长波辐射的形式向外辐射热量,阳光房不会使地面辐射②减弱,B错;阳光房阻碍地面长波辐射散失,减少了④,从而③增强,C正确,ABD错误。所以选C。
      4. 下图为设计师为我国四省区设计的艺术字,这些字中蕴含了各自地方特色的文化元素。符合杭州市民张先生所在地区地域文化特征的是( )
      A. 甲B. 乙C. 丙D. 丁
      【答案】A
      【解析】
      【详解】根据图中字体形状信息,可以判断出甲是浙江,乙是安徽,丙是贵州,丁是内蒙古。张先生在杭州,属于浙江,A正确,BCD错误。故选A。
      近年来,日趋严重的光污染,让越来越多的人无法欣赏、观测星空。2018年西藏阿里、那曲暗夜星空保护地被正式收录入“世界暗夜保护地名录”,成为我国首批得到国际组织认可的暗夜保护地。职业星空摄影师小李,曾沿219国道观星。下图示意219国道沿线观星点据此完成下面小题。
      5. 小李发现,哈尼梯田比帕米尔高原更适宜冬季观赏星空,是因为哈尼梯田( )
      A. 晴朗少云,大气透明度高B. 昼短夜长,观星时间长
      C. 海拔较低,光污染少D. 纬度较低,海拔较低,温度适宜
      6. 我国建立阿里等暗夜保护地的最主要目的是( )
      A. 科普天文知识B. 消除光污染C. 保护星空资源D. 带动经济发展
      【答案】5. D 6. C
      【解析】
      【5题详解】
      两地区冬季都晴朗少云,帕米尔高原海拔高,大气透明度更高,A错误;昼短夜长,观星时间长,是共同点,B错误;哈尼梯田比帕米尔高原海拔低,人为因素影响光污染较多,C错误;哈尼梯田纬度较低,海拔较低,冬季夜晚温度较帕米尔高原高,适宜观赏星空,D正确。故选D。
      【6题详解】
      日趋严重的光污染,让越来越多的人无法欣赏、观测星空,西藏阿里、那曲的星空资源资源全球稀缺,需要得到精心保护,这是建立阿里暗夜保护区的最主要目的,C正确;科普天文知识、消除光污染、带动经济发展不是主要目的,ABD错误。故选C。
      【点睛】西藏大部分地区人口少、照明少,空间条件好、地理位置高,星空资源非常丰富,具备建设暗夜保护地的先天自然条件。
      “绝地求生”是广受年轻人喜爱的一款游戏,其中蕴含着不少地理知识,左图中的甲为海岛地图,而乙为降落时“该岛东部小村庄地区海陆热力环流图”,丙为“气温变化特征图”,右图为大气垂直分层示意图。完成下面小题。
      7.
      图乙中最高气温和最高气压分别是( )
      A. ①和④B. ②和③C. ③和②D. ④和①
      8. 据图丙,降落后队员可能感觉到海风的时间段是( )
      A. 16时至次日8时B. 8时至16时
      C. 18时至次日6时D. 6时至18时
      9. 某队员在该岛从1500m左右高空跳伞降落过程中,该爱好者起跳所在的大气层及其特征,正确的是( )
      A. A层、厚度两极比赤道地区大B. B层、气流平稳,利于高空飞行
      C. A层、下降过程中气温升高D. B层、电离层反射无线电短波
      【答案】7. D 8. B 9. C
      【解析】
      【7题详解】
      近地面大气海拔高度越高气温越低,故图乙中,①处温度大于②,④处温度大于③,①处大气下沉,由热力环流原理可知,该处为冷高压,大气温度低,④处大气上升,应是温度高,大气膨胀上升,则可知温度④大于①,综上可知,温度最高的是④处,ABC错。随海拔升高气压降低,①气压大于②,④气压大于③,水平方向上气流由①向④运动,说明①气压比④高,综上可知,气压最高的为①。综上所述,D正确。故选D。
      【8题详解】
      根据热力环流的过程得知,当海洋温度低于陆地时,海洋大气下沉形成高压,陆地为低压,风从海洋吹向陆地,即吹海风,由图可知,在8时至16时时海洋温度低干陆地,故此时吹海风,B正确,A、C、D错。故选B。
      【9题详解】
      某队员在该岛从1500m左右高空跳伞降落过程中,全程位于对流层中,结合图示可知,A层为对流层,B层为平流层,BD错;赤道地区热量充足,对流旺盛,所以对流层的厚度大约有17-18千米,极地全年低温,对流弱,对流层的厚度大约8-9千米,A错;由于对流层气温随海拔高度升高而下降。故跳伞降落过程中气温升高,C对。故选C。
      【点睛】海陆风的成因为昼夜交替过程中海洋-陆地间的气温差,即日间海面上气温低于陆地,而夜间高于陆地。气温差带来了近地面大气的密度和气压差,气压梯度力推动气流由高压(低温)区域向低压(高温)区域运动。
      下图为北太平洋部分海域8月份海水盐度(‰)分布示意图。完成下面小题。
      10. 甲、乙海域海水盐度较低,其成因分别是( )
      A. 纬度位置;寒流流经B. 入海径流;寒流流经
      C. 盛行风向;入海径流D. 入海径流;纬度位置
      11. 洋流对丙附近区域的影响( )
      A. 峡湾地貌广布B. 船只航行速度加快
      C. 渔业资源丰富D. 沿岸夏季高温多雨
      【答案】10. B 11. C
      【解析】
      【10题详解】
      读图可知,甲位于东海,位于长江入海口,长江巨大的水量稀释了沿海的海水盐度;乙位于美国西海岸,流经该海域的是加利福尼亚寒流,寒流流经,海水盐度减低。故甲、乙海域海水盐度较低,其成因分别是入海径流;寒流流经,故选B。
      【11题详解】
      读图可知,丙是日本北海道岛附近,由于日本暖流和千岛寒流在丙处交汇,形成了世界性的大渔场-北海道渔场,渔业资源丰富,C正确。丙是海洋,没有峡湾地貌分布,A错误。寒暖流交汇,不能使船只航行速度加快,B错误。寒流流经会降温降湿,暖流流经会增温增湿,D错误。故选C。
      【点睛】影响海水盐度的主要因素:1.降水量与蒸发量的对比关系。降水量大于蒸发量,则盐度较低;2.有暖流经过的海区盐度较高,有寒流经过的海区盐度较低;3.有大量淡水注入的海区盐度偏低;4海区形状越封闭,盐度就会越趋向于更高或更低。
      人工智能(A1)广泛应用于场景生成,下图为“A1棱米生成的喀斯特地貌景观图”。据此完成下面小题。
      12. 参与该地貌形成的主要外力作用包括( )
      ①化学溶蚀②风力吹蚀③冰川刨蚀④重力崩塌⑤流水侵蚀
      A. ①②③B. ①②④C. ①④⑤D. ③④⑤
      13. 该景观处于( )
      A. 石笋为主的时期B. 石林为主的时期
      C. 峰林为主的时期D. 孤峰为主的时期
      【答案】12. C 13. D
      【解析】
      【12题详解】
      结合所学知识可知,喀斯特地貌是受流水侵蚀、化学溶蚀可溶性石灰岩而形成,山体在峰丛、峰林、孤峰、残丘等形态的演变过程中伴随着重力崩場作用,故参与该地貌形成的主要外力作用包括化学溶蚀、重力崩塌、流水侵蚀,①④⑤正确,与风力、冰川作用关系不大,②③错误,ABD错误、C正确。故选C。
      【13题详解】
      结合所学知识可知,石笋是溶洞中的景观,是属于喀斯特地貌的地下地貌,而图片中是喀斯特地貌的地表地貌,A错误;可溶性岩石表面沟壑状溶蚀部分和沟间突起部分形成石芽,高大石芽常高达数十米,成为石林,峰林是喀斯特地貌中高耸林立的碳酸盐岩石峰群,都与图片不符,B、C错误;孤峰是指山间平地中残留的孤立山峰,数量不多彼此间距离较远,读图可知,图中有较大面积的平地,平地上有孤立的山峰,因此该景观处于孤峰、残丘为主的时期,D正确。故选D。
      【点睛】喀斯特地貌是地下水与地表水对可溶性岩石溶蚀与沉淀,侵蚀与沉积,以及重力崩塌、坍塌、堆积等作用形成的地貌,亦称之为岩溶地貌。喀斯特地貌分地表和地下两大类,地表有石芽与溶沟,喀斯特漏斗,落水洞,溶蚀洼地,喀斯特盆地与喀斯特平原,峰丛、峰林与孤峰;地下有溶洞与地下河,暗湖。喀斯特地貌在中国分布最广,其集中分布于桂、黔、滇等省区,川、渝、湘、晋、甘、藏等省区部分地区亦有分布。
      下图为三种不同地貌景观图。据此完成下面小题。
      14. 图中属于风蚀地貌的是( )
      A. ①②B. ③C. ②③D. ①②③
      15. 图中②地貌( )
      ①缓坡为迎风坡 ②缓坡为背风坡
      ③沙丘链延伸方向与风向平行 ④沙丘链延伸方向与风向垂直
      A. ①③B. ①④C. ②③D. ②④
      16. 夏季,①所示地区易发生泥石流灾害,与其无关的因素是( )
      A. 植被稀少B. 降水集中C. 土质疏松D. 地形平坦
      【答案】14. B 15. B 16. D
      【解析】
      【14题详解】
      读图可知,①景观为黄土高原千沟万壑的地貌,是由流水侵蚀作用形成的;②景观为沙丘,是由风力沉积作用形成的;③景观为风蚀蘑菇,是由风力侵蚀作用形成的。故B选项正确,ACD错误。本题选B。
      【15题详解】
      图中②地貌为沙丘,结合所学知识,缓坡为迎风坡,陡坡为背风坡,沙丘链延伸方向与风向垂直。B选项正确,ACD错误。本题选B。
      【16题详解】
      黄土高原地表形态千沟万壑,夏季暴雨集中,加上地表植被稀少,黄土疏松,易发生泥石流灾害,A、B、C正确;地形平坦不是易发生泥石流的原因,D错误。根据题意,本题选D。
      【点睛】黄土高原是由风力堆积而形成的,黄土高原千沟万壑的地表形态是由流水侵蚀形成的。
      下图为某地理考察小组在我国某地进行科学考察时绘制的景观示意图(左图)和拍摄的祁连山地“阴阳脸”照片(右图),即一侧山坡林木葱郁(“阴脸”),另一侧山坡草地青翠(“阳脸”)。
      读图完成下面小题。
      17. 观察图示区域地貌时应该选择的观察地点是
      A. 甲B. 乙C. 丙D. 丁
      18. 图中甲处地貌类型为
      A. 陡崖B. 鞍部C. 山脊D. 山谷
      19. 造成山地“阴阳脸”的主要原因是
      A. “阴脸”为阳坡,光照强,热量充沛
      B. “阳脸”为夏季风的迎风坡,降水较丰富
      C. “阴脸”为阴坡,光照少,蒸发较弱,土壤水分条件较好
      D. “阳脸”为陡坡,土层厚,土壤肥力高
      【答案】17. B 18. B 19. C
      【解析】
      【17题详解】
      观察地貌时宜选择在视野比较开阔的地方,山顶视野开阔,便于观察。图中乙地地势最高,便于观察,B正确故选B。
      【18题详解】
      从图中可以看到甲位于两个山地之间地形相对平坦的地区,这个叫做鞍部,B正确。故选B。
      【19题详解】
      “阴阳脸”的差异是植被的差异,而影响植被差异的因素主要是水分,故A、D错误。此为祁连山地,地处大陆内部,远离海洋,全年降水较少,材料中提到“阳脸”草地青翠,说明当地水分较少,B错误。“阴脸”林木葱郁,说明当地水分较多,可能是阴坡,光照少,蒸发较弱,水分条件较好。C正确。故选C。
      板根(如图)是一种特有的板状不定根,它是树木生长快,细胞变长变大,树木为适应快速生长,不至于倒伏性状出现改变而形成。其可看成一种气生根,是高大乔木的一种附加的支撑结构,通常辐射生出,以3~5条为多并以最为负重的一侧发达,在土壤浅薄的地方板根更易形成。据此完成下面小题。
      20. 图中植被( )
      A. 叶片细小,呈鳞片状B. 叶片宽大,多呈革质
      C. 根系发达,埋藏深D. 夏绿冬枯,季节变化显著
      21. 上述植物分布区域的气候特征是( )
      A. 湿热B. 冷湿C. 干热D. 冷干
      【答案】20. B 21. A
      【解析】
      【20题详解】
      读图,图中植物生长迅速,植株高大,有粗壮的板根,说明该植物生长的区域水热资源充足,应为常绿阔叶林,叶片宽大,多呈革质,B正确;叶片细小、呈鳞片状是为减少水分蒸发,根系发达、埋藏深是为获取充足水分,都是为适应干旱气候,排除AC;夏绿冬枯,夏季水热充足,植物生长旺盛,冬季枯萎落叶,开始休眠,以减少水分蒸发和热量散失,说明季节变化显著的植物所生存的环境水热季节变化大,不能满足植物快速生长的要求,排除D。故选B。
      【21题详解】
      读图联系材料“板根是一种特有板状不定根,它是树木生长快,细胞变长变大,树木为适应快速生长,不至于倒伏性状出现改变而形成”可知,图中植物生长迅速,植株高大,有粗壮的板根,说明该植物生长的区域水热资源充足,气候湿热,A正确;排除BCD。故选A。
      【点睛】板根亦称“板状根”,热带雨林植物支柱根的一种形式。 植物一般是把根系扎进土壤,执行吸收水分、养分、供应地上部分茎干、枝叶生长的功能,也起着承受地上部分重力的支撑作用。
      《广东新语》记载,“广州海边诸县,皆有沙田,顺德、新会、香山尤多。”明代以来,珠江口两岸地区的人们因地制宜,开发了促淤造田的农业生产模式:先修筑堤坝、后种植耐盐的水草,经过多年淤成沙田。据此完成下面小题。
      22. 沙田的泥沙主要来自( )
      A. 深海B. 湖泊C. 沙漠D. 河流
      23. 促淤造田过程中主要影响的水循环环节是( )
      A. 地表径流B. 大气降水C. 地下径流D. 水汽输送
      【答案】22. D 23. A
      【解析】
      【22题详解】
      根据题意可知,沙田形成于海边。沿海地区地形平坦,河流流速减慢,加上海水的顶托作用,泥沙在河流入海口地区大量沉积,D正确;深海泥沙距离陆地较远,难以堆积在入海口附近,A错误;湖泊处一般地势低洼,泥沙容易在湖盆处沉积,其泥沙难以被搬运到入海口附近,B错误;广东气候湿润,无沙漠分布,故泥沙基本不可能来自沙漠,C错误。故选D。
      【23题详解】
      促淤造田过程中,会使湿地面积萎缩,地表径流减少,A正确;气候因素较为稳定,促淤造田对区域降水影响很小,B错误;地下径流主要与下渗相关,促淤造田使下渗量减小,但总体影响不大,C错误;水汽输送涉及到大气环流,而大气环流较为稳定,几乎不会受到促淤造田的影响,D错误;故选A。
      【点睛】人类活动影响水循环的具体措施:改变地表径流——最主要的影响方式修筑水库、塘坝等拦蓄洪水,增加枯水期径流量,由于水面面积的扩大和地下水水位的提高,可加大蒸发量。跨流域调水、扩大灌溉面积在一定程度上增加了蒸发量,使大气中水汽含量增加,降水量增加。影响地下径流——人类对地下水资源的开发利用、局部地区的地下工程建设都不可避免地对地下径流产生影响,如雨季对地下水的人工回灌,抽取地下水灌溉,城市地下铁路的修建破坏地质结构、改变地下水的渗流方向等。影响局地大气降水——如人工降雨。影响蒸发——如植树造林、修建水库,可以增加局部地区的水汽供应量。
      下图中为某河流、湖泊的发展过程四个阶段,读图完成下列各题。
      24. 图中所示演化过程最可能出现在 ( )
      A. 洞庭湖平原B. 塔里木盆地
      C. 横断山区D. 云贵高原
      25. 图示河段,最易发生洪涝灾害的阶段是 ( )
      A. aB. bC. cD. d
      【答案】24. A 25. B
      【解析】
      【分析】裁弯取直多发生在弯曲型河流当中。冲积平原的河流在螺旋流的作用下,凹岸受到侵蚀,凸岸发生堆积,这是弯曲型河床发育过程中最主要的特征。当弯曲型河床发展到一定阶段,上、下两个反向河湾按某个固定点,呈S形向两侧扩张,河曲颈部愈来愈窄,当水流冲溃河曲颈部后便引起自然裁弯取直。裁弯取直后,废弃的旧曲流便逐渐淤塞衰亡,成为牛轭湖;新河因缩短流程,比降增大,往往迅速拓宽,发展成为主槽。
      【24题详解】
      从图中可以看出河流原来弯曲,后来裁弯取直,裁弯取直后,废弃的旧曲流便逐渐淤塞衰亡,成为牛轭湖;新河因缩短流程,比降增大,往往迅速拓宽,发展成为主槽。这 多发生在冲积平原,选择A。
      【25题详解】
      b阶段河道弯曲,流水不畅,最易发生洪涝灾害。其他三个阶段河流相对比较畅通,不易形成洪涝灾害。选B。
      黑土腐殖质层深厚、土壤肥沃,是最适宜耕作的土壤。我国东北地区黑土广布,但近年来,由于人类不合理的活动及气候的影响,黑土退化严重。下图为东北黑土分布图。读图完成下面小题。

      26. 下列关于东北地区黑土腐殖质含量多原因,正确的是( )
      A. 土壤温度低,有机质分解慢B. 气候冷湿,生物量小
      C. 地下冻土层,水分下渗弱D. 年降水量大,淋溶作用强
      27. 下列关于东北黑土退化的原因,错误的是( )
      A. 夏季降水多且多暴雨,坡耕地上水土流失严重
      B. 全球变暖,微生物活性减弱
      C. 冬春多大风,风力侵蚀严重
      D. 高强度耕作,土壤有机质消耗多
      【答案】26. A 27. B
      【解析】
      【26题详解】
      东北地区纬度位置较高,土壤温度低,有机质分解慢,腐殖质积累多,A正确;由所学知识可知,东北地区虽然气候冷湿,但是植被覆盖率高,生物量较大,B错误;水分下渗弱与土壤腐殖质含量关系不大,C错误;东北地区雨季较短,降水量不是很大,淋溶作用较弱,D错误。故选A。
      【27题详解】
      由所学知识可知,东北地区夏季高温多雨,坡地上水土流失较为严重,A正确;全球气候变暖,微生物的活性会增强,B错误;东北地区邻近冬季风源地,冬春季多大风,风力侵蚀作用较强,C正确;高强度耕作,土壤中的有机质消耗较大,D正确。根据题意要求选择错误选项,故选B。
      【点睛】影响土壤形成的因素包括成土母质、气候、生物、地形、时间和人类活动。
      下图为局部地区沉积岩地层剖面示意图,图中①~⑤为不同地质年代的地层。完成下面小题。
      28. 在①地层发现白垩纪晚期植食性恐龙化石,推测当时自然环境特征( )
      A. 炎热干燥B. 蕨类植物繁盛C. 温暖湿润D. 火山活动频繁
      29. 根据该地层剖面图,下列分析正确的是( )
      A. ②地层的裸子植被在中生代最为繁盛B. ③地层的鱼类在早古生代大量繁衍
      C. ④地层化石可用于推测前寒武纪环境D. ⑤地层可挖掘出含有哺乳动物化石
      30. 研究古生物化石有助于( )
      ①研究气候变化②研究海陆变迁③研究生命进化过程④研究地球的起源
      A. ①②③B. ①②④C. ①③④D. ②③④
      【答案】28. C 29. A 30. A
      【解析】
      【28题详解】
      在①地层发现白垩纪晚期植食性恐龙化石,恐龙的食量很大,推测当时自然环境特征是温暖湿润,植被茂盛,A错误、C正确;恐龙是中生代的动物,蕨类植物繁盛是在古生代,B错误;发现白垩纪晚期植食性恐龙化石,不能推测当时火山活动频繁,D错误。故选C。
      【29题详解】
      读图联系已学可知,②地层的裸子植被在中生代最为繁盛,A正确;③地层的鱼类在晚古生代大量繁衍,B错误;④地层化石是三叶虫,是古生代的典型动物,不能用于推测前寒武纪环境,C错误;⑤地层位于三叶虫化石的古生代下面,比古生代更早,哺乳动物比三叶虫较晚出现,D错误。故选A。
      【30题详解】
      研究古生物化石,能追溯生物多样性的起源、发展和灭绝过程,有助于研究生命进化过程,③正确;古生物化石提供了关于古代气候、地质构造和生态系统的重要线索,有助于研究气候变化、海陆变迁,①②正确;地球起源时还没有生命存在,通过研究古生物化石无法研究地球起源,④错误。综上所述,A正确,排除BCD。故选A。
      【点睛】出现在沉积岩中的生物化石可以指示地层形成的先后顺序和其形成时的地理环境。如含煤地层指示该地的古地理环境温暖湿润,有茂密的森林;喜马拉雅山上的海洋生物化石指示其古地理环境为海洋,证明了地壳的运动。
      二、非选择题(本题共40分。)
      31. 阅读图文材料,完成下列要求。
      堰塞湖是由火山熔岩流、冰碛物或由地震活动使山体岩石崩塌下来等原因引起山崩滑坡体等堵截山谷,河谷或河床后贮水而形成的湖泊。地震灾区堰塞湖应急处理最基本的原则就是在最短的时间内,最大限度地降低和排除堰塞坝以内拦蓄的大量洪水,以免堰塞湖蓄水可能产生的二次灾害。2018年10月11日,西藏昌都江达县境内发生山体滑坡,导致金沙江主河道被堵,形成堰塞湖。下面左图为昌都附近区域简图,右图为被堵河段所在区域的等高线示意图。
      (1)指出图中a、b、c、d四处中最易形成堰塞湖的一处。
      (2)指出图中堰塞湖可能诱发的次生灾害。
      (3)指出在排除堰塞坝救灾过程中应用遥感技术的作用。
      【答案】(1)c处。 (2)易诱发新的滑坡、泥石流;湖坝崩溃造成洪水灾害。
      (3)遥感观测范围广;信息获取量大,速度快;受地面条件影响小,对地物进行实时、动态监测,准确预报预警。
      【解析】
      【分析】本道题以堰塞湖为例为例,设置3道小题,考查自然灾害和地理信息技术等相关知识,内容较少,难度适中,重在考查学生的综合思维和区域认知、人地协调观等地理核心素养。
      【小问1详解】
      由资料可知,堰塞湖是由火山熔岩流、冰碛物或由地震活动使山体岩石崩塌下来等原因引起山崩滑坡体等堵截山谷、河谷或河床后贮水而形成湖泊。结合右图等高线特征,图中a、b位于河流上游山谷中,两侧等高线稀疏,储水条件差,不易形成堰塞湖;c处位于山间盆地,储水条件好,且附近等高线密集,易发生滑坡、崩塌等地质灾害,最容易形成堰塞湖;d处位于河流下游,河谷宽阔,不易形成堰塞湖。
      【小问2详解】
      堰塞湖形成后,河水受阻,对上游侵蚀作用增强,可能诱发新的滑坡、泥石流;堰塞体崩塌后,水集中下泄,会导致下游洪涝灾害。
      【小问3详解】
      结合上一题,堰塞湖应急处理最基本的原则就是在最短的时间内,最大限度地降低堰塞湖湖水,以免可能产生的二次灾害。救灾过程中,发挥遥感技术受地面条件限制小,可对地物进行实时、动态、准确、高效的监测,准确进行预报预警,为救灾方案的制定和调整提供依据。
      32. 阅读图文材料,完成下列要求。
      2024年8月21日,日本鹿儿岛市的樱岛火山再次喷发,烟柱直冲云霄,高达2700米(图甲为喷发初期景观)。火山喷发的一个月后,附近某处砂土地被大量火山灰覆盖。

      (1)说出该次火山喷发岩浆的源地及其所在的地球内部圈层。
      在大气的受热过程中,弥散在大气中的火山灰(由碎石和矿物质粒子组成)对太阳辐射具有与云层类似的作用。
      (2)说出弥散在大气中火山灰对太阳辐射削弱作用的形式。
      地面辐射强度与其吸收太阳辐射多少呈正相关,不同的地表状况对太阳辐射的反射状况不同(图乙)。

      (3)说明该处砂土地覆盖火山灰后地面吸收太阳辐射和地面辐射强弱的变化。
      大气中弥漫的火山灰影响大气对太阳辐射的削弱作用和大气逆辐射。调查发现,该地21日的气温日较差(白天最高气温与夜间最低气温的差值)变小。
      (4)解释21日该地气温日较差变小的原因。
      【答案】(1)软流层;地幔。
      (2)反射;吸收(散射)。
      (3)地面吸收太阳辐射增加,地面辐射增强。
      (4)白天,火山灰增加大气对太阳辐射的削弱作用,到达地面的太阳辐射减少,地面辐射减弱,气温较低;夜晚,大气逆辐射增强,气温较高,气温日较差变小。
      【解析】
      【分析】本题以火山喷发、不同的地表状况对太阳辐射的反射状况为背景材料,涉及地球内部圈层的划分、大气对太阳辐射的削弱、气温的时间变化等知识点,考查了学生获取和解读地理信息、调动和运用相关地理知识的能力。
      【小问1详解】
      根据所学知识可知,火山喷发岩浆的源地是软流层,软流层位于上地幔上部,因此位于地球内部圈层的地幔。
      【小问2详解】
      大气对太阳辐射的削弱作用包括反射、吸收和散射。火山灰中的较大颗粒尘埃能将太阳辐射的一部分能力反射到宇宙空间;火山灰中的水汽和二氧化碳可以吸收太阳辐射中波长较长的红外线,火山灰中尘粒对太阳辐射具有散射作用。
      【小问3详解】
      火山灰颜色深,读图乙可知,深色土对太阳辐射的反射作用弱,到达地面的调养辐射增强,地面吸收太阳辐射增加,地面温度升高,地面辐射增强。
      【小问4详解】
      2024年8月21日,日本鹿儿岛市的樱岛火山再次喷发,烟柱直冲云霄,高达2700米(图甲为喷发初期景观)。火山灰对太阳辐射起到吸收、反射和散射的作用,白天,火山灰增加大气对太阳辐射的削弱作用,到达地面的太阳辐射减少,地面辐射减弱,气温较低;火山灰中含有二氧化碳,水汽等物质,可以增强大气对地面辐射的吸收能力,夜晚,大气逆辐射增强,气温较高,气温日较差变小。
      33. 阅读图文材料,完成下列要求。
      草方格沙障(见图1)是一种传统的防风固沙措施,用麦草在沙漠中扎成方格形状。刷状网绳式草方格沙障(见图2)是一种新型的草方格沙障,利用机器将麦草编成刷状,在沙地上,按照一定大小的方格铺设和压埋而成。刷状网绳铺设的草方格强度提高,使用寿命由过去的3年延长至6年。相比以往人工用铁锹将麦草轧进沙地制作草方格,刷状网绳式草方格沙障只固定四周,网绳交叉处则用绳子捆绑固定即可。图3为宁夏沙坡头草方格沙障示意图以及该区域沙丘地貌景观图。
      (1)简析草方格沙障所起的作用。
      (2)推测修建图3中沙障的主要目的。
      (3)与传统人工扎制草方格相比,指出新型的刷状网绳式草方格沙障技术具有的优势。
      【答案】(1)增大地表粗糙度,减缓风力;截留空气中水分,提高沙层含水量,利于固沙植物存活。
      (2)减弱风沙对铁路的侵袭,延长铁路的使用寿命;保障列车通行安全。
      (3)提高生产效率;延长使用时间。
      【解析】
      【分析】本题以草方格沙障示意图以及该区域沙丘地貌景观图等为材料,涉及草方格沙障的作用、目的、移动沙丘示意图、新型的刷状网绳式草方格沙障技术具有的优势等内容,考查获取和解读地理信息、调动和运用地理知识的能力,体现了区域认知、综合思维等学科素养。
      【小问1详解】
      草方格沙障可以增大地表粗糙度,增大摩擦力,减缓风力;截留空气中水分,提高沙层含水量,为植物提供水源,利于固沙植物存活,实现防风固沙的作用。
      【小问2详解】
      图3中沙障北侧为沙漠,南侧为铁路,可知沙障的主要目的是降低风速,减小风沙对路基的掩埋作用,从而延长铁路的使用寿命,同时保障运行中的列车通行安全。
      【小问3详解】
      结合材料信息“刷状网绳式草方格沙障只固定四周,网绳交叉处则用绳子捆绑固定即可”,可知刷状网绳式草方格沙障相比于传统草方格沙障生产效率更高,有利于扩大铺设规模;“使用寿命由过去的3年延长至6年”可知,与传统人工扎制草方格相比,新型的刷状网绳式草方格沙障可以延长使用时间,从而降低成本。
      34. 阅读图文资料,完成下列要求。
      我国祁连山东南端位于半湿润区向干旱区过渡地带,受地形对水汽抬升作用的影响,不同海拔表层土壤有机质含量存在着较大的差异。图1、图2分别示意祁连山东南端山地北坡表层土壤有机质含量垂直分布及土壤垂直分布状况。
      (1)描述祁连山东南端山地北坡表层土壤有机质含量的空间分布特点。
      (2)分析祁连山东南端山地北坡森林灰褐土有机质含量较灌丛草甸土低的原因。
      (3)推测祁连山东南端山地北坡2500~3300m主要植被类型并说明理由。
      【答案】(1)山体表层土壤有机质含量在空间分布上:随着海拔的升高,先升高后降低;在中高山处(3300~3800m),土壤有机质含量最高,之后开始下降,山麓地带(1700~2100m)有机质含量最低。
      (2)森林动植物残体转化的土壤有机质少;中高山森林灰褐土所处海拔相对较低,气温较高,有机质分解速度较快,有机质累积条件较差;森林群落带降水更多、淋溶作用较强,有机质流失较多;森林生态系统对土壤有机质的消耗能力强。
      (3)山地针叶林。祁连山东南端受地形对水汽抬升作用的影响,降水较多;处于中高山区,海拔较高,气温较低,蒸发较弱。
      【解析】
      【分析】本题以祁连山北坡土壤为载体,涉及土壤有机质含量、植被类型等知识点,主要考查获取和解读信息的能力以及区域认知、综合思维等学科素养。
      【小问1详解】
      由图可看出,整体上,随着海拔的升高,表层土壤有机质含量先升高后降低;再看极值,在中高山处(3300~3800m),土壤有机质含量最高,之后开始下降,最低值出现在山麓地带(1700~2100m)。
      【小问2详解】
      森林生态系统中,多多年生植被,动植物残体转化为土壤有机质的数量有限;位于较低海拔的中高山森林灰褐土区域,因气温偏高,导致有机质分解速率加快,从而减少了有机质的累积;加之与灌丛草甸相比,森林群落带降水量充沛,淋溶作用显著,加剧了有机质的流失;此外,森林生态系统生长需要的养分多,对土壤有机质消耗多。
      【小问3详解】

      相关试卷

      宁夏回族自治区石嘴山市第一中学2024-2025学年高一上学期1月期末考试地理试题(Word版附解析):

      这是一份宁夏回族自治区石嘴山市第一中学2024-2025学年高一上学期1月期末考试地理试题(Word版附解析),文件包含宁夏回族自治区石嘴山市第一中学2024-2025学年高一上学期1月期末地理试题Word版含解析docx、宁夏回族自治区石嘴山市第一中学2024-2025学年高一上学期1月期末地理试题Word版无答案docx等2份试卷配套教学资源,其中试卷共27页, 欢迎下载使用。

      宁夏回族自治区石嘴山市第一中学2024-2025学年高一上学期1月期末地理试题 版含解析:

      这是一份宁夏回族自治区石嘴山市第一中学2024-2025学年高一上学期1月期末地理试题 版含解析,共18页。试卷主要包含了选择题,非选择题等内容,欢迎下载使用。

      宁夏回族自治区石嘴山市第一中学2024-2025学年高一上学期1月期末考试地理试卷+解析:

      这是一份宁夏回族自治区石嘴山市第一中学2024-2025学年高一上学期1月期末考试地理试卷+解析,共18页。

      资料下载及使用帮助
      版权申诉
      • 1.电子资料成功下载后不支持退换,如发现资料有内容错误问题请联系客服,如若属实,我们会补偿您的损失
      • 2.压缩包下载后请先用软件解压,再使用对应软件打开;软件版本较低时请及时更新
      • 3.资料下载成功后可在60天以内免费重复下载
      版权申诉
      若您为此资料的原创作者,认为该资料内容侵犯了您的知识产权,请扫码添加我们的相关工作人员,我们尽可能的保护您的合法权益。
      入驻教习网,可获得资源免费推广曝光,还可获得多重现金奖励,申请 精品资源制作, 工作室入驻。
      版权申诉二维码
      欢迎来到教习网
      • 900万优选资源,让备课更轻松
      • 600万优选试题,支持自由组卷
      • 高质量可编辑,日均更新2000+
      • 百万教师选择,专业更值得信赖
      微信扫码注册
      手机号注册
      手机号码

      手机号格式错误

      手机验证码 获取验证码 获取验证码

      手机验证码已经成功发送,5分钟内有效

      设置密码

      6-20个字符,数字、字母或符号

      注册即视为同意教习网「注册协议」「隐私条款」
      QQ注册
      手机号注册
      微信注册

      注册成功

      返回
      顶部
      学业水平 高考一轮 高考二轮 高考真题 精选专题 初中月考 教师福利
      添加客服微信 获取1对1服务
      微信扫描添加客服
      Baidu
      map