


安徽省2023_2024学年高二化学上学期1月期末试题含解析
展开 这是一份安徽省2023_2024学年高二化学上学期1月期末试题含解析,共19页。试卷主要包含了本试卷分选择题和非选择题两部分,答题前,考生务必用直径0,本卷命题范围,可能用到的相对原子质量,3 kJ,D错误;,9 考生注意:
1.本试卷分选择题和非选择题两部分。满分100分,考试时间75分钟。
2.答题前,考生务必用直径0.5毫米黑色墨水签字笔将密封线内项目填写清楚。
3.考生作答时,请将答案答在答题卡上。选择题每小题选出答案后,用2B铅笔把答题卡上对应题目的答案标号涂黑;非选择题请用直径0.5毫米黑色墨水签字笔在答题卡上各题的答题区域内作答,超出答题区域书写的答案无效,在试题卷、草稿纸上作答无效。
4.本卷命题范围:人教版必修第一册、第二册,选择性必修1,选择性必修2第一章。
5.可能用到的相对原子质量:H 1 Li 7 C 12 Zn 65
一、选择题(本题共14小题,每小题3分,共42分。在每小题给出的四个选项中,只有一项是符合题目要求的)
1. 以下表示钠原子结构的化学用语中,对电子运动状态描述最详尽的是
A. B.
C. Na·D.
【答案】D
【解析】
【详解】A.图示只能表示原子核外2p能级电子云轮廓图,不能表示其他能级上电子云轮廓图,A不符合题意;
B.原子结构示意图只表示核外的电子分层排布情况,不能表示电子的运动状态,B不符合题意;
C.电子式只能表示最外层电子数,C不符合题意;
D.电子排布图包含了能层、能级、轨道以及轨道内电子的自旋状态,对电子运动状态描述最详尽,D符合题意;
故答案为:D。
2. 在基态多电子原子中,下列叙述不正确的是
A. 2s和3s轨道形状均为球形
B. 3d、4d、5d能级的轨道数相等
C. 4px、4py、4pz轨道相互垂直,且能量相等
D. p能级能量一定比s能级的能量高
【答案】D
【解析】
【详解】A.2s和3s轨道形状均为球形,A项正确;
B.无论是哪个能层上的能级,d能级都有5个轨道,B项正确;
C.同一能层,p轨道上原子轨道能量相等并且互相垂直,C项正确;
D.当s和p能级不在同一能层时,p能级能量不一定比s能级的能量高,D项错误。
故答案为:D
3. 化学与生产、生活、能量等密切相关。下列说法正确的是
A. 化石燃料燃烧使化学能全部转化为热能
B. 陶瓷、水泥、石灰石的主要成分都是硅酸盐
C. 三星堆出土的黄金面具材料属于合金
D. 塑料、纤维、橡胶均属于有机合成材料
【答案】C
【解析】
【详解】A.化石燃料的燃烧是化学能转化为热能与光能,A项错误;
B.石灰石的主要成分是碳酸盐,B项错误;
C.三星堆出土的黄金面具材料属于合金,C项正确;
D.纤维有天然纤维和合成纤维,橡胶有天然橡胶和合成橡胶,D项错误;
故选C。
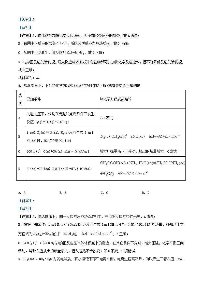
4. 某反应过程中体系的能量变化如图所示,下列说法不正确的是
A. 催化剂能改变该反应的焓变
B. 该反应的逆反应为吸热反应
C. 该反应的
D. 若改变某条件时化学反应速率加快,则E1不一定减小
【答案】A
【解析】
【详解】A.催化剂能加快化学反应速率,但不能改变反应的焓变,故A错误;
B.题图中正反应的焓变,所以其逆反应为吸热反应,故B正确;
C.从图中可以看出,该反应的,故C正确;
D.E1为正反应的活化能,增大反应物浓度或升高温度都可以加快化学反应速率,但不能降低反应的活化能,故D正确;
故答案为:A。
5. 常温常压下,下列热化学方程式(△H的绝对值均正确)或有关结论正确的是
A. AB. BC. CD. D
【答案】B
【解析】
【详解】A.同温同压下,同一反应的反应热△H相同,与引发反应的条件无关,A错误;
B.根据已知条件:1 ml N2(g)与3ml H2(g)反应生成2 ml NH3(g)时,会放出92.4 kJ的热量,可知热化学方程式为,B正确;
C.2CO(g)C(s)+CO2(g)的正反应是气体体积减小的反应,在其它条件不变时,增大压强,化学平衡正向移动,导致反应放出的热量增大,但反应热不会改变,即Q不变,C项错误;
D.CH3COOH、NH3·H2O为弱电解质,在水溶液中存在电离平衡,电离过程需吸热,所以产生二者反应1 ml H2O(l)时放出的热量小于57.3 kJ,D错误;
故合理选项是B。
6. 电负性用来描述不同元素的原子对键合电子吸引力的大小,是元素的一种基本性质。下表为一些元素的电负性(已知两成键元素间电负性差值大于1.7时,形成离子键,两成键元素间电负性差值小于1.7时,形成共价键):
下列说法不正确是
A. 根据电负性变化规律,确定a的最小范围为1.0N点
C. P点
D. M点离子浓度大小:
【答案】D
【解析】
【分析】由图Ⅰ中酸的 pH>1,图Ⅱ中酸的pH=1,说明Ⅰ为醋酸溶液的滴定过程,Ⅱ盐酸的滴定过程。
【详解】A.由图中未加NaOH溶液时的pH可知,图I中酸的pH大于1,图Ⅱ中酸的pH=1,说明Ⅱ为滴定0.1ml▪L·1的盐酸溶液的曲线,醋酸和氢氧化钠恰好完全反应时,得到的醋酸钠溶液显碱性,要使溶液显中性,需要NaOH的体积小于完全反应时的体积,盐酸和氢氧化钠恰好完全反应时,得到的氯化钠溶液显中性,所以V1③>④(5) ①. ②. 使反应①平衡正向移动,Mg(OH)2溶解
(6) ①. 加热,溶液红色加深或者向溶液中再加入过量的BaCl2固体,产生白色沉淀,且红色褪去(或其他合理答案) ②. 2:1
【解析】
【小问1详解】
Sn2+水解使溶液呈酸性,加入浓盐酸可以抑制其水解,即溶液中存在水解平衡:,加入浓盐酸,增大,使该平衡逆向移动,抑制水解;
【小问2详解】
铝离子和碳酸氢根离子水发生双水解生成氢氧化铝和二氧化碳,即工作原理为;
硫酸铝溶液呈酸性、碳酸氢钠溶液呈碱性,所以外筒应放药品为NaHCO3;
【小问3详解】
氯化铵溶液呈酸性、醋酸钠溶液呈碱性、氯化钡溶液呈中性,固可用紫色石蕊溶液鉴别,显红色的为氯化铵溶液、显蓝色的为醋酸钠溶液;
【小问4详解】
硫酸铝铵、氯化铵、醋酸铵均为盐且完全电离,但铝离子抑制铵根离子水解、醋酸跟促进铵根离子水解、氯离子不影响铵根水解,所以相同物质的量浓度的硫酸铝铵、氯化铵、醋酸铵溶液,硫酸铝铵溶液中铵根离子浓度最大、醋酸铵溶液中最小;一水合氨为弱电解质,部分电离,铵根浓度四者中最小,综上顺序为①>②>③>④;
【小问5详解】
氯化铵电离产生的铵根离子结合氢氧化镁悬浊液中的氢氧根生成弱电解质一水合氨,促进了氢氧化镁的溶解,即答案为;使反应①平衡正向移动,Mg(OH)2溶解;
【小问6详解】
酚酞遇碱变红,即碳酸根水解使溶液呈碱性,加热促进碳酸根水解,平衡正移碱性增强,现象红色加深;或者加入过量氯化钡溶液生成碳酸钡沉淀,水解平衡逆向移动,碱性减弱直至红色消失,综上答案为加热,溶液红色加深或者向溶液中再加入过量的BaCl2固体,产生白色沉淀,且红色褪去;
水解常数表达式为=2×10-4,所以当溶液pH=10,即c(OH-)=10-4ml/L时,。
18. 的资源化利用成为研究热点。一定条件下,催化加氢发生的反应为。一定条件下,向容积为1L的恒容密闭容器中充入和,分别在温度为条件下反应,测得反应体系中的物质的量分数随时间的变化关系如图所示。回答下列问题:
(1)在T1K温度下,CO2的平衡转化率=___________%。压缩平衡体系体积,平衡___________(“正向移动”“不移动”或“逆向移动”)。若想进一步提高CO2的平衡转化率,除改变温度外还可以采取的措施是___________
(2)在T2K温度下,经t1min后反应达到平衡。
①0~t1min内,用CO2表示的反应速率v(CO2)=___________ml·L-1·min-1。
②在温度下,该反应的平衡常数K=___________(用分数表示)。
(3)下图中能正确表示反应的化学平衡常数与温度T关系的是___________(填字母)。
(4)若反应在恒容容器中发生,下列情况下反应一定达到平衡状态的是___________(填字母)。
A. 容器内的压强不再改变
B. 容器内气体密度不再改变
C. 容器内
D. 单位时间内,断开键的数目和断开键的数目相同
(5)已知反应的。为速率常数,x(B)为组分B的物质的量分数。a、b点的正反应速率之比va:vb___________(填“>”“ ②. 2.25或
【解析】
【小问1详解】
该反应气体分子数不变,则在T1K温度下,CO2的平衡转化率,压缩平衡体系体积,压强增大,但反应前、后气体分子数目不变,则平衡不移动。若想进一步提高CO2的平衡转化率,即平衡正向移动,除改变温度外还可以采取的措施是充入H2或将水蒸气液化后分离出来;
【小问2详解】
①0~t1min内,用CO2表示的反应速率;
②在T2K温度下,平衡时CO2的转化量为:,建立三段式:
则该反应的平衡常数;
【小问3详解】
根据“先拐先平衡,高温比低温先达到平衡”,由题给图像可知:T2>T1,且升高温度,CO2的物质的量分数减小,说明平衡正向移动,平衡常数K增大,lnK也增大,则lnK随温度T升高而增大,故选d;
【小问4详解】
A.因反应前、后气体分子数不变,则恒容容器中总气体分子数不变,压强始终不变,所以容器内的压强不再改变,不能说明反应达到平衡状态,A不符合题意;
B.混合气体质量不变,容器体积不变,则混合气体密度始终不变,所以容器内气体密度不再改变,不能说明反应达到平衡状态,B不符合题意;
C.容器内c(CO2)∶c(H2)∶c(CO)∶c(H2O)=1∶1∶1∶1,即各组分浓度相等,但并未体现正、逆反应速率相等,则不能说明反应达到平衡状态,C不符合题意;
D.单位时间内,断开C=O键的数目和断开H−O键的数目相同,则,体现同一组分的正、逆反应速率相等,说明反应达到平衡状态,D符合题意;
故选D。
【小问5详解】
a、b两点的x(CO2)相等,即a、b两点的反应物浓度相等,但T2>T1,温度越高,反应速率越快,则va>vb,则;c点已达平衡,此时CO2转化量为,建立三段式:
选项
已知条件
热化学方程式或结论
A
同温同压下,分别在光照和点燃条件下发生反应H2(g)+Cl2(g)=2HCl(g)
△H不同
B
1 ml N2(g)与3 ml H2(g)反应生成2 ml NH3(g)时,放出热量92.4 kJ
C
2CO(g)C(s)+CO2(g) △H =-Q kJ/ml
增大压强平衡正向移动,放出的热量增大,Q增大
D
H+(aq)+OH-(aq)=H2O(l)△H=-57.3 kJ/ml
元素
Li
Be
B
C
N
F
Na
Mg
Al
Si
Cl
Ca
电负性
1.0
1.5
2.0
2.5
3.0
4.0
0.9
a
1.5
1.8
3.0
1.0
电离能
元素代号
I1
I2
I3
I4
X
500
4600
6900
9500
Y
740
1500
7700
10500
Z
580
1800
2700
11600
选项
物质(括号内为杂质)
除杂试剂
分离方法
A
FeCl3(FeCl2)
铁粉
过滤
B
O2(C2H4)
酸性KMnO4溶液
洗气
C
CH3COOCH2CH3(CH3CH2OH)
饱和Na2CO3溶液
分液
D
Cl2(HCl)
饱和NaHCO3溶液
洗气
选项
条件
结论
A
若原子半径:
原子序数:
B
若常见化合物中Y显负价
元素的电负性:
C
若元素原子的价层电子数:
元素的最高正化合价:
D
若X、Y原子最外层电子数分别为1、7
元素的第一电离能:
选项
实验操作和现象
预期实验目的或结论
A
向溶液中滴入2滴溶液,有白色沉淀生成,再滴入4滴溶液,白色沉淀转变为黄色沉淀
B
将溶液与溶液充分混合;再继续加入固体,溶液颜色加深
证明溶液中存在平衡:
C
pH计分别测定的溶液和的溶液的,其均为7
同温下,不同浓度的溶液中水的电离程度相同
D
Zn和稀反应的试管中滴加几滴溶液,气泡生成速率加快
形成原电池能加快反应速率
相关试卷
这是一份安徽省2023_2024学年高二化学上学期1月期末试题含解析,共19页。试卷主要包含了本试卷分选择题和非选择题两部分,答题前,考生务必用直径0,本卷命题范围,可能用到的相对原子质量,3 kJ,D错误;,9
这是一份安徽省合肥市2024_2025学年高二化学上学期1月期末试题含解析,共22页。试卷主要包含了6 kJ·ml-1,而非-57, 下列表述正确的是等内容,欢迎下载使用。
这是一份安徽省芜湖市2023_2024学年高二化学上学期1月期末试题含解析,共24页。
相关试卷 更多
- 1.电子资料成功下载后不支持退换,如发现资料有内容错误问题请联系客服,如若属实,我们会补偿您的损失
- 2.压缩包下载后请先用软件解压,再使用对应软件打开;软件版本较低时请及时更新
- 3.资料下载成功后可在60天以内免费重复下载
免费领取教师福利 




.png)




