河北省邯郸市部分学校2024-2025学年高三(上)12月月考生物试卷(解析版)
展开
这是一份河北省邯郸市部分学校2024-2025学年高三(上)12月月考生物试卷(解析版),共22页。试卷主要包含了选择题的作答,非选择题的作答等内容,欢迎下载使用。
注意事项:
1.答题前,先将自己的姓名、准考证号填写在答题卡上,并将准考证号条形码粘贴在答题卡上的指定位置。
2.选择题的作答:选出每小题答案后,用2B铅笔把答题卡上对应题目的答案标号涂黑。写在试题卷、草稿纸和答题卡上的非答题区域均无效。
3.非选择题的作答:用签字笔直接写在答题卡上对应的答题区域内。写在试题卷、草稿纸和答题卡上的非答题区域均无效。
4.考试结束后,请将本试题卷和答题卡一并上交。
一、单项选择题:本题共13小题,每小题2分,共26分。在每小题给出的四个选项中,只有一项是符合题目要求的。
1. 圆褐固氮菌利用土壤中的腐殖质生存,且能够分泌生长素,促进植株的生长和果实的发育。下列关于大豆田中该菌的叙述,正确的是( )
A. 与固氮有关的基因可能存在于染色体上
B. 圆褐固氮菌与大豆之间可建立互利共生关系
C. 将圆褐固氮菌制成的菌剂施入农田,可以提高大豆的产量
D. 不能在人工配制的培养基上培养圆褐固氮菌和病毒等生物
【答案】C
【分析】根据题干信息分析,圆褐固氮菌具有较强的固氮能力,能够将大气中的N2固定成NH3,这些NH3进入土壤后提高了土壤肥力,进而提高农作物产量;圆褐固氮菌还能够分泌植物生长素,促进植株生长和果实发育。
【详解】A、圆褐固氮菌属于原核生物,不存在染色体,A错误;
B、圆褐固氮菌利用土壤中的腐殖质生存,不能与大豆之间建立互利共生的关系,B错误;
C、圆褐固氮菌具有固氮能力,且分泌的生长素能促进植株生长和果实的发育,因此将圆褐固氮菌制成的菌剂施入农田,可以提高大豆的产量,C正确;
D、能在人工配制的培养基上培养圆褐固氮菌,但不能培养病毒,D错误。
故选C。
2. 用质量分数为5%的葡萄糖溶液培养酵母菌,在有氧条件下培养一段时间后进行计数。下列叙述错误的是( )
A. 可用溴麝香草酚蓝溶液检测培养液中是否产生CO2
B. 可通过培养液中加入斐林试剂来检测酵母菌是否完全利用葡萄糖
C. 摇匀后的培养液滴于盖玻片边缘,待酵母菌沉降到底部再计数
D. 台盼蓝染色后的培养液,会降低活酵母菌估算的数目
【答案】D
【分析】探究酵母菌种群数量的变化实验中,注意事项:对一支试管中的培养液(可定为10mL)中的酵母菌逐个计数是非常困难的,可以采用抽样检测的方法:先将盖玻片放在计数室上,用吸管吸取培养液,滴于盖玻片边缘,让培养液自行渗入。多余培养液用滤纸吸去。稍待片刻,待细菌细胞全部沉降到计数室底部,将计数板放在载物台的中央,计数一个小方格内的酵母菌数量,再以此为依据,估算试管中的酵母菌总数。
【详解】A、溴麝香草酚蓝溶液可用于检测培养液中是否存在CO2,A正确;
B、若酵母菌完全利用了葡萄糖,则含有斐林试剂的培养液在加热条件下不会出现砖红色沉淀,B正确;
C、摇匀后的培养液滴于盖玻片边缘,待酵母菌沉降到底部再计数,C正确;
D、台盼蓝染色后的培养液,不会改变活酵母菌估算的数目,D错误。
故选D。
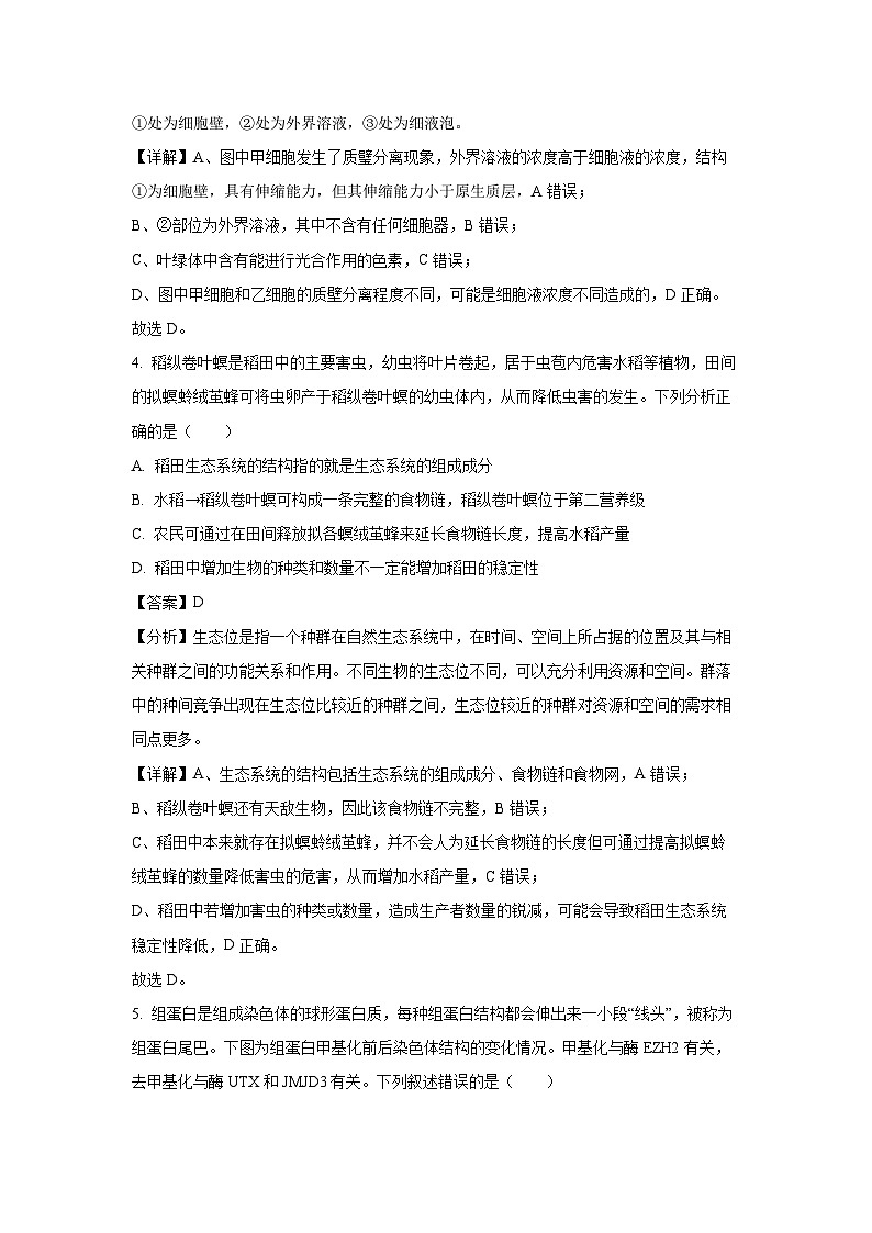
3. 如图为发生质壁分离后的黑藻细胞的显微照片。下列分析正确的是( )
A. 外界溶液的浓度高于细胞液的浓度,结构①不具有伸缩能力
B. ②部位为细胞质基质,其中含有多种细胞器
C. ③处为液泡,其中的色素可吸收光能
D. 甲细胞与乙细胞的细胞液浓度可能不同
【答案】D
【分析】据图分析,图示为观察植物细胞的质壁分离及质壁分离复原实验的部分图,其中①处为细胞壁,②处为外界溶液,③处为细液泡。
【详解】A、图中甲细胞发生了质璧分离现象,外界溶液的浓度高于细胞液的浓度,结构①为细胞壁,具有伸缩能力,但其伸缩能力小于原生质层,A错误;
B、②部位为外界溶液,其中不含有任何细胞器,B错误;
C、叶绿体中含有能进行光合作用的色素,C错误;
D、图中甲细胞和乙细胞的质壁分离程度不同,可能是细胞液浓度不同造成的,D正确。
故选D。
4. 稻纵卷叶螟是稻田中的主要害虫,幼虫将叶片卷起,居于虫苞内危害水稻等植物,田间的拟螟蛉绒茧蜂可将虫卵产于稻纵卷叶螟的幼虫体内,从而降低虫害的发生。下列分析正确的是( )
A. 稻田生态系统的结构指的就是生态系统的组成成分
B. 水稻→稻纵卷叶螟可构成一条完整的食物链,稻纵卷叶螟位于第二营养级
C. 农民可通过在田间释放拟各螟绒茧蜂来延长食物链长度,提高水稻产量
D. 稻田中增加生物的种类和数量不一定能增加稻田的稳定性
【答案】D
【分析】生态位是指一个种群在自然生态系统中,在时间、空间上所占据的位置及其与相关种群之间的功能关系和作用。不同生物的生态位不同,可以充分利用资源和空间。群落中的种间竞争出现在生态位比较近的种群之间,生态位较近的种群对资源和空间的需求相同点更多。
【详解】A、生态系统的结构包括生态系统的组成成分、食物链和食物网,A错误;
B、稻纵卷叶螟还有天敌生物,因此该食物链不完整,B错误;
C、稻田中本来就存在拟螟蛉绒茧蜂,并不会人为延长食物链的长度但可通过提高拟螟蛉绒茧蜂的数量降低害虫的危害,从而增加水稻产量,C错误;
D、稻田中若增加害虫的种类或数量,造成生产者数量的锐减,可能会导致稻田生态系统稳定性降低,D正确。
故选D。
5. 组蛋白是组成染色体的球形蛋白质,每种组蛋白结构都会伸出来一小段“线头”,被称为组蛋白尾巴。下图为组蛋白甲基化前后染色体结构的变化情况。甲基化与酶EZH2有关,去甲基化与酶UTX和JMJD3有关。下列叙述错误的是( )
A. 组蛋白甲基化发生在组蛋白尾巴的位置
B. 组蛋白甲基化后利于基因的表达和DNA的复制
C. 检测与甲基化有关酶的活性,可反映蛋白质的甲基化程度
D. 抑制酶UTX和JMJD3的活性会加速肿瘤细胞的死亡
【答案】D
【分析】表观遗传是指生物体基因的碱基序列保持不变,但基因表达和表型发生可遗传变化的现象。这种现象的出现主要是基因中部分碱基发生了甲基化修饰的结果。
【详解】A、组蛋白是组成染色体的球形蛋白质,每种组蛋白结构都会伸出来一小段“线头”,被称为组蛋白尾巴。由图可知,组蛋白的甲基化发生在组蛋白尾巴的位置,A正确;
B、组蛋白甲基化后染色体呈松散状态,且基因被剥离出来。利于基因的表达和DNA分子的复制,B正确;
C、基因的甲基化与酶EZH2有关,去甲基化与酶UTX和JMJD3有关,因此检测与甲基化有关酶的活性,可反映蛋白质的甲基化程度,C正确;
D、酶UTX和JMJD3为去甲基化酶,抑制其活性则组蛋白的甲基化水平提高,组蛋白甲基化后染色体呈松散状态,利于基因的表达和DNA分子的复制,因此会加速肿瘤细胞的增殖,D错误。
故选D。
6. 外毒素是指某些病原菌生长繁殖过程中分泌到菌体外的一种代谢产物,为次生代谢物,其主要成分为蛋白质。链球菌中毒休克综合征是由链球菌外毒素引起的急性综合征,链球菌可通过呼吸道飞沫等传播。下列分析正确的是( )
A. 外毒素、抗体和细胞因子等都属于免疫活性物质
B. 人体患链球菌中毒休克综合征说明人体的免疫系统已受损
C. 巨噬细胞可在人体的第二道防线和特异性免疫过程中发挥作用
D. 免疫细胞都起源于免疫器官,免疫活性物质都是由免疫细胞产生的
【答案】C
【分析】免疫系统的组成包括免疫器官、免疫细胞和免疫活性物质,免疫器官是免疫细胞生成、成熟和集中分布的场所,包括骨髓、胸腺、脾、淋巴结、扁桃体等;免疫细胞是发挥免疫作用的细胞,包括淋巴细胞和吞噬细胞;免疫活性物质是由免疫细胞或其他细胞产生的发挥免疫作用的物质,如抗体、淋巴因子、溶菌酶等。
【详解】A、外毒素不属于免疫活性物质,A错误;
B、人体患病并不能说明人体的免疫系统受损,B错误;
C、巨噬细胞作为抗原呈递细胞时,可在特异性免疫中发挥作用,当巨噬细胞直接在体液中杀伤病原体时,则在第二道防线中发挥作用,C正确;
D、免疫活性物质是由免疫细胞或其他细胞产生的发挥免疫作用的物质,D错误。
故选C。
7. 将群体感应基因与裂解基因导入益生菌中,益生菌裂解时释放的抗肿瘤药物可使肿瘤消融。群体感应基因用于感知细菌群体的数量,细菌数量较少时进行繁殖,当细菌数量达到感应阈值时会启动裂解基因表达。下列叙述错误的是( )
A. 获得具有肿瘤治疗作用益生菌的关键步骤是目的基因的获取
B. 益生菌释放的抗肿瘤药物能够识别肿瘤,达到治病的作用
C. 由于群体感应基因的存在,会使患者体内的益生菌数量呈现规律性变化
D. 利用益生菌消除肿瘤的过程中,肿瘤细胞的死亡属于细胞坏死
【答案】A
【分析】基因工程技术的基本步骤:(1)目的基因的获取:方法有从基因文库中获取、利用PCR技术扩增和人工合成。(2)基因表达载体的构建:是基因工程的核心步骤,基因表达载体包括目的基因、启动子、终止子和标记基因等。(3)将目的基因导入受体细胞:根据受体细胞不同,导入的方法也不一样.将目的基因导入植物细胞的方法有农杆菌转化法、基因枪法和花粉管通道法;将目的基因导入动物细胞最有效的方法是显微注射法;将目的基因导入微生物细胞的方法是感受态细胞法。(4)目的基因的检测与鉴定:分子水平上的检测:①检测转基因生物染色体的DNA是否插入目的基因--DNA分子杂交技术;②检测目的基因是否转录出了mRNA--分子杂交技术;③检测目的基因是否翻译成蛋白质--抗原-抗体杂交技术。个体水平上的鉴定:抗虫鉴定、抗病鉴定、活性鉴定等。
【详解】A、获得具有肿瘤治疗作用益生菌的关键步骤是基因表达载体的构建,A错误;
B、益生菌裂解时会释放抗肿瘤药物,使肿瘤消融,因此能识别肿瘤,达到治病的作用,B正确;
C、群体感应基因可使患者体内带有肿瘤药物基因的益生菌在数量较少时进行繁殖,当益生菌数量达到一定数量后裂解,会使益生菌数量呈现规律性变化,C正确;
D、利用益生菌消除肿瘤的过程中,肿瘤细胞的死亡属于细胞坏死,D正确。
故选A。
8. 下列关于现代生物进化理论的叙述,正确的是( )
A. 使用农药杀灭稻田害虫时,不会因基因频率改变产生新物种
B. 自然选择直接作用于表型,通常不会改变种群的基因频率
C. 滥用抗生素会加速细菌的基因突变,使细菌产生抗药性
D. 物种形成的过程实际是生物与生物、生物与无机环境协同进化的过程
【答案】A
【分析】现代生物进化理论的基本观点:种群是生物进化的基本单位,生物进化的实质在于种群基因频率的改变;突变和基因重组产生生物进化的原材料;自然选择使种群的基因频率发生定向的改变并决定生物进化的方向;隔离是新物种形成的必要条件。
【详解】A、农药杀灭害虫,由于农药对害虫的选择性,可能会引起基因频率、基因型频率的改变,但不会产生新物种,A正确;
B、自然选择直接作用于表型,选择表型通常会改变基因频率,B错误;
C、抗生素的作用是选择,并不会引起细菌的基因突变,C错误;
D、生物进化的过程实际是生物与生物、生物与无机环境协同进化的过程,D错误。
故选A。
9. 骨髓间充质干细胞(BMSCs)具有自我更新、高度增殖和多向分化的潜能,但骨髓中BMSCs含量极低。BMSCs分泌的细胞因子可促进轴突再生,治疗脊髓损伤。下列分析错误的是( )
A. BMSCs治疗脊髓损伤体现了细胞的全能性
B. 若对BMSCs进行体外增殖,需提供充足的营养、稳定的环境
C. 推知BMSCs除了用于脊髓损伤的治疗,还可用于其他疾病的治疗
D. BMSCs通过分化产生神经细胞及增加轴突数目来治疗脊髓损伤
【答案】A
【分析】细胞分化是指在个体发育中,由一个或一种细胞增殖产生的后代,在形态、结构和生理功能上发生稳定性差异的过程。细胞的全能性是指细胞分化后,仍具有产生完整有机体或分化成其他各种细胞的潜能和特性。
【详解】A、BMSCs治疗脊髓损伤体现了干细胞的增殖和分化能力,未表现细胞的全能性,A错误;
B、若对BMSCs进行体外增殖,需提供充足的营养、稳定的环境,B正确;
C、BMSCs可治疗脊髓损伤,由于其具有高度增殖和多向分化的潜能,推知其还可用于其他疾病的治疗,C正确;
D、BMSCs通过分化产生神经细胞及增加轴突数目来治疗脊髓损伤,D正确。
故选A。
10. 图1为某遗传病的家族系谱图,与该病有关的基因为A、a,基因在染色体上的位置未知。A、a基因可能位于图2中XY染色体上三个位置中的一个或常染色体。下列叙述正确的是( )
A. 由题意判断,基因A、a位于常染色体或X染色体的Ⅰ区段
B. 图1中的患者均为纯合子,表型正常的人均为杂合子
C. Ⅱ1和Ⅱ2生育一个患病孩子的原理是基因自由组合导致的基因重组
D. 若A、a基因位于Ⅲ区段或常染色体,种群中a基因频率相同
【答案】D
【分析】分析遗传系谱,应先根据“无中生有”判断致病基因的显隐性,然后利用反证法分析致病基因在染色体上的位置。
【详解】A、由图1中的Ⅱ1和Ⅱ2生育一个患病的孩子可知,该病为隐性遗传病,则基因A、a可位于常染色体、X染色体的Ⅰ区段或XY染色体的Ⅲ区段,A错误;
B、因为是隐性遗传病,只有纯合子才能患病,但Ⅱ1和Ⅱ2的基因型为Aa(XAY或XAYa)、Aa(XAXa),Ⅲ2的基因型为AA(XAXA)或Aa(XAXa),B错误;
C、一对基因的遗传只能遵循基因的分离定律,并不能体现基因的自由组合,C错误;
D、若A、a基因位于Ⅲ区段或常染色体,种群中a基因频率相同,D正确。
故选D。
11. 一对表型正常的夫妇,第一胎刚非正常流产,医生对流产的胎儿进行了相关的检测。下列叙述错误的是( )
A. 可用显微镜进行染色体数目的检测
B. 人的血液、毛发和人体组织均可用来进行基因检测
C. 检测正常夫妇是否携带遗传病的致病基因,可推算其后代遗传病的发病率
D. 若检测发现这对夫妇不携带致病基因,则后代不会患基因遗传病
【答案】D
【分析】人类遗传病分为单基因遗传病、多基因遗传病和染色体异常遗传病:
(1)单基因遗传病包括常染色体显性遗传病(如并指)、常染色体隐性遗传病(如白化病)、伴X染色体隐性遗传病(如血友病、色盲)、伴X染色体显性遗传病(如抗维生素D佝偻病);
(2)多基因遗传病是由多对等位基因异常引起的,如青少年型糖尿病;
(3)染色体异常遗传病包括染色体结构异常遗传病(如猫叫综合征)和染色体数目异常遗传病(如21三体综合征)。
遗传病的监测和预防:
(1)产前诊断:胎儿出生前,医生用专门的检测手段确定胎儿是否患某种遗传病或先天性疾病,产前诊断可以大大降低病儿的出生率。
(2)遗传咨询:在一定的程度上能够有效的预防遗传病的产生和发展。
(3)禁止近亲婚配:降低隐性遗传病的发病率。
【详解】A、染色体数目的检测可采用显微镜观察的方法,A正确;
B、人的血液、唾液、毛发或人体组织等均可用来进行基因检测,B正确;
C、检测正常夫妇是否携带遗传病的致病基因,可推算其后代遗传病的发病率,C正确;
D、若检测发现这对夫妇不携带致病基因,但产生了带有致病基因的生殖细胞,后代也可能患基因遗传病,D错误。
故选D。
12. 肾上腺素作用于心脏、血管时会引起血管收缩,心脏活动增强,血压急剧上升。我国特产药材麻黄中含有麻黄素,其化学结构和生理功能与肾上腺素相似,在临床上可以替代肾上腺素。下列分析错误的是( )
A. 肾上腺髓质分泌肾上腺素,激素不一定都由内分泌腺分泌
B. 肾上腺素和麻黄素均为动物激素,均可调节生物体的生命活动
C. 肾上腺素作为激素,发挥作用需经过体液运输
D. 给心脏骤停的病人注射肾上腺素,可引起患者血糖升高
【答案】B
【分析】激素等化学物质,通过体液传送的方式对生命活动进行调节,称为体液调节。激素调节是体液调节的主要内容除激素外,其他一些化学物质,如组织胺、某些气体分子(NO、CO2等)以及一些代谢产物(如CO2)也能作为体液因子对细胞、组织和器官的功能起调节作用。CO2是调节呼吸运动的重要体液因子。
【详解】A、肾上腺髓质分泌肾上腺素,激系可田内分泌器官或细胞分泌,A正确;
B、麻黄素具有与肾上腺素类似的功能,但不属于动物激素,B错误;
C、肾上腺素作为激素,发挥作用需经过体液的运输,C正确;
D、肾上腺素可以促进肝糖原分解为葡萄糖,从而促进血糖升高,D正确。
故选B。
13. 为研究外来红树植物无瓣海桑种苗天然扩散与更新现状,研究人员对某地无瓣海桑群落五种类型样地的幼苗密度进行调查,结果如表所示。下列分析错误的是( )
A. 无瓣海桑林内其幼苗的更新比较困难
B. 光照对无瓣海桑幼苗更新的影响比较大
C. 无瓣海桑幼苗在林外水沟生境的竞争优势比较明显
D. 表中数据可以支持“无瓣海桑种苗难以大规模扩散”的结论
【答案】C
【分析】种间竞争是不同物种之间为争夺生活空间、资源、食物等而产生的一种直接或间接抑制对方的现象。在种间竞争中常常是一方取得优势而另一方受抑制甚至被消灭。
【详解】A、林内几乎没有无瓣海幼苗,16m2有1株,说明林内无瓣海桑幼苗更新困难,A正确;
B、与林内相比,林缘和林外水沟无瓣海桑幼苗数量都有增加,且林外水沟达到了40株/16m2。林内和林缘、林外水沟主要羞别是光照,说明光照对无瓣海桑幼苗更新有比较大的影响,B正确;
C、林外水沟的无瓣海桑幼苗密度比较高,但还是低于本土红树植物,所以并没有表现出明显的竞争优势,C错误;
D、表格数据一定程度上说明无瓣海桑在林内比较难更新,林外竞争优势不明显,可以为“无瓣海桑种苗难以大规模扩散”的结论提供支持,D正确。
故选C。
二、多项选择题:本题共5小题,每小题3分,共15分。在每小题给出的四个选项中,有两个或两个以上选项符合题目要求,全部选对得3分,选对但不全的得1分,有选错的得0分。
14. 野外曾一度消失的中华穿山甲在衡阳、永州等地相继出现;5只美丽的彩鹦在郴州市区的农田中悠闲觅食;水松、银杉等珍贵濒危野生植物种群得到恢复性增长……近年来,一些珍稀野生动植物频频“亮相”山水之间。下列叙述正确的是( )
A. 以上信息体现了生物遗传多样性和种群多样性
B. 对濒危物种可采取克隆的方法放归自然,可增加物种多样性
C. 在保护生物与环境的同时,也关注农民的生产和生活,这遵循整体原理
D. 为了实现可持续性发展,人类不可过度从土地索取更多资源
【答案】CD
【分析】生物多样性的价值:
(1)直接价值:对人类有食用、药用和工业原料等使用意义,以及有旅游观赏、科学研究和文学艺术创作等非实用意义的。
(2)间接价值:对生态系统起重要调节作用的价值(生态功能)。
(3)潜在价值:目前人类不清楚的价值。
【详解】A、生物多样性中不包含种群多样性,A错误;
B、对濒危生物克隆繁殖并不能增加物种多样性,B错误;
C、人类处在一个社会一经济一自然复合系统,在保护生物与环境的同时,也关注农民的生产和生活、这遵循生态工程的整体原理,C正确;
D、为了实现可持续性发展,人类不可过度从土地索取更多资源,D正确。
故选CD。
15. 如图为A,B、C三个神经元之间的相关联系示意图,给予B,C相同刺激,用微电极分别记录神经元A的电位变化(阈电位是能引起动作电位的临界电位值),实验处理及结果如表所示。下列相关分析错误的是( )
A. 只要给予电刺激就会引起细胞膜上发生膜电位的变化
B. I、Ⅲ膜电位的变化不同,说明B、C的刺激强度不同
C. I、Ⅱ膜电位的不同说明只要叠加的刺激就会使神经纤维兴奋
D. 阻断神经递质的释放,I、Ⅱ的膜电位均会受到影响
【答案】BC
【分析】兴奋在神经元之间的传递:(1)神经元之间的兴奋传递就是通过突触实现的。突触:包括突触前膜、突触间隙、突触后膜。(2)兴奋的传递方向:由于神经递质只存在于突触小体的突触小泡内,所以兴奋在神经元之间(即在突触处)的传递是单向的,只能是:突触前膜→突触间隙→突触后膜(上个神经元的轴突→下个神经元的细胞体或树突)。(3)传递形式:电信号→化学信号→电信号。
【详解】A、由图可知,无论是单次电刺激还是连续电刺激,膜电位均会发生改变,A正确;
B、I、Ⅲ膜电位的变化不同,与运输离子的种类有关,本实验中单次刺激强度应为无关变量,单次刺激B、C的强度应相同,B错误;
C、连续的单次刺激才可能引起神经纤维的兴奋,C错误;
D、神经递质是神经元之间传递信息的物质,阻断神经递质的释放,Ⅰ、Ⅱ的膜电位均会受到影响,D正确。
故选BC。
16. 色氨酸作为一种必需氨基酸,广泛应用于食品、饲料和医药等领域。利用大肠杆菌发酵产生色氨酸的基因表达及调控情况如图1所示,大肠杆菌细胞内色氨酸达到一定浓度时会发生图2所示的过程。下列分析错误的是( )
注:R为调节基因;P为启动基因;O为操纵基因;结构基因(trpE、trpD、trpC、trpB、trpA)为与合成色氨酸有关的一系列酶的基因。
A. 阻遏蛋白和色氨酸合成酶的生成都需要经过转录和翻译过程
B. 操纵基因O是通过抑制RNA聚合酶的生成来影响色氨酸的产量
C. 由图可知,大肠杆菌细胞内存在多个基因控制一种蛋白合成的过程
D. 可通过改造R基因使阻遏蛋白不能生成或生成后的活性降低来提高色氨酸的产量
【答案】BC
【分析】分析题意可知,色氨酸操纵子负责调控色氨酸的生物合成,它的激活与否完全根据培养基中有无色氨酸而定。当培养基中有足够的色氨酸时,该操纵子自动关闭,色氨酸缺少时,操纵子被打开。色氨酸在此过程中起到阻遏的作用,因为被称为辅阻遏分子。
【详解】A、由图可知,阻遏蛋白和色氨酸合成酶都是蛋白质,两者的合成需要经过转录过程产生mRNA,再翻译生成阻遏蛋白和色氨酸合成酶,A正确;
B、阻遏蛋白和色氨酸与操纵基因O结合,可抑制RNA聚合酶与启动基因P结合,来抑制色氨酸合成酶的生成,从而影响色氨酸的产量,B错误;
C、图中色氨酸合成酶为一系列的酶,因此并未体现多个基因控制一种蛋白质合成的过程,C错误;
D、若通过改造R基因,使其不能合成阻遏蛋白或合成的阻遏蛋白的活性降低,可提高色氨酸的产量,D正确。
故选BC。
17. 下表是生物兴趣小组做的课外实验﹐研究酵母菌在有氧和无氧条件下对面团发酵的影响。下列有关实验操作和结论的叙述中正确的是( )
A. A组面团装袋时,要将面团尽量摊薄摊平,实验现象会更明显
B. B袋打开后会有一股酒味,可推测酵母菌无氧呼吸产生了酒精
C. A组和B组面团都有蜂窝状的小孔﹐且A袋更为明显
D. 为了实验更严谨,还需要增加对照组:加入等量的干酵母菌和面粉
【答案】ABC
【分析】酵母菌在有氧和无氧的条件下都能生存,属于兼性厌氧菌.酵母菌进行有氧呼吸能产生大量的CO2,在进行无氧呼吸时能产生酒精和CO2.CO2可使澄清的石灰水变浑浊,也可使溴麝香草酚蓝水溶液由蓝变绿再变黄,根据石灰水混浊程度或溴麝香草酚蓝水溶液变成黄色的时间长短,可以检测酵母菌培养液中CO2的产生情况.橙色的重铬酸钾溶液,在酸性条件下可与乙醇发生化学反应,变成灰绿色。
【详解】A、A组为了实验现象更明显,面团装袋时,要将面团尽量摊薄摊平,以保证其和氧气尽可能充分接触,A正确;
B、B袋打开后会有一股酒味,可推测产生了酒精,B正确;
C、A组和B组中的酵母菌都产生了二氧化碳,所以会有蜂窝状的小孔,且A袋有氧呼吸产生的二氧化碳更多,因此更为明显,C正确;
D、要更好地说明实验现象是由酵母菌的呼吸作用引起的,需要增加对照组;面团中加入无活性的酵母菌,D错误。
故选ABC。
18. 红肠、火腿、腊肉是我国的传统肉制品。在腊肉加工及储存过程中易受微生物的侵染,乳酸菌发酵产生的乳酸菌素,能抑制肉制品中致病菌和腐败菌的生长,起到生物防腐的作用。现筛选出甲、乙、丙三个乳酸菌菌株,分别接种到表格中的五种致病菌培养基中,如图为乳酸菌接种后的抑菌效果。下列分析错误的是( )
A. 该实验中接种到培养基中甲、乙、丙乳酸菌数量的差异不会影响实验结果
B. 该实验的检测指标为透明圈的直径与菌落直径的比值,图中丙的抑菌效果最好
C. 由表可知,总体来看乳酸菌对单增李斯特菌的抑菌效果最好,甲菌株适合用于防腐
D. 获得图中结果需要接种两种微生物,接种后的培养基需要置于无氧环境中进行培养
【答案】ABC
【分析】制作酸奶的原理是:常利用乳酸杆菌在适宜的温度下进行发解产生乳酸,即为乳酸菌的无氧呼吸过程,该过程发生在乳酸菌细胞的细胞质基质中。
【详解】A、乳酸菌的数量为该实验的无关变量,应相同且适宜,若培养基中甲、乙、丙乳酸菌的数量不同,会影响实验结果,A错误;
B、该实验的检测指标为透明圈的直径与菌落直径的比值,图中乙的抑菌效果最好,B错误;
C、由表可知,总体来看乳酸菌对金黄色葡萄球菌的抑菌效果最好,丙菌株适合用于防腐,C错误;
D、接种的第一种微生物为病原菌中的一种,另一种为乳酸菌,由于乳酸菌为厌氧菌,因此需置于无氧环境中培养,D正确。
故选ABC。
三、非选择题:本题共5小题,共59分。
19. 月季素有“花中皇后”之美誉,花香、花色都是月季重要的性状,作为鲜切花来说,瓶插时间的长短影响到月季的经济价值。月季花色的红色(基因B)与白色(基因b)为一对相对性状,Bb表现为粉红色,该基因与控制瓶插寿命长短的基因D、d在一对同源染色体上。回答下列问题:
(1)科学家利用辐射处理短瓶插寿命的材料甲月季,获得了4个能稳定遗传的长瓶插寿命的突变体①23④,这种育种方法的原理是_____,为了研究D基因的表达与瓶插寿命的关系,对材料甲和突变体①有关细胞中的mRNA进行了检测,结果见下图。由图可知,与瓶插寿命有关的性状中,显性性状为______(填“长”或“短”)瓶插寿命。
(2)浓香型月季与无香味月季杂交,产生的F1只有一种表型,Fl自交产生的F2中,与香味有关的表型有五种。请对以上现象提出合理的解释:①______;②______。
(3)选取纯合的白花短瓶插寿命的个体与红花长瓶插寿命的个体杂交,F1的表型为______,若F1自交,在不考虑突变的情况下,F2的表型可以是______种。
【答案】(1)①. 基因突变 ②. 短
(2)①. 至少由两对基因控制月季的香味 ②. 月季香味的大小与显性基因的数量呈正相关
(3)①. 粉红花短瓶插寿命 ②. 3或6
【分析】基因分离定律的实质:在杂合子的细胞中,位于一对同源染色体上的等位基因,具有一定的独立性;生物体在进行减数分裂形成配子时,等位基因会随着同源染色体的分开而分离,分别进入到两个配子中,独立地随配子遗传给后代。
基因自由组合定律的实质是:位于非同源染色体上的非等位基因的分离或自由组合是互不干扰的;在减数分裂过程中,同源染色体上的等位基因彼此分离的同时,非同源染色体上的非等位基因自由组合。
【详解】(1)科学家利用 60C−λ 辐射处理短瓶插寿命的材料甲月季,获得了4个能稳定遗传的长瓶插寿命的突变体①②③④,这种育种方法的原理是基因突变,该育种方法为诱变育种,为了研究D基因的表达与瓶插寿命的关系,对材料甲和突变体①有关细胞中的mRNA进行了检测,结果见下图。图中显示,与瓶插寿命有关的性状中,显性性状为“短”瓶插寿命,因为与瓶插寿命有关的基因D在材料甲中表达,而材料甲表现为短寿命。
(2)由浓香型月季与无香味月季杂交产生的F1只有一种表型可知,亲本植株为纯合子。由F1自交产生的F2中与香味有关的表型有五种可知,该对性状不可能是一对基因控制,当有两对基因控制月季的香味,且显性基因数量与香味大小呈正相关时,会出现五种表型,即相关基因由A/a、B/b控制,浓香型基因型为AABB,五香味基因型为aabb,其他三种香味类型的基因型依次为AaBB、AABb;AaBb、aaBB、AAbb;Aabb、aaBb。
(3)题意显示,月季花色的红色(基因B)与白色(基因b)为一对相对性状,Bb表现为粉红色,该基因与控制瓶插寿命长短的基因D、d在一对同源染色体上。又亲本均为纯合子,则纯合的白花短瓶插寿命的个体bbDD与红花长瓶插寿命的个体BBdd杂交,F1的基因型为BbDd,表型为粉红花短瓶插寿命,在不考虑突变的情况下,若考虑四分体时期同源染色体的非姐妹染色单体交换时(则会产生四种配子,比例为两多两少),后代会出现2×3=6种表型,不考虑该情况时,会产生3种表型,分别为白花短瓶插寿命、红花长瓶插寿命和粉花短瓶插寿命。
20. 如图为绿色植物类囊体薄膜上发生的部分光合作用过程,吸收红光的特殊叶绿素a分子,其吸收峰在680纳米处,称为P680,吸收远红光的特殊叶绿素a分子,最大吸收峰在700纳米处,称为P700。PQ、Cytbf、PC、Fd是传递电子的蛋白质,ATP合成酶由CF0和CF1两部分组成。回答下列问题:
(1)光反应中,除了图中所示的叶绿素a,参与光合作用的光合色素还包括______,可采用_____法分离叶绿体中的色素。
(2)由图可知,ATP合成酶的功能是______,ATP中的能量直接来自______。光反应中既存在物质的变化,也存在能量的变化,物质的变化包括______,能量的变化形式依次为______。
(3)植物的生长需要一定强度的光照,但研究发现,过强光照条件下,作物叶片蒸腾作用强烈,细胞内的自由基数量快速增加,会抑制光合作用的进行。请分析强光下光合速率低的原因可能是_____。
【答案】(1)①. 叶绿索b、胡萝卜素和叶黄素(或“叶绿素b、类胡萝卜素”)②. 纸层析
(2)①. 运输H+、催化ATP的合成 ②. H+由高浓度到低浓度形成的势能 ③. 水的分解、ATP和NADPH的生成 ④. 光能→电能→活跃的化学能
(3)光照过强导致的蒸腾作用强烈,会引起气孔开度减少甚至关闭,吸收的CO2减少,使暗反应速率降低细胞内的自由基数量增加后,攻击类囊体膜结构的能力增强,通过抑制光反应阶段使光合速率降低
【分析】光合作用包括光反应和暗反应阶段:
光反应阶段是在类囊体的薄膜上进行的。叶绿体中光合色素吸收的光能将水分解为氧和H+,氧直接以氧分子的形式释放出去,H+与氧化型辅酶Ⅱ(NADP+)结合,形成还原型辅酶Ⅱ(NADPH)。还原型辅酶Ⅱ作为活泼的还原剂,参与暗反应阶段的化学反应,同时也储存部分能量供暗反应阶段利用;在有关酶的催化作用下,提供能量促使ADP与Pi反应形成ATP。
暗反应在叶绿体基质中进行,在特定酶的作用下,二氧化碳与五碳化合物结合,形成两个三碳化合物。在有关酶的催化作用下,三碳化合物接受ATP和NADPH释放的能量,并且被NADPH还原。一些接受能量并被还原的三碳化合物,在酶的作用下经过一系列的反应转化为糖类;另一些接受能量并被还原的三碳化合物,经过一系列变化,又形成五碳化合物。
【详解】(1)光合色素包括叶绿素和类胡萝卜素两类。其中叶绿素占色素总量的3/4,包括叶绿素a 和叶绿素b ,类胡萝卜素占色素总量的1/4,包括胡萝卜素和叶黄素。因此光反应中,除了图中所示的叶绿素a,参与光合作用的光合色素还包括叶绿索b、胡萝卜素和叶黄素,各色素随层析液在滤纸上扩散速度不同,从而分离色素。溶解度大,扩散速度快;溶解度小,扩散速度慢,因此可采用纸层析法分离叶绿体中色素。
(2)由图可知,ATP合成酶能使H+通过类囊体膜,并且能催化ATP的生成,因此ATP合成酶的功能是运输H+、催化ATP的合成,ATP中的能量直接来自H+由高浓度到低浓度形成的势能。光反应中物质的变化包括水的分解、ATP和NADPH的生成,能量的变化形式依次为光能→电能→活跃的化学能。
(3)植物的生长需要一定强度的光照,但研究发现,过强光照条件下,作物叶片蒸腾作用强烈,就会引起气孔开度减少甚至关闭,吸收的CO2减少,使暗反应速率降低;强光照可引起细胞内的自由基数量快速增加,自由基数量增加后,攻击类囊体膜结构的能力增强,通过抑制光反应阶段使光合速率降低,因此强光照条件下的光合速率会降低。
21. 高血压已成为全球范围内心血管疾病主要风险因素之一。家兔因与人具有相似的生理特征,常作为实验动物,现选取新西兰大耳白雄性家兔若干只,进行了动脉血压调节机制的相关实验。
实验1:NO是由血管内皮细胞释放的一种物质,给正常白兔吸入20ppm的NO,检测到其作用于血管平滑肌时,会引起细胞中Ca2+内流减少,外排增多,使血压变化。
实验2:刺激实验兔的交感神经,发现交感神经释放的肾上腺素和去甲肾上腺素的含量升高,检测到家兔的心率增加、血管收缩,血压升高。
实验3:给正常的实验兔注射一定量的醛固酮,家兔出现血压升高。
回答下列问题:
(1)实验1中,NO会导致血管平滑肌舒张,从而引起血压______(填“升高”或“降低”),由此引起的血压变化的调节方式为______。
(2)实验2中,交感神经属于______(填“传入”或“传出”)神经,支配心脏的交感神经和副交感神经属于______,判断的理由是______。实验2中的肾上腺素和去甲肾上腺素属于______(填“酶”“神经递质”或“激素”),需要与细胞膜上的______结合才能发挥作用。
(3)实验3中的醛固酮是由______分泌的,其作用是______,推测注射醛固酮能升高血压的机理是______。
【答案】(1)①. 降低 ②. 体液调节
(2)①. 传出 ②. 自主神经系统 ③. 支配内脏、血管和腺体的传出神经的活动不受意识支配 ④. 神经递质 ⑤. 特异性受体
(3)①. 肾上腺皮质 ②. 促进肾小管和集合管对Na+的重吸收,以维持血钠含量的平衡 ③. 使人体血液中的水分和Na+增加,通过增加血容量,从而升高血压
【分析】自主神经系统:(1)概念:支配内脏、血管和腺体的传出神经,它们的活动不受意识支配,称为自主神经系统;(2)功能:当人体处于兴奋状态时,交感神经活动占据优势,心跳加快,支气管扩张,但胃肠的蠕动和消化腺的分泌活动减弱;当人处于安静状态时,副交感神经活动占据优势,此时,心跳减慢,但胃肠的蠕动和消化液的分泌会加强,有利于食物的消化和营养物质的吸收。
【详解】(1)激素等化学物质,通过体液传送的方式对生命活动进行调节,称为体液调节;NO作用于血管平滑肌时,导致血管平滑肌Ca2+内流减少,外排增多,从而使平滑肌舒张,导致血压降低,由此引起的血压变化的调节方式属于体液调节。
(2)交感神经和副交感神经属于自主神经系统,支配内脏、血管和腺体的传出神经,它们的活动不受意识支配。实验2中的肾上腺素和去甲肾上腺素是由神经细胞分泌的,因此属于神经递质,神经递质发挥作用时需要与细胞膜上的特异性受体结合。
(3)醛固酮由肾上腺皮质分泌,醛固酮的作用是促进肾小管和集合管对Na+的重吸收,以维持血钠含量的平衡,由醛固酮具有升高血压的功能,推知醛固酮是使人体血液中的水分和Na+增加,通过增加血容量,从而升高血压。
22. 荔枝素有“果中之王”的美称,食用和药用经济价值很高,历史上曾被朝廷列为贡品,“一骑红尘妃子笑,无人知是荔枝来”即是荔枝在古代倍受欢迎的写照。研究小组调查了某荔枝园的相关数据如图1、2所示。优势度指数是一个用于描述群落物种多样性的指标,数值越高,说明群落物种多样性越高。回答下列问题:
(1)图1中的曲线不能表示种群密度,理由是______,请描述图1中害虫的数量变化:______。
(2)若图1的纵坐标为荔枝青尺蛾的种群数量,需要______以获得该曲线,荔枝青尺蛾在3~4月份不能呈现“J”形增长的原因是______。
(3)图2中,综合来看荔枝园中_____层群落物种多样性高;不同样地的优势度指数不同,从另一方面可以反映出群落空间结构中的_____结构。荔枝园中杂草丛生,果农利用器械进行了除草,这______(填“属于”或“不属于”)次生演替,理由是_____。
【答案】(1)①. 种群密度指的是同种生物在单位面积或单位体积中的个体数量,害虫不是一个物种,且不知该区域的面积 ②. 害虫的个体数量在1~2月处于全年最低水平,4月、11月害虫数量会出现高峰期,5~10月间害虫数量会保持相对稳定,11月后害虫数量有较大幅度的回落
(2)①. 每个月调查荔枝青尺蛾的种群数量 ②. 资源和空间是有限的
(3)①. 草本 ②. 水平 ③. 不属于 ④. 群落演替是指优势种的替代,除草并没有改变群落的优势种
【分析】种群数量变化的两种曲线:(1)“J”型曲线:指数增长函数,描述在食物充足,无限空间,无天敌的理想条件下生物无限增长的情况。(2)“S”型曲线:是受限制的指数增长函数,描述食物、空间都有限,有天敌捕食的真实生物数量增长情况,存在环境容纳的最大值K。
【详解】(1)种群密度指的是同种生物在单位面积或单位体积中的个体数量,害虫不是一个物种,且不知该区域的面积,因此图1中的曲线不能表示种群密度。由图1可知,害虫的个体数量在1~2月处于全年最低水平,4月、11月害虫数量会出现高峰期,5~10月间害虫数量会保持相对稳定,11月后害虫数量有较大幅度的回落。
(2)若图1的纵坐标为荔枝青尺蛾的种群数量,需要每个月调查荔枝青尺蛾的种群数量获得该曲线,荔枝青尺蛾在3~4月份不能呈现“J”形增长的原因是资源和空间是有限的。
(3)图2中,总体来看,黑色柱状图的数值高于白色柱状图,因此荔枝园中草本层群落物种多样性高于灌木层。不同样地的优势度指数不同,从另一方面可以反映出不同样地的生物种类不同,也可以反映出群落呈现镶嵌分布,从而体现出水平结构。果农除草并没有改变群落的优势种,因此并没有发生演替。
23. 人血清白蛋白(HSA)在临床上可用于治疗休克与烧伤,用于补充因手术、意外事故或大出血所致的血液丢失,临床上需求量比较大,现欲利用乳腺生物反应器生产HSA,流程如下图。回答下列问题:
(1)图1中的①经历了PCR中的______步骤,其中所需的引物应为______。
(2)图2中的重组质粒除了含有HSA基因外,还需含有______。将重组质粒导入牛胎儿成纤维细胞的转化指的是______。
(3)图2中的②为______技术,该过程需要满足的条件是______(答出4项)。培育转基因母牛的过程用到了核移植技术,核移植技术属于______(填“无性生殖”或“有性生殖”),请举出图中未呈现的胚胎工程中的两项技术:______。
【答案】(1)①. 变性和复性 ②. 引物E和引物B
(2)①. 标记基因、启动子,终止子(复制原点)②. 目的基因进入受体细胞内,并且在受体细胞内维持稳定和表达的过程
(3)①. 动物细胞培养 ②. 营养,无菌、无毒的环境,温度、pH和渗透压,气体环境 ③. 无性生殖 ④. 体外受精和胚胎分割
【分析】①PCR是聚合酶链式反应的缩写,它是一项根据DNA半保留复制的原理,在体外提供参与DNA复制的各种组分与反应条件,对目的基因的核苷酸序列进行大量复制的技术,每次循环可以分为变性、复性和延伸三步。图1中经历了变性、复性步骤。②图2中转基因母牛的培育,涉及到基因工程、动物细胞培养、核移植、胚胎移植技术。
(1)图1中经历了DNA双链解旋的变性过程和引物与两条模板链碱基互补配对的复性过程。扩增时从引物的3'端开始连接脱氧核苷酸,且复制出来的片段为HSA基因片段,因此所选用的引物为引物E和引物B。
(2)图2中的重组质粒(基因表达载体)除了含有HSA基因(目的基因)外,还需含有标记基因、启动子、终止子、复制原点。转化指的是目的基因进入受体细胞内,并且在受体细胞内维持稳定和表达的过程。
(3)动物细胞培养是指从动物体中取出相关的组织,将它分散成单个细胞,然后在适宜的培养条件下,让这些细胞生长和增殖的技术,据此分析图2可知:②为动物细胞培养技术。动物细胞培养技术需要满足的条件:①营养;②无菌、无毒的环境;③温度、pH和渗透压;④气体环境。培育转基因母牛的过程用到了核移植技术,核移植技术属于无性生殖。胚胎工程中应用较多的是体外受精、胚胎移植和胚胎分割,图中体现出了胚胎移植,未呈现出的技术为体外受精和胚胎分割。
样地类型
无瓣海桑幼苗密度/(株/16m2)
林内
1(小于本土红树植物)
林缘
3.2(大于本土红树植物)
林外水沟
40(小于本土红树植物)
互花米草地
3.5(小于本土红树植物)
光滩
8.3(没有统计到本土红树植物)
组别
实验处理
实验结果
Ⅰ
单次电刺激B
Ⅱ
同一部位连续单次电刺激B
Ⅲ
单次电刺激C
组别
处理
培养
观察
A组
将A塑料袋排尽空气后充满氧气,再装入已加入活性酵母的面团
将A,B袋置于25℃的条件下30分钟
实验现象
B组
将B塑料袋排尽空气后,装入已加入活性酵母的面团,直接封口
菌株
检测指标
金黄色葡萄球菌
单增李斯特菌
阪崎肠杆菌
鼠伤寒沙门菌
大肠杆菌
甲
16.2
2.0
14.4
13.1
11.9
乙
18.2
15.3
12.1
13.0
10.5
丙
22.5
9.6
16.2
15.3
13.5
相关试卷
这是一份河北省邯郸市部分学校2024-2025学年高三下学期2月月考生物试卷(解析版),共24页。试卷主要包含了单项选择题,多项选择题,非选择题等内容,欢迎下载使用。
这是一份河北省邯郸市部分学校2024-2025学年高三(上)1月期末考试生物试卷(解析版),共24页。
这是一份河北省邯郸市部分学校2024-2025学年高三(上)期末生物试卷,共25页。试卷主要包含了单选题,多选题,识图作答题等内容,欢迎下载使用。
相关试卷 更多
- 1.电子资料成功下载后不支持退换,如发现资料有内容错误问题请联系客服,如若属实,我们会补偿您的损失
- 2.压缩包下载后请先用软件解压,再使用对应软件打开;软件版本较低时请及时更新
- 3.资料下载成功后可在60天以内免费重复下载
免费领取教师福利

