还剩9页未读,
继续阅读
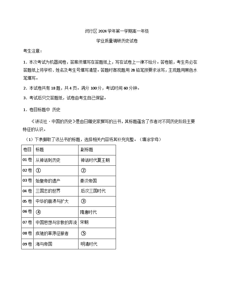
上海市闵行区2024-2025学年高一上学期期末统考历史试题(解析版)
展开
这是一份上海市闵行区2024-2025学年高一上学期期末统考历史试题(解析版),共12页。试卷主要包含了本试卷共有18题,共4页等内容,欢迎下载使用。
相关试卷
上海市建平中学2024-2025学年高一上学期期末模拟历史试题(解析版):
这是一份上海市建平中学2024-2025学年高一上学期期末模拟历史试题(解析版),共13页。
上海市闵行区2024-2025学年高一上学期期末统考历史试卷:
这是一份上海市闵行区2024-2025学年高一上学期期末统考历史试卷,共5页。试卷主要包含了本试卷共有18题,共4页等内容,欢迎下载使用。
上海市闵行区2024-2025高三一模调研历史试题及答案:
这是一份上海市闵行区2024-2025高三一模调研历史试题及答案,共8页。试卷主要包含了12, BC等内容,欢迎下载使用。

