





所属成套资源:中考英语一轮复习题型讲义 (2份,原卷版+解析版)
中考英语一轮复习题型讲义第08讲 语法填空(讲义)(2份,原卷版+解析版)
展开
这是一份中考英语一轮复习题型讲义第08讲 语法填空(讲义)(2份,原卷版+解析版),文件包含中考英语一轮复习题型讲义第08讲语法填空讲义原卷版docx、中考英语一轮复习题型讲义第08讲语法填空讲义解析版docx等2份试卷配套教学资源,其中试卷共49页, 欢迎下载使用。
1.熟练语篇类型和语篇结构
2.明确命题规律和提问方式
3.掌握不同题型的解题方法
【考情分析】
语法填空命题规律
语法填空题一共有10个空,其中有6~7个空考查实词,括号内有给出相关的词,另外的3~4个空为考查虚词,不给出相关的词。此题型主要考查学生对语法和词法知识的掌握和运用。要注意不同词性的构词法,学会分析空格里的词在句子中的成分也很重要。其考查形式分为给出提示词和不给出提示词两种:
1.给出提示词的考查内容包括:词性转换(如名词、动词、形容词与副词等的词性转换);名词单、复数变化;形容词和副词的比较等级变化;动词的时态、语态以及非谓语动词等。
2.不给出提示词的考查内容包括:根据上下文语境填入冠词、副词、连词、代词及介词等。
【名师解难】
1.对于括号内所给出单词的情况
要先从词性考虑,一般名词考查单数或复数形式和名词的所有格。人称代词考查主格,宾格,形容词性物主代词或名词性物主代词和反身代词。形容词和副词考查三级的变化或它们之间的转换。动词考查时态,语态
和非谓语动词等用法。数词考查基数和序数的区别或复数的用法。
2.对于不给出词的情况
一般考查冠词,介词和连词。冠词要看后面名词的读音开头是否是元音,另外,是否是特指等情况。介词要记住固定的搭配。连词相对最难,要从上下文判断,特别是先判断是什么样的从句,另外,要根据句子的意思,句
子成分,时态等确定关联词。有时也可能考查到连接副词等。
【网络构建】
根据设题规律,可将语法填空题的基本思路归纳成下表:
1. 词性转换 形容词、副词、动词(同一词根)
名词
2. 名词的单复数、所有格、可数与不可数
1. 词性转换(变反义词或副词)
形容词
2. 比较级或最高级的几种用法
语法填空类解题思路
副词
实词
同形容词
时态,注意常考时态
语态,即被动语态
作谓语
语气,即虚拟语气 (初中不做考察)
动词
1. 词性转换 (动词变动名词或不定式)
1. t d 表:将来/目的
作非谓语
2. V-ing 表:主动/进行/已经发生
2. 非谓语
3. V-ed 表:被动/完成
人称代词、不定代词、反身代词
物主代词:形容词性物主代词后必须加名词; 名词性物主代词作
主语,宾语,本身就是名词,后不需再加名词。
代词
指代上文事物
形式主语
形式宾语
强调句型
It的用法
That的用法、疑问代词(what、wh、which、whm、whse)和疑问副词(when、where、hw、why)的用法
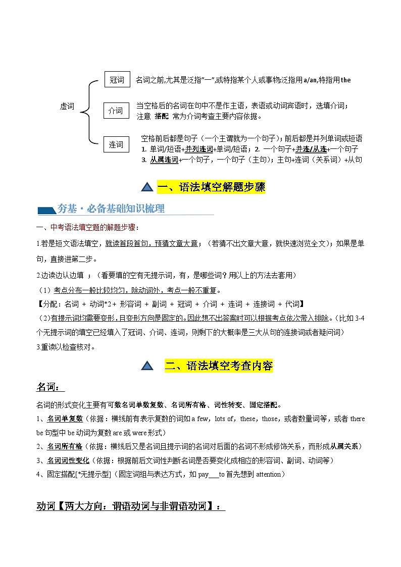
名词之前,尤其是泛指”一”,或特指某个人或事物;泛指用a/an,特指用the
冠词
当空格后的名词在句中不是作主语,表语或动词宾语时,选填介词;注意 搭配 常为介词考查主要内容依据。
虚词
介词
空格前后都是句子(一个主谓就为一个句子);前后都是并列单词或短语
1. 单词/短语+并列连词+单词/短语;2. 一个句子+并连/从连+一个句子
3. 从属连词+一个句子,一个句子(主句);主句+连词(关系词)+从句
连词
一、语法填空解题步骤
一、中考语法填空题的解题步骤:
1.若是短文语法填空,就读首段首句,预猜文章大意;(若猜不出文章大意,就快速浏览全文);如果是单句,直接进第二步。
2.边读边认边填 ;(看要填的空有无提示词,有,是哪些词?用以上的方法去套用)
(1)考点分布一般比较均匀,除动词外,考点一般不重复。
【分配:名词 + 动词*2 + 形容词 + 副词 + 冠词 + 介词 + 连词 + 连接词 + 代词】
(2)有提示词均需要变形,且变形方向是固定的。因此想不出答案时可以根据考点依次带入排除。(比如3-4个无提示词的填空已经填入了冠词、介词、连词,则剩下的大概率是三大从句的连接词或者疑问词)
3.重读以检查核对。
二、语法填空考查内容
名词:
名词的形式变化主要有可数名词单数复数、名词所有格、词性转变、固定搭配。
名词单复数(依据:横线前有表示复数的词如a few,lts f,these,thse,或者数量词等,或者there be句型中be动词为复数are或were形式)
名词所有格(依据:横线后又是名词且提示词的名词对后面的名词不形成修饰关系,而形成从属关系)
名词词性变化(依据:根据前后文词性判断名词是否要变化成相应的形容词、副词、动词等)
固定搭配[*无提示型](固定词组与表达方式,如pay___t首先想到attentin)
动词【两大方向:谓语动词与非谓语动词】:
时态 + 语态
(依据1:前后文的时态和形式,或者时间状语;
依据2:特殊句型;
依据3:前后文的被动关系)
非谓语动词的三种形式 [ding,,dne,t d](根据固定的搭配形式来改变动词形式,如want t d就要把d变t d,finish ding就要把d变ding)
【注意】实义动词与实义动词是不可能以两个动词原形的形式直接衔接在一起的,后面一个一定会变形。
比如实义动词want,play,practice在一起,可以形成want play(错),want t play(对),practice t play(错),practice playing(对)
因此,当做到动词题的时候一定要往前一个词看,找是否有实义动词,如果有,则横线上填写的动词肯定是非谓语动词的三种形式之一。【…动词 ______(动词)】
如果横线与前一个动词之间还夹着别的成分,那需要按着语法来判断。【…动词 + 代词/名词 + ______(动词)】
【用t d的其他形式】
1、后置定语(动词不定式在句中作定语时一般都要放在所修饰名词或代词的后面)
如: 1、a chance t d sth 做某事的一个机会 2、the way t d sth 做某事的办法
3、the best time t d sth 做某事的最佳时间 4、smething t eat 一些吃的东西
5、smething t drink 一些喝的东西 6、a lt f wrk t d 许多要做的工作
7、get / have a chance t d sth. 得到一个做某事的机会
2、It’s+形容词(adj.)+fr(f) +sb +t d sth对某人来说做某事怎么样
【分析】形容词(adj.)修饰文中的事情既t d sth时,人前的介词用fr ; 但是如果形容词(adj.)修饰文中的人既sb时,人前面的介词用f.
①It’s hard fr me t learn English well.(句子 hard 是修饰动词不定式t learn English well,意为学好英语难,所以用的介词是fr sb.)
②It’s kind f yu t help me.(句中kind“善良的”修饰yu(人) 意为你善良,所以介词用f sb.)
3、It takes sb. sme time/mney t d sth. 花费某人多长时间做某事(常考)
4、It’s time fr sb. t d sth. 是某人做某事的时候了
形容词与副词:
形容词比较级与最高级(依据1:比较级看句子中是否有than,最高级看形容词前面是否有the或后面有没有in/f+范围的形式。依据2:横线前有even,much、a little/bit等后面需要用比较级的词)
固定句型(常见的为比较级的相关句型:the mre…the mre…,mre and mre。表示建议的句型:had better d sth。表示状态的句型:主语+ be + adj + t d)
形容词副词化(依据:提示词为形容词,空格后有谓语动词或者形容词;或者空格位于句首,用逗号隔开)
动词的ing与ed形式(依据:横线前有be动词或是后面有名词,则用ing形式;横线前有人称代词或人名,则用ed形式)
否定变化(如happy变成unhappy)】
注意:形容词是修饰名词的,而副词是修饰动词、形容词与副词本身的。
代词:
宾格(横线在谓语动词后面)
形容词性物主代词(横线后面有名词)
名词性物主代词(横线后面没有名词,前面有f或者前面有be动词等动词)
反身代词(横线前有和括号里同一类的且做主语成分的代词,此时把括号内的代词改为反身代词)
不定代词(一般以sme/ever/any + thing为主,其次是thers,anther)
数量词考点:
基数词变序数词(横线前一般有the)
基数词变次数(一般只考nce,twice)
单位词变复数(主要是百-hundred,千-thusand,百万-millin,十亿-billin的用法)
注意: 300名学生——three hundred students(此时hundred后无s)
成百上千名学生——hundreds f students(hundred后有了f则要加s)
成百上千名学生——hundreds upn hundreds f students
介词:
单一介词(即介词表示某种具体的含义,如方向或时间,能够根据上下文含义推理出来)
动词、形容词、介词词组中的固定搭配,例如:cme/be frm,fall in lve with……
注意:介词的判断依据除了看有没有词组,还可以依靠横线后的词性,因为介词后面只能接名词性质的词,所以后面要么是名词和代词,要么是动词ing形式。
连词考点:
根据词性判断(空格两边词性或结构一致,大概率是并列连词;一个长句被逗号或横线隔开,左右两边结构完整,有可能是连词构成的复合句)
根据逻辑判断(并列连词都是有很强的逻辑性的,可以根据上下文的意思来判断)
第一看横线前后的词性结构是否一致,如It makes us smart and healthy。此时smart和healthy就属于词性结构一致。
第二看横线前后是否有完整的主谓(宾)结构,如I dn't like her because she smkes t much。 左边主谓宾完整,右边主谓完整。
最后看逻辑关系,如果满足第一或第二,只需要把平常常考的连词代入去想就可以了。
【连词总结】and(常与bth组合出现),r(常与either组合出现),but(常与als组合出现,形成nt nly…but als…),nr(常与neither组合出现),because,s等
注意:hwever是副词,常用作连词使用,出现的形式是单独在句首,用逗号与后文隔开:hwever,后句。也可能是放在中间,左右都用逗号隔开:前句,hwever,后句
冠词:
冠词分类:定冠词(the),不定冠词(a/an),零冠词(一般不考)
[空格后面一定有名词,或是被形容词修饰的名词。所以做题一定要注意往横线后面一直看,看有没有名词出现。]
定冠词与不定冠词的区分:the用于特指,第二次出现,形容词最高级。a/an用于泛指,第一次出现,固定搭配。[根据元音音素来判断用a还是an,【特殊例子特殊记】an + hur / hnr / hnesty;a + useful / university]
3、固定词组与搭配:take a walk,have a fever中的a就是固定的,by the way中the也是固定搭配
句子引导词关系词等【常考的:that / whether / if/which/wh与各类疑问词等】
根据句子的结构和成分分析是考查定语从句还是宾语从句来判定
(2024·辽宁·统考模拟预测)
阅读短文,在空白处填入一个适当的单词或用括号内所给词的正确形式填空,使短 文通顺、连贯。
Duble Ninth Festival is ne f the mst imprtant Chinese traditinal festivals. Peple climb muntains, drink chrysanthemum wine(菊花酒) r wear zhuyu t celebrate it. The 1 (reasn) fr these things are tld in a beautiful stry abut a brave yung man, Heng Jing.
Abut 2000 years ag, in the River Ru there lived 2 devil (魔鬼). He made peple sick. Heng Jing’s parents died frm the illness, s Heng Jing decided t kill the devil. He went deep int the muntains t study kung fu and made 3 (he) strng. After learning the devil wuld cme again t his hme village n the ninth day f the ninth lunar mnth, he went back. He 4 (lead) the peple frm his village up a muntain. He asked them 5 (carry) zhuyu and drink sme chrysanthemum wine. It’s believed that zhuyu wuld make the devil scared 6 the wine wuld prtect them frm illnesses. And 7 (final), Heng Jing killed the devil. The whle village celebrated, because they 8 (save) by the brave yung man. That is why tday the festival is cnnected with muntain climbing, zhuyu and chrysanthemum wine.
Because “jiu” can als mean “lng”, it’s als named Elders’ Day these days. It’s a day t shw respect fr elderly peple and wish them a much 9 (lng) and healthier life.
Respecting elderly peple can be shwn nt nly 10 this special day but als in daily life. Please respect and care fr the ld arund us.
(2023·黑龙江绥化·校考模拟预测)
根据短文内容用所给词的适当形式填空。
Bks play an 11 (imprtance) rle in ur life. Then which bk is yur favrite?
As a bk lver, my favrite bk is Rbinsn Cruse. This bk was 12 (write) by Daniel Defue. And s far, it 13 ( influence) many students like me. Every time I read it, I see a tall and strng Rbinsn. He is a brave man. I like him s 14 ( mre). When Rbinsn was yung, he 15 (dream) f sailing n the sea day and night. 16 (unlucky), after he grew up, he actually lived n an island fr 28 years, where n peple lived. During 17 (that) years, he had t experience hunger and fight against natural disasters (灾害). Finally, the great man succeeded in 18 (deal) with a lt f difficulties and went ut f the island because f his fighting spirit and hard wrk.
The bk mves me deeply. Our life cannt be lucky all the time. Just as the 19 (say) ges, “ N pains, n gains.” And nly hard wrk can lead 20 (we) t a better life.
(2023·江苏宿迁·校联考一模)
根据短文内容, 用括号内所给单词的正确形式填空, 使短文完整。
Majr General Jing Haipeng, ne f the first generatin f Chinese astrnauts, is the first Chinese persn 21 (return)t space and travel three 22 (time)int rbit. On Tuesday, he wuld carry ut a furth space jurney thrugh Shenzhu XVI missin. S far, he 23 (be)a crew cmmander fr the third time.
Brn t a pr family in a village in Shanxi prvince’s Yuncheng city, Jing is the first child f his farmer parents. Jing studied very hard at schl in the hpe f 24 (g)t university t get the family ut f pverty and make his parents happy. S he never 25 (buy)a single meal at middle schl and lived n dry fd and salted vegetables he brught frm hme. “The hard life had nt nly given me the curage t face s many 26 (difficulty)and challenges, but als inspired(鼓舞)me t chase my dream.” he said. “At middle schl, I wished I culd becme a fighter jet pilt, prtecting ur mtherland’s blue skies.” Jing said. The chance sn came in March 1985, the yung man applied and tk part in the chice prcess successfully. Three mnths 27 (late), he went t an Air Frce flight cllege in Bading, Hebei prvince. After five and a half years f strng training, Jing was designated t a fighter jet unit at the age f 24.
“I always tld 28 (I)that tp pilts nly cme frm thse wh train hardest.” Jing said. In the years in the fighter jet unit, he 29 (cnsider)as an excellent pilt. In the summer f 1996, Jing was tld 30 (experience)physical exams by his leader withut knwing the reasn. He sn learned that the bdy check was part f the chice fr China’s first astrnauts.
(2023·山东聊城·统考三模)
阅读下面短文,在空白处按要求填入适当的单词或括号内单词的正确形式。每空1个单词。
I’m a Russian farmer and just knw sme 31 (expressin) in English. I knw just enugh t ask fr help 32 (plite) when I get int truble. Last mnth I went t UK and had 33 (冠词) gd time. Let me tell yu what I did n the first day in Lndn, the capital f the UK.
I gt up early in the mrning and asked a htel clerk where I culd 34 (have) breakfast. The clerk shwed me the 35 (direct) t the dinning hall. After breakfast, I wanted t g t Hyde Park. S I asked the clerk again. “Culd yu please tell me hw I can get t Hyde Park frm here?” I was 36 (help) again by the clerk. He suggested me ging there 37 (介词) ft because it was nt far. I said “thank yu” t him and started t walk twards the park. I stayed in the park fr three hurs and I felt hungry. But I didn’t knw where I culd find smething t eat. S I walked up t a yung man. “Excuse me, d yu knw 38 (连词) there is a restaurant arund here?” I asked the yung man. With his help, I fund a gd restaurant. I enjyed 39 (I) the whle day.
It is imprtant t learn hw t use the right language in different situatins. This will help yu cmmunicate 40 (gd) with ther peple.
(2023·山东济宁·济宁二模)
The juney f the Cmmunist Party f China (CPC) was marked by many imprtant things.
The places f these things nw als becme “red revlutinary bases (革命根据地)”. The “red spirit” has a deep influence n lts f Chinese peple, bth ld 41 yung.
Fr example, the CPC’s birthplace f Jiaxing in Zhejiang is a ppular symbl f curage and pineering spirit. Jinggangshan in Jiangxi is knwn as the “cradle (摇篮) f the Chinese revlutin”. Ma Zedng 42 (start) the first revlutinary base there.
Other places such as Yan’an in Shaanxi and Linyi in Shandng are als “ld revlutinary bases”. The CPC wrked tgether with peple t fight in wars. A hundred years have passed, and these “revlutinary bases” 43 (change) greatly s far. Sme f them are n lnger pr villages, and thers becme ppular turist areas. There are many yung peple wh are trying their best t wrk fr their hmetwns in many ways.
Hw are the yung peple frm these places influenced by “red spirit”? Hw d they carry ut the spirit in their 44 (day) lives? T answer these questins, TEENS has interviewed several lcal yung peple. “Their stries shwed that the ‘red spirit’ wuld never be ut f time. It will keep 45 (encurage) us t wrk hard, feel thankful and serve thers,” Wang Jie, a yung man said.
(2023·山东济宁·济宁学院附属中学校考二模)
Tai Chi is a symbl f Chinese culture. It was first develped in China as wushu, but it’s becming ne f the 46 (ppular) sprts arund the wrld. It 47 (practice) by ver 100 millin peple in mre than 150 cuntries.
Tai Chi is a mix f breathing, meditatin (冥想) and slw mvements. As yu make yur mvements, yu breathe deeply and easily with meditatin. This helps yu free 48 (yu) frm pressure.
Caitlin, a yung German beginner, says that Tai Chi is a fun exercise, easy t learn, and peple dn’t have t be gd 49 it t enjy it. He lves the feeling f calm he gets frm it.
It’s best t learn Tai Chi frm a teacher, s yu can either lk fr lcal clubs r ask at schl abut classes. Yu can als take an nline class and try Tai Chi at hme.
It’s 50 perfect way t help give yu a sense f happiness and peace after spending a tiring day. It’s wrth a g, isn’t it?
(2023·贵州六盘水·统考二模)
阅读下面短文,在空白处填入1个适当的词或括号内单词的正确形式。
“Y h … Hell … The muntain is green, and I can sit fr a while …” This clear 51 lud sng can be heard every mrning. It is frm the deep frest f the Wulingyuan scenic spt 52 Zhangjiajie, Hunan Prvince. Wh sings the sng? It’s Nie Jingming. This is hw Nie calls the wild macaques (猕猴), his gd friends, t him.
Nie, nearly 50 years ld, was brn int 53 mnkey training family. He has been taking care f wild macaques fr mre than 20 years. Every mrning, he 54 (sing) t them. After they hear 55 (he) sng, they jump t him frm the rck walls and the frest. They knw their gd friend is waiting fr them.
Nie gets up early and cmes hme late every day. 56 (lk) fr macaques, he walks arund the frest. He als studies their living habits and feeds them 57 (careful). Over time, Nie has develped a clse relatinship with them. And he 58 (call) “King f Mnkeys” by lcals. Nw, the Wulingyuan scenic spt has becme a paradise (乐园) fr wild macaques t live and reprduce (繁殖). It has als becme Nie’s secnd hme.
Nie is like a parent, and all the macaques are like his children. “The macaques are 59 (lve) and cute. They are nt nly gd scenery, but als friends f lcal peple and 60 (turist),” he said, “I will always take care f them, and I hpe mre peple will jin me.”
(2023·浙江湖州·校考三模)
阅读下面的短文,在空白处填入一个适当的词,或填入括号中所给单词的正确形式。
Hua Weiguang tk up taking phts after he retired. He used t be 61 teacher. Ten years ag, Hua fund sme peple planting trees 62 his hmetwn, Hrqin in Inner Mnglia. And then he started t take phts f them.
In Hua’s phts, many things can 63 (find), frm the sandstrms t yung trees, as well as the peple 64 fight against desertificatin (沙漠化).
It was difficult t plant trees here. The wrkers had t cver 65 (them) r their muths wuld be full f sand. They wre 66 (hat), scarves and gggles (护目镜) all the time. In summer, it was s ht that the wrkers had t lie dwn n the grund next t their cars t cl ff. They 67 had t eat their lunch with the blwing sands. What abut sunstrke (中暑)? Well, they tk sme medicine, 68 (drink) a little water and then cntinued wrking.
Nw with the imprvement f the envirnment, animals are living there 69 (healthy). Withut Hua’s phts, n ne wuld believe that this change is pssible.
S far, China’s frest 70 (increase) by ver 70,000,000 hectares (公顷). One tree after anther, these peple built a green Great Wall.
(2023·河北秦皇岛·统考三模)
阅读下面短文,在空白处填入一个适当的单词(有提示词的,填入所给单词的正确形式)。
Last weekend, it was my little sister Anna’s 71 (nine) birthday. She kept asking us t take her ut t play. It was a lvely day in spring. After a discussin, we decided t pick strawberries n a farm.
As sn as we arrived 72 the farm, we started picking strawberries. Anna and I were carrying the baskets 73 Mm and Dad were picking the strawberries. After picking enugh strawberries, we went shpping at 74 small market. There were all kinds f fresh 75 (vegetable), fruits and snacks. Dad 76 (buy) each f us an ice cream. We liked them very much, 77 (especial) when they had the taste f strawberries. We als 78 (find) sme strawberry seeds. Next year we culd plant strawberries in ur yard. Anna enjyed 79 (her) very much that day. And she even didn’t want t g hme when we were leaving. It was really a 80 (wnder) day.
(2023·宁夏银川·宁夏银川二十四中校考一模)
As Christpher’s mther, Beryl was invited t attend a schl meeting. She sat prudly and watched as her sn was 81 (give) the “Child f Curage” prize.
One day, Christpher was in a car with his parents, sister Rsie and brther Mac. 82 (unlucky), the car fell ff a hill int a river, and landed with its 83 (wheel) up. Christpher swam thrugh a brken windw and gt ut int the fresh air. Then he saw the rest f his family were still in the car. It was 84 (danger). He tk a big breath and swam back t save them. First he 85 (save) Mac and then returned t get Rsie. Christpher had t feel fr her seat belt (安全带) 86 he culd nt see anything. He tk the seat belt 87 her, and then went up fr air. Finally he returned t pull her ut f the car by himself.
Beryl said, “I thught Christpher and Rsie were dead. Then I saw 88 (he) cme up ut f the water like a dlphin. 89 amazing it was!”
Fr a mther, this was ne f Beryl’s 90 (prud) mments in her life, with tears in her eyes. And she wuld remember it frever.
(2023·贵州铜仁·统考三模)
阅读下面短文,在空白处填入1个适当的词或括号内单词的正确形式。
February 6th is Natinal Chpsticks Day. Fr abut ne quarter f the wrld’s ppulatin, chpsticks are the eating utensils (餐具) f 91 (chse) fr every meal. Just as western children learn t use knife and frk, Asian children learn t use chpsticks, and they 92 (quick) becme gd at using them. T Asian peple, frks are 93 dd (奇怪的) utensil.
Chpsticks can be made 94 wd, bamb, plastic, fine china r metal. In China they are called kuaizi, 95 means “quick little bamb fellws”.
Chpsticks have 96 (be) in use fr ver 5000 years. Hwever, frks were nt used in England 97 1611. Chpsticks riginated in China, and are used in all Asian cultures. Hw 98 (they) use was intrduced t ther cuntries is nt knwn.
Take part in Natinal Chpsticks Day, and use chpsticks fr all f yur 99 (meal). Chances are (有可能), yu will eat Chinese r ther Asian fd with chpsticks. But yu can eat any fd with chpsticks n the day. 100 (make) the day really special, use chpsticks n a hmemade Chinese dish. Have fun with chpsticks n the day. Make a game ut f picking up peanuts r jelly beans with them.
(2023·贵州·统考中考真题)
阅读下面短文,在各题空白处填入1个适当的单词或括号内单词的正确形式。
Each year, billins f punds f garbage end up in the ceans. Smetimes peple thrw away water 101 (bttle) r ther plastic. They d nt recycle their garbage. Peple may nt knw that wind 102 rain can mve garbage frm land t sea. Plastic takes a very lng time t break dwn. It can remain in the ceans 103 hundreds f years. Plastic pieces are very 104 (danger) t sea animals.
One grup, Washed Ashre, came up with a new idea 105 (tell) peple abut the prblems in the ceans. First, they take the garbage frm 106 beach. Then, they clean and srt it. 107 (final), they wrk with the plastic pieces t make huge wrks f art. The artwrk is mstly f sea creatures (生物).
Washed Ashre has 108 (create) mre than seventy f these wrks f art. Sme f 109 (they) are nw traveling in a shw all ver the wrld. Each piece shws the effects f trash.
In ne shw, peple learn hw plastic fls fish and ther sea animals. They think the plastic 110 (be) fd, eat it, and get very sick r even die.
This wuld nt happen if peple used less plastic and did nt litter. The plastic wuld nt end up in the cean.
(2023·黑龙江牡丹江·统考中考真题)
Fill in the blanks with the grammatical knwledge accrding t the passage.
D yu knw any custms n New Year’s Day in ther cuntries?
In the UK, they have 111 interesting custm. Accrding t the custm, the family will have gd luck in the new year if a tall, dark and handsme man is the 112 (ne) persn t enter the frnt dr after the new year arrives. Usually the 113 (visit) carries a piece f cal, a laf (面包) and a bttle f Whiskey (威士忌酒). He shuld nt speak t 114 (smene) r be spken t until he finishes several things. These things include placing the cal n the fire, putting the laf n the table, 115 (serve) the drink t the family head and 116 (final) wishing everyne a “Happy New Year” . He shuld leave the huse thrugh the back dr t cmplete the traditin perfectly.
117 France, befre the arrival f the New Year, the family always get tgether and drink up all the liqur (酒) at hme. They think that if there is still liqur in the huse, there 118 (be) bad luck in the new year.
And in sme 119 (area) in India, peple d nt celebrate the New Year, but cry. D yu knw why? It is said that they cry 120 time ges quickly and life is s shrt.
These custms are really interesting, aren’t they?
(2023·四川内江·统考中考真题)
阅读下面短文,在空白处填入1个适当的单词或括号内单词的正确形式。
Zhang Daqian was brn n May 10, 1899, in Neijiang, Sichuan. He was ne f the mst famus Chinese 121 (artist)f the 20th century.
At a yung age, he 122 (encurage)by his family t paint. In 1917, he went t Japan 123 (learn)painting. Tw years later, he went t Shanghai t receive 124 (traditin)painting instructin frm tw famus Chinese painters. 125 the help f them, Zhang had the chance t study sme ancient paintings.
Zhang went t the nrth in the late 1920s. He 126 (begin)t wrk with a Beijing painter, Pu Xinyu. Zhang and Pu were s well-knwn 127 they were hnred as “Suth Zhang and Nrth Pu”. It shwed their high status(地位)in painting.
In 1940, Zhang Daqian went t the caves(窟)f Mga and Yulin. He and his grup wrked hard day and night there. 128 (final), they studied ver 200 paintings. After this experience, his painting skills were much 129 (gd)than befre. His painting, created in 1978, was sld at 130 very gd price in 2021.
(2023·湖南长沙·统考中考真题)
阅读下面短文,在空白处填入1个适当的单词或括号内单词的正确形式。
D yu knw Wrld Letter Writing Day? It falls 131 September 1st every year. It was set up by Richard Simpkin in 2014. He encuraged peple 132 (take) a break frm tday’s scial media (媒体) and write a letter t smene by hand.
Wh shuld yu write t? Think abut a friend r relative that lives far away. A parent r best friend wuld als lve t receive 133 (yu) letter.
Hw d yu write a letter? 134 (general) speaking, a letter includes these parts. The date and a greeting (问候语) such as “Dear…” shuld be at the tp f the letter. A clsing such as “Lve” r “Yurs truly” needs t fllw the bdy. End it by 135 (sign) it.
Why shuld yu pick up a pen and write a letter? It is a surprise that may make smene’s day. It’s 136 gd way t shw peple that yu have been thinking f them. Everyne lves a persnal tuch. It makes 137 (enjy) memries (回忆). Sme peple save 138 (letter) and lk at them ver the years.
A recent study shws that letter writing 139 (make) the writer happy, t. “Handwriting is yur DNA.It’s yur fingerprint that nly yu can share with thers,” said Richard Simpkin.
S, get sme paper 140 pick up a pen. Start writing a letter tday!
(2023·黑龙江绥化·统考中考真题)
根据短文内容用所给词的适当形式填空.
Hell, I’m Tm. I cme frm Cuba (古巴), but 141 (recent) I mved t China. I started a new schl life here. It was a big change fr me because the schl life in China is quite different frm that in Cuba.
Schl in China starts at 8: 00 a.m. and 142 (end) at 4: 50 p.m. The new schl is much better than my ld schl in Cuba, such as it is 143 (big) and mre beautiful than my ld ne. I thught that I might be lst in the first week. Luckily my new classmate Zhang Bin is very friendly. He 144 (ffer) t shw me arund the schl when we were available.
In China, we dn’t have s much hmewrk 145 (d) every day. If I listen t the teachers carefully, I can finish my hmewrk quickly. T keep 146 (healthily), ur schl prvides us with sprts instruments t exercise, s we can spend 147 (we) free time playing ping-png, basketball r running. Smetimes we like t listen t pp music and watch 148 (mvie) at the cinema.
Time flies s quickly and I 149 (be) in the new schl fr tw mnths. I get many 150 (student) help. I start enjying my schl life here. I am always having s much fun!
(2023·浙江丽水·统考中考真题)
阅读下面短文,在空白处填入一个适当的词,或填入括号中所给单词的正确形式。
Kendall Rae Jhnsn spends a lt f time playing in the dirt. She has 151 huge garden that prduces ver 100 punds f fd each year!
Kendall Rae 152 (begin) gardening at age three, when her great-grandmther gave her sme fresh cllard greens. Kendall Rae says, “Grandma Kate tld 153 (I), ‘Dn’t thrw away the stems, because if yu put them in the grund, they will grw back.’” She tried it and the stems 154 (real) grew new leaves.
Sn after, her parents put in a backyard garden. 155 her friends came t their huse, Kendall Rae enjyed sharing what she knew abut farming. She says, “My friends wuld help me water 156 care fr the plants. They started t enjy farming, t.” At age six, she became the yungest certified farmer 157 her hmetwn.
Tday, her garden has grwn t include sixty plant beds and twelve 158 (tree)! When the vegetables and fruits are ripe(成熟), Kendall Rae sells sme f them 159 (make) mney. She als invites peple wh dn’t have enugh fd t take what they need. “If 160 (many) kids jin us, ur cmmunity will surely becme better,” says Kendall Rae. “Grwing fd takes a lt f wrk, but tgether we can d it.”
(2023·山东滨州·统考中考真题)阅读下面短文,用括号内所给词的适当形式填空,必要时可加助动词成情态动词。
An idl is smene wh we respect r lve. Hwever, unlike many f my classmates, my idl is nt a film star, a famus writer r a sprtsman, my idl is my dad.
Mst peple believe that a man 161 (g) ut and wrk. Hwever, when I was nly a five-year-ld by, I was 162 (serius) ill and needed attentin all the time. My dad knew hw much my mum lved her jb, s he stpped 163 (wrk) t stay at hme and lk after me. Many men in this situatin wuld want their 164 (wife) t stay with the child, but my dad always thinks abut 165 (ther) befre himself. This made me start t respect him.
My dad later tk a jb and wrked at night. He chse the jb s that he wuld nly be ut f the huse when I was sleeping. Since then, my dad 166 (help) and supprted me in everything I d. I remember when I was learning t ride a bike, my dad ran behind me and held the back f the bicyele s that I wuld nt fall. I 167 (feel) s safe because I knew he was near. Sn, I was able t ride by 168 (I).
My family is nt rich, and we d nt wn a big huse r an expensive car. My dad has shwn me that smething is 169 (imprtant) than mney. Althugh he nw wrks hard every day and is ften very busy, he always makes time 170 (stay) with me. He helps me with my hmewrk, and plays games with me n weekends. He has als taught me that I can achieve anything if I really wrk hard n it.
My dad is my idl because he shwed me the mst imprtant things in life.
(2023·浙江台州·统考中考真题)
阅读下面短文,在空白处填入一个适当的词,或填入括号中所给单词的正确形式。
Yu dn’t need t wait until yu’re an adult t take part in cmmunity service. Yu can develp gd habits nw. Cmmunity service is a great way t make 171 difference in yur neighbrhd. Yu als can enjy 172 (spend) time with friends and meeting new peple. Here are sme ideas fr yu t start 173 (quick).
D yu play an instrument r lve t draw? Offer t give free cncerts at a senir center r spread yur lve f art by giving 174 (lessn) t yunger children. Yu can never imagine 175 happy yu will be after that.
D yu live near a public park? Yu can vlunteer 176 (plant) r clean up the park. Yu’ll bring pleasure 177 everyne wh uses the park.
D yu knw any sick r disabled peple in yur neighbrhd? Offer t d yard wrk fr 178 (they). Sweep the flr and 179 (d) the dishes. Or just stp by fr a friendly visit with sme fd.
Des yur schl encurage a buddy (伙伴) system? Yu can set up buddy systems which cnnect lder children with 180 (yung) nes. Buddies ften spend time tgether reading bks. Helping a yung persn grw int a smart reader is a gift that keeps n giving.目录
一
复习目标
掌握目标及备考方向
二
考情分析
语法填空中考考情分析
三
语法填空的
考向
1.熟练语篇类型和语篇结构
2.明确命题规律和提问方式
3.掌握不同题型的解题方法
4.提升必考题型归纳
四
真题感悟
中考语法填空经典考题精选
相关试卷
这是一份中考英语一轮复习题型讲义第05讲 任务型阅读之阅读填表(讲义)(2份,原卷版+解析版),文件包含中考英语一轮复习题型讲义第06讲阅读还原讲义原卷版docx、中考英语一轮复习题型讲义第06讲阅读还原讲义解析版docx等2份试卷配套教学资源,其中试卷共57页, 欢迎下载使用。
这是一份中考英语一轮复习题型讲义第04讲 阅读理解之说明文(讲义)(2份,原卷版+解析版),文件包含中考英语一轮复习题型讲义第04讲阅读理解之说明文讲义原卷版docx、中考英语一轮复习题型讲义第04讲阅读理解之说明文讲义解析版docx等2份试卷配套教学资源,其中试卷共51页, 欢迎下载使用。
这是一份中考英语一轮复习题型讲义第04讲 阅读理解之记叙文(讲义)(2份,原卷版+解析版),文件包含中考英语一轮复习题型讲义第04讲阅读理解之记叙文讲义原卷版docx、中考英语一轮复习题型讲义第04讲阅读理解之记叙文讲义解析版docx等2份试卷配套教学资源,其中试卷共52页, 欢迎下载使用。
