搜索
      上传资料 赚现金

      江西省南昌市2023_2024学年高三历史下学期开学考试试卷含解析

      • 177.63 KB
      • 2025-02-24 17:25:23
      • 97
      • 0
      • 教习网2972821
      加入资料篮
      立即下载
      江西省南昌市2023_2024学年高三历史下学期开学考试试卷含解析第1页
      1/12
      江西省南昌市2023_2024学年高三历史下学期开学考试试卷含解析第2页
      2/12
      江西省南昌市2023_2024学年高三历史下学期开学考试试卷含解析第3页
      3/12
      还剩9页未读, 继续阅读

      江西省南昌市2023_2024学年高三历史下学期开学考试试卷含解析

      展开

      这是一份江西省南昌市2023_2024学年高三历史下学期开学考试试卷含解析,共12页。试卷主要包含了选择题,非选择题等内容,欢迎下载使用。
      1. 考古显示,这个遗址是一座精心规划、庞大有序、史无前例的王朝大都,多项中国古代都邑和政治制度都源于此。当时的社会由“满天星斗”式的若干相互竞争的政治实体并存的局面,进入到“月明星稀”式的广域王权国家时期。该考古遗址是( )
      A. 半坡遗址B. 河姆渡遗址C. 二里头遗址D. 良渚遗址
      【答案】C
      【解析】
      【详解】本题是单类型单项选择题。据本题主题干的设问词,可知这是正向题。据本题时间信息可知准确时空是:距今大约3800——3500年(中国)。根据材料,多项中国古代都邑和政治制度都源于此,进入到“月明星稀”式的广域王权国家时期,而二里头文化遗址发现了一处规模宏大的宫殿基址,具备早期国家的特点,C项正确。半坡遗址具有母系氏族社会的特点,不具有王权国家的特征,排除A项;河姆渡遗址是中国南方早期新石器时代遗址,距今约7000年,也不具有题干的特征,排除B项;良渚遗址是我国长江下游太湖流域一支重要的古文明,是新石器时代文化,不具有王权国家的特征,排除D项。故选C项。
      2. 汉景帝采取“众建诸侯而少其力”的政策,在吴、楚、赵、齐四国旧地,陆续封皇子十三人为诸侯王。诸侯只剩“衣食税租”的经济特权。这一举措( )
      A. 有助于遏制地方豪强势力扩张B. 根除七国之乱带来的隐患
      C. 为外戚干政提供了便利的条件D. 加强了中央对地方的控制
      【答案】D
      【解析】
      【详解】本题是单类型单项选择题。据本题次题干的设问词,可知这是影响题。据本题时间信息可知准确时空是:汉朝(中国)。据材料可知,汉景帝采取“众建诸侯而少其力”的政策,不断削弱地方诸侯的实力,有利于加强中央对地方的控制,加强中央集权,D项正确;材料描述的是削弱诸侯国实力,而非地方豪强,排除A项;根除七国之乱带来的隐患,说法过于绝对,排除B项;材料描述的是削弱地方,加强中央集权,而非外戚干政,排除C项。故选D项。
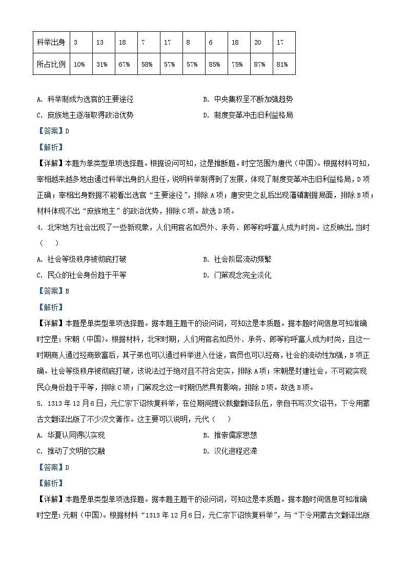
      3. 下表是唐朝宰相科举出身统计表,据此可知唐朝()
      A. 科举制成为选官的主要途径B. 中央集权呈不断加强趋势
      C. 庶族地主逐渐取得政治优势D. 制度变革冲击旧利益格局
      【答案】D
      【解析】
      【详解】本题为单类型单项选择题。根据设问可知,这是推断题。时空范围为唐代(中国)。根据材料可知,宰相越来越多地由通过科举出身的人担任,说明科举制得到了发展,体现了制度变革冲击旧利益格局,D项正确;宰相出身数据不能看出选官“主要途径”,排除A项;唐安史之乱后出现藩镇割据局面,排除B项;材料体现不出“庶族地主”的政治优势,排除C项。故选D项。
      4. 北宋地方社会出现了一些新现象,人们用官名如员外、承务、郎等称呼富人成为时尚。这反映出,当时( )
      A. 社会等级秩序被彻底打破B. 社会阶层流动频繁
      C. 民众的社会身份趋于平等D. 门第观念完全淡化
      【答案】B
      【解析】
      【详解】本题是单类型单项选择题。据本题主题干的设问词,可知这是本质题。据本题时间信息可知准确时空是:宋朝(中国)。根据材料,北宋时期,人们用官名如员外、承务、郎等称呼富人成为时尚,且这一时期商人通过经商致富后,其子弟也可以通过科举进入仕途,官员也可以经商,社会的流动性加强,B项正确。社会等级秩序被彻底打破,该说法过于绝对且不符合史实,排除A项;宋朝是封建社会,不可能实现民众身份趋于平等,排除C项;门第观念这一时期仍然具有影响,排除D项。故选B项。
      5. 1313年12月6日,元仁宗下诏恢复科举,在位期间提议裁撤翻译队伍,亲自书写汉文诏书,下令用蒙古文翻译出版了不少汉文著作。这主要可以说明,元代( )
      A. 华夏认同得以实现B. 推崇儒家思想
      C. 推动了文明的交融D. 汉化进程迟滞
      【答案】D
      【解析】
      【详解】本题是单类型单项选择题。据本题主题干的设问词,可知这是本质题。据本题时间信息可知准确时空是:元朝(中国)。根据材料“1313年12月6日,元仁宗下诏恢复科举”,与“下令用蒙古文翻译出版了不少汉文著作”,结合所学知识可知,元朝在统治期间曾经长时间废除科举,拒绝汉化,这导致元代的汉化进程时断时续,较为迟滞,D项正确;材料主要涉及元朝政府的汉化政策,没有涉及“华夏认同”,排除A项;材料主要表现元英宗对于儒家思想的推崇,没有体现元朝大部分皇帝对于儒家思想的看法,排除B项;“推动了文明的交融”在材料中没有体现,排除C项。故选D项。
      6. 清统治者使用“满汉一家”“天下一统”等,替代被禁止的“华夷一统”,不提“华夷”而改称“满汉”。雍正等大谈“满汉一体”“满汉一家”和“天下一统”。这反映( )
      A. 满汉独特的政治联系B. 夷夏观念得以彻底消除
      C. 同源共祖华夏认同D. 统一多民族国家的确立
      【答案】C
      【解析】
      【详解】本题是单类型单项选择题。据本题主题干的设问词,可知这是本质题。据本题时间信息可知准确时空是:清朝(中国)。据材料“满汉一家”“天下一统”并结合所学可知,清代华夷观念改称满汉,说明华夏认同观念逐渐增强,反映了同源共祖的华夏认同,C项正确;材料只提到华夷观念的变化,无法说明满汉独特的政治联系,排除A项;“夷夏观念得以彻底消除”表述过于绝对,排除B项;秦朝建立中国历史上第一个统一的封建多民族国家,排除D项。故选C项。
      7. 下图为1891年的宣传画《鬼拜猪精图》。该宣传画( )
      A. 受“扶消灭洋”口号影响B. 易于激发民众的抗争精神
      C. 抨击义和团运动愚昧无知D. 讽刺清政府对外软弱妥协
      【答案】B
      【解析】
      【详解】本题是单类型单项选择题。根据次题干的提示词,可知是影响题。时空是:1891年(中国)。漫画中的“鬼”指的是洋人,“猪精”为耶稣,再结合图中文字可知,该漫画将天主教极力地妖魔化,这与当时的社会文化环境下一般民众的知识和文化心理相符,此类揭帖漫画在当时无疑是激起民众对基督教蔑视和仇恨的极为有效的宣传手段,因此此类漫画在当时易于激发民众的反抗精神,B项正确;“扶清灭洋”口号出现于19世纪末兴起的义和团运动时期,与题干时间不符,排除A项;材料主要体现中国人的反帝、反洋教情绪,而非抨击义和团运动愚昧无知,排除C项;宣传画抨击洋教,反对中国人信洋教,而非讽刺清政府对外软弱妥协,排除D项。故选B项。
      8. 1919年12月,李大钊在《什么是新文学》一文中指出:新文学不是简单地罗列新名词、介绍新学说,或只是用白话写文章,而应建立在“宏深的思想、学理,坚信的主义,优美的文艺……土壤、根基”上。此观点()
      A. 拉开了文学革命的序幕B. 批判了传统的封建文学
      C. 阐明了新文化运动宗旨D. 促进了文学革命的深入
      【答案】D
      【解析】
      【详解】本题是单类型单项选择题。据本题主题干设问词,可知这是影响题,时空是1919年中国。根据材料“新文学不是简单地罗列新名词、介绍新学说”“宏深的思想、学理,坚信的主义,优美的文艺……土壤、根基”及所学可知,1919 年以李大钊为代表的受到马克思主义思想影响的文人对胡适的文学改良展开了批评,李大钊主张文学革命,彻底注入马克思主义理论为指导,形成“问题与主义”的论战,有利于促进文学革命的深入发展,D项正确;1917年胡适率先系统提出了文学革命的主张,排除A项;材料未涉及批判传统文学的相关内容,排除B项;新文化运动的宗旨是民主和科学,不符合题意,排除C项。故选D项。
      9. 从1956年开始,电话在中国农村迅速推广。到1960年底,99.1%的人民公社和86.9%的大队都通了电话,农村电话数量反超城市,电话通信在农村各级行政工作、人民的生产生活中都得到广泛应用。这说明了()
      A. 城乡贫富差距逐渐缩小B. 政府组织动员能力强大
      C. 人民生活水平迅速提升D. 国家建设重心转向农村
      【答案】B
      【解析】
      【详解】本题是单类型单项选择题。根据题干设问词,可知是本质题。根据题干关键信息可知准确时空是:现代中国。根据材料“从1956年开始,电话在中国农村迅速推广”和所学可知,计划经济体制下,电话的迅速推广,是国家动员能力强大的体现,B项正确;材料体现不出城乡发展的差距情况,排除A项;1960年正遭遇严重经济困难,排除C项;此时建设重心仍在城市,排除D项。故选B项。
      10. 据国家统计局数据显示:中国经济总量占世界经济总量的份额由1978年的1.8%提高到2012年的11.5%,外汇储备由1978年的1.67亿美元增加至2012年的33116亿美元,创造了人类经济史上的奇迹。这主要得益于( )
      A. 经济体制改革的深化B. 生产经营方式的改革
      C. 沿海港口城市的开放D. 相对稳定的国际环境
      【答案】A
      【解析】
      【详解】本题是单类型单项选择题。据本题主题干的设问词,可知这是原因题。据本题时间信息可知准确时空是:1978年至2012年(中国)。根据材料可知,从1978年开始我国进行改革开放,同时农村和城市也进行了相应的经济体制改革,逐渐建立起社会主义市场经济,经济体制改革不断深化,我国经济总量和外汇储备不断增加,A项正确。生产经营方式的改革属于经济体制改革的内容之一,并不是主要原因,排除B项;沿海港口城市的开放属于改革开放的内容之一,促进了中国的经济增长,但并不是主要原因,排除C项;相对稳定的国际环境只是中国经济增长的外部原因,并不起主要作用,排除D项。故选A项。
      11. 波斯、马其顿亚历山大和罗马所建立的都是横跨欧、亚、非的大帝国。它们都由蕞尔小邦发展起来,经历了从小到大、从边陲到中心、后来者居上但又终究分崩离析的过程。这主要是因为( )
      A. 国家治理难以适应扩张需要B. 内部缺乏稳定的经济联系
      C. 帝国之间对外武力征服激烈D. 当时的国际局势复杂多变
      【答案】B
      【解析】
      【详解】本题是单类型单项选择题。据本题主题干的设问词,可知这是原因题。据本题时间信息可知准确时空是:古代(欧洲和亚洲)。根据材料,波斯、马其顿亚历山大和罗马所建立的都是横跨欧、亚、非的大帝国,但后来均分崩离析,由于这些古代的大帝国内部缺乏稳定的经济联系,再加上内部的民族和宗教矛盾,最终导致这些大帝国的崩溃,B项正确;对外扩张使这些帝国由蕞尔小邦发展起来,这些国家治理也在一定程度上适应了对外扩张的需要,排除A项;帝国之间对外武力征服激烈只是其崩溃的一个原因,并非主要原因,排除C项;国际局势复杂多变是这些帝国崩溃的外部原因,并非主要原因,排除D项。故选B项。
      12. 1066年,法国人诺曼底公爵威廉征服英格兰之后,将法语和拉丁语作为官方语言。英法在百年战争之后,英格兰本土民众、官方文件以及学校教育完全使用英语。这表明,当时英国( )
      A. 王权得以持续强化B. 基层治理趋于规范
      C. 民族意识得到加强D. 民族独立得以实现
      【答案】C
      【解析】
      【详解】本题是单类型单项选择题。据本题主题干的设问词,可知这是本质题。据本题时间信息可知准确时空是:中世纪(欧洲)。据材料可知,中世纪时期,官方语言的出现以及语言的统一,促使民族意识得到加强,有利于民族国家的形成,C项正确;材料描述的是官方语言的出现,而非王权的强化,排除A项;材料体现的是民族意识的增强,而非基层治理,也不是民族独立,排除BD项。故选C项。
      13. 16世纪早期,伊比利亚人来到南亚,把马尔代夫的海贝运回欧洲,然后再将其转运至西非,作为货币购买奴隶及其他商品。这一做法( )
      A. 拉开了殖民扩张的序幕B. 开创了亚非贸易网络
      C. 导致了价格革命的爆发D. 助推了资本原始积累
      【答案】D
      【解析】
      【详解】本题是单类型单项选择题。据本题次题干的设问词,可知这是影响题。据本题时间信息可知准确时空是近代世界。根据材料内容可以看出,伊比利亚人在亚欧非三大洲之间进行贸易,这种贸易活动明显有助于欧洲资本的原始积累,D项正确;材料反映的是伊比利亚人的商业贸易活动,仅根据这些贸易活动无法体现殖民扩张和开创亚非贸易网络,排除AB项;美洲金银的大量输入欧洲导致了欧洲价格革命的爆发,排除C项。故选D项。
      14. 巴黎公社期间,国际舆论界指责公社建立共产主义,没收富人财产,分占富人妻子,进行恐怖大屠杀,制造混乱和无政府主义以及其他一切缠住高贵阶层不放的噩梦。这是因为( )
      A. 各国害怕与法国政府交恶B. 各国工人同情和支持巴黎公社
      C. 巴黎公社革命性质决定D. 巴黎公社倡导世界无产者的联合
      【答案】C
      【解析】
      【详解】本题是单类型单项选择题。据本题主题干的设问词,可知这是原因题。据本题时间信息可知准确时空是:1871年(法国)。根据材料,巴黎公社是一次无产阶级革命,这一新型革命引发了资产阶级的恐惧,其他国家害怕本国国内也出现类似的工人运动,因此“剥夺逃亡的公社社员作为政治难民所应接受的保护地位”以防止巴黎公社革命的蔓延,C项正确;各国政府是害怕无产阶级革命的蔓延,而非害怕与法国政府交恶,排除A项;各国工人同情和支持巴黎公社的说法过于夸张,排除B项;倡导世界无产者联合起来的是第一国际,排除D项。故选C项。
      15. 1931年夏,国际计划编制问题代表大会在阿姆斯特丹召开,苏联的计划工作经验被列为主要议题之一。苏联代表团带来的报告和资料在会上很快被散发一空。材料表明()
      A. “苏联模式”获得认可B. 西方国家全面干预经济生活
      C. 资本主义制度弊病初显D. 苏联社会主义建设备受关注
      【答案】D
      【解析】
      【详解】本题是单类型单项选择题。据本题主题干设问词,可知这是本质题。据本题时间信息可知准确时空是1931年第一个五年计划时期的苏联。结合所学,1929—1933年的经济大危机充分暴露了资本主义制度的弊端,同时期苏联社会主义计划经济建设取得了突出的成就,资本主义国家希望从苏联的计划工作经验中得到应对危机的启发,因此“苏联的报告和材料备受关注”,D项正确;“苏联模式”最终形成于1936年,排除A项;第二次世界大战后,西方国家全面干预经济生活,排除B项;19世纪早期,随着资本主义大工业的建立和发展,资本主义制度的各种弊病逐渐显现,排除C项。故选D项。
      16. 有美国军事评论家表示:“越战失败后,(美国)被迫放弃在巴拿马的重大利益……从巴拿马撤退和降旗,即使只是象征性的,也会被作为美国是纸老虎的新证据。”这一观点反映出()
      A. 世界殖民体系的崩溃B. 西方阵营的分化
      C. 国际力量对比的变动D. 第三世界的合作
      【答案】C
      【解析】
      【详解】本题是单类型单项选择题。据本题主题干的设问词,可知这是本质题。据本题时间信息可知准确时空是20世纪70年代的世界。据材料“美国侵略越南战争的失败”“美国被迫放弃了在巴拿马的重大利益”并结合所学可得出,第三世界国家维护本国国家主权的斗争取得了很大胜利,力量不断壮大,美国全球扩张战略受阻,国际力量的对比发生了变动,C项正确;世界殖民体系崩溃是在20世纪90年代,排除A项;20世纪60年代以后,以美国为首的西方阵营的逐渐分化,材料反映的是美国与越南、巴拿马之间的关系,并没有反映出西方资本主义国家之间的关系,也没有反映出第三世界国家之间的合作关系,排除BD项。故选C项。
      二、非选择题:本题共4小题,共52分。
      17. 阅读材料,完成下列要求。
      材料 北魏孝文帝认为使用近百年的都城平城“只是用武之地,非可文治”,而洛阳是帝宅王里,可“光宅中原”,故有意迁都。由于迭经战乱,洛阳早已衰败,太和十七年(493)举文帝巡幸洛阳,令穆亮和汉族人氏李冲,董爵等人筹划重建。两年后,北魏“六宫及文武,尽迁洛阳。”考古发掘证明,北魏洛阳城的核心格局继承和发展了中原正统王朝的都城模式和制度,主要建筑的规模、位置和名称等于魏晋一致。迁洛早期重建的洛阳宫太极殿广泛吸收和借鉴了魏晋洛阳城、南朝建康城和平城太极殿的形制。整个城市分为宫城、内城和外郭城。布局谨严,规模宏大,远超前代。筑外郭城以及在城内统一规划建造里坊,使郭城区域的功能进一步明确和丰富,是中国古代都城营建的一大创举。三重城围都城行制的出现,也改变了过去都城前朝后市的布局。开东魏、北齐邺都南城和隋唐长安城宏大整齐之先河。
      ——摘编至钱国祥《北魏洛阳外郭城的空间格局复原研究》等
      (1)据材料,分析孝文帝重建洛阳的原因。
      (2)结合所学知识,简析北魏重建洛阳的意义。
      【答案】17. 原因:洛阳是帝宅王里;洛阳在战乱中逐渐衰败;迁都的需要。
      18. 意义:继承和发展了中原正统王朝的都城模式和制度;改变城市布局,使城市功能进一步明确和丰富,是中国古代都城营建的一大创举;为后世城市建设提供了宝贵的经验和借鉴。
      【解析】
      【小问1详解】
      本题是背景类材料分析题。时空是:北魏(中国)。
      原因:根据材料“北魏孝文帝认为使用近百年的都城平城‘只是用武之地,非可文治’,而洛阳是帝宅王里,可‘光宅中原’”可知,洛阳是帝宅王里;根据材料“由于迭经战乱,洛阳早已衰败,太和十七年(493)举文帝巡幸洛阳,令穆亮和汉族人氏李冲,董爵等人筹划重建。”可知,洛阳在战乱中逐渐衰败;根据材料“两年后,北魏‘六宫及文武,尽迁洛阳。’”可知,迁都的需要。
      【小问2详解】
      本题是影响类材料分析题。时空是:北魏(中国)。
      意义:根据材料“北魏洛阳城的核心格局继承和发展了中原正统王朝的都城模式和制度,主要建筑的规模、位置和名称等于魏晋一致。迁洛早期重建的洛阳宫太极殿广泛吸收和借鉴了魏晋洛阳城、南朝建康城和平城太极殿的形制。”可知,继承和发展了中原正统王朝的都城模式和制度;根据材料“整个城市分为宫城、内城和外郭城。布局谨严,规模宏大,远超前代。筑外郭城以及在城内统一规划建造里坊,使郭城区域的功能进一步明确和丰富,是中国古代都城营建的一大创举。三重城围都城行制的出现,也改变了过去都城前朝后市的布局。”可知,改变城市布局,使城市功能进一步明确和丰富,是中国古代都城营建的一大创举;根据材料“开东魏、北齐邺都南城和隋唐长安城宏大整齐之先河。”可知,为后世城市建设提供了宝贵的经验和借鉴。
      18. 阅读材料,完成下列要求。
      材料一 表:明代财政收入
      ——摘《明实录》
      材料二 明朝嘉靖、万历年间,民间海外贸易兴起,中国海商的足迹几乎遍布东南亚各国。他们用瓷器、丝织品换取南洋的香料、药材和珠宝。欧洲的葡萄牙人、西班牙人到来后,则用白银换取中国的生丝和瓷器。隆庆元年(1567年),明朝政府开放海禁,在漳州府的月港设督饷馆,私人海上贸易取得某种程度的合法地位。在明朝的海外贸易中,中国始终处于出超地位,葡萄牙人和西班牙人不得不用大量白银来支付贸易逆差。海外白银的流入,增加了国内白银的总量,扩大了白银的流通范围。货币开始以白银为主。
      ——摘编自卜宪群《简明中国历史读本》
      材料三 吾以力作反全经不可。废金银,其利有七:采帛之居,小民力能自致,则家易足,一色、铸钱以还有无,绮者不息,货无匮强,二也。不赢金银,无甚贫甚富之家,三也。
      ——黄宗羲《明夷待访录》
      (1)据材料一,二,并结合所学知识,归纳明朝海外贸易“一度活跃”的原因,说明海外白银流入中国的主要背景。
      (2)综合上述材料,简述明代白银货币化的影响。
      【答案】18. 原因:商品经济的发展和繁荣;新航路开辟后,亚欧贸易的扩大;政府政策的支持。
      背景:新航路开辟后,世界贸易的繁荣;中国商品在欧洲的畅销;中国海外贸易中处于有利地位。
      19. 影响:缓解了明代货币不足状态;促进赋税货币化,同时税收有了极大的提升;提升了明朝的国际地位。
      【解析】
      【小问1详解】
      本题是背景类材料分析题。时空是:明朝(中国)。
      原因:根据材料“明朝嘉靖、万历年间,民间海外贸易兴起,中国海商的足迹几乎遍布东南亚各国。他们用瓷器、丝织品换取南洋的香料、药材和珠宝。”可知,商品经济的发展和繁荣;根据材料“欧洲的葡萄牙人、西班牙人到来后,则用白银换取中国的生丝和瓷器。”可知,新航路开辟后,亚欧贸易的扩大;根据材料“隆庆元年(1567年),明朝政府开放海禁,在漳州府的月港设督饷馆,私人海上贸易取得某种程度的合法地位。”可知,政府政策的支持。
      背景:根据材料“欧洲的葡萄牙人、西班牙人到来后,则用白银换取中国的生丝和瓷器。”结合所学知识可知,新航路开辟后,世界贸易的繁荣,以及中国商品在欧洲的畅销;根据材料“在明朝的海外贸易中,中国始终处于出超地位,葡萄牙人和西班牙人不得不用大量白银来支付贸易逆差。”可知,中国海外贸易中处于有利地位。
      【小问2详解】
      本题是影响类材料分析题。时空是:明朝(中国)。
      影响:根据材料“明代财政收入”可知,可以从缓解了明代货币不足的状态;促进赋税货币化,同时税收有了极大的提升;提升了明朝的国际地位等角度进行说明明代白银货币化的影响。
      19. 阅读材料,完成下列要求。
      材料一 目前,我国实行经济开放政策,争取利用国际上的资金和先进技术,未帮助我们发展经济。这一政策已开始有些效果。但是,从发达国家取得资金和先进技术不是容易的事情……必须在自力更生的基础上争取外援,主要依靠自己的艰苦奋斗。
      ——邓小平《我国经济建设的历史经验》(1982年)
      材料二 改革示放40年来,中国社会发生了翻天覆地的变化,“制度创新”是发展引擎,一条重要途径就是“试点”。包产到户、包干到户等的改革都是从“试点”开始探索,形成可推广的经验,最后上升为总体位的制度成果,在全国天范围健开。这种方式把改革自上而下的战略部署与基层自下而上的创造积极性结合起来,集思广益,在改革不断深入的同时保证社会的稳定,
      ——摘自宋学勤《改革开放40年的中国社会》
      (1)依据材料一,概括邓小平的对外开放思想。结合中国社会主义经济建设的历程,指出邓小平主张对外开放的原因。
      (2)根据材料一、二,并结合所学知识,简评农村和企业经济体制改革的“制度创新”?
      【答案】19. 思想:在自力更生的基础上引进资金和先进技术,发展经济。
      原因:基本建立社会主义经济体系;在探索中取得一定成绩,但也出现较大失误;中国经济落后于世界发达国家,现代化经济建设已经启动,急需资金和技术。
      20. 改革开放后,在农村实行家庭联产承包责任制,在经济体制方面建立现代企业制度,走了符合中国国情的特色社会主义制度,促进了中国经济的腾飞。
      【解析】
      【小问1详解】
      本题为特点、原因类材料分析题。时空为现代中国。第一小问思想:根据材料“必须在自力更生的基础上争取外援,主要依靠自己的艰苦奋斗”可知在自力更生的基础上引进资金和先进技术,发展经济。
      第二小问原因:结合所学我国社会主义经济建设的历程可知基本建立社会主义经济体系;在探索中取得一定成绩,但也出现较大失误;中国经济落后于世界发达国家,现代化经济建设已经启动,急需资金和技术。
      【小问2详解】
      本题为影响类材料分析题。时空为现代中国。根据材料“包产到户、包干到户”并结合社会主义市场经济体制相关知识可知改革开放后,在农村实行家庭联产承包责任制,在经济体制方面建立现代企业制度,走了符合中国国情的特色社会主义制度,促进了中国经济的腾飞。
      20. 阅读材料,完成下列要求。
      材料 1970年4月13日,美国“阿波罗13号”飞船即将抵达月球时,氧气罐爆炸、电源损坏、昼月失败,3位航天员陷入危险之中,决定返航。苏联随即表示,愿意提供“一切可能的手段”,帮助“阿波罗13号”的宇航员。同时有12个国家提供了救援舰船和飞机,分布在美国军舰未能顾及的海域内等候。
      ——[关]恩斯德·史都林格《有这么多人吃不上饭,为什么还要探索宇宙》
      从上述材料中提取一个或多个信息,自拟论题,并结合所学知识进行阐述。(要求:论题明确,史论结合,论证充分,逻辑清晰。)
      【答案】论题:冷战期间的美苏合作与竞争。
      阐述:冷战期间,美国在与苏联竞争的同时也意识到,为了维护美国的利益,必须对竞争进行调节,并寻求与苏联合作。这一时期美苏签署了一系列双边和多边条约,以减缓军备竞赛,降低摩擦和对抗的可能性,并解决共同面临的问题。从杜鲁门到里根,每一任美国领导人都意识到:在与苏联的竞争中,合作可以促进美国的繁荣与安全。竞争本身不是目的。苏联必须得到遏制,但美国人民的和平、繁荣和自由才是首要目标。因此,必须避免核冲突,防止核扩散,维持国际秩序,促进美国的财政、金融和经济健康发展。为此,美苏通过正式协定、非正式谅解等方式进行合作。美国还巧妙地实施遏制政策,避免在苏联认为对其安全至关重要的地区挑战对手。作为回报,苏联在古巴导弹危机之后没有再次跨越美国的红线。
      综上所述,冷战期间的美苏合作与竞争是以国家利益为中心展开的,为当今中美之间新的大国竞争提供了重要的经验教训,不能忽视共同的目标,而为了实现这些目标,双方要实现合作与共赢。
      【解析】
      【详解】本题为论述题之探究结论论证题,时空是:当代世界。要求:论题明确,史论结合。
      首先,提炼论题,根据材料“苏联随即表示,愿意提供‘一切可能的手段’,帮助‘阿波罗13号’的宇航员。”,结合所学知识,20世纪70年代,美苏处于冷战时期,面对美国的“阿波罗13号”太空危机,苏联提出愿意提供“一切可能的手段”,帮助“阿波罗13号”的宇航员,说明美苏之间还有部分领域内的合作,因此,可以提炼论题为:冷战期间的美苏合作与竞争。
      其次,围绕提炼的论题“冷战期间的美苏合作与竞争”,结合所学知识,可以围绕美苏之间合作的根本目的,即国家利益为中心,从不同的领导人的认识等角度进行阐述,如:冷战期间,美国在与苏联竞争的同时也意识到,为了维护美国的利益,必须对竞争进行调节,并寻求与苏联合作。这一时期美苏签署了一系列双边和多边条约,以减缓军备竞赛,降低摩擦和对抗的可能性,并解决共同面临的问题。从杜鲁门到里根,每一任美国领导人都意识到:在与苏联的竞争中,合作可以促进美国的繁荣与安全。竞争本身不是目的。苏联必须得到遏制,但美国人民的和平、繁荣和自由才是首要目标。因此,必须避免核冲突,防止核扩散,维持国际秩序,促进美国的财政、金融和经济健康发展。为此,美苏通过正式协定、非正式谅解等方式进行合作。美国还巧妙地实施遏制政策,避免在苏联认为对其安全至关重要的地区挑战对手。作为回报,苏联在古巴导弹危机之后没有再次跨越美国的红线。
      最后,总结升华,再次说明提炼论题的准确性,如:综上所述,冷战期间的美苏合作与竞争是以国家利益为中心展开的,为当今中美之间新的大国竞争提供了重要的经验教训,不能忽视共同的目标,而为了实现这些目标,双方要实现合作与共赢。开放性试题,言之有理即可。
      太宗
      高宗
      玄宗
      代宗
      宪宗
      穆宗
      敬宗
      文宗
      宣宗
      懿宗
      宰相总数
      29
      41
      27
      12
      29
      14
      7
      24
      23
      21
      科举出身
      3
      13
      18
      7
      17
      8
      6
      18
      20
      17
      所占比例
      10%
      31%
      67%
      58%
      57%
      57%
      85%
      75%
      87%
      81%
      年份
      米麦(万石)
      布(万匹)
      绢(万匹)
      宝钞(万锭)
      银(万两)
      1430
      3979
      20.5
      94.1
      7388.9
      32.9
      1552
      2659
      13.3
      32.0
      2414.4
      243.3
      1621
      2780
      12.9
      20.6
      8.1
      755.2

      相关试卷 更多

      资料下载及使用帮助
      版权申诉
      • 1.电子资料成功下载后不支持退换,如发现资料有内容错误问题请联系客服,如若属实,我们会补偿您的损失
      • 2.压缩包下载后请先用软件解压,再使用对应软件打开;软件版本较低时请及时更新
      • 3.资料下载成功后可在60天以内免费重复下载
      版权申诉
      若您为此资料的原创作者,认为该资料内容侵犯了您的知识产权,请扫码添加我们的相关工作人员,我们尽可能的保护您的合法权益。
      入驻教习网,可获得资源免费推广曝光,还可获得多重现金奖励,申请 精品资源制作, 工作室入驻。
      版权申诉二维码
      欢迎来到教习网
      • 900万优选资源,让备课更轻松
      • 600万优选试题,支持自由组卷
      • 高质量可编辑,日均更新2000+
      • 百万教师选择,专业更值得信赖
      微信扫码注册
      手机号注册
      手机号码

      手机号格式错误

      手机验证码 获取验证码 获取验证码

      手机验证码已经成功发送,5分钟内有效

      设置密码

      6-20个字符,数字、字母或符号

      注册即视为同意教习网「注册协议」「隐私条款」
      QQ注册
      手机号注册
      微信注册

      注册成功

      返回
      顶部
      学业水平 高考一轮 高考二轮 高考真题 精选专题 初中月考 教师福利
      添加客服微信 获取1对1服务
      微信扫描添加客服
      Baidu
      map