所属成套资源:中考物理一轮复习考点分项练习 (2份,原卷版+教师版)
中考物理一轮复习考点分项练习专题6 质量和密度 6.4密度与社会生活(2份,原卷版+教师版)
展开
这是一份中考物理一轮复习考点分项练习专题6 质量和密度 6.4密度与社会生活(2份,原卷版+教师版),文件包含中考物理一轮复习考点分项练习专题6质量和密度64密度与社会生活教师版docx、中考物理一轮复习考点分项练习专题6质量和密度64密度与社会生活学生版docx等2份试卷配套教学资源,其中试卷共16页, 欢迎下载使用。
一、单选题
1.(2023·湖南株洲·统考中考真题)以一定量的橡皮泥为研究对象,借助其他器材,不能完成的探究实验是( )
A.探究质量与物体形状的关系B.探究物体所受的重力与质量的关系
C.探究浮力与物体形状的关系D.探究弹力的大小与形变大小的关系
2.(2023·江苏无锡·统考中考真题)太空中的温度能达到左右,我国科技人员研制了一种卫星保暖用的特殊材料,将这种材料制成我们可以穿着的衣服,与同款羽绒服相比,质量可以减轻,保暖性可以提高,且机洗后不易变形。关于该材料的特性,以下说法中错误的是( )
A.密度大B.弹性好
C.耐低温D.隔热性好
3.(2023·陕西·统考中考真题)镁合金被誉为“21世纪绿色工程材料”,其密度仅有钢铁的四分之一,还具有强度高、导电性好、耐腐蚀等特性。下列物体不适合用该材料制作的是( )
A.自行车的车架B.平板电脑外壳
C.起重机配重D.仪器中的电子元件
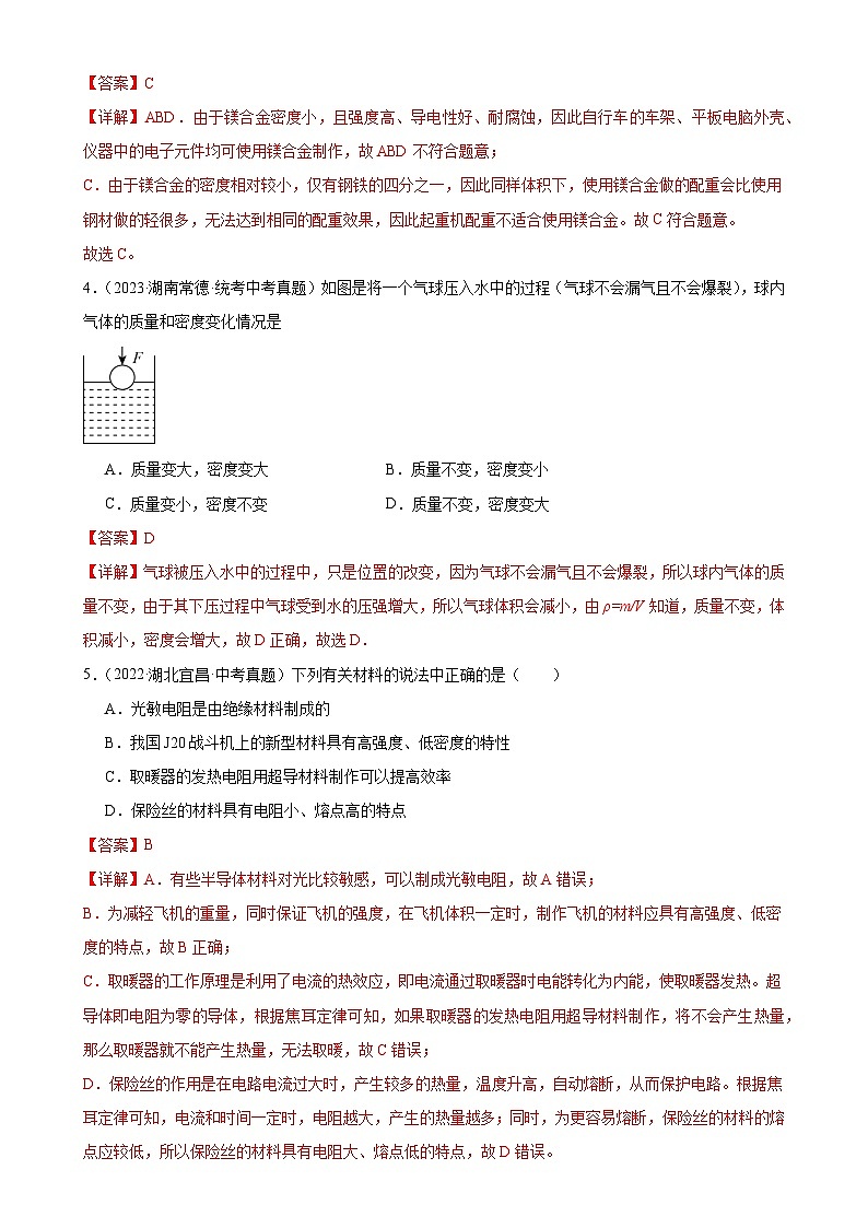
4.(2023·湖南常德·统考中考真题)如图是将一个气球压入水中的过程(气球不会漏气且不会爆裂),球内气体的质量和密度变化情况是
A.质量变大,密度变大B.质量不变,密度变小
C.质量变小,密度不变D.质量不变,密度变大
5.(2022·湖北宜昌·中考真题)下列有关材料的说法中正确的是( )
A.光敏电阻是由绝缘材料制成的
B.我国J20战斗机上的新型材料具有高强度、低密度的特性
C.取暖器的发热电阻用超导材料制作可以提高效率
D.保险丝的材料具有电阻小、熔点高的特点
6.(2022·江苏苏州·统考中考真题)北京第24届冬奥会火炬,其外壳由碳纤维复合材料制成,质量约为同体积钢的四分之一,强度为钢的7至9倍。火炬采用氢作燃料,燃烧时温度能达到800℃,但外壳温度却不高。关于碳纤维复合材料的特性,下列说法正确的是( )
A.密度大B.硬度小C.导热性好D.耐高温
7.(2021·贵州安顺·统考中考真题)如图所示是今年三星堆遗址考古中发掘的黄金面具残片,其质量大约是280g,根据残片体积推测完整面具的质量会超过500g。能这样推测还要依据完整面具和残片有相同的( )
A.面积B.重力C.密度D.质量
二、多选题
8.(2023·湖南怀化·统考中考真题)北京是唯一举行了夏季与冬季奥运会的城市,在2022年北京冬奥会火炬传递中,火炬质量是同体积钢的,是用硬度比钢的硬度大8倍左右的碳纤维复合材料制成,火炬用氢做燃料,燃烧时温度约为,运动员手握火炬一点不感到烫手,关于碳纤维材料的性质,下列说法正确的是( )
A.密度大B.硬度大C.导热性好D.耐高温
三、填空题
9.(2023·贵州·统考中考真题)国产大型客机C919已成功载客飞行,飞机在结构设计、材料选择、环保理念等方面均有自主知识产权,选用先进的合金材料减小了飞机的质量,这是因为材料本身的 较小。
10.(2022·辽宁本溪·统考中考真题)如图是冬奥会期间的防疫消毒机器人正在工作时的情景。为了减轻机器人的自重,机器人的外壳一般采用强度高、密度 的材料制作。其屏幕上的彩色画面是由红、绿、 三种色光混合而成的。
11.(2022·广东·统考中考真题)一枚实心纪念币的质量为16g,体积为2cm3,纪念币的密度是 g/cm3。可见,这枚纪念币 (选填“是”或“不是”)纯金制成。若宇航员将这枚纪念币带到太空,其质量 (选填“变大”、“变小”或“不变”)。(ρ金=19.3×103kg/m3)
12.(2022·四川内江·统考中考真题)某同学借助天平和刻度尺鉴别一实心正方体金属块的组成物质,用天平测出质量是,用刻度尺测边长如图所示,则金属块的边长是 ,经计算可知,该金属块可能是由 (选填“铅”、“铁”或“铝”)组成。(已知,,)
13.(2021·广东广州·统考中考真题)某物质由液态变成固态,体积变大。
(1)该物质发生的物态变化名称是 ,此过程 (选填“吸热”或“放热”);
(2)若1cm3该物质的液体质量为m1、固体质量为m2,则m1 m2(选填“>”“=”或“
相关试卷
这是一份中考物理一轮复习考点分项练习专题20 电与磁 20.2电生磁(2份,原卷版+教师版),文件包含中考物理一轮复习考点分项练习专题20电与磁202电生磁教师版docx、中考物理一轮复习考点分项练习专题20电与磁202电生磁学生版docx等2份试卷配套教学资源,其中试卷共15页, 欢迎下载使用。
这是一份中考物理一轮复习考点分项练习专题10 浮力 10.1浮力(2份,原卷版+教师版),文件包含中考物理一轮复习考点分项练习专题10浮力101浮力教师版docx、中考物理一轮复习考点分项练习专题10浮力101浮力学生版docx等2份试卷配套教学资源,其中试卷共19页, 欢迎下载使用。
这是一份中考物理一轮复习考点分项练习专题9 压强 9.1压强(2份,原卷版+教师版),文件包含中考物理一轮复习考点分项练习专题9压强91压强教师版docx、中考物理一轮复习考点分项练习专题9压强91压强学生版docx等2份试卷配套教学资源,其中试卷共19页, 欢迎下载使用。

