所属成套资源:2025年高考地理大一轮复习课件(含讲义)
- 2025年高考地理一轮复习:第三部分区域发展第十七单元区际联系与区域协调发展第70课时 产业转移(课件 讲义) 课件 0 次下载
- 2025年高考地理一轮复习:第三部分区域发展第十七单元区际联系与区域协调发展第71课时 国际合作(课件 讲义) 课件 0 次下载
- 2025年高考地理一轮复习:第四部分资源、环境 第十八单元自然资源与人类社会第73课时 自然资源及其利用(课件 讲义) 课件 0 次下载
- 2025年高考地理一轮复习:第四部分资源、环境 第十九单元资源安全与国家安全第74课时 资源安全对国家安全的影响(课件 讲义) 课件 0 次下载
- 2025年高考地理一轮复习:第四部分资源、环境 第十九单元资源安全与国家安全第76课时 中国的耕地资源与粮食安全(课件 讲义) 课件 0 次下载
2025年高考地理一轮复习:第四部分资源、环境 第十八单元自然资源与人类社会第72课时 自然环境的服务功能(课件 讲义)
展开
这是一份2025年高考地理一轮复习:第四部分资源、环境 第十八单元自然资源与人类社会第72课时 自然环境的服务功能(课件 讲义),文件包含2025届高中地理一轮复习课件第四部分资源环境与国家安全第十八单元自然资源与人类社会第72课时自然环境的服务功能共26张pptpptx、2025届高中地理一轮复习讲义第四部分资源环境与国家安全第十八单元自然资源与人类社会第72课时自然环境的服务功能教师版doc、2025届高中地理一轮复习讲义第四部分资源环境与国家安全第十八单元自然资源与人类社会第72课时自然环境的服务功能学生版doc等3份课件配套教学资源,其中PPT共26页, 欢迎下载使用。
1.阐明自然环境服务功能的概念。2.说明不同区域自然环境服务功能的类型和价值。3.通过案例,认识自然环境的服务功能是联系自然环境与人类社会的纽带。
课程标准:结合实例,说明自然资源的数量、质量、空间分布与人类活动的关系。
Tu bia zi zhu tian hui
1.自然环境服务功能的概念与类型(1)概念:人类从自然环境中获得的各种_____。(2)类型
(1)供给服务:提供森林资源、动物资源等。(2)调节服务:调节气候、净化空气和水质、涵养水源等。(3)文化服务:提供美丽的风景,也供人类旅游休憩、获得精神享受等。(4)支撑服务:作为生物的栖息地、维持生物多样性、增加土壤肥力等。
(3)关系:自然环境的各种服务功能是______存在的。
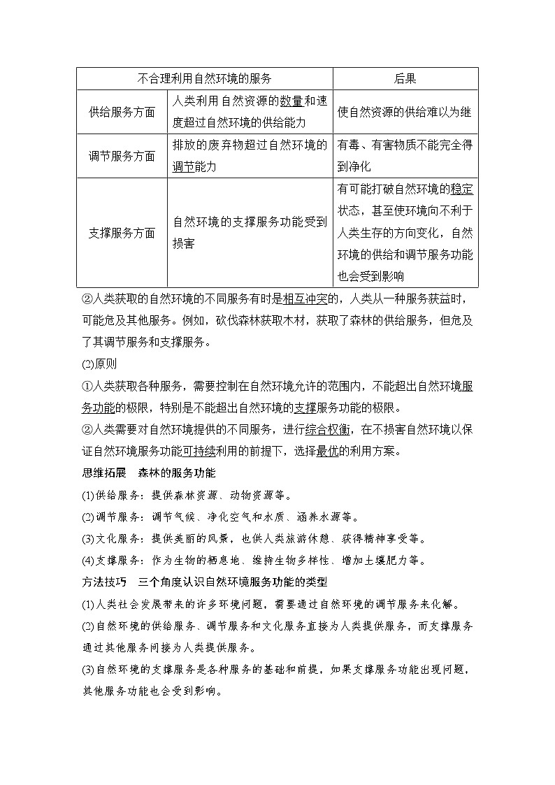
2.可持续利用自然环境的服务(1)原因①自然环境提供的服务是有限度的。如果不合理利用自然环境的各种服务,会产生一系列问题。具体如下表所示:
(1)人类社会发展带来的许多环境问题,需要通过自然环境的调节服务来化解。
三个角度认识自然环境服务功能的类型
(2)自然环境的供给服务、调节服务和文化服务直接为人类提供服务,而支撑服务通过其他服务间接为人类提供服务。(3)自然环境的支撑服务是各种服务的基础和前提,如果支撑服务功能出现问题,其他服务功能也会受到影响。
②人类获取的自然环境的不同服务有时是__________的,人类从一种服务获益时,可能危及其他服务。例如,砍伐森林获取木材,获取了森林的供给服务,但危及了其调节服务和支撑服务。
(2)原则①人类获取各种服务,需要控制在自然环境允许的范围内,不能超出自然环境__________的极限,特别是不能超出自然环境的______服务功能的极限。②人类需要对自然环境提供的不同服务,进行__________,在不损害自然环境以保证自然环境服务功能________利用的前提下,选择______的利用方案。
zhng dian hu dng tu p
1.自然环境服务功能的类型
2.图示法理解自然环境的服务功能及其可持续利用
[典例] (2022·1月浙江卷)下表为我国某研究机构发布的农田、湿地、森林、草原四种生态系统的单位面积生态服务价值,数值越大表示生态服务价值越高。完成(1)~(2) 题。
(1)表中①至④依次是( )A.农田、湿地、森林、草原B.森林、农田、湿地、草原C.森林、草原、农田、湿地D.草原、湿地、森林、农田(2)湿地开发利用中,生态服务价值下降最明显的是( )A.休闲垂钓 B.滩涂观光C.移植红树林 D.水稻田养蟹
答案 (1)C (2)C
(2024·浙江杭州模拟)生态系统服务是指人类从生态系统获得的所有惠益,其供给区域(贡献区)和消费区域(受惠区)存在下图的四种关系模型。据此完成1~2题。
1.与图中甲、乙、丙、丁模型相符合的生态服务分别是( )A.固碳服务、水源保护、风暴潮防御、自给农业B.自给农业、固碳服务、水源保护、风暴潮防御C.自给农业、风暴潮防御、固碳服务、水源保护D.风暴潮防御、自给农业、水源保护、固碳服务
解析 甲模型既是供给区域,又是消费区域,所以是自给农业;乙模型贡献区在中央,受惠区在四周,为固碳服务;丙模型资源由供给区域调入消费区域,为水源保护;丁模型贡献区位于消费区的一侧,符合风暴潮防御的生态服务。
2.根据该模型,在自然保护区的生态建设过程中,须( )A.在消费区域保护生物多样性B.对消费区域进行生态补偿C.在供给区域加大资源开发D.对供给区域进行生态补偿解析 因供给区域付出了生态保护的代价,须对供给区域进行生态补偿,才有利于生态保护的可行性和持续性。
ke tang gng gu jing lian
(2024·山东济宁调研)2022年12月6日,为恢复原生态环境,洞庭湖自然保护核心区最后一棵欧美黑杨被砍伐清理。源自欧美的黑杨,喜湿,生长快,适应性强,适合生长在河岸、河滩区域,自从欧美黑杨被引入洞庭湖地区栽种,其种植面积迅速扩张,极大地破坏了湿地生态环境,造成了“绿色荒漠”景象,同时降低了湿地的行洪能力。据此完成1~2题。1.人们在洞庭湖区大量种植黑杨,主要是选择自然环境的( )A.供给服务 B.调节服务C.文化服务 D.支撑服务解析 黑杨生长快,能够迅速成材,为人们提供林木产品等,因此种植黑杨主要是为了获取自然环境的供给服务功能。
2.下列对黑杨清除后,洞庭湖调节服务功能变化叙述正确的是( )A.降低地下水位 B.加剧了泥沙淤积C.调蓄洪水能力增加 D.生物多样性减少解析 黑杨喜湿,需水量大,大量种植黑杨会导致湖泊水量减少,清除黑杨,有利于提高地下水位;清除黑杨会导致流速加快,流水沉积作用减弱,泥沙淤积减少;湖泊湿地蓄水量增加,调蓄洪水能力增加;黑杨适应性强,生长快,很快成为优势物种,破坏了当地的生态平衡,造成其他物种减少,清除黑杨,有利于增加生物多样性。
人类获取的自然环境的不同服务之间有时是相互冲突的,人类从一种服务获益时,可能危及其他服务。人类需要对自然环境提供的不同服务进行综合权衡。阿斯旺大坝建成后,尼罗河的服务功能发生了很大变化。据此完成3~4题。3.阿斯旺大坝对埃及的供给服务变化表现是( )A.尼罗河下游径流季节变化减小B.扩大了灌溉面积C.下游泥沙来源增加D.促进旅游业的发展解析 自然环境的供给服务主要是为人类提供自然资源,满足人类生存和发展的空间与物质需求。调节径流不属于供给服务,A项错误;增加了枯水期灌溉用水,从而增加了灌溉面积,B项正确;大坝拦水拦沙,使得下游泥沙减少,C项错误;旅游业属于自然环境的文化服务范畴,D项错误。
4.随着阿斯旺大坝的建设,尼罗河三角洲生态系统的支撑服务功能减弱,原因解释正确的是( )A.水源减少,海洋生物大量死亡B.气候变干,荒漠化加剧C.泥沙沉积减少,海水入侵D.排污增加,环境污染严重解析 海洋生物死亡和水源减少无关,而是河流带来的营养物质减少导致的,A项错误;尼罗河三角洲主要为地中海气候和热带沙漠气候,荒漠化和大坝建设无关,相反因为增加枯水期水量,反而利于荒漠化的改善,B项错误;大坝建成后,泥沙来源减少,三角洲萎缩,海岸线后退,海水入侵,生态系统的支撑服务减弱,C项正确;排污增加并非是大坝建设带来的,D项错误。
(2024·山东枣庄期中)生态系统服务价值被定义为人类从生态系统与生态过程中所获得的满足自身生存的自然环境条件和效益。下图为“某区域湿地的生态系统服务价值图”(内环为2000年,外环为2016年)。读图,完成5~6题。
5.2016年下列四种湿地生态系统服务价值最大的是( )A.食品生产 B.气候调节C.水源处理 D.娱乐文化解析 据图可知,外环为2016年生态系统服务价值比重,比重最大的是水源处理,其次是废物处理,食品生产、气候调节和娱乐文化等比重较小,服务价值最大的是水源处理,故选C。
相关课件
这是一份第四部分 资源、环境与国家安全 第十八单元自然资源与人类社会 第73课时 自然资源及其利用(课件+讲义)-高考地理一轮,文件包含2025届高中地理一轮复习课件第四部分资源环境与国家安全第十八单元自然资源与人类社会第73课时自然资源及其利用共25张pptpptx、2025届高中地理一轮复习讲义第四部分资源环境与国家安全第十八单元自然资源与人类社会第73课时自然资源及其利用教师版doc、2025届高中地理一轮复习讲义第四部分资源环境与国家安全第十八单元自然资源与人类社会第73课时自然资源及其利用学生版doc等3份课件配套教学资源,其中PPT共25页, 欢迎下载使用。
这是一份第四部分 资源、环境与国家安全 第十八单元自然资源与人类社会 第72课时 自然环境的服务功能(课件+讲义)-高考地理一轮,文件包含2025届高中地理一轮复习课件第四部分资源环境与国家安全第十八单元自然资源与人类社会第72课时自然环境的服务功能共26张pptpptx、2025届高中地理一轮复习讲义第四部分资源环境与国家安全第十八单元自然资源与人类社会第72课时自然环境的服务功能教师版doc、2025届高中地理一轮复习讲义第四部分资源环境与国家安全第十八单元自然资源与人类社会第72课时自然环境的服务功能学生版doc等3份课件配套教学资源,其中PPT共26页, 欢迎下载使用。
这是一份2025版高考地理全程一轮复习第十九章自然环境与人类社会第71课时自然环境的服务功能课件,共29页。PPT课件主要包含了必备知识梳理,关键能力提升,随堂巩固训练,自然资源,生存环境,非物质,相互冲突,服务功能,综合权衡,可持续等内容,欢迎下载使用。

